7.3乙醇与乙酸-【人教版期末真题精选】广西2022-2023高一化学下学期期末复习专题练习
展开7.3乙醇与乙酸-【人教版期末真题精选】广西2022-2023高一化学下学期期末复习专题练习
一、单选题
1.(2022春·广西桂林·高一统考期末)某化学反应过程如图所示,已知M是有机物,由图得出的判断,错误的是
A.乙醇发生了还原反应 B.M的化学式为
C.M的官能团是醛基 D.铜是该反应的催化剂
2.(2022春·广西河池·高一统考期末)芳樟醇是决定茶叶花甜香的关键物质之一、芳樟醇结构如图所示,下列有关叙述正确的是
A.芳樟醇中含有两种官能团
B.芳樟醇的分子式为
C.芳樟醇中所有原子共平面
D.芳樟醇在一定条件下只能发生取代反应
3.(2022春·广西河池·高一统考期末)下列反应中前者属于取代反应,后者属于加成反应的是
A.丙烯和氢气反应生成丙烷;甲醇和甲酸反应生成甲酸甲酯
B.光照条件下甲烷与氯气的反应;乙烯使溴的四氯化碳溶液褪色
C.乙醇和氧气反应生成乙醛;乙烯与水蒸气在一定条件下反应生成乙醇
D.乙烯使酸性高锰酸钾溶液褪色;乙烯在催化剂作用下生成聚乙烯
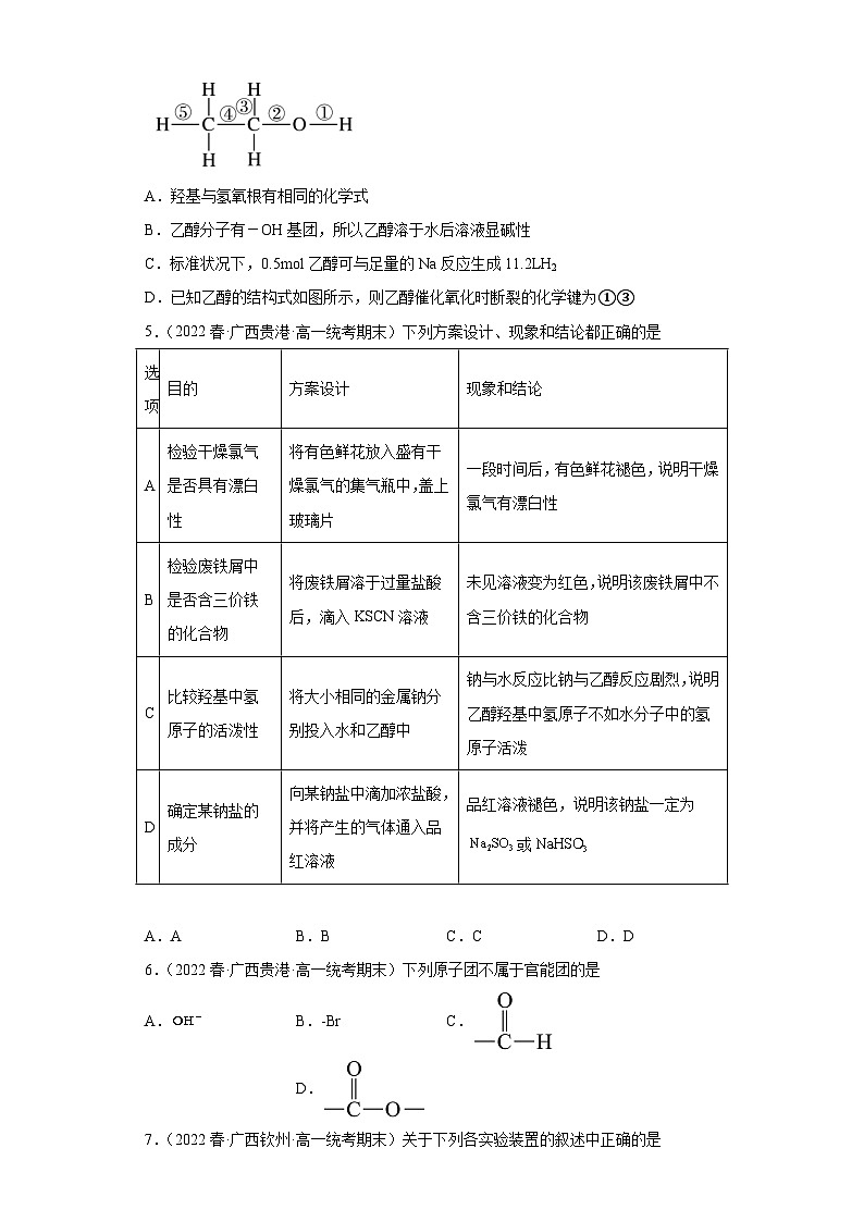
4.(2022春·广西百色·高一统考期末)下列说法中正确的是
A.羟基与氢氧根有相同的化学式
B.乙醇分子有-OH基团,所以乙醇溶于水后溶液显碱性
C.标准状况下,0.5mol乙醇可与足量的Na反应生成11.2LH2
D.已知乙醇的结构式如图所示,则乙醇催化氧化时断裂的化学键为①③
5.(2022春·广西贵港·高一统考期末)下列方案设计、现象和结论都正确的是
选项
目的
方案设计
现象和结论
A
检验干燥氯气是否具有漂白性
将有色鲜花放入盛有干燥氯气的集气瓶中,盖上玻璃片
一段时间后,有色鲜花褪色,说明干燥氯气有漂白性
B
检验废铁屑中是否含三价铁的化合物
将废铁屑溶于过量盐酸后,滴入KSCN溶液
未见溶液变为红色,说明该废铁屑中不含三价铁的化合物
C
比较羟基中氢原子的活泼性
将大小相同的金属钠分别投入水和乙醇中
钠与水反应比钠与乙醇反应剧烈,说明乙醇羟基中氢原子不如水分子中的氢原子活泼
D
确定某钠盐的成分
向某钠盐中滴加浓盐酸,并将产生的气体通入品红溶液
品红溶液褪色,说明该钠盐一定为或
A.A B.B C.C D.D
6.(2022春·广西贵港·高一统考期末)下列原子团不属于官能团的是
A. B.-Br C. D.
7.(2022春·广西钦州·高一统考期末)关于下列各实验装置的叙述中正确的是
A.用图①装置,从溶液中制取绿矾
B.用图②装置制取乙酸乙酯
C.装置③可证明非金属性:S>C>Si
D.装置④图乙能保证较长时间观察到白色沉淀
8.(2022春·广西玉林·高一统考期末)下列装置应用于实验室进行相关实验,能达到实验目的的是
A.用图甲装置制取少量乙酸乙酯
B.用图乙装置除去甲烷中少量的乙烯得到纯净的甲烷
C.用图丙装置收集乙烯气体
D.用图丁装置验证氯气和甲烷在光照条件下发生化学反应
9.(2021春·广西南宁·高一校联考期末)某有机物的结构简式为HOOC—CH=CHCH2OH,该有机物不可能发生的化学反应是
A.水解 B.氧化 C.加成 D.酯化
10.(2021春·广西南宁·高一校联考期末)以下有机反应中,属于取代反应的是
A.乙烯与氯化氢反应 B.乙烯合成聚乙烯的反应
C.乙醇在氧气中燃烧 D.溴单质与苯用溴化铁作催化剂反应
11.(2019春·广西桂林·高一统考期末)下列关于有机物组成与结构的描述中,错误的是
A.油脂由C、H、O三种元素组成 B.有三种同分异构体
C.乙醇分子中的所有原子在同一平面上 D.苯分子中不存在碳碳双键
12.(2019春·广西桂林·高一统考期末)下列说法错误的是
A.苯在催化下与浓溴水发生取代反应 B.可用石蕊试液鉴别乙醇和乙酸
C.乙烯和溴化氢的反应产物是一溴乙烷 D.不能用金属钠检验酒精中是否含有水
二、填空题
13.(2022春·广西桂林·高一统考期末)乙酸乙酯可用淀粉或纤维素为原料进行制备,合成路线如图所示。
(1)M是一种单糖,M的分子式为___________。
(2)乙酸的官能团名称为___________。
(3)下列试剂中,能用来检验乙醇已被氧化成乙酸的是___________。
A.紫色石蕊溶液 B.稀硫酸 C.碳酸钙固体 D.饱和食盐水
(4)反应IV的化学方程式为___________,该反应的反应类型为___________。
(5)某同学用如图装置制取乙酸乙酯,其中饱和溶液的作用是___________。
(6)工业上用某烃X和水加成制备乙醇,该加成反应的化学方程式为___________。
三、有机推断题
14.(2022春·广西贺州·高一统考期末)已知可作果实催熟剂,其产量可作为一个国家石油化工发展水平的标志,B和D是生活中常见的有机物,其中B与金属钠可以缓慢反应生成氢气。各物质相互转换关系如图所示。
(1)的结构简式为_______,和互为_______(填“同分异构体”或“同系物”)。
(2)下列能鉴别和的试剂是_______(填字母)
A.稀硫酸 B.溴的四氯化碳溶液 C.氢氧化钠溶液 D.酸性高锰酸钾溶液
(3)D的官能团名称是_______。
(4)在催化剂、加热、加压条件下与水反应生成B,其方程式为_______。
(5)某兴趣小组用如图所示的装置模拟反应④。请回答下列问题:
①试管a中发生反应的化学方程式为_______。
②图中球形干燥管除起冷凝作用外,另一个重要作用是_______。
15.(2022春·广西玉林·高一统考期末)下图是一些常见有机物的转化关系。A的产量可以用来衡量一个国家的石油化工发展水平,E是一种酸。请回答相关问题。
(1)D的结构简式为_______。
(2)C与E分子中相应的官能团名称为_______、_______。
(3)在催化剂条件下,A可形成高分子化合物B,该反应的化学方程式为_______。
(4)反应①~⑦中属于加成反应的有_______(填序号)。
(5)写出反应③的化学方程式:_______。
(6)若将A通入酸性高锰酸钾溶液中,可以观察到_______,发生的反应类型为_______,乙烯使溴的四氯化碳溶液褪色的反应类型和使酸性高锰酸钾溶液褪色的反应类型_______(填“相同”或“不相同”)。
16.(2022春·广西百色·高一统考期末)A的产量可以用来衡量一个国家石油化工发展水平,B、D是生活中常用的有机物,以A为主要原料合成一种具有果香味的物质E的生产流程如下:
(1)有机物B的结构简式:_______;C的官能团名称:_______。
(2)写出反应④的化学方程式:_______。
(3)试管B中所装试剂为:_______,其作用为_______、_______、_______。
(4)反应①的反应类型是_______。
(5)下列说法正确的是_______。
A.有机物D的酸性比碳酸的弱
B.制备E时,浓硫酸主要起氧化作用
C.有机物C能被酸性KMnO4溶液氧化
D.有机物B与金属钠反应比水与金属钠反应要剧烈
17.(2022春·广西北海·高一统考期末)B的产量可以用来衡量国家石油化工的发展水平,I是一种有机高分子化合物。请回答下列问题:
(1)B的分子式为_______,I的名称为_______,D分子中官能团的名称为_______。
(2)①~⑥中属于加成反应的有_______(填序号)。
(3)实验室中鉴别乙烯和乙烷的试剂可选用_______(填字母)。
a.水 b.溴的四氯化碳溶液 c.酸性高锰酸钾溶液
(4)写出反应③的化学方程式_______。
(5)写出反应⑥的化学方程式_______。
18.(2021春·广西南宁·高一校联考期末)已知有机物A的产量可以用来衡量一个国家的石油化工发展水平,它的聚合反应制品在现代日常生活中用途很广。一定条件下,A与水反应生成B,B在铜或银等催化剂存在下可以被氧气氧化为C,还可以与酸性高锰酸钾溶液反应被直接氧化为D,B和D一定条件下反应的产物E可用作饮料、糖果、香水和化妆品中的香料。回答下列问题:
(1)A分子中官能团的名称是___。
(2)A与足量氢气加成后产物F的结构简式为___。
(3)写出B和D反应生成E的化学方程式为:___,该反应的反应类型为___。
(4)环氧乙烷( )可用于口罩灭菌。A、B、C、D三种有机物中,与环氧乙烷互为同分异构体的是___(填结构简式)。
(5)实验室常用如图装置制取E:
①a试管中放入碎瓷片的作用是___。
②干燥管b除起冷凝作用外,另一重要的作用是___。
③c溶液是___。(填字母)
A.氢氧化钠溶液 B.饱和碳酸钠溶液 C.水 D.饱和碳酸氢钠溶液
19.(2021春·广西南宁·高一校考期末)A、B、C、D、E均为有机物,其中A是化学实验中常见的有机物,它易溶于水并有特殊香味,A的75%水溶液可用于消毒;B的产量可衡量一个国家石油化工发展的水平,有关物质的转化关系如图甲所示:
(1) A中官能团的名称为___________,写出B的电子式___________。
(2) 验证乙酸中含有-COOH,若所用的试剂是石蕊溶液,实验现象是___________,若所用的试剂是Na2CO3溶液,实验现象是___________。
(3) 写出反应④的化学方程式:___________。
(4) 实验室利用反应③制取C,常用图乙装置:
①a试管中反应的化学方程式:___________。反应类型是___________。
②在实验中球形干燥管除起冷凝作用外,另一个重要作用是___________。
③试管b中观察到液体分为两层,上层为透明的___________液体,有香味。
四、元素或物质推断题
20.(2019春·广西桂林·高一统考期末)已知:有机物A的产量可以用来衡量一个国家的石油化工发展水平,现以A为原料合成一种具有水果香味的有机物G和高分子化合物F,合成路线如下图所示(反应条件和部分生成物省略):
注:
(1)A的结构简式是___________;B分子中官能团的名称是___________。
(2)写出下列反应的反应类型:①___________,③___________。
(3)写出下列反应的化学方程式:②___________;⑤___________。
(4)利用B、D制取少量G,实验装置如下图所示:
①G的结构简式为___________。
②实验时预计试管B中产生的主要现象有:___________、___________(答2点)。
③试管B中的导管不伸入液面下的原因是___________;欲从试管B中分离出G,采用的实验方法是___________(填实验方法名称)。
④若用和充分反应,___________(填“能”或“不能”)生成,原因是___________。
参考答案:
1.A
【分析】图中铜与氧气反应生成氧化铜,氧化铜与氧气反应生成铜、乙醛和水。总反应为乙醇氧化生成乙醛,铜为催化剂。
【详解】A.乙醇发生了氧化反应,A错误;
B.M为乙醛,化学式为C2H4O,B正确;
C.M为乙醛,官能团为醛基,C正确;
D.铜为该反应的催化剂,D正确;
故选A。
2.A
【详解】A.芳樟醇中含有碳碳双键和羟基两种官能团,A正确;
B.依据芳樟醇的结构图,数出碳原子数为10,氧原子数为1,不饱和度为2,则氢原子数为,所以芳樟醇的分子式为,B错误;
C.芳樟醇中含有饱和C,所有原子不可能共平面,C错误;
D.芳樟醇中含有碳碳双键,碳碳双键可以发生加成反应,在一定条件下可以发生取代反应,D错误;
故合理选项为A。
3.B
【详解】A.丙烯和氢气反应生成丙烷属于加成反应,甲醇和甲酸反应生成甲酸甲酯的反应属于酯化反应(取代反应),故A错误;
B.甲烷和氯气在光照条件下发生的取代反应,乙烯使溴的四氯化碳溶液褪色属于加成反应,故B正确;
C.乙醇和氧气反应生成乙醛是氧化反应,乙烯与水蒸气在一定条件下生成乙醇属于加成反应,故C错误;
D.乙烯使酸性高锰酸钾溶液褪色是发生氧化反应,乙烯在催化剂作用下生成聚乙烯属于加聚反应,故D错误。
综上所述,答案为B。
4.D
【详解】A.羟基的化学式是-OH,氢氧根的化学式是OH-,A错误;
B.乙醇为非电解质,溶于水后不发生电离,乙醇溶液不显碱性,B错误;
C.0.5mol乙醇与足量的Na反应可以生成0.25molH2,在标准状况下是5.6L,C错误;
D.乙醇发生催化氧化生成乙醛,断裂的化学键应为①③,D正确;
答案选D。
5.C
【详解】A.鲜花中含有水分,干燥氯气没有漂白性,氯气和鲜花中的水分反应有次氯酸生成,故A错误;
B.可能是废铁屑中铁过量,发生了Fe+2Fe3+=3Fe2+,则未见溶液变为红色,不能说明该废铁屑中不含三价铁的化合物,故B错误;
C.钠与水(H-OH)反应比钠与乙醇(C2H5-OH)反应剧烈,说明乙醇羟基中氢原子不如水分子中的氢原子活泼,故C正确;
D.该钠盐也可能是NaClO,ClO-+Cl-+2H+=Cl2↑+H2O,氯气也能品红褪色,故D错误。
故选C。
6.A
【详解】A.OH-为氢氧根离子,带1个单位的负电荷,是离子,不属于官能团,A符合题意;
B.-Br为碳溴键,是官能团,B不符合题意;
C. 为醛基,是官能团,C不符合题意;
D. 为酯基,是官能团,D不符合题意;
故选A。
7.C
【详解】A. 亚铁离子容易被氧化,直接蒸干,硫酸亚铁被氧气氧化成硫酸铁,A项错误;
B. 为防止倒吸,导管不能伸入饱和碳酸钠溶液, B项错误;
C. 利用最高价氧化物对应水化物酸性越强,非金属性越强,将硫酸滴入碳酸钠溶液中,产生气体,说明硫酸的酸性强于碳酸,二氧化碳通入硅酸钠溶液中有白色沉淀生成,说明碳酸的酸性强于硅酸,从而推出非金属性:S>C>Si,C项正确;
D. 盛有氢氧化钠溶液的胶头滴管应该深入到硫酸亚铁溶液中, D项错误;
答案选C。
8.D
【详解】A.制取乙酸乙酯的装置中,为防止倒吸,导气管不能插入饱和溶液的液面以下,故不选A;
B.乙烯会被酸性高锰酸钾氧化生成二氧化碳,甲烷中引入新杂质二氧化碳,故不选B;
C.乙烯的密度与空气接近,不用排空气法收集,故不选C;
D.在光照条件下,试管内气体颜色逐渐变浅,内壁出现油状液滴,试管液液面上升,证明氯气和甲烷发生了化学反应,故选D;
选D。
9.A
【详解】A.不含能水解的官能团,则不能发生水解反应,选项A选;
B.碳链末端含-OH、含碳碳双键,可发生氧化反应,选项B不选;
C.含碳碳双键,可发生加成反应,选项C不选;
D.含-OH、-COOH,均可发生酯化反应,选项D不选;
答案选A。
10.D
【详解】A. 乙烯与氯化氢发生加成反应生成氯乙烷,A不符合题意;
B. 乙烯发生加聚反应合成聚乙烯,B不符合题意;
C. 乙醇在氧气中的燃烧属于氧化反应,C不符合题意;
D. 溴单质与苯用溴化铁作催化剂反应生成溴苯和溴化氢,属于取代反应,D符合题意;
故答案选D。
11.C
【详解】A.油脂的成分是高级脂肪酸甘油酯,由C、H、O三种元素组成,故A正确;
B.有正戊烷、异戊烷和新戊烷三种同分异构体,故B正确;
C.乙醇分子中含有饱和碳原子,具有四面体结构,则所有的原子不可能共面,故C错误;
D.苯分子中没有碳碳单键和碳碳双键,是介于碳碳单键和碳碳双键之间的独特的化学键,故D正确;
故选C。
12.A
【详解】A.在溴化铁的催化下苯与液溴发生取代反应,与溴水不反应,A错误;
B.乙酸具有酸性,能使紫色石蕊试液变红色,乙醇没有酸碱性,不能使石蕊试液变色,因此,可用石蕊试液鉴别乙酸和乙醇,B正确;
C.乙烯分子含有碳碳双键,能与溴化氢发生加成反应,生成一溴乙烷,C正确;
D.酒精和水都能和金属钠反应生成氢气,因此,不能用金属钠检验酒精中是否含有水,应该用无水硫酸铜,加入无水硫酸铜,固体从白色变蓝色,可证明酒精中含有水,D正确;
答案选A。
13.(1)
(2)羧基
(3)AC
(4) 取代反应(或酯化反应)
(5)反应挥发出的乙酸,溶解乙醇,降低乙酸乙酯的溶解度利于乙酸乙酯分层析出
(6)
【分析】淀粉或纤维素在硫酸作用下水解,最终水解为葡萄糖,葡萄糖在酶的作用下生成乙醇和二氧化碳,二氧化碳被氧化为乙酸,乙酸和乙醇在浓硫酸加热作用下发生酯化反应生成乙酸乙酯。
(1)淀粉和纤维素最终水解为葡萄糖,M是一种单糖,M的分子式为;故答案为:。
(2)乙酸的官能团名称为羧基;故答案为:羧基。
(3)A. 紫色石蕊溶液遇乙酸变红,遇乙醇无现象,故A符合题意;B. 稀硫酸与乙醇、乙酸都不反应,故B不符合题意;C. 碳酸钙固体遇乙酸生成气泡,遇乙醇无现象,故C符合题意;D. 饱和食盐水与乙醇、乙酸都不反应,故D不符合题意;综上所述,答案为:AC。
(4)反应IV是乙酸和乙醇在浓硫酸加热条件下发生酯化反应,其反应的化学方程式为,该反应的反应类型为取代反应(或酯化反应);故答案为:;取代反应(或酯化反应)。
(5)根据题意得到饱和溶液的三个作用是反应挥发出的乙酸,溶解乙醇,降低乙酸乙酯的溶解度利于乙酸乙酯分层析出;故答案为:反应挥发出的乙酸,溶解乙醇,降低乙酸乙酯的溶解度利于乙酸乙酯分层析出。
(6)工业上用某烃X和水加成制备乙醇,则该烃为乙烯,该加成反应的化学方程式为;故答案为:。
14.(1) CH2=CH2 同系物
(2)BD
(3)羧基
(4)CH2=CH2+H2OCH3CH2OH
(5) CH3COOH+CH3CH2OHCH3COOC2H5+H2O 防止倒吸
【分析】乙烯和溴发生加成反应生成A是CH2BrCH2Br,B和D是生活中常见的有机物,其中B与金属钠可以缓慢反应生成氢气,B是乙醇,乙烯和水发生加成反应生成乙醇,乙醇催化氧化生成C是乙醛,乙醛氧化生成D是乙酸,乙酸和乙醇发生酯化反应生成E是乙酸乙酸,据此解答。
(1)
的结构简式为CH2=CH2,和的结构相似,分子组成相差1个CH2,二者互为同系物;
(2)
A. 稀硫酸与甲烷和乙烯均不反应,不能鉴别;
B. 乙烯能使溴的四氯化碳溶液褪色,可以鉴别;
C. 氢氧化钠溶液与甲烷和乙烯均不反应,不能鉴别;
D. 乙烯能使酸性高锰酸钾溶液褪色,可以鉴别;
答案选BD;
(3)
D是乙酸,D的官能团名称是羧基;
(4)
在催化剂、加热、加压条件下与水反应生成乙醇,其方程式为CH2=CH2+H2OCH3CH2OH;
(5)
①试管a中发生酯化反应,反应的化学方程式为CH3COOH+CH3CH2OHCH3COOC2H5+H2O;
②由于挥发出的乙酸和乙醇与水互溶,则图中球形干燥管除起冷凝作用外,另一个重要作用是防止倒吸。
15.(1)
(2) 羟基 羧基
(3)
(4)①②
(5)
(6) 高锰酸钾溶液的紫红色变浅(或褪去) 氧化反应 不相同
【分析】A的产量可以用来衡量一个国家的石油化工发展水平,A是乙烯,反应①乙烯与Br2反应得到1,2-二溴乙烷,乙烯得到C,C与酸性重铬酸钾溶液反应得到E,E是一种酸,推测E为乙酸,则C是乙醇;乙醇氧化得到D乙醛,乙醛继续氧化得到乙酸;乙醇、乙酸发生酯化反应得到乙酸乙酯,该反应是可逆反应。
(1)
据分析,D是乙醛,结构简式为CH3CHO。
(2)
据分析,C与E分别是乙醇与乙酸,二者分子中相应的官能团名称为羟基与羧基。
(3)
在催化剂条件下,乙烯可形成高分子化合物B,B是聚乙烯,该反应的化学方程式为:。
(4)
据分析,反应①是乙烯与溴单质加成得到1,2-二溴乙烷,属于加成反应;反应②是乙烯与H2O加成得到乙醇,属于加成反应;反应③是乙醇催化氧化得到乙醛,属于氧化反应;反应④⑤⑥⑦是乙醇与乙酸酯化反应生成乙酸乙酯及其逆反应,均属于取代反应;故符合题意的是①②。
(5)
反应③是乙醇催化氧化得到乙醛,化学方程式:。
(6)
若将A通入酸性高锰酸钾溶液中,乙烯还原高锰酸钾,可以观察到高锰酸钾溶液的紫红色变浅(或褪去);发生的反应是乙烯被氧化,反应类型为氧化反应;乙烯使溴的四氯化碳溶液褪色是乙烯与溴单质发生了加成反应,和使酸性高锰酸钾溶液褪色的反应类型不相同。
16.(1) 醛基
(2)
(3) 饱和碳酸钠 溶液溶解乙醇 中和乙酸 降低乙酸乙酯的溶解度
(4)加成反应
(5)C
【分析】根据题目信息进行分析,A的产量可以用来衡量一个国家石油化工发展水平,A为CH2=CH2,A和水发生加成反应生成B为CH3CH2OH,B发生催化氧化生成C为CH3CHO,C发生氧化反应生成D为CH3COOH,B、D发生酯化反应生成具有果香味的E为CH3COOCH2CH3。
(1)
根据分析可得B为CH3CH2OH,B发生催化氧化生成C为CH3CHO;
故答案为:;醛基;
(2)
B、D发生酯化反应生成具有果香味的E为CH3COOCH2CH3,反应方程式为:;
故答案为:;
(3)
试管A用于制取乙酸乙酯的反应装置,试管B中试剂为饱和碳酸钠溶液,其作用是溶解乙醇、中和乙酸、降低乙酸乙酯的溶解度;
故答案为:饱和碳酸钠;溶液溶解乙醇;中和乙酸;降低乙酸乙酯的溶解度
(4)
反应①为,其反应类型是加成反应;
故答案为:加成反应;
(5)
A.D()能和溶液反应产生;故的酸性强于碳酸,A错误;
B.制备E()时,浓硫酸主要起催化剂、吸水剂的作用,B错误;
C.C()中的醛基能被O2氧化,则该物质也可以被酸性溶液这一强氧化剂氧化,C正确;
D.B()中羟基的H原子的活泼性比水中羟基的H原子活泼性弱,故水和金属钠的反应更剧烈,D错误。
故答案选:C。
17.(1) 聚乙烯 醛基
(2)②③④
(3)bc
(4)
(5)CH3COOH+CH3CH2OHCH3COOC2H5+H2O
【分析】B的产量可以用来衡量国家石油化工的发展水平,则B为乙烯CH2=CH2,乙烯和HCl发生加成反应生成A为CH3CH2Cl,I是一种有机高分子化合物,则乙烯发生加聚反应生成I为聚乙烯,乙烯和水发生加成反应生成C为乙醇CH3CH2OH,乙醇发生催化氧化生成D为乙醛CH3CHO,乙醛再被氧化生成E为乙酸CH3COOH,乙醇和乙酸发生酯化反应生成F为乙酸乙酯CH3COOCH2CH3;
(1)
B的产量可以用来衡量国家石油化工的发展水平,则B为乙烯CH2=CH2,分子式为,I是一种有机高分子化合物,则乙烯发生加聚反应生成I为聚乙烯;D为乙醛CH3CHO,D分子中官能团的名称是醛基;
(2)
反应①~⑥分别是取代反应、加成反应、加成反应、加成反应、氧化反应、取代反应,属于加成反应的有②③④;
(3)
a. 乙烯和乙烷都难溶于水,用水不能鉴别,a不选;
b.乙烯含有碳碳双键,能与Br2发生加成反应而使溴的四氯化碳溶液褪色,乙烷不反应,能鉴别,b选;
c. 乙烯含有碳碳双键,能与酸性高锰酸钾溶液发生氧化反应而使溶液褪色,乙烷不反应,能鉴别,c选;
故选:bc;
(4)
反应③是乙烯和氢气发生加成反应生成乙烷,反应的化学方程式;
(5)
反应⑥是乙醇和乙酸发生酯化反应生成F为乙酸乙酯CH3COOCH2CH3,反应的化学方程式为CH3COOH+CH3CH2OHCH3COOC2H5+H2O。
18.(1)碳碳双键
(2)H3C-CH3
(3) CH3COOH+CH3CH2OHCH3COOCH2CH3+H2O 酯化反应(取代反应)
(4)CH3CHO
(5) 防暴沸 防倒吸 B
【分析】已知有机物A的产量可以用来衡量一个国家的石油化工发展水平,它的聚合反应制品在现代日常生活中用途很广,所以A为CH2=CH2,一定条件下,A与水反应生成B为CH3CH2OH, B在铜或银等催化剂存在下可以被氧气氧化为C为CH3CHO,还可以与酸性高锰酸钾溶液反应被直接氧化为D为CH3COOH,B和D一定条件下反应的产物E为CH3COOCH2CH3,据此回答。
(1)
A分子中官能团的名称是碳碳双键。
(2)
A与足量氢气加成后产物F为乙烷、乙烷结构简式为H3C-CH3。
(3)
B和D反应生成E的反应为乙醇和乙酸的酯化反应,化学方程式为CH3COOH+CH3CH2OHCH3COOCH2CH3+H2O,反应类型为酯化反应(取代反应)。
(4)
分子式相同而结构不同的化合物互称为同分异构体。环氧乙烷( )的分子式为C2H4O,与环氧乙烷互为同分异构体的是CH3CHO (填结构简式)。
(5)
实验室制取E(乙酸乙酯):乙酸、乙醇、乙酸乙酯均具有挥发性,反应过程中经挥发冷凝后进入试管c中,故c中液体可以吸收挥发的乙酸和乙醇,能降低乙酸乙酯的溶解度、便于溶液分层,则c中为饱和碳酸钠溶液;从试管a中出来的气体中含有乙酸和乙醇,二者被饱和碳酸钠溶液吸收时装置内气体压强明显变小会发生倒吸,故需要防止倒吸,据此回答:
①a试管中放入碎瓷片的作用是防暴沸。
②干燥管b除起冷凝作用外,另一重要的作用是防倒吸。
③c溶液是饱和碳酸钠溶液,故选B。
19. 羟基 溶液变红 产生气泡 2CH3CH2OH+O22H2O+2CH3CHO CH3COOH+CH3CH2OHCH3COOCH2CH3+H2O 取代反应(酯化反应) 防止倒吸 油状
【分析】B的产量可衡量一个国家石油化工发展的水平,B为CH2=CH2,A是化学实验中常见的有机物,它易溶于水并有特殊香味,A的75%水溶液可用于消毒,结合图中转化可知,A为CH3CH2OH,CH3CH2OH与Na反应生成E为CH3CH2ONa,CH3CH2OH与乙酸反应生成C为CH3COOCH2CH3,A发生催化氧化反应生成D为CH3CHO,以此来解答。
【详解】(1)A中官能团的名称为羟基,B是乙烯,电子式为;
(2)验证乙酸中含有-COOH,溶液显酸性,若所用的试剂是石蕊溶液,实验现象是溶液变红,若所用的试剂是Na2CO3溶液,实验现象是产生气泡;
(3)反应④是乙醇的催化氧化,反应的化学方程式2CH3CH2OH+O22H2O+2CH3CHO;
(4)①a试管中发生酯化反应,主要化学反应的方程式为CH3COOH+CH3CH2OHCH3COOCH2CH3+H2O;
②由于乙醇和乙酸与水互溶,在实验中球形干燥管除起冷凝作用外,另一个重要作用是防止倒吸;
③试管b中观察到的液体分为两层,上层为乙酸乙酯,则上层为透明的油状液体,有香味,故答案为:油状。
20. 羟基 加成反应 氧化反应 液体分层 界面处有气泡产生(任意答2点,合理答案都给分) 防止溶液倒吸 分液 不能 该反应为可逆反应
【分析】A的产量通常用来衡量一个国家的石油化工水平,则A为乙烯,乙烯含有碳碳双键,与水发生加成反应得到B为CH3CH2OH,B能氧化得到C为CH3CHO, C氧化得到D为CH3COOH,乙醇与乙酸发生酯化反应得到为CH3COOCH2CH3,A发生聚合反应可生成F聚乙烯。
【详解】(1)由分析知A为乙烯,其结构简式是;B为乙醇,其分子中官能团的名称是羟基;
(2)反应①是乙烯和水的加成反应,反应③是乙醛的氧化反应,答案为加成反应,氧化反应;
(3)反应②是乙醇的催化氧化,反应⑤是乙烯的聚合反应,其方程式分别为:,;
(4)①G为乙酸乙酯,其结构简式为;
②试管B是收集产品乙酸乙酯的,也会有乙酸和乙醇的一部分过来,乙酸乙酯不溶于水,乙酸和碳酸钠反应,乙醇溶解,所以其产生的主要现象有:液体分层、界面处有气泡产生(答2点);
③试管B中会由易溶于水的乙醇和乙酸,有可能引起倒吸,故导管不伸入液面下的原因是防止溶液倒吸;G是乙酸乙酯不溶于水,故从试管B中分离出G,采用的实验方法是分液;
④乙酸和乙醇生成乙酸乙酯的反应是可逆反应,故用和充分反应,不能生成,答案为:不能,该反应为可逆反应。
8.3环境保护与绿色化学-【人教版期末真题精选】广西2022-2023高一化学下学期期末复习专题练习: 这是一份8.3环境保护与绿色化学-【人教版期末真题精选】广西2022-2023高一化学下学期期末复习专题练习,共10页。试卷主要包含了单选题,填空题等内容,欢迎下载使用。
8.1自然资源的开发利用-【人教版期末真题精选】广西2022-2023高一化学下学期期末复习专题练习: 这是一份8.1自然资源的开发利用-【人教版期末真题精选】广西2022-2023高一化学下学期期末复习专题练习,共17页。试卷主要包含了单选题,工业流程题,填空题等内容,欢迎下载使用。
7.4基本营养物质-【人教版期末真题精选】广西2022-2023高一化学下学期期末复习专题练习: 这是一份7.4基本营养物质-【人教版期末真题精选】广西2022-2023高一化学下学期期末复习专题练习,共14页。试卷主要包含了单选题,有机推断题等内容,欢迎下载使用。

