化学第二节 化学品的合理使用试讲课ppt课件
展开高中化学新教材特点分析及教学策略
(一)化学基本概念和化学基本理论:全套教材的知识安排,注意各年级内及各年级间的联系,在保证知识结构的系统性和完整性的同时,对内容的安排采用了将各部分知识分散处理,相对集中的方法。
(二)元素化合物知识:关于元素化合物知识,高一教材首先介绍了碱金属和卤素两个最典型的金属族和非金属族。
(三)化工基础知识:高一介绍了硅酸盐工业和环境保护知识。高二主要介绍合成氨工业,删掉了硝酸工业、钢铁工业和铝的冶炼。重点突出了合成氨工业中合成氨条件的选择。
一、药物的分类
二、药物在人体内的作用方式
1.改变机体细胞周围的物理及化学环境;
2.药物分子与机体生物大分子的功能基团结合而发挥药效,其分子结构与生物活性密切相关。
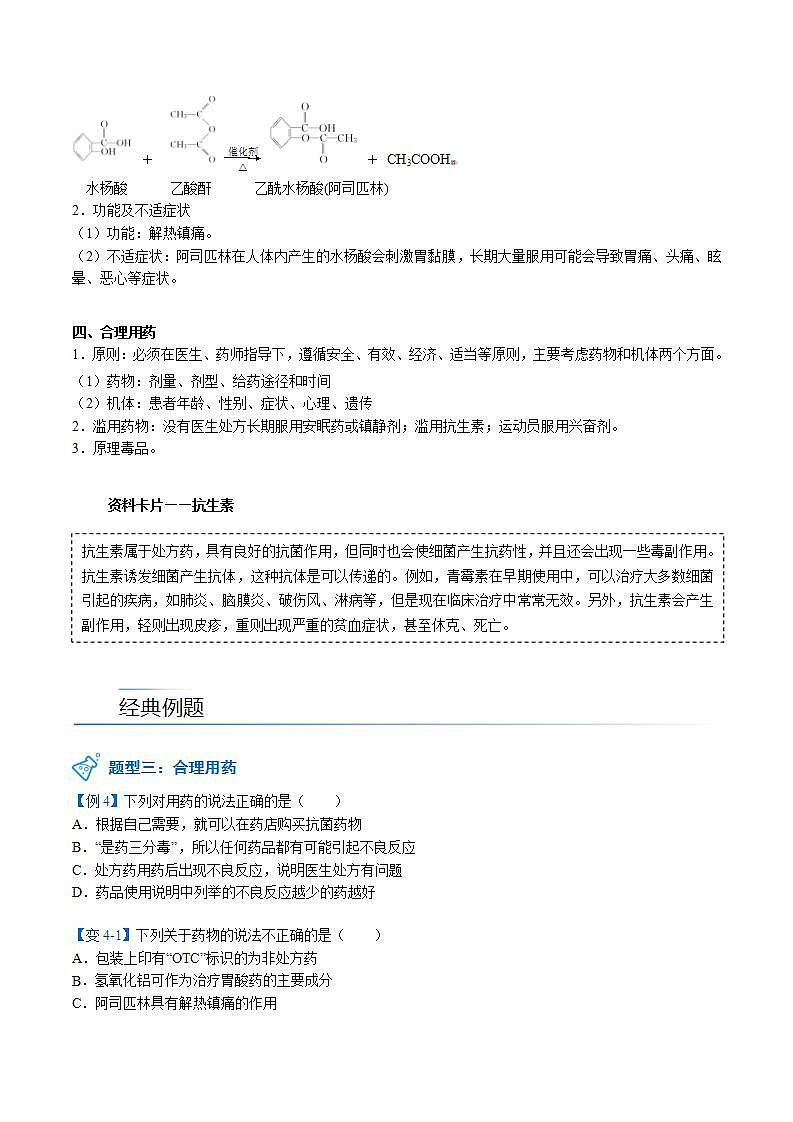
三、常见药物阿司匹林的制备、功能及不适症状
1.阿司匹林(乙酰水杨酸)的制备
+ + CH3COOH
水杨酸 乙酸酐 乙酰水杨酸(阿司匹林)
2.功能及不适症状
(1)功能:解热镇痛。
(2)不适症状:阿司匹林在人体内产生的水杨酸会刺激胃黏膜,长期大量服用可能会导致胃痛、头痛、眩晕、恶心等症状。
四、合理用药
1.原则:必须在医生、药师指导下,遵循安全、有效、经济、适当等原则,主要考虑药物和机体两个方面。
(1)药物:剂量、剂型、给药途径和时间
(2)机体:患者年龄、性别、症状、心理、遗传
2.滥用药物:没有医生处方长期服用安眠药或镇静剂;滥用抗生素;运动员服用兴奋剂。
3.原理毒品。
资料卡片——抗生素
题型三:合理用药
【例4】下列对用药的说法正确的是( )
A.根据自己需要,就可以在药店购买抗菌药物
B.“是药三分毒”,所以任何药品都有可能引起不良反应
C.处方药用药后出现不良反应,说明医生处方有问题
D.药品使用说明中列举的不良反应越少的药越好
【变4-1】下列关于药物的说法不正确的是( )
A.包装上印有“OTC”标识的为非处方药
B.氢氧化铝可作为治疗胃酸药的主要成分
C.阿司匹林具有解热镇痛的作用
D.青霉素是重要的抗生素,可以放心大量使用
题型四:常见药物的性质
【变5-1】下列关于青霉素的说法不正确的是( )
A.青霉素G的钠盐,俗名盘尼西林,是一种广谱抗生素
B.青霉素被誉为第二次世界大战时期的三大发明之一,它的发现堪称20世纪医学的伟大奇迹
C.青霉素为抗生素,但稀释一下,疗效就会消失
D.青霉素是英国细菌学家弗莱明在一次失误的实验时偶然发现的
【变5-2】摇头丸是神经麻醉性毒品,吸食摇头丸对人体的呼吸系统、心血管系统及肝肾脏均会产生严重影响,其结构简式为:,下列关于摇头丸的描述,错误的是( )
A.摇头丸有麻醉神经的作用,长期服用,可能导致神经病
B.摇头丸分子中含有羟基,能和Na反应生成氢气
C.摇头丸毒性很强,吸食后容易上瘾,年轻人不要尝试
D.摇头丸可以和乙酸在一定条件下发生中和反应
【例6】胃病是人类易患的疾病,“氢氧化铝”是市场上一种常见的胃药,下表是它的说明书。
[药品名称]复方氢氧化铝片 [成分]每片含主要成分氢氧化铝、硅酸镁、颠茄流浸膏 [辅料]淀粉、硬脂酸镁 [适应症]用于缓解胃酸过多引起的胃痛、胃灼热感(烧心)、反酸,也可用于慢性胃炎 [用法用量]口服。成人一次2~4片,一日3次。饭前半小时或胃痛发作时嚼碎后服 |
(1)氢氧化铝可中和胃酸(盐酸),该反应的化学方程式为_____________________________。
(2)药片中除含有铝元素外,还含有镁、硅等元素,将药品溶解在稀硫酸中,得到一种白色沉淀,此反应的离子方程式为___________________________________,说明________________________________。将溶液分成两份,向一份中逐滴加入氢氧化钠溶液至过量,现象为_______________________________;另一份逐滴加入氨水至过量,现象为__________________________________________,反应的离子方程式为_________________________________________________________________________________。
一、食品添加剂的定义
食品在生产、加工、贮存过程中,为了改良食品品质和色、香、味,以及防腐、保鲜和加工工艺的需要而加入食品中的人工合成或天然物质,称为食品添加剂。
二、常见的食品添加剂
添加剂 | 功能 | 实例 |
着色剂 | 为食品着色、改善食品色泽 | 天然色素:红曲红、β-胡萝卜素、姜黄等 合成色素:苋菜红、柠檬黄、靛蓝等 |
增味剂 | 增加食品的鲜味 | 味精和鸡精等 |
膨松剂 | 使食品松软或酥脆 | 碳酸氢铵、碳酸氢钠、复合膨松剂(碳酸盐和酸性物质) |
凝固剂 | 改善食品的形态 | 盐卤中的氯化镁、硫酸钙,葡萄糖酸-δ-内酯等 |
防腐剂 | 防止食品腐败变质 | 苯甲酸及其钠盐、山梨酸及其钾盐、亚硝酸盐、SO2等 |
抗氧化剂 | 防止食物因氧化而变质 | 有机脱氧剂:生育粉(维生素E或VE)、抗坏血酸(维生素C或VC)及其衍生物、茶多酚等 无机脱氧剂:还原铁粉、亚铁盐、亚硫酸盐等 |
营养强化剂 | 补充必要的营养成分 | 碘酸钾、维生素、碳酸钙、硫酸亚铁、硫酸锌等 |
三、食品添加剂的使用原则
1.食品添加剂使用时应符合以下基本要求:
(1)不应对人体产生任何健康危害
(2)不应掩盖食品腐败变质
(3)不应掩盖食品本身或加工过程中的质量缺陷,或以掺杂、掺假、伪造为目的而使用食品添加剂
(4)不应降低食品本身的营养价值
(5)在达到预期效果的前提下尽可能降低在食品中的使用量
2.可使用食品添加剂的情况:
(1)保持或提高食品本身的营养价值
(2)作为某些特殊食品的必要配料或成分
(3)提高食品的质量和稳定性,改进其感官特性
(4)便于食品的生产、加工、包装、运输或者储藏
题型五:安全使用食品添加剂
【例7】对于食品添加剂的论点中,合理的是( )
A.绝大多数食品添加剂在过量使用时对人体有害,所以应禁止使用食品添加剂
B.防腐剂能延长食品的保存期,减少食品的浪费和变质,所以应大量使用防腐剂
C.食用新鲜食物比食用用防腐剂储存的食物有益,所以应禁止使用防腐剂
D.对于什么物质可作食品添加剂以及食品添加剂的用量,都应有严格的规定
题型六:食品添加剂的作用
【变8-1】下列食品中加入成分不是营养剂的是( )
A.食盐中加碘 B.酱油中加铁
C.食品中加硒 D.火腿中加亚硝酸钠
【变8-2】有一些食物中,加入了维生素C这种食品添加剂,维生素C在食品中起的作用是( )
A.调味剂 B.着色剂
C.防腐剂 D.营养强化剂
【例9】(1)制取调味品味精的主要原料是谷氨酸,谷氨酸的化学式为C5H9O4N,它由________种元素组成,其中C、H、O、N原子个数比为_______,所含官能团为_______
(2)亚硝酸钠作为发色剂,在食品加工工艺中能使肉和肉制品呈现良好的色泽。但是亚硝酸钠是一种毒性较强的物质,还有一定的致癌性。亚硝酸钠有咸味,常被当作食盐误用而引起中毒。已知亚硝酸钠能与氢碘酸(HI)发生反应,生成一氧化氮和碘单质。
a.写出该反应的离子方程式___________________________________________
b.根据上述反应,可以用试纸和生活中常见的物质进行实验,以鉴别亚硝酸钠和食盐。可选用的物质有:①自来水;②碘化钾淀粉试纸;③淀粉;④白糖;⑤食醋;⑥白酒。进行实验时,必须选用的物质有________
【练1】某农民发现自己购进的化肥(碳酸氢铵)有一部分受潮,这时他应该采取的措施是( )
A.把受潮的碳酸氢铵取出来,放在太阳下晒干
B.用火将其烘干
C.把受潮的碳酸氢铵与草木灰混合施用
D.提前使用
【练2】制取漂白粉、配制波尔多液和石灰硫黄合剂及改良酸性土壤时,都要用到的物质是( )
A.硫黄 B.熟石灰 C.胆矾 D.石膏
【练3】拟除虫菊酯类农药是一种高效、低毒、对昆虫有强烈触杀作用的杀虫剂,其中对光稳定的溴氰菊酯的结构简式如图所示:
下列关于该化合物的叙述不正确的是
A.该化合物的分子式为C22H19NO3Br2
B.该化合物属于烃
C.该化合物在碱性条件下失去药效
D.该化合物在一定条件下可发生加成反应
【练4】化肥和农药对农业的增产、增收起重要作用,但施用不当也会给人类和环境带来危害。下列关于化肥或农药的施用描述不正确的是( )
A.对于已结块的硝酸铵,敲击粉碎后施用
B.磷肥的大量施用可能造成水体富营养化
C.农药的施用可能破坏害虫与其天敌之间的生态平衡
D.家蚕吞食喷洒过农药的桑叶,可能引起中毒
【练5】阿司匹林是一种常用的解热镇痛药,其结构简式如图,其不可能有的性质为( )
A.该物质可以与氢气发生加成
B.该物质能发生酯化反应
C.该物质可水解生成水杨酸
D.该物质极易溶于水和有机溶剂
【练6】关于麻黄碱的说法错误的是( )
A.麻黄碱是国际奥委会严格禁止使用的兴奋剂
B.麻黄碱是从中药中提取的天然药物
C.麻黄碱能使人兴奋,运动员服用后能超水平发挥
D.麻黄碱有镇静催眠的效果
【练7】近年来,食品安全事故频繁发生,人们对食品添加剂的认识逐渐加深。下列关于食品添加剂的认识
正确的是( )
A.食品添加剂必须用纯天然物质才对人体无害
B.SO2漂白生成的无色物质不稳定,可广泛用于食品漂白
C.我们每一个人都要多食用加碘食盐和加铁酱油
D.食醋中含少量乙酸,可同时用作防腐剂和调味剂
【练8】下列食品添加剂与类别对应正确的一组是( )
A.着色剂——靛蓝、苯甲酸钠 B.增味剂——亚硝酸钠 、味精
C.防腐剂——氯化钠、柠檬黄 D.营养强化剂——酱油中加铁元素、粮食制品中加赖氨酸
【练9】下列说法不正确的是( )
A.碳酸氢钠药片是抗酸药,服用时喝些醋能提高药效
B.《神农本草经》记载麻黄能“止咳逆上气”,说明古代中国人已用麻黄治疗咳嗽
C.谷氨酸钠是常用的食品添加剂
D.食盐可作调味剂,也可作食品防腐剂
【练10】为了科学饮食,了解一些与食品相关的化学知识是必要的。
(1)油炸虾条、薯片等容易挤碎的食品,不宜选用真空袋装,而应采用充气袋装。下列气体中不应该充入的是________(填序号,下同)。
A.氮气 B.二氧化碳 C.空气 D.氧气
(2)为使以面粉为原料的面包松软可口,通常用碳酸氢钠作发泡剂,因为它________。
A.热稳定性差 B.增加甜味 C.产生二氧化碳 D.提供钠离子
(3)能直接鉴别氯化钠和葡萄糖两种未知浓度溶液的方法是________。
A.观察颜色 B.测量比值 C.加热灼烧 D.分别闻味
(4)苯甲酸钠是常用的食品防腐剂,其结构简式如图。以下对苯甲酸钠描述错误的是________。
A.属于盐类 B.能溶于水 C.属于烃类 D.不易分解
人教版 (2019)必修 第二册第八章 化学与可持续发展第二节 化学品的合理使用示范课课件ppt: 这是一份人教版 (2019)必修 第二册第八章 化学与可持续发展第二节 化学品的合理使用示范课课件ppt,共19页。
高中化学人教版 (2019)必修 第二册第二节 化学品的合理使用优秀ppt课件: 这是一份高中化学人教版 (2019)必修 第二册第二节 化学品的合理使用优秀ppt课件,文件包含高中化学新教材同步必修第一册第28讲化学品的合理使用一农药化肥的合理施用学生版docx、高中化学新教材同步必修第一册第28讲化学品的合理使用一农药化肥的合理施用教师版docx、高中化学新教材同步必修第二册第28讲化学品的合理使用一农药化肥的合理施用PPT课件pptx等3份课件配套教学资源,其中PPT共0页, 欢迎下载使用。
人教版 (2019)必修 第二册第二节 化学品的合理使用教学课件ppt: 这是一份人教版 (2019)必修 第二册第二节 化学品的合理使用教学课件ppt,文件包含822安全使用食品添加剂讲好课-2020-2021学年高一化学新教材新理念新设计同步课堂人教2019必修第二册pptx、知识解析你了解食品添加剂吗mp4等2份课件配套教学资源,其中PPT共0页, 欢迎下载使用。

