高中化学人教版 (2019)必修 第一册第三节 化学键第3课时学案设计
展开
这是一份高中化学人教版 (2019)必修 第一册第三节 化学键第3课时学案设计,文件包含第4章第3节第3课时化学键重点知识复习课学案教师版2022-2023学年高一化学人教版2019必修第一册docx、第4章第3节第3课时化学键重点知识复习课学案学生版2022-2023学年高一化学人教版2019必修第一册docx等2份学案配套教学资源,其中学案共20页, 欢迎下载使用。
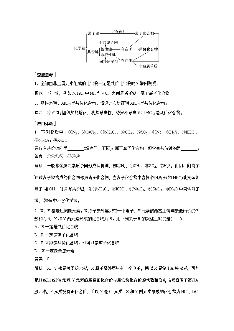
第3课时 化学键重点知识复习课[核心素养发展目标] 1.掌握化学键类型与离子化合物、共价化合物的关系。2.会用电子式规范表示离子化合物、共价化合物的结构。3.能判断共价化合物中原子是否满足最外层8电子(H为2电子)稳定结构。一、化学键与化合物类型1.离子键和共价键的比较 离子键共价键定义 之间的相互作用 之间通过 形成的相互作用成键微粒 本质 的静电作用共用电子与成键原子之间的静电作用形成条件一般活泼 元素原子与 元素原子间易形成离子键一般非金属元素原子之间易形成共价键存在离子化合物(绝大多数盐、强碱、活泼金属氧化物等)非金属单质、共价化合物、某些离子化合物 2.离子化合物和共价化合物的比较 离子化合物共价化合物概念含有 的化合物 的化合物构成粒子 粒子间的作用离子键共价键熔、沸点较高一般较低,少部分很高(如SiO2)导电性 或 中导电 时,不导电。 时,有的导电(如硫酸),有的不导电(如蔗糖)熔化时破坏的作用力 一般不破坏共价键,极少部分破坏共价键(如SiO2)实例强碱、大多数盐、活泼金属氧化物酸、非金属氢化物、非金属氧化物、绝大多数有机物 3.化学键与物质类型的关系1.全部由非金属元素组成的化合物一定是共价化合物吗?举例说明。2.资料表明,AlCl3是共价化合物,请设计实验证明AlCl3是共价化合物。1.下列物质中:①N2;②CaCl2;③NH4Cl;④CH4;⑤SO2;⑥Ne;⑦H2S;⑧KOH;⑨Na2O2;⑩K2O。只存在共价键的是________(填序号,下同);属于离子化合物,但含有共价键的是________。2.X、Y都是短周期元素,X原子最外层只有一个电子,Y元素的最高正价与最低负价的代数和为6,X和Y两元素形成的化合物为R,则下列关于R的叙述正确的是( )A.R一定是共价化合物B.R一定是离子化合物C.R可能是共价化合物,也可能是离子化合物D.X一定是金属元素 根据物质类别判断化学键类型的方法非金属单质,如Cl2、N2、I2、P4、金刚石等只有共价键非金属元素构成的化合物,如H2SO4、CO2、NH3、HCl、CCl4、CS2等活泼非金属元素与活泼金属元素形成的化合物,如NaCl、CaCl2、K2O等只有离子键含有原子团的离子化合物,如Na2SO4、Ba(OH)2、NH4Cl、Na2O2等既有离子键又有共价键稀有气体单质,如Ne、Ar等无化学键 二、电子式的书写与判断1.原子的电子式把原子的最外层电子用“·”或“×”表示,排列在元素符号周围。如、等。2.离子的电子式(1)简单阳离子的电子式简单阳离子的电子式就是其离子符号。如Na+、Mg2+、Al3+等。(2)阴离子和复杂阳离子的电子式阴离子的电子式要将原子的最外层电子和得到的电子标在元素符号周围,并将元素符号用“[ ]”括上,右上角标出所带的电荷数。如O2-、F-、OH-的电子式分别为、、。对复杂阳离子,要用到“[ ]”,如NH的电子式为。3.共价型分子(共价化合物分子或单质分子)的电子式书写时将共用电子对标在两原子之间,每个原子的未成键电子也应标出。如、、、等。4.离子化合物的电子式离子化合物含有阴、阳离子,所以其电子式的写法要符合阴、阳离子电子式的写法,但同种离子不能合并且不能相邻。如AB型:、;AB2型:;A2B型:、等。1.写出下列6种物质的电子式:①Ar、②Cl2、③H2S、④H2O2、⑤Na2S、⑥KOH。2.用电子式表示下列化合物的形成过程:(1)CaCl2:_____________________________________________________________________;(2)H2O2:______________________________________________________________________;(3)CH4:______________________________________________________________________。1.下列物质中均既有离子键又有共价键的一组是( )A.NaOH、H2O、NH4ClB.KOH、Na2O2、NH4ClC.MgO、CaBr2、NaClD.Na2SO4、HCl、MgCl22.下列过程没有发生化学键变化的是( )A.生石灰投入水中B.氯化氢气体通入水中C.冰融化成水D.高锰酸钾固体受热分解3.根据给出的化学反应或化学方程式写出反应过程中断裂的键和形成的键。(1)电解水的反应:断裂的键为______,形成的键为________。(2)P4+10Cl24PCl5[白磷(P4)的空间结构如图所示]:断裂的键为________,形成的键为________。4.下面是中学化学实验中经常进行的操作,请将对应序号填在横线上。①碘的升华 ②加热熔化氢氧化钠 ③食盐溶于水 ④氯化氢溶于水 ⑤氧气溶于水 ⑥过氧化钠溶于水其中没有发生化学键断裂的是________;只发生离子键断裂的是________;只发生共价键断裂的是________;既发生离子键断裂,又发生共价键断裂的是________。题组一 有关物质结构化学用语的考查1.下列化学用语表达正确的是( )A.HCl的电子式:B.用电子式表示NaCl的形成过程:C.质子数为92、中子数为146的U原子:UD.水的电子式:2.下列各物质中,除氢原子外,每个原子最外层均达到8电子稳定结构,则它们的结构式错误的是( )A.氧分子:O==OB.S2Cl2:Cl—S—S—ClC.氢氰酸:H—C≡ND.光气(COCl2):Cl—C—O—Cl3.(2021·徐州高一期末)下列化学用语或说法正确的是( )A.中子数为20的氯原子:ClB.35Cl-和37Cl-的离子结构示意图不同C.H2O的分子结构模型:D.Se和Se互为同素异形体题组二 化学键与物质类别4.下列各组物质含有的化学键类型完全相同的是( )A.NaOH、CaCl2、CaOB.Na2O、Na2O2、Na2SC.NaCl、HCl、H2OD.HBr、CO2、NH35.某同学对“NaOH和NH4Cl都是离子化合物”有下列四点感悟, 其中不正确的是( )A.离子化合物中可能含有共价键B.PH4F为离子化合物C.离子化合物不一定含金属元素D.NaOH与NH4Cl的混合固体在加热过程中只有离子键发生断裂6.下列性质可以证明某化合物中一定存在离子键的是( )A.可溶于水 B.具有较高的熔点C.水溶液能导电 D.熔融状态能导电7.(2021·沈阳期中)有一种活跃在中学化学题中的物质叫氢化铵(NH5),有人认为它的结构与氯化铵相似,所有的原子最外层都符合相应稀有气体原子的最外层电子层结构,与水反应有气体生成。事实上,目前为止尚未有人能够成功制取氢化铵,所以此物质是否存在仍有争议,但想法还是要有的,万一发现了呢?假设它真的存在,上述观点也正确,则下列有关说法正确的是( )A.NH5中N元素的化合价是+5价B.1 mol NH5中含有5NA个N—HC.NH5的电子式为D.NH5只由两种非金属元素组成,所以它是共价化合物8.下列有关化学键的说法正确的是( )A.碘晶体升华和冰融化时都涉及化学键的变化B.氯化钠熔化或氯化氢溶于水时都要破坏化学键C.离子化合物中可能含有共价键,共价化合物中可能含有离子键D.氯化铵受热变成气体,冷却后又成晶体,此过程中化学键没有发生变化9.(2022·常熟市实验中学月考)下列说法不正确的是( )A.化学反应的本质是旧键的断裂和新键的形成B.CH4、CF4、CCl4、CBr4的熔、沸点逐渐升高,原因是分子间作用力逐渐增大C.NH3和H2O之间可以形成氢键,这也是氨极易溶于水的原因之一D.NH4H中含有离子键、极性键、非极性键题组三 元素推断与化学键的综合考查10.短周期元素X、Y、Z所在的周期数依次增大,它们的原子序数之和为20,且Y2-与Z+核外电子层的结构相同。下列化合物中同时存在极性键和非极性键的是( )A.Z2Y B.X2Y2C.Z2Y2 D.ZYX11.如表所示的五种元素中,W、X、Y、Z为短周期元素,这四种元素的原子最外层电子数之和为22。下列说法错误的是( ) XY W ZT A.X、Y、Z三种元素最低价氢化物的沸点依次升高B.物质W3X4中,每个原子最外层均达到8电子稳定结构C.X、Y和氢三种元素形成的化合物中可能既有离子键又有共价键D.T元素的单质具有半导体的特性,T与Z元素可形成化合物TZ412.X、Y、Z、W是元素周期表中的四种常见短周期元素,其相关信息如下表:元素相关信息XX原子的最外层有4个电子,最外层电子数是内层电子数的2倍Y常温常压下,Y单质是淡黄色固体,在空气中燃烧放出有刺激性气味的气体ZZ和Y同周期,Z的原子半径小于Y的原子半径WW的一种核素的质量数为25,中子数为13 下列有关说法不正确的是( )A.X元素和Y元素有可能形成电子式为的化合物B.Z、W两种元素可形成化学式为WZ2的离子化合物C.X、Y、Z的氢化物之间都存在氢键D.X、Y、Z三种元素中Z元素的最高价氧化物对应的水化物酸性最强13.下列物质发生变化时,所克服的粒子间相互作用属于同种类型的是( )A.液溴和苯分别受热变为气体B.干冰和NaHCO3分别受热C.食盐的熔化和冰的融化D.食盐和葡萄糖分别溶解在水中 14.对于元素周期表中下列位置的①~⑩号元素,请回答下列问题。族周期 ⅠAⅡAⅢAⅣAⅤAⅥAⅦA01① ②2 ③④⑤⑥ 3⑦⑧ ⑨⑩ (1)能形成共价键的元素有__________________(填元素符号,下同)。(2)只需形成一个共价单键就能达到稳定结构的元素有________________。(3)含氧量最高的共价化合物是_______________________________________(用电子式表示)。(4)某元素气态氢化物为H2B,最高价氧化物含B的质量分数为40%,则气态氢化物的化学式为____________________,该元素与⑤形成的化合物的化学式为______________________,含有的化学键为_____________________________________________________。15.现有A、B、C、D四种元素,前三种元素的离子都和氖原子具有相同的核外电子排布。A元素没有正化合价;B的氢化物的分子式为H2B,0.2 mol的C单质能从酸中置换出2.24 L H2(标准状况下)。D的原子核中没有中子。(1)根据以上条件,推断A、B、C、D的元素名称:A________,B________,C________,D________。(2)用电子式表示C与A、C与B、B与D相互结合成的一种化合物,并指出其化合物的类型及化学键类型:化合物电子式化合物类型化学键类型C+A C+B B+D (3)写出C与B所形成的化合物和D与B所形成的化合物反应的离子方程式:______________。
相关学案
这是一份人教版 (2019)第三节 化学键第2课时学案,文件包含第4章第3节第2课时共价键学案教师版2022-2023学年高一化学人教版2019必修第一册docx、第4章第3节第2课时共价键学案学生版2022-2023学年高一化学人教版2019必修第一册docx等2份学案配套教学资源,其中学案共18页, 欢迎下载使用。
这是一份高中化学人教版 (2019)必修 第一册第三节 化学键第1课时学案设计,文件包含第4章第3节第1课时离子键学案教师版2022-2023学年高一化学人教版2019必修第一册docx、第4章第3节第1课时离子键学案学生版2022-2023学年高一化学人教版2019必修第一册docx等2份学案配套教学资源,其中学案共17页, 欢迎下载使用。
这是一份高中化学人教版 (2019)必修 第一册第二节 金属材料第1课时学案设计,文件包含第3章第2节第1课时常见的合金及应用学案教师版2022-2023学年高一化学人教版2019必修第一册docx、第3章第2节第1课时常见的合金及应用学案学生版2022-2023学年高一化学人教版2019必修第一册docx等2份学案配套教学资源,其中学案共24页, 欢迎下载使用。

