广西高考化学三年(2020-2022)模拟题分类汇编-11化学平衡
展开广西高考化学三年(2020-2022)模拟题分类汇编-11化学平衡
一、单选题
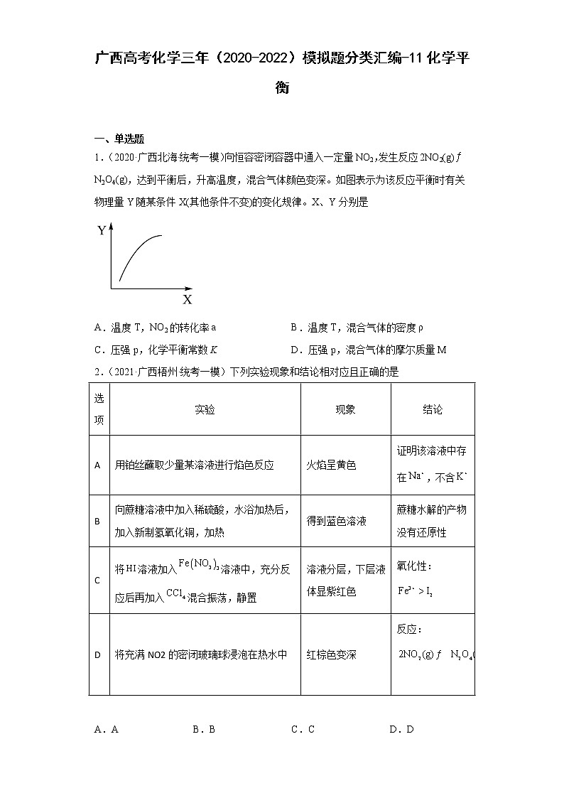
1.(2020·广西北海·统考一模)向恒容密闭容器中通入一定量NO2,发生反应2NO2(g)N2O4(g),达到平衡后,升高温度,混合气体颜色变深。如图表示为该反应平衡时有关物理量Y随某条件X(其他条件不变)的变化规律。X、Y分别是
A.温度T,NO2的转化率a B.温度T,混合气体的密度ρ
C.压强p,化学平衡常数K D.压强p,混合气体的摩尔质量M
2.(2021·广西梧州·统考一模)下列实验现象和结论相对应且正确的是
选项
实验
现象
结论
A
用铂丝蘸取少量某溶液进行焰色反应
火焰呈黄色
证明该溶液中存在,不含
B
向蔗糖溶液中加入稀硫酸,水浴加热后,加入新制氢氧化铜,加热
得到蓝色溶液
蔗糖水解的产物没有还原性
C
将溶液加入溶液中,充分反应后再加入混合振荡,静置
溶液分层,下层液体显紫红色
氧化性:
D
将充满NO2的密闭玻璃球浸泡在热水中
红棕色变深
反应:
A.A B.B C.C D.D
3.(2022·广西·统考一模)科学家研究二甲醚(DME)在分子筛(用表示)上的水解反应,其反应进程中能量变化如图所示。下列说法错误的是
A.根据反应图示可知,在相同的催化剂作用下,化学反应也存在多种反应途径
B.升高温度,stepwise路径和concerted路径的反应速率都加快,有利于提高反应物的转化率
C.由于,DME水解反应更易以stepwise路径进行
D.根据图示可知,DME首先与分子筛结合形成
4.(2022·广西北海·统考模拟预测)变色眼镜的镜片中加有适量的AgBr和CuO。在强太阳光下,因产生较多的Ag而变黑:2AgBr2Ag+Br2,室内日光灯下镜片几乎呈无色。下列分析错误的是
A.强太阳光使平衡右移
B.变色原因能用勒沙特列原理解释
C.室内日光灯下镜片中无Ag
D.强太阳光下镜片中仍有AgBr
二、填空题
5.(2022·广西北海·统考模拟预测)研究NO2、NO、SO2 、CO等大气污染气体的处理具有重要意义。NO2可用下列反应来处理:
6NO2(g)+8NH3(g) 7N2(g)+12H2O(g)+Q(Q>0)。
(1)120℃时,该反应在一容积为2L的容器内反应,20min时达到平衡。10min时氧化产物比还原产物多了1.4g,则0~10min时,平均反应速率υ(NO2) = ____________________ ,电子转移了 ___________ 个。
(2)一定条件下上述反应在某体积固定的密闭容器中进行,能说明该反应已经达到平衡状态的是____________。
a.c(NO2):c(NH3) = 3:4 b.6v(NO2)正 = 7v(N2)逆
c.容器内气体总压强不再变化 d.容器内气体密度不再变化
(3)若保持其它条件不变,缩小反应容器的体积后达到新的平衡,此时NO2和N2的浓度之比_________ (填增大、不变、减小),NO2的转化率 ______________。
(4)一定条件下NO2与SO2可发生反应,方程式:NO2(g)+SO2(g)SO3(g)+NO(g) −Q。若反应的平衡常数K值变大,该反应___________(选填编号)。
a.一定向正反应方向移动 b. 平衡移动时,逆反应速率先减小后增大
c.一定向逆反应方向移动 d. 平衡移动时,正反应速率先增大后减小
(5)请写出用NaOH溶液完全吸收含等物质的量的NO、NO2混合气体的离子方程式___________。
三、原理综合题
6.(2020·广西玉林·统考一模)甲醇既是重要的化工原料,可用于制备甲醛、醋酸等产品,又可作为清洁燃料。利用CO2与H2合成甲醇涉及的主要反应如下:
I.CO2(g)+3H2(g) CH3OH(g)+H2O(g) ΔH1
Ⅱ.CO2(g) +H2(g) CO(g)+H2O(g) ΔH2=+41 kJ·mol-1
回答下列问题:
(1)已知CO(g)+2H2(g) CH3OH(g) ΔH3=-99 kJ·mol-1,则ΔH1=___________ kJ·mol-1,反应I在___________下易自发进行。
(2)向刚性容器中充入一定量的CO2和H2,在不同催化剂(Cat1,Cat2)下反应相同时间,CO2的转化率和甲醇的选择性[甲醇的选择性=×100%随温度的变化如图所示:
①由图可知,催化效果:Cat1 ___________Cat2(填“>” “<”或“=”)。
②在210~270℃间,CH3OH的选择性随温度的升高而下降,请写出一条可能原因:___________。
(3)一定条件下,向刚性容器中充入物质的量之比为1:3的CO2和H2发生上述反应I与II。
①有利于提高甲醇平衡产率的条件是___________(填标号)。
A.高温高压 B.低温高压 C.高温低压 D.低温低压
②可证明反应II达列平衡状态的标志是___________(填标号)。
A.CO的浓度不再变化 B.混合气体的密度不再变化 C.体系的压强不再变化
③若达到平衡时CO2的转化率为20% ,CH3OH的选择性为75%,反应II的压强平衡常数Kp= ___________ (用平衡分压代替平衡浓度计算,分压=总压×物质的量分数)。
7.(2020·广西·统考一模)二氧化硫合成三氧化硫是工业制取硫酸的重要反应。
(1)钒催化剂参与反应的能量变化如图所示。V2O5(s) 和SO2(g)反应生成V2O4(s)和VOSO4(s)的热化学方程式是_______。
(2)将2.0 mol SO2和1.0 mol O2置于10 L密闭容器中,反应达平衡后,体系总压强为0. 10 MPa。某温度下,SO2的平衡转化率(α)与体系总压强(p)的关系如图所示,该反应的平衡常数等于_______。
(3)当SO2(g)、O2(g)和N2(g)起始的物质的量分数分别为7.5%、10.5%和82%时,在0.5MPa、2.5MPa和5.0MPa压强下,SO2平衡转化率α随温度的变化如图所示。
①工业上在500℃下反应制取三氧化硫,选择的压强是1MPa,理由是_______。
②P1代表的是_______(填写0.5 MPa,2. 5MPa,5MPa) ,理由是_______。
③在0.5 MPa、550 ℃时SO3的含量是_______ ( 保留两位有效数字)。
(4)SO2溶于水生成H2SO3。已知:H2SO3⇌ HSO+H+Ka1,HSO⇌SO+H+ Ka2。常温下,向某浓度的H2SO3溶液中逐滴加入一定量浓度的NaOH溶液,所得溶液中H2SO3、HSO、SO三种微粒的物质的量分数(δ)与溶液pH的关系如图所示:
①Ka1/Ka2=_______。
②NaHSO3溶液中c(SO)_______c(H2SO3)(填写“大于”或“小于”)。
8.(2020·广西北海·统考一模)磷石膏是湿法生产磷酸的固体废弃物,用磷石膏生产硫酸或硫,既可减少对环境的污染又可使资源循环利用。回答下列问题:
(1)用焦炭、硫磺等均可还原磷石膏。已知下列反应:
I.CaSO4(s)+2C(s)=CaS(s)+2CO2(g) △H1=+226 kJ∙mol−1
II.3CaSO4(s)+CaS(s)=4CaO(s)+4SO2(g) △H2=a kJ∙mol−1
III.3CaS(s)+CaSO4(s)=4CaO(s)+4S(s) △H3=b kJ∙mol−1
①反应(I)能在___________(填“低温”“高温”或“任何温度”)下自发进行。
②用硫磺还原CaSO4反应为2CaSO4(s)+S(s)=2CaO(s)+3SO2(g),其△H=___________kJ·mol-1(用含a、b的代数式表示)。
(2)磷石膏转氨法制硫酸的主要反应为CaSO4(s)+(NH4)2CO3CaCO3(s)+(NH4)2SO4,该反应的平衡常数K=___________[已知:Ksp(CaCO3)=2.5×10−9,Ksp(CaSO4)=3.2×10−7]。
(3)一氧化碳还原CaSO4可发生下列反应,其lg Kp与温度(T)的关系如图所示(Kp为以分压表示的平衡常数)。
I.SO2(g)+3CO(g) 2CO2(g)+COS(g)
II.CaSO4(s)+CO(g) CaO(s)+CO2(g)+SO2(g)
①△H>0的反应是___________(填“I”或“II”)。
②在交点A处,气体分压间满足的关系是:p(COS)=___________。
③在恒温恒容密闭容器中进行反应(I),能说明已达到平衡状态的是___________(填字母)。
a.2v(CO)正=3v(CO2)正 b.气体的密度不再随时间变化
c.气体的压强不再随时间变化 d.的值不再随时间而变化
④若在1.0 L的恒容密闭容器中加入1 mol CaSO4,并充入1 mol CO,只发生反应II,在B点时气体总压强为1 MPa,则此时CaSO4转化率为___________(已知≈1.41)。
9.(2020·广西北海·统考一模)H2S广泛存在于许多燃气和工业废气中,脱除其中的H2S既可回收硫又可防止产生污染。回答下列问题:
(1)Tretford氧化法脱H2S,包括H2S的吸收、氧化析硫、焦钒酸钠的氧化等。
①焦钒酸钠的化学式为Na2V4O9,其中钒元素的化合价为_______;
②已知H2S、H2CO3的电离常数如下表所示:
Ka1
Ka2
H2S
9.1×10-8
1.1×10-12
H2CO3
4.3×10-7
5.61×10-11
纯碱溶液吸收H2S的离子方程式为______________。
(2)Claus氧化回收硫的反应原理为:2H2S(g)+O2(g)=2S(g)+2H2O(g) △H1
2H2S(g)+3O2(g)=2SO2(g)+2H2O(g) △H2=-1124 kJ/mol
2H2S(g) +SO2(g)=S(g) +2H2O(g) △H3=- 233 kJ/mol
则△H1=_______kJ/mol。
(3)H2S分解反应2H2S(g)2H2(g)+S2(g)在无催化剂及Al2O3催化下,H2S在反应器中不同温度时反应,每间隔相同时间测定一次H2S的转化率,其转化率与温度的关系如图所示:
①该反应的△H_______(填“>”或“<”)0。
②在不加催化剂时,温度越高H2S的转化率越接近平衡时的转化率,原因是___________;在约1100 °C时,有无Al2O3催化,其转化率几乎相等,是因为___________。
③若起始时在恒容密闭容器中只充入H2S,在A点达到平衡时,若此时气体总压强为p,则此温度反应的平衡常数Kp=______ (Kp为以分压表示的平衡常数,气体分压=气体总压×体积分数,列出含p的代数式)。
10.(2020·广西来宾·模拟预测)CaS在环境保护、制备电致发光材料等方面用途非常广泛。回答下列问题:
(1)制取CaS的反应如下:
反应(I):CaSO4(s)+2C(s)CaS(s)+2CO2(g) △H1
反应(II):CaCO3(s)+H2S(g)CaS(s)+H2O(g)+CO2(g) △H2=+165kJ·mol-1
①若在恒温恒容密闭容器中只发生反应(I),达到平衡时向容器中通入少量CO2,则反应再次达到平衡时c(CO2)将___(填“增大”“减小”或“不变”)。
②已知下列热化学方程式:.
i:S2(g)+CaSO4(s)CaS(g)+2SO2(g) △H=+240.4kJ·mol-1
ii:2SO2(g)+4CO(g)=S2(g)+4CO2(g) △H=+16.0kJ·mol-1
iii:C(s)+CO2(g)=2CO(g) △H=+172.5kJ·mol-1
则反应(I)的△H1=___kJ·mol-1。
③反应(II)的△S___(填“>”“<”或“=”)0。若反应(II)在恒温恒容密闭容器中进行,能说明该反应已达到平衡状态的是___(填字母)。
A.v(H2O)正=v(CO2)正
B.容器中气体总压强不再随时间变化
C.容器中同时存在H2S(g)、CO2(g)和H2O(g)
D.单位时间内断裂H-S键与断裂C=O键数目相等
(2)CaS能被许多物质氧化,有关反应的lgKp与温度关系如图(Kp为以分压表示的平衡常数;分压=总压×物质的量分数;图中数据由压强单位为kPa得出)。
①属于吸热反应的是___ (填“a”“b”或“c”)。
②相同温度下,反应a、b、c的lgKp(a)、lgKp(b)、lgKp(c)之间满足的关系是lgKp(c)=___。
③反应c在Q点时:p(SO2)=___kPa,以浓度表示的平衡常数Kc=___Kp[用R、T表示;已知气体的压强、体积、温度满足pV=nRT(n为气体的物质的量,R为恒量)]。
11.(2020·广西·二模)机动车尾气和燃煤产生的烟气是目前城市空气污染的重要原因之一。NO和CO均为汽车尾气的成分,这两种气体在催化转换器中发生如下反应:2NO(g)+2CO(g) 2CO2(g)+N2(g) ∆H=-akJ·mol-1
(1)CO可用于炼铁,已知:
①Fe2O3(s)+3C(s)=2Fe(s)+3CO(g)△H=+489.0kJ/mol
②C(s)+CO2(g)=2CO(g)△H=+172.5kJ/mol
则CO还原Fe2O3的热化学方程式为_____________________
(2)在一定温度下,将1.2 mol NO、1.0 mol CO气体通入到固定容积为2L的密闭容器中,反应过程中部分物质的浓度变化如图所示。
0~20 min CO2的平均速率v(CO2)=____________,CO的转化率为____________
(3)下列能够说明该反应已经达到平衡的是__________
a.该容器内压强不再改变
b.上述反应的焓变∆H不变
c. v(NO)=2v(N2)
d.混合气体的密度不再变化
(4)若保持反应体系的温度不变,20 min时再向容器中充CO、CO2各0.2mol,化学平衡将__________(填“逆向”“正向”或“不”)移动。重新达到平衡后,该反应的化学平衡常数为__________(结果保留两位有效数字)
(5)利用反应2NO2+4CO=N2+4CO2可以处理汽车尾气。若将该反应设计为原电池,用熔融NaCO3作电解质,其正极电极反应式为_____________
(6)工业上用氨水将SO2转化为(NH4)2SO3,再氧化为(NH4)2SO4。已知25℃时,0.05mol/L(NH4)2SO4溶液的pH=a,则c(NH4+):c(NH3·H2O)=__________用含a的代数式表示,已知NH3·H2O的电离常数为Kb=1.7×10-5)。
12.(2020·广西南宁·二模)工业上研究高效处理煤燃烧释放出来的SO2,有利于减小环境污染。在T℃时,利用CO处理SO2的反应为:2CO(g)+SO2(g)2CO2(g)+S(l) △H=akJ/mol;
(1)已知T℃时:C(s)+O2(g)=CO(g) △H1=-110.5kJ/mol
S(l)+O2(g)=SO2(g) △H2=-290.0kJ/mol
C(s)+O2(g)=CO2(g) △H3=-390.0kJ/mol
则T℃时,a=___。
(2)在T℃下,将1.4molCO和1molSO2通入2L恒容容器中发生上述反应,反应体系气体总物质的量随时间变化如图;在0~10min,反应的平均速率v(CO)=___,SO2的平衡转化率(SO2)=___%;在T℃时该反应的平衡常数Kc=___L/mol。
(3)实验测得:v正=v(CO)消耗=k正c(CO)•c(SO2),v逆=v(CO2)消耗=k逆,k正、k逆为只受温度影响的速率常数。若将(2)中容器内的温度升高(假设各物质的状态不发生变化),的值将___(填“增大”、“减小”或“不变”)。
(4)某科研团队研究用Fe2(SO4)3(aq)处理SO2:Fe3+溶液吸收SO2发生的离子反应方程式为___;其他外界条件不变下,在相同时间内温度对SO2吸收率的影响结果如图,在40℃前,SO2的吸收率随温度变化的可能原因是___;在40℃后,SO2的吸收率发生的变化是温度升高该反应逆向移动的结果,导致反应逆向移动的原因:一是该反应为放热反应,二是___。
13.(2020·广西钦州·二模)乙醇是一种重要的化工原料和燃料,常见合成乙醇的途径如下:
(1)乙烯气相直接水合法:C2H4(g)+H2O(g)=C2H5OH(g) ΔH1=akJ·mol-1
已知:C2H4(g)+3O2(g)=2CO2(g)+2H2O(g) ΔH2=-1323.0kJ·mol-1
C2H5OH(g)+3O2(g)=2CO2(g)+3H2O(g) ΔH3=-1278.5kJ·mol-1,则a=__。
(2)工业上常采用CO2和H2为原料合成乙醇,某实验小组将CO2(g)和H2(g)按1:3的比例置于一恒容密闭容器中发生反应:2CO2(g)+6H2(g)C2H5OH(g)+3H2O(g) ΔH=bkJ·mol-1。在相同的时间内,容器中CO2的浓度随温度T的变化如图1所示,上述反应的pK(pK=-lgK,K表示反应平衡常数)随温度T的变化如图2所示。
①由图1可知,b=__(填“”“”或“<”)0。
②在T1~T2及T4~T5两个温度区间内,容器中CO2(g)的浓度呈现如图1所示的变化趋势,其原因是___。
③图1中点1、2、3对应的逆反应速率v1、v2、v3中最大的是___(填“v1”“v2”或“v3”);要进一步提高H2(g)的转化率,可采取的措施有___(任答一条)。
④图2中当温度为T1时,pK的值对应A点,则B、C、D、E四点中表示错误的是__。
⑤乙烯气相直接水合法过程中会发生乙醇的异构化反应:C2H5OH(g)CH3OCH3(g) ΔH=+50.7kJ·mol-1,该反应的速率方程可表示为v正=k正c(C2H5OH)和v逆=k逆c(CH3OCH3),k正和k逆只与温度有关。该反应的活化能Ea(正)__(填“”“”或“<”) Ea(逆),已知:T℃时,k正=0.006s-1,k逆=0.002s-1,该温度下向某恒容密闭容器中充入1.5mol乙醇和4mol甲醚,此时反应__(填“正向”或“逆向”)进行。
14.(2020·广西·统考二模)CO2的资源化利用能有效的减少CO2的排放,方法之一是CO2催化加氢合成二甲醚(CH3OCH3)。
(1)有科学家提出,可以将CO2通过管道输送到海底,这样可减缓空气中CO2浓度的增加。下列有关说法错误的是____________(填写编号)。
a.把CO2输送到海底,是人类减缓空气中CO2浓度增加的最佳办法
b.把CO2送到海底越深的地方,CO2溶解得越多,CO2可能液化甚至变为干冰
c.因为碳酸是弱酸,所以将CO2输送到海底,不会严重破坏海洋生态环境
d.使用新能源和植树造林是减缓空气中CO2浓度增加的有效措施
(2)CO2催化加氢合成二甲醚的主要反应如下:
反应I:CO2(g)+H2(g)CO(g)+H2O(g) △H=+41.2 kJ·mol-1
反应II:2CO2(g)+6H2(g)CH3OCH3(g)+3H2O(g) △H=-122.5 kJ·mol-1
其中,反应II分以下①②两步完成,请写出反应①的热化学方程式。
①____________________________________________________________
②2CH3OH(g)CH3OCH3(g)+H2O(g) △H=-23.5 kJ·mol-1
(3)L(L1、L2)、X分别代表压强或温度,如图表示L一定时,反应II中二甲醚的平衡产率随X变化的关系,其中X代表的物理量是__________。比较L1、L2的大小:L1______L2(填“>”或“<”),判断依据是:____________________________________。
(4)在体积为1L的恒容密闭容器中,充入1 mol CO2和2 mol H2,CO2平衡转化率和平衡时CH3OCH3的选择性(CH3OCH的选择性=×100%)随温度变化如右下图所示。
①温度为220℃,达到平衡时,反应II消耗的H2的物质的量为__________mol,此状态反应II的化学平衡常数计算式为______________________________。
②温度高于280℃,CO2平衡转化率随温度升高而增大,用化学平衡移动原理解释原因:____________________________________________________________。
15.(2020·广西玉林·一模)NH3、NO2、SO2处理不当易造成环境污染,如果对这些气体加以利用就可以变废为宝,既减少了对环境的污染,又解决了部分能源危机问题。
(1)硝酸厂常用催化还原方法处理尾气。CH4在催化条件下可以NO2将还原为N2。已知:
CH4 (g)+2O2(g)=CO2(g)+2H2O(l) △H1=-890.3kJ•mol-1①
N2 (g) +2O2(g)=2 NO2 (g) △H2=+67.7kJ•mol-1②
则反应CH4 (g)+2NO2(g)=CO2(g)+ N2 (g)+ 2H2O(l) △H= _____________ 。
(2)工业上利用氨气生产氢氰酸(HCN)的反应为:CH4 (g)+ NH3 (g) HCN(g)+ 3H2 (g) △H>0
①在一定温度条件下,向2L恒容密闭容器中加入2mol CH4和2mol NH3,平衡时NH3体积分数为30%,所用时间为10min,则该时间段内用CH4的浓度变化表示的反应速率为__________________mol•L-1•min-1,该温度下平衡常数K=_________。若保持温度不变,再向容器中加入CH4和H2各1mol,则此时v正= ________ (填“>”“=”或“<”)v逆。
②其他条件一定,达到平衡时NH3转化率随外界条件X 变化的关系如图1所示,X 代表 __________(填字母代号)
A.温度 B. 压强 C.原料中CH4与NH3的体积比
(3)某研究小组用NaOH 溶液吸收尾气中的二氧化碳,将得到的Na2SO3进行电解生产硫酸,其中阴、阳膜组合电解装置如图2所示,电极材料为石墨,A~E分别代表生产中的原料或产品,b表示_____(填“阴”或“阳”)离子交换膜,阳极的电极反应式为________。
16.(2020·广西·统考一模)将无机碳转化为有机化合物是目前研究的热点,也是减少CO2和CO的有效措施之一,对环境的保护起到了积极作用。
I.二氧化碳催化加氢甲烷化工艺是利用氨还原CO2,反应为CO2(g)+4H2(g)CH4(g)+2H2O(l)∆H1。
(1)已知:H2(g)的燃烧热∆H2=-285.8kJ·mol-1,CH4(g)的燃烧热∆H=-890.3kJ·mol-1,则△H1=________kJ·mol-1。
(2)测得该反应的吉布斯自由能(∆G=∆H-T∆S)随温度的变化曲线如图甲所示,为使CO2顺利转化为CH4,反应应在___下进行。
II.一氧化碳催化加氢制甲醇:CO(g)+2H2(g)CH2OH(g)。
(3)图乙是反应中部分物质的浓度随时间t的变化情况,0~10min内,用H2表示的平均反应速率v(H2)=_____,该反应平衡常数的表达式为_______________。
(4)在容积可变的密闭容器中充入10molCO和20molH2,CO的平衡转化率随温度(T)、压强(p)的变化如图丙所示。
①p1______(填“>”“<”或“=”)p2。
②比较图丙中A、C两点,平衡常数KA__________(填“>”“<”或“=")KC。
③若达到化学平衡状态点A时,容器的体积为20L,T1℃时平衡常数KA=______
17.(2020·广西柳州·统考模拟预测)(1)氢气是一种未来十分理想的能源。
镧镍合金是一种良好的储氢材料,在一定条件下通过如下反应实现储氢:
LaNi3(s)+3H2(g) LaNi3H6(s) ∆H<0。 某实验室模拟该过程,向体积一定的密闭容器中充入反应物发生反应。H2的平衡转化率与其初始加入量(n)、反应温度(T)的关系如下左图所示;一定温度(T)下,将a mol的氢气充入体积是1 L的容器内,气体的压强(P)随时间(t)的变化关系如下右图所示:
①n1、n2、n3的大小关系是_______。
②温度T1下反应的平衡常数是__________(用含a的代数式表示)。
③保持温度不变,在t6时刻将容积压缩至原容积的一半,容器内的压强_________6kPa(填写“大于”或“小于”)。
(2)贮氢合金ThNi5可催化由CO、H2合成CH4等有机化工产品的反应。温度为TK时发生以下反应①
②
③
_______。
(3)TK时,向一恒压密闭容器中充入等物质的量的CO(g)和H2O(g)发生上述反应②(已排除其他反应干扰),测得CO(g)物质的量分数随时间变化如下表所示:
若初始投入CO为2 mol,恒压容器容积10 L,用H2O(g)表示该反应0-5分钟内的速率v[H2O(g)]=______。6分钟时,仅改变一种条件破坏了平衡,且第9min达到平衡时,CO的物质的量是0.2mol,则改变的外界条件为_________。
(4)温度、压强对反应CO(g)十2H2(g)=CH3OH(g) ∆H=-90. 1 kJ·mol-1中CO转化率的影响如图所示:
①温度在较低范围内,对CO转化率影响的主要因素是____________ (填“温度”或“压强”)。
②由图象可知,温度越低,压强越大,CO转化率越高。但实际生产往往采用300~400 °C和10 MPa的条件,其原因是________。
18.(2020·广西桂林·统考一模)新技术的开发应用,不仅有利于改善环境质量,而且能充分开发“废物”的潜在价值。
回答下列问题:
(1)用烟道气与氢气来合成甲醇涉及到如下几个反应:
①CO(g)+2H2(g)=CH3OH(g) △H=-91kJ·mol-1
②2CO2(g)=2CO(g)+O2(g) △H=+566kJ·mol-1
③2H2(g)+O2(g)=2H2O(g) △H=-483.6kJ·mol-1
④CO2(g)+3H2(g)=CH3OH(g)+H2O(g)∆H=__kJ·mol-1。
(2)在容积均为2L的两个恒容密闭容器中发生反应CO(g)+H2O(g)CO2(g)+H2(g),有关数据如下:
容器
温度
起始量
达到平衡
CO/mol
H2O/mol
H2/mol
CO转化率
所需时间/min
1
800
2
1
3
2
800
1
2
n
x
①800°C时该反应的平衡常数K=__。
②容器2中x=__,n=___。
③若800℃起始时,在2L恒容密闭容器中加入CO、H2O、CO2、H2各1mol,则此时v正__v逆(填“>”“<”或“=”)。
(3)反应(NH4)2CO3+H2O+CO22NH4HCO3OH可用于捕捉空气中的CO2,为研究温度对(NH4)2CO3捕获CO2效率的影响,在某温度T1下,将一定量的(NH4)2CO3溶液置于密闭容器中,并充入一定量的CO2气体,在t时刻,测得容器中CO2气体的浓度。然后分别在温度为T2、T3、T4、T5下,保持其他初始实验条件不变,重复上述实验,经过相同时间测定CO2气体的浓度,得到的曲线图如图:
①∆H__0(填“>”“<”或“=”)。T1~T2区间,c(CO2)变化的原因是___。
②已知常温下NH3·H2O的电离常数K=1.8×10-5,碳酸的电离常数K1=4.4×10-7、K2=4.7×10-11,则恰好完全反应时所得的NH4HCO3溶液中c(H+)__c(OH-)(填“>”“<”或“=”)。
③在图中所示五种温度下,该反应的平衡常数最大的温度是__。
19.(2020·广西·统考模拟预测)随着石油资源的日益枯竭,天然气的廾发利用越来越受到重视。CH4/CO2催化重整制备合成气(CO和H2)是温室气体CO2和CH4资源化利用的重要途径之一,并受了国内外研究人员的高度重视。回答下列问题:
(1)已知:①CH4(g)+H2O(g)CO(g)+3H2(g)△H1=+205.9 kJ·mol-1
②CO(g)+H2O(g)CO2(g)+H2(g)△H2=-41.2 kJ·mol-1
CH4/CO2催化重整反应为CH4(g)+CO2(g)2CO(g)+2H2(g)△H
该催化重整反应的△H=______kJ·mol-1。要缩短该反应达到平衡的时间并提高H2的产率可采取的措施为_____。
(2)向2L刚性密闭容器中充入2molCH4和2mol CO2进行催化重整反应,不同温度下平衡体系中CH4和CO的体积分数()随温度变化如下表所示。
已知b>a>c,则T1______T2(填“>”“<”或“=”)。T1下该反应的平衡常数K=_______(mol2·L-2)
(3)实验研究表明,载体对催化剂性能起着极为重要的作用,在压强0.03MPa,温度750℃条件下,载体对镍基催化剂性能的影响相关数据如下表:
由上表判断,应选择载体为_______(填化学式),理由是________。
(4)现有温度相同的I、Ⅱ、Ⅲ三个恒压密闭容器,均充入2mol CH4(g)和2 molCO2(g)进行反应,三个容器的反应压强分别为p1atm、p2atm、p3atm,在其他条件相同的情况下,反应均进行到tmin时,CO2的体积分数如图所示,此时I、Ⅱ、Ⅲ个容器中一定处于化学平衡状态的是_______。
(5)利用合成气为原料合成甲醇,其反应为CO(g)+2H2(g)CH3OH(g),在一定温度下查得该反应的相关数据如下表所示:
该反应速率的通式为ν正=k正cm(CO)·cn(H2)(k正是与温度有关的速率常数)。由表中数据可确定反应速率的通式中n=____(取正整数)。若该温度下平衡时组别1的产率为25%,则组别1平衡时的v正=______(保留1位小数)。
20.(2021·广西北海·统考一模)在催化剂作用下H2(g)可将烟气中的SO2(g)还原成S(s)。回答下列问题:
(1)已知:
则H2(g)还原烟气中的SO2(g)的热化学方程式为___________。
(2)在容积为10L的容器中充入1mol SO2(g)与2mol H2(g)的混合气体,发生反应 。
①恒容时,反应经过4s后达到平衡,此时测得H2O(g)的物质的量为1.2mol。则0~4s内,v(H2)= ___________ mol/(L·s),平衡时,c(SO2)=___________mol/L;若平衡后升高温度,SO2的转化率将___________(填“增 大”“减小”或“不变”)。
②恒温时,压强p与SO2的平衡转化率α如图所示,该温度下,该反应的平衡常数K=___________L/mol;平衡状态由A变到B,平衡常数K(A) ___________(填“>”“<”或“=”)K(B)。
③若在恒温恒容密闭容器中发生上述反应,下列可作为该反应达到平衡状态的标志是___________(填标号)。
A.压强不再变化
B.密度不再变化
C.气体的平均相对分子质量不再变化
D.SO2的消耗速率与H2的消耗速率之比为1∶2
21.(2021·广西南宁·统考二模)SO2的含量是衡量大气污染的一个重要指标。工业上常采用催化还原法或吸收法处理SO2。
(1)在复合组分催化剂作用下,CH4可使SO2转化为S,同时生成CO2和液态H2O。
已知:CH4(g) +2SO2(g)=CO2(g) +2S(s) +2H2O(l) ΔH= -295.9 kJ·mol-1
S(s)+O2(g)=SO2(g) ΔH= -297.2 kJ·mol-1
则CH4的燃烧热ΔH=_______。
(2)在恒容密闭容器中,用H2还原SO2生成S的反应分两步完成(如图1所示) ,该过程中部分物质的物质的量浓度随时间的变化关系如图2所示:
①由分析可知X为_______ (填化学式)。
②0~t1时间段的温度为_______。
(3)燃煤烟气中可通过反应SO2(g)+2CO(g)2CO2(g)+S(l)实现硫的回收。将1molSO2和2molCO通入1L恒容密闭容器中,在恒温T℃,起始压强为2.5×106Pa条件下反应,5min时,反应达到平衡,气体密度减小16g·L-1。
①0~5min内,CO的反应速率是_______;若升高温度,气体的密度增加(S仍为液体),则该反应的ΔH_______(填“>”或“<”)0。
②T℃时,平衡常数Kp=_______Pa-1。
(4)单质硫也可以生成多硫化物从而实现能量间的转化。
①钠硫电池是一种新型高能电池,总反应为2Na+2SNa2S2,该电池工作时正极的电极反应式为_______;给该电池充电时,钠电极应与外电源的_______(填“正”或“负”)极相连接。
②在碱性溶液中,S被BrO氧化成SO,BrO被还原成Br-。该反应的离子方程式是_______。
22.(2021·广西柳州·统考三模)采用光电催化法或化学吸收法处理含硫化氢的废液废气,既可防止环境污染又可回收硫资源等。回答下列问题:
(1)利用二氧化锰修饰的活性炭(MnO2-AC)作光催化剂分解废水中H2S制氢气的原理如下图所示。在催化作用下,MnO2-AC自动将电子集中至导带,空穴(用h*表示)集中至价带,从而进一步分解H2S。图中能量转化形式是___________,已 知在催化剂表面总反应为:2HS-=H2↑+S ,价带上发生的半反应为___________ (半反应相当于电极反应)。
(2)利用CaCO3吸收烟气中H2S包括:CaCO3的分解、H2S的吸收与CaS的生成以及CaS的氧化。
①高温下反应CaCO3(s)=CaO(s)+CO2(g)能自发进行, 则△H___________0,∆S___________0(填“大于”或“小于”)。
②恒温恒容密闭容器中进行吸收H2S反应为CaO(s)+H2S(g) CaS(s)+H2O(g),能说明该反应已达到平衡状态的是___________ (填标号)。
A.气体的总压强不再随时间变化
B.气体的密度不再随时间变化
C.单位时间内断裂H-S与生成H-O键数相等
D.气体的分压p(H2S)/p(H2O)不再随时间变化
③CaS的氧化涉及如下反应:
(I)CaS(s)+O2(g) CaSO4(s) ∆H1
(II) CaS(s)+O2(g)CaO(s)+ SO2(g) △H2
(III )CaSO4(s)+ CaS(s) CaO(s)+ SO2(g) ∆H3
在恒压(总压为akPa)密闭容器中反应时,各反应的lgKp(Kp为以分压表示的平衡常数)与温度的关系如图:
由图可知: ∆H>0的反应是___________ ( 填标号);∆H3=___________(用∆H1、∆H2表示);N点时,分压p(SO2)=___________kPa,M点时,分压p(O2)=___________kPa
23.(2021·广西南宁·统考一模)硫及其化合物的综合利用是化学研究的热点领域。回答下列问题:
(1)已知:H2S的燃烧热△H1=-586kJ/mol;硫的燃烧热△H2=-297kJ/mol。25℃、101kPa时,1molH2S不完全燃烧生成固态S和液态H2O的反应热△H3=___kJ/mol
(2)SO2催化氧化制SO3,是重要化工反应。该反应用V2O5,作为催化剂,催化反应过程如下图所示。该反应加入催化剂后正反应的活化能为___。加入催化剂能提高该反应的化学反应速率的原因是___。
(3)工业上在接触室中用SO2与空气中O2反应制取SO3.原料气中各成分的体积分数为:SO2~7%,O2~11%,氮气~82%时,温度及压强对SO2平衡转化率的影响如下表所示。
从表中数据分析,工业上采取400℃~500℃、1MPa条件下合成SO3的原因是____。在T℃、1MPa条件下,SO2的平衡转化率为x,压强平衡常数Kp=___(写出计算式即可)。(以分压代替物质的量浓度,分压=总压×物质的量分数)。
(4)锂—硫电池是重要的新型储能可逆电池,其构造如图所示。
电池充电时,与电源负极所连电极发生的电极反应为___,在电池放电时,电池右边电极依次发生Li2S8→Li2S6→Li2S4→Li2S2→Li2S系列转化。若放电前,图右边电极中Li2Sx只有Li2S8,放电后生成产物Li2S、Li2S2物质的量之比为6:1,则1mol Li2S8反应得到的电子数为____。
24.(2021·广西·统考二模)研究SO2尾气的处理及回收利用具有重要意义。
I.SO2尾气的处理
一种煤炭脱硫技术是把硫元素以CaSO4的形式固定下来可以减少SO2的排放,但产生的CO又会与CaSO4发生化学反应,从而降低脱硫效率。相关的热化学方程式如下:
①CaSO4(s)+CO(g)CaO(s) +SO2(g)+CO2(g) △H1= +210.5kJ•mol-1
②CaSO4(s)+CO(g)CaS(s)+CO2(g) △H2=-47.3 kJ•mol-1
(1)反应CaO(s)+ 3CO(g) +SO2(g)CaS(s)+3CO2(g) △H3___________kJ•mol-1,平衡时增大压强,此反应将___________(填“向正反应方向”、“向逆反应方向”或“不”)移动。
(2)反应①②的平衡常数的对数lgK随温度的变化曲线如图,其中曲线I代表反应___________ (填“①”或“②”),从减少SO2排放的角度来考虑,本体系适宜的反应条件是___________
A.低温低压 B.低温高压 C.高温高压 D.高温低压
(3)另一种方法是用氨水将SO2转化为(NH4)2SO3,再氧化为 (NH4)2SO4.,用空气氧化(NH4)2SO3的速率随温度的变化如图所示,当温度超过60°C时,(NH4)2SO3氧化速率下降的原因可能是___________。(NH4)2SO4溶液中离子浓度的大小关系为___________。
II.SO2的回收利用
(4)SO2与Cl2反应可制得磺酰氯(SO2Cl2),反应为SO2(g) +Cl2(g)SO2Cl2(g)。按投料比1:1把SO2与Cl2充入一恒压密闭容器中发生上述反应,SO2的转化率与温度T的关系如图所示:
①该反应的平衡常数K(100°C)___________K(300°C) (填“大于”、“小于”或“等于”);在500°C下,若反应进行至N点,此时v正___________v逆(填“大于”、“小于”或“等于”)。
②若反应一直保持在p压强条件下进行,则M点的分压平衡常数Kp=___________ (用含p的表达式表示,用平衡分压代替平衡浓度计算,分压=总压×体积分数)。
25.(2021·广西梧州·统考一模)汽车尾气和燃煤尾气是造成雾霾的主要原因之一、
(1)工业上利用甲烷催化还原,可减少氮氧化物的排放。
已知:
甲烷直接将还原为的热化学方程式为__。
(2)减少汽车尾气污染的原理为。向恒温恒容密闭容器中充入和,用传感器测得的数据如下表所示:
时间/s
0
1
2
3
4
9.00
4.00
2.00
1.00
1.00
9.00
4.00
2.00
1.00
1.00
①为了提高尾气处理的效果,可采取的措施有___(写出一种即可)。
②此条件下达到平衡时,计算该反应的平衡常数__。
(3)工业上用氢氧化钠溶液来同时吸收和氮的氧化物气体(),可得到、、、等溶液。(已知:常温下,的电离常数为,的电离常数为、,的水解常数为)。
①常温下,相同浓度的、溶液中pH较大的是____溶液。
②常温下,显____性(填“酸”“碱”或“中”),判断的理由是:__(通过计算说明)。
(4)铈元素()常见有、两种价态。可以被含的溶液吸收,生成,(二者物质的量之比为1∶1)。可采用电解法将上述吸收液中的转化为无毒物质,同时再生,其原理如图所示。
①从电解槽的____(填字母代号)口流出。
②写出阴极的电极反应式:_____。
26.(2021·广西桂林·统考一模)甲醇(CH3OH)是一种重要的化工原料,工业上可用CO和H2合成甲醇(催化剂为Cu2O/ZnO):CO(g)+2H2(g)⇌CH3OH(g) △H=-90.8 kJ·mol-1.若在温度、容积相同的3个密闭容器中,按不同方式投入反应物,保持恒温、恒容,测得反应达到平衡时的有关数据如下:
容器
甲
乙
丙
反应物投入量
1 mol CO、2 mol H2
1 mol CH3OH
2 mol CO、4 mol H2
平衡时的浓度
c1
c2
c3
平衡时反应的能量变化为正值
放出Q1 kJ
吸收Q2 kJ
放出Q3 kJ
平衡时反应物的转化率
α1
α2
α3
回答下列问题:
(1)下列说法正确的是___________(填标号)。
A.c1=c2 B.2Q1=Q3 C.Q1+Q2=90.8 D.α2+α3<1
(2)据研究,反应过程中起催化作用的是Cu2O,反应体系中含少量CO2有利于维持催化剂Cu2O的量不变,原因是___________(用化学方程式表示)。
(3)已知在25℃,101 kPa下:甲醇(l)的燃烧热△H=-725.8 kJ·mol-1,CO(g)的燃烧热△H=-283 kJ·mol-1,H2O(g)=H2O(l) △H=-44.0 kJ·mol-1。
则甲醇(l)不完全燃烧生成一氧化碳和水蒸气的热化学方程式为___________。
(4)工业上也可用CO2和H2合成甲醇。将2 mol CO2和6 mol H2充入2 L恒容密闭容器中发生反应:CO2(g)+3H2(g)CH3OH(g)+H2O(g),如图1表示压强为0.1 MPa和5.0 MPa下CO2的平衡转化率随温度的变化关系。
①a、b两点化学反应速率分别用va、vb,表示,则va___________vb(填“大于”“小于”或“等于”)。
②a点对应的平衡常数K=___________L2·mol-2(保留1位小数)。
(5)在1 L恒容密闭容器中投入1 mol CO2和3.75 mol H2发生反应:CO2(g)+3H2(g)⇌CH3OH(g)+H2O(g),实验测得不同压强下,平衡时甲醇的物质的量随温度的变化如图2所示。
下列说法正确的是___________(填标号)。
A.压强大小关系为p1<p2<p3
B.M点时,H2的平衡转化率为20%
C.升高温度,平衡常数增大
D.在p2及512 K时,图中N点的正反应速率大于逆反应速率
(6)以甲醇为主要原料,电化学合成碳酸二甲酯[(CH3O)2CO]的工作原理如图所示。直流电源的正极为___________(填“A”或“B”),阳极的电极反应式为___________。
27.(2021·广西·统考二模)CO是一种重要的化工原料,主要用于制氢、甲醇等工业领域中。回答下列问题:
I.制氢气
450°C时,在10L体积不变的容器中投入2mol CO和2mol H2O, 发生如下反应:CO(g)+ H2O(g)⇌CO2(g)+H2(g) △H,当反应达平衡时,测得平衡常数为9.0。
已知:①2H2(g) + O2(g) = 2H2O(g) △H1= -483.6kJ·mol -1
②2CO(g) + O2(g) = 2CO2(g) △H2=-566.0kJ· mol-1
(1)△H=_______kJ·mol-1。
(2)在450°C下反应达平衡时, CO的转化率为_______
(3)下列情况能说明该反应一定达平衡的是_______(填标号)。
A.单位时间内断裂2NA个O—H键同时断裂NA个H—H键
B.c(CO):c(CO2)=1:1
C.CO的体积分数不再随时间改变
D.气体的平均摩尔质量不再随时间改变
(4)该反应的v-t图象如图1所示,若其他条件不变,只是在反应前加入催化剂,则其v-t图象如图2所示。
下列说法正确的是_______(填正确答案标号),
①a1>a2②a1
两图中阴影部分面积,图1_______图2(填“大于”“小于”或“等于”)。
II.制甲醇
(5)合成甲醇的反应为:CO(g)+2H2(g)⇌CH3OH(g) △H ;在催化剂作用下,测得CO的平衡转化率与反应温度、压强关系如图所示,由图中数据可知,△H_______0(填“>"“<”或“=”),甲醇产率随着压强变化呈现图示规律的原因是_______。
28.(2022·广西南宁·统考模拟预测)甲烷重整制氢工艺与太阳能资源相结合可有效降低碳排放。一种利用太阳能催化甲烷蒸气重整制氢的反应a原理如下。
反应a分步反应示意图 反应a第Ⅰ、Ⅱ步反应图象
第Ⅰ步: 。
第Ⅱ步:
回答下列问题:
(1)反应a的热化学方程式为_______。
(2)对于第Ⅰ步反应:增大压强,平衡_______移动(填“向左”“向右”或“不”);温度升高,平衡转化率_______(填“变大”“变小”或“不变”)。
(3)在1000℃时,反应a的压强平衡常数_______。
29.(2022·广西玉林·统考一模)一碳产品是石油的良好替代品,一碳化学与绿色化工结合可以实现经济与环境的协调发展。甲醇-水蒸气重整制氢方法是目前比较成熟的制氢方法,且具有良好的应用前景。甲醇-水蒸气重整制氢的部分反应过程如图1所示:
(1)已知一定条件下
反应I:CH3OH(g)CO(g)+2H2(g) ΔH1=+90.7kJ·mol-1
反应II:H2O(g)+CO(g)H2(g)+CO2(g) ΔH2=-41.2kJ·mol-1
反应III:CH3OH(g)+H2O(g)CO2(g)+3H2(g) ΔH3
该条件下反应III的ΔH3=_______。
(2)已知反应II在进气比[n(CO):n(H2O)]不同时,在不同温度(T1、T2)下,测得相应的CO的平衡转化率如图2所示。
①比较T1、T2的大小,T1_______T2(填“>”“<”或“=”)。
②A点对应的化学平衡常数是_______。
③T1温度时,按下表数据开始反应建立平衡:
CO
H2O
H2
CO2
起始浓度/(mol·L-1)
2
1
0
0
t时刻浓度/(mol·L-1)
1.5
0.5
0.5
0.5
反应进行到t时刻时,判断v(正)、v(逆)的大小关系为断v(正)_______v(逆(填“>“<”或“=”)。
④当不同的进气比达到相同的CO平衡转化率时,对应的反应温度和进气比的关系是_______。
(3)CO2在生产中有着广泛的用途。经CO2饱和处理的KHCO3,弱酸性溶液中,电解活化CO2可以制备乙醇,原理如图所示。
CO2参与反应的一极为_______(填“阴极”或“阳极”),电极反应式是_______。
30.(2022·广西柳州·统考模拟预测)二氧化碳与甲烷重整是利用的研究热点之一、回答下列问题:
(1)二氧化碳与甲烷重整制CO的反应为:
已知:
则___________;若将两等份和分别充入恒压密闭容器中,在无催化剂和有催化的情况进行反应,相同时间下测得的转化率与温度的关系如图所示,M点时转化率相等的主要原因是_____。
(2)在恒压密闭容器中,起始充入2mol(g)和6mol(g),发生反应: ,该反应在不同温度下达到平衡时,各组分的体积分数随温度的变化如图所示。
①表示的体积分数随温度变化的曲线是_____ (填数字序号)。
②A、B、C三点对应的化学平衡常数、、从大到小的顺序为_____。
③205℃时,反应达到平衡后,的平衡转化率为_____ (结果保留一位小数),若平衡时总压为P,平衡常数_____ (列出计算式。以分压表示,分压=总压×物质的量分数)。
31.(2022·广西·统考模拟预测)二氧化碳的排放越来越受到能源和环境领域的关注,其综合利用是目前研究的重要课题之一、回答下列问题:
(1)已知下列反应的正反应活化能(E1)逆反应活化能(E2)如表所示:
序号
化学反应
E1/(kJ·mol-1)
E2/(kJ·mol-1)
①
H2(g)+ O2(g)=H2O(1)
685
970
②
2CH3OH(1) + 3O2(g)=2CO2 (g) +4H2O (1)
3526
4978
CO2与H2合成液态甲醇的热化学方程式为___________。
(2)一定温度下,在2L密闭容器中充入3 mol CO2和 6 mol H2,发生反应:CO2(g)+ 3H2(g) CH3OH(g) + H2O(g),测定H2的转化率[α(H2) ]随时间的变化如图所示:
①0~ 20 min内,用CH3OH的浓度变化表示的平均 反应速率:v(CH3OH)=___________ mol·L-1·min-1。
②该温度下,反应的平衡常数K=___________ (结果保 留两位小数)。
③若在上述平衡状态下,再向容器中充入1mol CO2和lmolH2O(g),则反应速率 v(正)___v(逆) (填“>”“< “或“= “)。
(3)科学家提出利用CO2与CH4制备合成气: CO2(g) +CH4(g) 2CO(g)+ 2H2(g)。在体积均为2L的密闭容器甲和乙中,分别充入1 molCO2和1 mol CH4、2 mol CO2和2 mol CH4,在相同温度下达到平衡状态时,CO2的转化率:α(甲)___________α(乙)(填“>”“<“或“=” ,下同),达到平衡所需的时间: t(甲)___________ t(乙)。
(4)如图是利用太阳能电池电解C2H6分别转化成其它含碳化合物的原理示意图,碳电极上生成CO的电极反应式___________。若起始投入0.3mol C2H6全部反应完全,生成三种产物中C2H4的物质的量为0.1mol,则电路中转移的电子数目为___________。
32.(2022·广西·统考一模)2020年,我国明确提出“碳达峰”与“碳中和”研究二氧化碳的回收对这一宏伟目标的实现具有现实意义。
(1)已知:CH4(g)C(s) + 2H2(g) △H= +75.0kJ·mol-1
CO2(g) + H2(g)CO(g) + H2O(g) △H=+41.0kJ·mol-1
CO(g) + H2(g)C(s) + H2O(g) △H=-131.0kJ·mol-1
则反应I:CO2(g)+CH4(g)2CO(g) +2H2(g)的△H=_______。
(2)若在一密闭容器中通入1mol CO2和1mol CH4,一定条件下发生反应I,测得CH4的平衡转化率、温度及压强的关系如图所示:
①下列描述能说明该反应处于化学平衡状态的是_______(填标号)。
A.CO的体积分数保持不变
B.容器内混合气体的总质量保持不变
C.v(H2) =2v(CH4)
D.容器内混合气体的平均相对分子质量保持不变
②图中p1、p2、p3、p4,压强最小的是_______,判断理由是_______。
③已知v正(CO)=1.28×10-2 p(CH4)·p(CO2) (kPa·s-1),p(CH4)、p(CO2)代表各组分的分压(分压=总压×物质的量分数)。当p4=360kPa时,a点v正(CO2) =_______kPa·s-1,此时平衡常数Kp=_______(列出计算式即可,用平衡分压代替平衡浓度计算)。
(3)EleyRideal的反应机理认为CO2和CH4重整的反应历程如图所示。
①该重整反应的决速步骤为_______(填“反应①” 或“反应②”)。
②不同温度下,产品气(H2和CO)的体积分数和氢碳比(H2/CO)如表所示。1000℃时的氢碳比与900℃时相比几乎没有变化,原因是_______。
温度(℃)
H2(%)
CO(%)
H2/CO
800
19.02
22.26
0.85
900
28.97
40.23
0.72
1000
38.27
53.76
0.71
33.(2022·广西·统考模拟预测)NOx(主要指N2O、NO和NO2)是大气主要污染物之一、有效去除大气中的NOx是环境保护的重要课题。
(1)用水吸收NOx的相关热化学方程式如下:
2NO2(g)+H2O(l)HNO3(aq)+HNO2(aq)△H=-116.1kJ·mol-1
3HNO2(aq)HNO3(aq)+2NO(g)+H2O(l)△H=+75.9kJ·mol-1
反应3NO2(g)+H2O(l)2HNO3(aq)+NO(g)的△H=_______kJ·mol-1
(2)用CO还原N2O的反应为:CO(g)+N2O(g)N2(g)+CO2(g),其能量变化如图甲所示:
①投料比一定时,要提高N2O平衡转化率,可采取的措施是_______。
②反应达到平衡前,在同温同压条件下的相同时间段内,N2O的转化率在使用催化剂2时比使用催化剂1要高,原因是_______。
③在容积均为1L的密闭容器A(起始500℃,恒温)、B(起始500℃,绝热)两个容器中分别加入1molN2O、4molCO和相同催化剂,发生上述反应。实验测得A、B容器中N2O的转化率随时间的变化关系如图乙所示。
Ⅰ.曲线b中,从反应开始到M点处,用N2O表示的反应速率为_______mol/(L·s)。
Ⅱ.容器B中N2O的转化率随时间的变化关系是图乙中的_______(填“a”或“b”)曲线。
(3)活性炭还原NO2的反应为2NO2(g)+2C(s)N2(g)+2CO2(g),在恒温条件下,1molNO2和足量活性炭发生该反应,测得平衡时NO2和CO2的物质的量浓度与平衡总压的关系如图所示:
①A、B、C三点中NO2的转化率最高的是_______(填“A”、“B”或“C”)点,理由是_______。
②C点时该反应的压强平衡常数Kp=_______MPa(Kp是用平衡分压代替平衡浓度计算,分压=总压×物质的量分数)。
34.(2022·广西南宁·统考二模)Ⅰ.氨是重要的基础化工品之一
(1)已知:N2(g)+O2(g)=2NO(g) ΔH1=+180.5KJ·mol-1
4NH3(g)+5O2(g)=4NO(g)+6H2O(g) ΔH2=-905.0KJ·mol-1
2H2(g)+O2(g)=2H2O(g) ΔH3=-483.6KJ·mol-1
①N2(g)+3H2(g)2NH3(g)的ΔH=_______。
②已知合成氨反应的正反应活化能为Ea(单位为kJ·mol-1),则其逆反应活化能为_______kJ·mol-1(用含Ea的代数式表示)。
(2)T℃时,在2L的恒容密闭容器中投入2molN2和6molH2发生反应,平衡时H2的体积分数为50%,则该温度下的平衡常数K=_______;其他条件不变,若向此平衡体系中再充入3molH2和3molN2,则平衡_______(填“正向”、“逆向”或“不”)移动。
Ⅱ.1922年,德国奥堡工厂建成世界首座以NH3和CO2为原料生产尿素(NH2CONH2)的工业装置。该工艺的主要原理为:
①2NH3(l)+CO2(l)NH2COONH4(l) ΔH<0 (快反应)
②NH2COONH4(l)H2O(l)+NH2CONH2(l) ΔH>0 (慢反应)
一定条件下,CO2的平衡转化率与温度、初始氨碳比[L=]的关系如图:
(3)两曲线中,L1_______L2(填“>”、“<”或“=”)。
(4)若L2=3,T1时,NH3的平衡转化率为_______。
(5)其它条件不变,随着温度的升高,CO2的平衡转化率先升高后下降,“先升高”的原因是_______;“后下降”的原因是由于设备腐蚀加剧等因素,CO2的平衡转化率下降。
35.(2022·广西柳州·统考二模)工业合成氨反应具有非常重要的意义。
(1)已知:
则合成氨反应的热化学方程式为___________。
(2)在某容积为2L的恒容容器中发生合成氨反应,体系中各物质浓度随时间变化的曲线如图所示:
前20min内___________,放出的热量为___________,25min时采取的措施是___________。
(3)对可逆反应,若起始投料、,达到平衡后,增大压强,的体积分数___________(填“增大”“减小”或“不变”)
(4)T℃,以和为原料可合成化肥尿素:;在2L的密闭容器中,通入1.2mol和0.6mol,2min时反应刚好达到平衡。此时,,。
①该反应的平衡常数是___________。
②若2min时保持T℃和平衡时容器的压强不变,再向体积可变的容器中充入0.6mol,则此时平衡___________(填“正向移动”“逆向移动”或“不移动”)
36.(2022·广西·统考一模)我国拥有众多非物质文化遗产,如建窑建盏烧制技艺、浦城剪纸、武夷岩茶(大红袍)制作技艺等。
I.建盏的魅力斑纹是由釉面里面由内至外呈现的,三维立体,栩栩如生,主要因建阳水吉附近的南方红壤土中蕴含大量的铁,通过高温烧制控制进入的氧气量,把坯体铁析晶和釉水铁析晶呈现出来,这些表现在建盏的釉色当中,该过程会形成不同形态的铁(如Fe2O3、FeO、,Fe3O4等)。以下是烧制过程中可能发生反应的热化学方程式:
Fe2O3(s)+3CO(g)=2Fe(s)+3CO2(g) ΔH1=akJ·mol-1
FeO(s)+CO(g)=Fe(s)+CO2(g) ΔH2=bkJ·mol-1
Fe3O4(s)+CO(g)=3FeO(s)+CO2(g) ΔH3=ckJ·mol-1
(1)写出CO气体还原Fe2O3固体得到Fe3O4固体和CO2气体的热化学方程式:________。
(2)在太阳能的作用下,缺铁氧化物(如Fe0.9O)能催化分解CO2,其过程如图所示。过程①的化学方程式是___________,过程②能量转化的主要形式为___________。
II.一种以CO2为碳源,在催化剂作用下催化加氢制备可再生能源甲醇的反应如下:
反应i:CO2(g)+3H2(g)⇌CH3OH(g)+H2O(g) ΔH4=-49.1kJ·mol-1
反应ii:CO2(g)+H2(g)⇌CO(g)+H2O(g) ΔH5=+41.1kJ·mol-1
(3)往恒容密闭容器中按n(CO2):n(H2)=1:3(总量为a mol)充入反应物,在合适催化剂作用下,发生反应i、ii,CO2的平衡转化率和甲醇的选择率(转化为甲醇的CO2物质的量与参加反应的CO2总物质的量之比)如图所示。在513K达平衡时,甲醇的物质的量为________(列出计算式)mol。随着温度的升高,CO2的平衡转化率升高但甲醇的选择率降低的原因是_______。
(4)现向恒温恒压(0.1MPa)的密团容器中充入1molCO2、3molH2和6molHe,选择合适的催化剂使其仅按反应i进行,上述反应达平衡时,测得CO2的转化率为20%,则该反应的Kp=___________(用平衡分压代替平衡浓度计算,分压=总压×物质的量分数,结果精确到0.1)MPa-2。CO2制备CH3OH的过程中,往往伴随着反应ii,从而导致CH3OH的选择率下降,有研究表明,在原料气中掺入适量CO,能提高CH3OH的选择率,试说明其可能的原因:___________。
四、工业流程题
37.(2020·广西来宾·模拟预测)一种利用钛铁矿制备Li4Ti5O12的工艺流程如图:
已知:钛铁矿的主要成分是FeTiO3(可表示为FeO·TiO2),还含有少量的MgO和SiO2等杂质。
回答下列问题:
(1)酸浸时,要提高铁的浸出率可采取的措施是___(写出一条即可)。
(2)酸浸后的滤液①中钛主要以TiOCl42-形式存在,则其水解生成TiO2·xH2O的离子方程式为___,加热水的目的是___。
(3)TiO2·xH2O沉淀与双氧水、氨水反应时,应将温度控制在50℃左右的原因是___。
(4)若将滤液②加热至一定温度后,再加入双氧水和磷酸,恰好使Mg2+沉淀完全[溶液中c(Mg2+)降至1.0×10-5mol·L-1],此时溶液中=___。已知:此温度下,FePO4、Mg3(PO4)2的溶度积常数分别为1.5×10-21、1.0×10-23。
(5)高温煅烧时发生反应的化学反应方程式为___。
(6)某可充电的锂离子电池以Li4Ti5O12为正极,嵌入锂的碳材料为负极,含Li+导电固体为电解质。放电时的电池反应为LixC+Li4Ti5O12=Li(x-5)C+Li9Ti5O12,则充电时阴极电极反应式为___。
38.(2022·广西·统考一模)黄钠铁矾[NaFe3 (SO4)2(OH)6]是一种高效净水剂,Ni(OH)2可作为合成镍钴锰三元电极材料的原料,工业上可用红土镍矿(主要成分为NiO、FeO、Fe2O3、MgO和SiO2)制备黄钠铁矾和Ni (OH)2,工艺流程如图所示。
已知:①次亚磷酸钠(NaH2PO2)具有还原性;
②亚磷酸(H3PO3)是二元弱酸。
回答下列问题:
(1)下列说法正确的是_______ (填标号)。
A.研磨粉碎的目的是增大反应速率
B.用浓硫酸可提高“酸浸”时的浸取率
C.过滤时用到的玻璃仪器主要有漏斗、烧杯、玻璃棒
D.“滤渣I”的主要成分为H2SiO3
(2)“氧化”过程中发生反应的离子方程式为:_______;为 了证明加入的NaClO3已足量,可取“氧化”后的溶液,向其中加入_______来检验(填标号)。
a. KSCN 溶液 b. K3[Fe(CN)6]溶液 C.酸性KMnO4溶液
(3)“沉铁” 过程,控制不同的条件可以得到不同的沉淀,所得沉淀与温度、pH的关系如图所示(图中阴影部分表示的是黄钠铁矾稳定存在区域),若控制pH=2.5,沉铁的最佳温度范围为_______;若反应在低于40℃时进行,加碳酸钠偏多,则所得黄钠铁矾中混有的杂质是_______。
(4)①“沉镁”是生成MgF2沉淀除去Mg2+。若溶液酸度过高,则Mg2+沉淀不完全,原因是_______。
②若“沉镁”后溶液的pH=8.0,则此时Ni2+浓度约为_______ mol·L-1 (已知:100.4≈2.5,
Ksp[Ni(OH)2]=10-14.6)。
(5)化学镀镍是金属表面镀镍的常用方法。以NiSO4和NaH2PO2为原料,在90℃的酸性溶液中镀镍,同时生成H3PO3。写出化学镀镍反应的离子方程式_______。
参考答案:
1.D
【详解】A.由达到平衡后,升高温度,混合气体颜色变深,说明该反应的正反应为放热反应,△H<0。温度升高,化学平衡逆向移动,NO2的转化率a减小,与图象不符,A错误;
B.密闭容器,气体体积不变,气体的质量不变,则密度不变,与图象不符,B错误;
C.平衡常数只与温度有关,温度不变,K不变,与压强无关,C错误;
D.增大压强,平衡正向移动,气体的物质的量减小,由于气体质量不变,则混合气体的摩尔质量M增大,与图象一致,D正确;
故合理选项是D。
2.D
【详解】A.进行焰色反应,火焰呈黄色,说明含有,要透过蓝色钴玻璃观察现象后才能确定是否含有,A错误;
B.蔗糖在稀硫酸催化作用下发生水解反应产生葡萄糖,若要证明水解产生的物质,首先要加入中和硫酸,使溶液显碱性,然后再用新制进行检验,B错误;
C.根据实验现象,只能证明溶液中生成了,由于溶液中含有两种氧化性物质、,二者都可以将氧化为,因此不能证明氧化性:,C错误;
D.是放热反应,升高温度,平衡逆向移动颜色变深,D正确;
故选D。
3.C
【详解】A.根据反应图示可知,分子筛上,二甲醚的水解反应有stepwise路径和concerted路径,故A正确;
B.升高温度,stepwise路径和concerted路径的反应速率都加快,正反应吸热,升高温度,平衡正向移动,有利于提高反应物的转化率,故B正确;
C.对于stepwise路径,为,为,决定stepwise路径反应速率的步骤为第一步,而,故反应更易以concerted路径进行,故C错误;
D.根据图示可知,DME首先与分子筛结合形成,故D正确;
选C。
4.C
【分析】据可逆反应的特征和平衡移动原理分析解答。
【详解】A. 强太阳光使平衡2AgBr2Ag+Br2右移,生成较多的Ag,从而镜片变黑,A项正确;
B. 变色是因为溴化银的分解反应可逆,其平衡移动符合勒沙特列原理,B项正确;
C. 室内日光灯下镜片中仍有Ag,C项错误;
D. 强太阳光下,平衡2AgBr2Ag+Br2右移,但不可能完全,镜片中仍有AgBr,D项正确。
本题选C。
5. 0.015mol/(L·min) 1.2NA c 增大 减小 ad NO + NO2+2OH- =2NO2-+ H2O
【分析】(1)利用化合价变化判断氧化产物、还原产物,然后根据“氧化产物比还原产物多了1.4g”计算出消耗二氧化氮的物质的量及转移电子的物质的量;
(2)可逆反应达到平衡状态时,正逆反应速率相等,各组分的浓度不再变化,据此进行判断;
(3)缩小反应容器体积,增大了压强,平衡向着逆向移动,据此判断二氧化氮与氮气的浓度之比变化规律及二氧化氮的转化率变化规律;
(4)反应的平衡常数K值变大,只有改变温度使得平衡正向移动;
(5)用NaOH溶液完全吸收含等物质的量的NO、NO2混合气体,恰好反应生成亚硝酸钠和水。
【详解】(1)对于6NO2(g)+8NH3(g) 7N2(g)+12H2O(g),当有6molNO2反应共转移了24mol电子,该反应的氧化产物和还原产物都是氮气,根据N原子守恒,6mol二氧化氮反应生成4mol氧化产物、3mol还原产物,氧化产物比还原产物多1mol,质量多:28g/mol×1mol=28g,则氧化产物比还原产物多了1.4g时转移电子的物质的量为:24mol×=1.2mol,转移电子数为1.2NA;参加反应的NO2为:6mol×=0.3mol,则0~10min时,平均反应速率υ(NO2)==0.015mol/(L•min),故答案为:0.015mol/(L•min);1.2NA ;
(2)a.c(NO2):c(NH3)=3:4,无法判断各组分的浓度是否变化,则无法判断是否达到平衡状态,故a错误;
b.6v(NO2)正=7v(N2)逆,表示的是正逆反应速率,但是不满足计量数关系,所以没有达到平衡状态,故b错误;
c.容器内气体总压强不再变化:该反应前后气体体积不相等,则反应过程中压强会发生变化,当压强不变时,表明正逆反应速率相等,达到平衡状态,故c正确;
d.容器内气体密度不再变化:反应前后气体的总质量不变,混合气体的总体积不变,因此该反应过程中气体的密度始终不变,无法根据密度变化判断平衡状态,故d错误;
故答案为:c;
(3)若保持其它条件不变,缩小反应容器的体积后达到新的平衡,由于增大了压强,平衡向着逆向移动,导致二氧化氮的含量增大、氮气的含量减小,所以此时NO2和N2的浓度之比增大,NO2的转化率减小,故答案为:增大;减小;
(4)化学平衡常数只随温度的变化而变化,该反应为吸热反应,平衡常数K值变大说明温度升高平衡右移,正反应速率先增大后减小,逆反应速率先增大再继续增大,故ad正确,故答案为:ad;
(5)用NaOH溶液完全吸收含等物质的量的NO、NO2混合气体,反应的离子方程式为:NO+NO2+2OH-=2NO2-+H2O,故答案为:NO+NO2+2OH-=2NO2-+H2O。
【点睛】本题考查了化学平衡的计算,题目难度中等,涉及化学平衡及其影响、化学平衡状态的判断、离子方程式书写、氧化还原反应的计算等知识,注意判断平衡状态时,本质上观察可逆反应达到平衡状态时,正逆反应速率相等,各组分的浓度不再变化。
6. -58 低温 > 温度升高,催化剂的活性降低(或温度升高,更有利于加快反应II速率) B AC 5 ×10-3
【详解】(1)已知①CO2(g) +H2(g) CO(g)+H2O(g) ΔH2=+41 kJ·mol-1;
②CO(g)+2H2(g) CH3OH(g) ΔH3=-99 kJ·mol-1
根据盖斯定律①+②可得CO2(g)+3H2(g)⇌CH3OH(g)+H2O(g)的ΔH1=(+41-99)kJ/mol=-58kJ/mol;反应I为气体系数之和减小的反应,所以ΔS<0,该反应ΔH<0,所以当温度较低时易满足ΔH-TΔS<0,反应自发进行;
(2)①其它条件相同时,相同时间内二氧化碳转化率和甲醇的选择性Cat.1均高于Cat.2,所以催化效果Cat.1>Cat.2;
②在210~270℃间,若温度升高,催化剂的活性降低或更有利于加快反应II速率,会导致甲醇的选择性随温度的升高而下降;
(3)①合成甲醇的反应是一个反应前后气体体积减小的放热反应,增大压强、降低温度都导致平衡正向移动,从而提高甲醇产率,故答案为:B;
②A.反应达到平衡时各物质的浓度不再改变,所以CO的浓度不再改变可以说明反应达到平衡,A符合题意;
B.两个反应的反应物和生成物均为气体,所以气体的质量不变,容器恒容,则气体体积不变,所以密度始终不变,不能说明反应达到平衡,B不符合题意;
C.虽然反应Ⅱ前后气体系数之和不变,但反应I前后气体系数之和不相等,若反应Ⅱ未达到平衡,则也会影响反应I的平衡,使容器内压强发生变化,所以压强不变时可以说明反应Ⅱ平衡,C符合题意;
综上所述答案为AC;
③不妨设初始通入10molCO2、30molH2,CO2的转化率为20%,则∆n(CO2)=2mol,根据两个反应方程式可知生成的n(CO)+n(CH3OH)=2mol,CH3OH的选择性为75%,则生成的n(CH3OH)=1.5mol,n(CO)=0.5mol,则反应I消耗的氢气为4.5mol,生成的水为1.5mol,反应Ⅱ消耗的氢气为0.5mol,生成的水为0.5mol,所以平衡时n(CO2)=10mol-2mol=8mol,n(H2)=30mol-4.5mol-0.5mol=25mol,n(CO)=0.5mol,n(H2O)=0.5mol+1.5mol=2mol,反应Ⅱ前后气体系数之和相等,所以可以用物质的量代替分压计算平衡常数,所以Kp==5 ×10-3。
7. 2V2O5(s)+ 2SO2(g)= V2O4(s)+2VOSO4(s) ΔH= -351kJ·mol-1 800 L·mol-1 在500 °C 1 MPa,反应物的转化率已经很大,若增大压强转化率增加不大,会增加成本,综合考虑,工业上在500°C下反应制取三氧化硫,选择的压强是1MPa 5MPa 加压化学平衡正向移动,反应物转化率增大 0. 072 1000 大于
【详解】(1) 由图示可得热化学方程式:①V2O4(s)+SO3(g)=V2O5(s)+SO2(g) △H1=-24 kJ/mol,②V2O4(s)+2SO3(g)=2VOSO4(s) △H2=-399 kJ/mol,由盖斯定律:②-①×2,得2V2O5(s)+ 2SO2(g)= V2O4(s)+2VOSO4(s) ΔH=△H2 - 2H1= -351 kJ/mol,故此处填:V2O5(s)+ 2SO2(g)= V2O4(s)+2VOSO4(s) ΔH=△H2 - 2H1= -351 kJ/mol;
(2)由图示知,当体系总压强为0.10 MPa时,对应SO2平衡转化率为0.80,列三段式如下: ,故平衡常数;
(3)①在500 °C 1 MPa,反应物的转化率已经很大,若增大压强转化率增加不大,但会增加成本,综合考虑,工业上在500°C下反应制取三氧化硫,选择的压强是1MPa;
②相同温度下,增大压强,平衡2SO2+O22SO3正向移动,SO2平衡转化率增大,故P1>P2=2.5 MPa>P3,则P1=5 MPa,P3=0.5 MPa;理由为温度一定时,加压化学平衡正向移动,反应物转化率增大;
③由图示所给数据列三段式如下:,故平衡时SO3的含量=;
(4)①根据酸碱中和原理,曲线1代表H2SO3,曲线2代表,曲线3代表,当pH=1.2时,c(H2SO3)=c(),则,同理,当pH=4.2时,c()=c(),则,故;
②在NaHSO3溶液中,含量远大于和H2SO3,即图示曲线2的最高点,对应溶液pH<7,故的电离程度()大于其水解程度(),故c()>c(H2SO3),故此处填“大于”。
8. 高温 II cd 70.5%
【详解】(1)①反应(I)是吸热反应(△H>0),熵增的反应(△S>0),根据△G=△H-T△S<0,得出该反应在高温下自发进行;故答案为:高温。
②将第II个方程式3倍减去第III个方程式,再整体除以4得到硫磺还原CaSO4反应为2CaSO4(s)+S(s)=2CaO(s)+3SO2(g),其△H= kJ·mol−1;故答案为:。
(2)磷石膏转氨法制硫酸的主要反应为CaSO4(s)+(NH4)2CO3CaCO3(s)+(NH4)2SO4,其离子方程式为CaSO4(s)+(aq)CaCO3(s)+ (aq),该反应的平衡常数;故答案为:。
(3)①升高温度,反应I的lg Kp逐渐减小,Kp减小,即逆向移动,说明逆向是吸热反应,正向是放热反应,升高温度,反应II的lg Kp逐渐增大,Kp增大,即正向移动,说明正向是吸热反应,则△H>0的反应是II;故答案为II。
②在交点A处,根据两个方程式的压强平衡常数得出:,因此气体分压间满足的关系是:;故答案为:。
③a.2υ(CO)正=3υ(CO2)正,都为正反应,不满足两个不同的方向,不能作为判断平衡标志,故a不符合题意;b.气体密度等于气体质量除以容器体积,气体质量不变,容器体积不变,密度始终不变,当气体的密度不再随时间变化,不能作为判断平衡标志,故b不符合题意;c.该反应正向反应是体积减小的反应,压强不断减小,当气体的压强不再随时间变化,可以作为判断平衡标志,故c符合题意;d.正向反应,生成物浓度增大,反应物物浓度减小,在一直增大,当比值不再随时间而变化,说明达到化学平衡,故d符合题意;综上所述,答案为cd。
④若在1.0 L的恒容密闭容器中加入1 mol CaSO4,并充入1 mol CO,只发生反应II,建立三段式得到,在B点时气体总压强为1 MPa,lg Kp=0即Kp=1,,解得,则此时CaSO4转化率为;故答案为:70.5%。
9. +4 H2S+=+HS- - 530 > 温度越高反应速率越快,达到平衡的时间越短 1100℃时,Al2O3几乎失去催化活性 0.2p
【详解】(1) ①焦钒酸钠的化学式为Na2V4O9,Na为+1价、O为-2价,根据化合价代数和为0可知,其中钒元素的化合价为+4;
②纯碱溶液吸收H2S,根据强酸制弱酸的规律,硫化氢的第一步电离常数大于碳酸的第二步电离常数,小于碳酸的第一步电离常数,则离子方程式为H2S+=+HS-;
(2)根据盖斯定律可知,△H1=kJ·mol-1;
(3)①由图可知,温度升高,硫化氢转化率升高,反应正向移动,该反应的正方向为吸热反应,△H> 0;
②在不加催化剂时,温度越高H2S的转化率越接近平衡时的转化率,原因是温度越高,反应速率越快,达到平衡的时间越短,所以相同时间测量时,温度高,更接近平衡状态;在约1100°C时,有无Al2O3催化,其转化率几乎相等,是因为1100℃时Al2O3几乎失去催化活性;
③若起始时在恒容密闭容器中只充入H2S,若此时气体总压强为p,根据阿伏加德罗定律可知,气体压强之比与物质的量之比相同,此时硫化氢的平衡转化率为50%,则此温度下反应的平衡常数Kp= 。
10. 不变 +601.4 > BD c 2lgKp(b)-2lgKp(a) 1 (RT)
【分析】(1)①若在恒温恒容密闭容器中只发生反应(I),平衡常数K=c2(CO2),温度不变平衡常数不变;
②根据盖斯定律计算解答;
③反应(II) CaCO3(s)+H2S(g)CaS(s)+H2O(g)+CO2(g)为气体体积增大的反应;
A.v(H2O)正=v(CO2)正都是正反应方向的速率;
B.在恒温恒容条件下,反应(II)为气体体积增大的反应;
C.不论反应是否到平衡,反应一开始,容器中同时存在H2S(g)、CO2(g)和H2O(g);
D.单位时间内断裂H-S键与断裂C=O键数目相等,说明正逆反应速率相等;
(2)①lgKp越小,平衡常数越小,根据图象,升高温度,lgK减小,平衡常数减小,据此分析解答;
②a:CaS(s)+O2(g)⇌CaSO4(s) Kp(a)
b:CaS(s)+O2(g)⇌CaO(s)+SO2(g) Kp(b)
c:CaSO4(s)+CaS(s) ⇌CaO(s)+SO2(g) Kp(c)
根据盖斯定律c=2(b-a)可得,Kp(c)=()2;
③反应c:CaSO4(s)+CaS(s) ⇌CaO(s)+SO2(g)在Q点时,lgKp(c)=0,Kp(c)=1;以浓度表示的平衡常数Kc=,根据pV=nRT,=c,据此分析解答。
【详解】(1)①若在恒温恒容密闭容器中只发生反应(I),平衡常数K=c2(CO2),温度不变平衡常数不变,则反应再次达到平衡时c(CO2)将不变;
②已知下列热化学方程式:.
i:S2(g)+CaSO4(s)CaS(g)+2SO2(g) △H=+240.4kJ·mol-1
ii:2SO2(g)+4CO(g)=S2(g)+4CO2(g) △H=+16.0kJ·mol-1
iii:C(s)+CO2(g)=2CO(g) △H=+172.5kJ·mol-1
根据盖斯定律,i+ii+iii ×2可得:CaSO4(s)+2C(s)CaS(s)+2CO2(g) △H1=+601.4 kJ·mol-1;
③反应(II) CaCO3(s)+H2S(g)CaS(s)+H2O(g)+CO2(g)为气体体积增大的反应体系,体系的混乱度增大,则△S>0;
A.v(H2O)正=v(CO2)正都是正反应方向的速率,不能作为判断反应达到平衡的依据,故A不符合题意;
B.恒温恒容条件下,反应(II)为气体体积增大的反应体系,当容器中气体总压强不再随时间变化时,反应达到平衡状态,故B符合题意;
C.不论反应是否达到平衡状态,只要反应一开始,容器中就同时存在H2S(g)、CO2(g)和H2O(g),不能作为判断反应达到平衡状态的标志,故C不符合题意;
D.单位时间内断裂H-S键与断裂C=O键数目相等,即消耗1mol H2S的同时也消耗1mol的CO2,即正逆反应速率相等,可说明反应达到平衡状态,故D符合题意;
答案选BD。
(2)①根据图象,随温度升高反应a、b 的lgKp减小,平衡常数减小,说明反应逆向移动,则正反应为放热反应;随温度升高反应c的lgKp增大,平衡常数增大,说明反应正向移动,则正反应为吸热反应;
②a:CaS(s)+O2(g)⇌CaSO4(s) Kp(a)
b:CaS(s)+O2(g)⇌CaO(s)+SO2(g) Kp(b)
c:CaSO4(s)+CaS(s) ⇌CaO(s)+SO2(g) Kp(c)
根据盖斯定律c=2(b-a)可得,Kp(c)=()2;
则lgKp(c)=2lg ()=2lgKp(b)-2lgKp(a);
③反应c:CaSO4(s)+CaS(s) ⇌CaO(s)+SO2(g)在Q点时,lgKp(c)=0,Kp(c)=1=,则p(SO2)=1kPa;以浓度表示该反应的平衡常数Kc=,根据pV=nRT,=c,则c(SO2)=,则Kc===(RT),则,Kc=(RT)Kp。
【点睛】易错点为(1),根据反应(I):CaSO4(s)+2C(s)CaS(s)+2CO2(g),正反应为气体体积增大的平衡体系,该反应的平衡常数为K=c2(CO2),反应发生的条件为恒温恒压,平衡常数只与温度有关,温度不变,平衡常数不变,则CO2的浓度不变。难点为(2)②,反应计量系数改变n倍,反应的平衡常数变为变为原来的n次幂。
11. Fe2O3(s)+3CO(g)=2Fe(s)+3CO2(g)△H=-28.5kJ/mol 0.01mol/(L·min) 40% a 逆向 0.28 2NO2+8e-+4CO2=N2+4CO32-
【分析】(1)根据盖斯定律进行计算;
(2)据图可知0~20min内△c(NO)=0.2mol/L,据v(NO)=进行计算;CO的转化率=进行计算;
(3)反应达到平衡后,正逆反应速率相等,各组分的浓度保持不变及由此衍生的其他物理量进行分析判断;
(4)根据平衡常数的计算公式进行计算;根据浓度商与平衡常数的关系判断反应进行的方向;平衡常数只是温度的函数,据此进行分析;
(5)原电池中正极得电子发生还原反应,该电池放电时NO2被还原成N2作正极,用熔融NaCO3作电解质,根据元素守恒和电荷守恒可得电极方程式;
(6)NH3·H2O的电离常数为Kb==1.7×10-5,pH=a,则可求出c(OH-),据此可以计算出。
【详解】(1)已知:①Fe2O3(s)+3C(s)=2Fe(s)+3CO(g)△H1=+489.0kJ/mol ①
C(s)+CO2(g)=2CO(g)△H2=+172.5kJ/mol ②
由①-②×3,得到热化学方程式:Fe2O3(s)+3CO(g)=2Fe(s)+3CO2(g)△H=-28.5kJ/mol,
(2)据图可知0~20min内△c(NO)=0.2mol/L,所以v(NO)==0.01mol/(L·min),同一反应同一同时不同物质的反应速率之比等于计量数之比,所以v(CO2)=v(NO)=0.01mol/(L·min);△c(NO)=0.2mol/L,则△c(CO)=0.2mol/L,容器体积为2L,所以CO的转化率为=40%;
(3)a.该反应前后气体系数之和不相等,所以未达到平衡时容器内气体总物质的量会变,容器恒容,则压强会变,所以压强不再改变说明反应达到平衡,故a正确;
b.反应是否达到平衡并不影响反应的焓变,故b不能说明;
c.反应达到平衡时正反应速率等于逆反应速率,但选项中没有指明各物质的速率是正反应速率还是逆反应速率,故c不能说明;
d.反应物和生成物均为气体,所以整个过程中气体的总质量不变,容积恒定,则密度一直不变,故d不能说明;
综上所述选a;
(4)初始投料为1.2 mol NO、1.0 mol CO,容器体积为2L,则c(NO)=0.6mol/L,c(CO)=0.5mol/L;据图可知平衡时c(NO)=0.6mol/L,△c(NO)=0.2mol/L,根据方程式可知△c(CO)=0.2mol/L,△c(CO2)=0.2mol/L,△c(N2)=0.1mol/L,所以平衡时各物质的浓度为c(NO)=0.4mol/L,c(CO)=0.3mol/L,c(CO2)=0.2mol/L,c(N2)=0.1mol/L,则该温度下平衡常数为K=,充CO、CO2各0.2mol后,容器体积为2L,所以c(CO)=0.4mol/L,c(CO2)=0.3mol/L,此时浓度商为,所以平衡逆向移动;温度不变平衡常数不变,平衡常数为0.28;
(5)原电池中正极得电子发生还原反应,根据总反应中各物质的化合价的变化可知,该电池放电时NO2被还原成N2作正极,用熔融NaCO3作电解质,根据元素守恒和电荷守恒可得电极方程式为2NO2+8e-+4CO2=N2+4CO32-;
(6)NH3·H2O的电离常数为Kb==1.7×10-5,pH=a,则c(OH-)=10a-14mol/L,所以。
【点睛】对于平衡体系,改变投料后可以计算该状态下的浓度商,与平衡常数进行比较,判断平衡移动的方向,若浓度商大于平衡常数则逆向移动,若浓度商小于平衡常数则正向移动。
12. -269 0.06mol/(L•min) 60 180 减小 2Fe3++SO2+2H2O=2Fe2++SO42-+4H+ 温度越高,反应越快 Fe3+水解程度增大导致c(Fe3+)减小,c(H+)增大;SO2溶解性减小,导致c(SO2)减小
【分析】(1)应用盖斯定律即可求算a;
(2)结合已知条件及图示信息,可知图中纵坐标为混合气体的物质的量,则平衡是混合气体的物质的量一共为1.8mol,据此用三段式计算即可;
(3)要判断(2)中容器内的温度升高后的值将如何变化,可把升温后正、逆反应速率的变化通过测得的2个速率方程——v正=v(CO)消耗=k正c(CO)•c(SO2),v逆=v(CO2)消耗=k逆变形,找出的变化情况;
(4)Fe3+溶液吸收SO2发生氧化还原反应,从图知,在相同时间内温度对SO2吸收率的影响是40℃前随温度升高而增大,则可能原因从温度对反应速率的影响回答;在40℃后,SO2的吸收率有所下降,则考虑温度升高对铁离子和二氧化硫间接带来的浓度影响;
【详解】(1)已知T℃时:反应①C(s)+O2(g)=CO(g) △H1=-110.5kJ/mol,反应②S(l)+O2(g)=SO2(g) △H2=-290.0kJ/mol,反应③C(s)+O2(g)=CO2(g) △H3=-390.0kJ/mol
则,按盖斯定律,2×③-2×①-②即得2CO(g)+SO2(g)2CO2(g)+S(l) △H=akJ/mol;则△H =2×△H3-2×△H1-△H2=2×(-390.0kJ/mol)-2×(-110.5kJ/mol)-(-290.0 kJ/mol)=-269 kJ/mol ,即T℃时,a=-269;
答案为:-269;
(2) ,则x=0.6 mol,则;=60%;;
答案为:0.06mol/(L•min); 60; 180;
(3)T℃时容器(2)内发生的反应2CO(g)+SO2(g)2CO2(g)+S(l) △H=-269kJ/mol,若升温,则正、逆反应速率均增大,但是吸热方向的逆反应速率增加得更快,则v正<v逆,k正c(CO)•c(SO2)<k逆,故,
当温度升高时,KC变小,则减小;
答案为:减小;
(4)Fe3+与SO2发生氧化还原反应得到Fe3和SO42-,则离子方程式为:2Fe3++SO2+2H2O=2Fe2++SO42-+4H+;从图知,40℃前随温度升高,相同时间内SO2吸收率随着增大,从温度对反应的影响可以推知:温度越高,反应越快,相同时间内SO2吸收率就高;温度上升超过40℃,SO2的吸收率有所下降,则温度对反应速率的直接影响不再是主要原因,因而要找间接影响,由于Fe3+会水解、二氧化硫的溶解性会随温度升高而减小,这些都可能影响到相同时间内SO2吸收率,故可能原因为:温度上升超过40℃,Fe3+水解程度增大导致c(Fe3+)减小,c(H+)增大;SO2溶解性减小,导致c(SO2)减小;
答案为:2Fe3++SO2+2H2O=2Fe2++SO42-+4H+;温度越高,反应越快; Fe3+水解程度增大导致c(Fe3+)减小,c(H+)增大;SO2溶解性减小,导致c(SO2)减小。
【点睛】问题(4)比较容易出错。表面上对二氧化硫吸收效应的影响因素只有一个——温度,但是结果却有不同,那么首先考虑直接影响,其次考虑间接影响,不同情形下,其实影响因素已随之改变,要综合考虑。
13. -44.5 < T1~T2区间,化学反应未达到平衡,反应正向进行,温度越高,反应速率越快,所以CO2的浓度随温度的升高而减小;T3以后曲线上对应的点均达到平衡,该反应的正反应是放热反应,温度升高,平衡逆向移动,CO2的浓度随温度的升高而增大 v3 提高CO2的浓度或适当降温或及时移出生成物 BE > 正向
【详解】(1) 已知:I:C2H4(g)+3O2(g)=2CO2(g)+2H2O(g) ΔH2=-1323.0kJ·mol-1
II:C2H5OH(g)+3O2(g)=2CO2(g)+3H2O(g) ΔH3=-1278.5kJ·mol-1;
根据盖斯定律I-II可得C2H4(g)+H2O(g)=C2H5OH(g) ΔH1=ΔH2-ΔH3=(-1323.0kJ·mol-1)-(-1278.5kJ·mol-1)=-44.5 kJ·mol-1;
(2)①据图可知当温度低于T3时随温度上升,CO2的浓度下降,而温度高于T3时随温度上升,CO2的浓度上降,说明相同时间内温度低于T3时反应没有达到平衡,而温度高于T3时,该时段内反应达到平衡,且温度上升平衡左移CO2的浓度上降,所以正反应为放热反应,所以b<0;
②T1~T2区间,化学反应未达到平衡,反应正向进行,温度越高,反应速率越快,所以CO2的浓度随温度的升高而减小;T3以后曲线上对应的点均达到平衡,该反应的正反应是放热反应,温度升高,平衡逆向移动,CO2的浓度随温度的升高而增大;
③温度越高反应速率越快,所以逆反应速率最大的是v3;提高CO2的浓度或及时移出生成物,平衡都可以正向移动增大氢气的转化率,该反应正反为放热反应,适当降低温度也可以提高提高氢气的转化率;
④该反应为放热反应,所以温度越高平衡常数越小,则pK越大,所以BE二点表示错误;
⑤该反应焓变大于0,焓变=正反应活化能-逆反应活化能>0,所以Ea(正)> Ea(逆);反应达到平衡时正逆反应速率相等,即v正=k正c(C2H5OH)=v逆=k逆c(CH3OCH3),所以有,T℃时,k正=0.006s-1,k逆=0.002s-1,所以该温度下平衡常数K==3,该反应前后气体系数之和相等,所以可以用物质的量代替浓度计算浓度商和平衡常数, 所以该温度下向某恒容密闭容器中充入1.5mol乙醇和4mol甲醚时,浓度商Q=<3,所以此时反应正向移动。
【点睛】解答第③小题时要注意该反应是在恒容密度容器中进行,所以不能简单说增大压强可以使氢气转化增大;学生要掌握通过浓度商和平衡常数比较来判断反应进行方向的方法,浓度商大于平衡常数反应逆向进行,浓度商小于平衡常数反应正向进行。
14. ac 2CO2(g)+6H2(g)2CH3OH(g)+2H2O(g) △H=-99.0 kJ·mol-1 温度 > 反应Ⅱ的正反应是气体总体积减小的反应,温度一定时,增大压强平衡正移,二甲醚的产率增大。 1.2 0.2/(0.52×0.73) 反应Ⅰ的 △H>0,温度升高使CO2转化为CO的平衡转化率上升;反应Ⅱ△H<0,温度升高使CO2转化为CH3OCH3的平衡转化率下降。温度高于280℃,反应ⅠCO2平衡转化率的增大值超过反应ⅡCO2平衡转化率的下降值
【分析】(1) 气体溶解度随压强增大而增大,二氧化碳能与水反应生成碳酸;
(2)反应II-反应②得反应①;
(3)根据图示随X增大,二甲醚的产率减小,说明平衡逆向移动;
(4)①220℃ 时,CO2平衡转化率为50%、CH3OCH3的选择性位80%;
②温度升高,CO2(g) + H2(g) CO(g) + H2O(g)平衡正向移动,2CO2(g) + 6H2(g) CH3OCH3(g) + 3H2O(g)平衡逆向移动。
【详解】(1)a. 人类减缓空气中的二氧化碳方法还可以通过使用新能源和植树造林等措施,a错误;
b. 气体溶解度随压强增大而增大,b正确;
c. 二氧化碳能与水反应生成碳酸,使海水酸性增强,c错误;
d.使用新能源和植树造林是减缓空气中CO2浓度增加的有效措施,d正确。
答案选ac。
(2) 根据盖斯定律反应II-反应②得反应①,得
2CO2(g)+6H2(g)2CH3OH(g)+2H2O(g) ∆H =-122.5 kJ·mol-1+23.5 kJ·mol-1=-99.0 kJ·mol-1
(3)增大压强,2CO2(g) + 6H2(g) CH3OCH3(g) + 3H2O(g)正向移动;升高温度,2CO2(g) + 6H2(g) CH3OCH3(g) + 3H2O(g)逆向移动;根据图示随X增大,二甲醚的产率减小,说明平衡逆向移动,所以X表示温度;反应II是气体化学计量数减少的反应,当温度一定时,增大压强,平衡正向移动,二甲醚平衡产率增大,所以L1>L2;
(4)①220℃ 时,CO2平衡转化率为50%、CH3OCH3的选择性为80%,起始投入1 mol CO2,消耗CO2的物质的量是1mol×50%=0.5 mol,反应II消耗CO2的物质的量是0.5 mol×80%=0.4 mol,反应I消耗CO2的物质的量是0.1 mol,
根据反应I:CO2(g)+H2(g)CO(g)+H2O(g)
转化0.1 mol 0.1 mol 0.1 mol 0.1 mol
反应II:2CO2(g)+6H2(g)CH3OCH3(g)+3H2O(g)
转化0.4 mol 1.2mol 0.2 mol 0.6 mol
所以消耗氢气的物质的量是1.2 mol;
反应后剩余CO2的物质的量是1mol -0.1 mol -0.4mol =0.5 mol,剩余H2的物质的量是2mol-0.1 mol-1.2mol=0.7 mol,H2O的物质的量是0.1 mol+ 0.6 mol =0.7 mol,体积为1L,所以反应II的化学平衡常数计算式为
②反应I的∆H>0,反应II的∆H<0,温度升高使CO2转化为CO的平衡转化率上升,使CO2转化为CH3OCH3的平衡转化率下降,且上升幅度超过下降幅度,所以温度高于280℃,CO2平衡转化率随温度升高而增大。
【点睛】本题涉及盖斯定律的应用、明确影响化学反应速率、影响化学平衡移动的因素为解答关键,注意培养化学图象的分析能力。
15. —958.0kJ•mol—1 0.025 或0.1875(mol/L)2 < B 阴 SO32——2e—+H2O= 2H++SO42—
【分析】(1) 根据盖斯定律分析计算;
(2)①根据三段式结合平衡时NH3体积分数为30%计算出反应的氨气的物质的量,再结合v(CH4) ==和K=计算,保持温度不变,再向容器中加入CH4和H2各1 mol,根据Qc与K的关系判断平衡移动的方向;②根据图示,X越大,转化率越小,平衡逆向移动,结合影响平衡移动的因素分析判断;
(3)由得到的Na2SO3进行电解生产硫酸,硫酸根来源于亚硫酸根的放电,该过程发生氧化反应,在阳极发生,据此分析解答。
【详解】(1)CH4(g)+2O2(g)═CO2(g)+2H2O(g) △H=-890.3kJ•mol-1①,N2(g)+2O2(g)═2NO2(g) △H=+67.7kJ•mol-1②,根据盖斯定律,将①-②可得热化学方程式:CH4(g)+2NO2(g)=CO2(g)+N2(g)+2H2O(g) △H=(-890.3kJ•mol-1)-(+67.7kJ•mol-1)=-958.0kJ•mol-1,故答案为:-958.0kJ•mol-1;
(2)①设10 min时,反应的氨气的物质的量为x(mol),
则×100%=30%,解得:x=0.5,v(CH4)====0.025mol/(L•min);该温度下,平衡常数K===0.1875(mol/L)2;保持温度不变,再向容器中加入CH4和H2各1 mol,此时Qc=═0.5208(mol/L)2>K,平衡逆向移动,则v正<v逆,故答案为:0.025;0.1875(mol/L)2;<;
②根据图示,X越大,NH3转化率越小,平衡逆向移动。A、该反应为吸热反应,温度升高,平衡正向移动,NH3转化率增大,故A错误;B、该反应为气体物质的量增大的反应,增大压强,平衡逆向移动,NH3转化率减小,故B正确;C、原料中CH4的体积越大,平衡正向进行程度越高,氨气的转化率越高,故C错误;故答案为:B;
(3)Na2SO3进行电解生产硫酸,硫酸根来源于亚硫酸根的放电,该过程为氧化反应,在阳极上发生,故b为阴离子交换膜,阳极的电极反应式为SO32--2e-+H2O=2H++SO42-,故答案为:阴;SO32--2e-+H2O=2H++SO42-。
16. -252.9 温度低于870K 0.15mol·L-1·min-1 < > 4
【详解】(1)H2(g)的燃烧热∆H2=-285.8kJ·mol-1,则有H2(g)+O2(g)=H2O(l)∆H2=-285.8 kJ•mol-1 反应a;
CH4(g)的燃烧热∆H=-890.3kJ·mol-1,则有CH4(g)+2O2(g)═CO2(g)+2H2O(l)∆H=-890.3KJ•mol-1 反应b;
根据盖斯定律:a×4-b可得CO2(g)+4H2(g)CH4(g)+2H2O(l) ∆H1=(-285.8 kJ•mol-1)×4-(-890.3KJ•mol-1)=-252.9 kJ•mol-1;
(2)∆G<0时反应才有自发性,据图可知温度低于870K时∆G<0;
(3)据图可知图示两种物质单位时间内浓度变化量相等,根据方程式可知应为CO和CH3OH的物质的量浓度变化曲线,10min内CO或CH3OH的浓度变化均为0.75mol/L,则∆c(H2)=1.5mol/L,所以v(H2)==0.15mol·L-1·min-1;根据平衡常数的定义可知该反应的平衡常数表达式为K=;
(4)①据图可知相同温度下p2压强下CO的转化率更大,该反应为气体体积减小的反应,压强越大转化率越大,所以p1
③A点CO的转化率为50%,初始投料为10molCO和20molH2,容器体积为20L,列三段式有:
平衡常数KA==4。
17. n1<n2<n3 小于 -206 kJ·mol-1 0.032mol/L 降低温度 温度 温度太低,反应速率太慢,不利于甲醇的合成,压强太大,设备要求提高,成本增加
【分析】(1) LaNi3(s)+3H2(g)LaNi3H6(s) ∆H<0。
①该反应是一个气体分子数减小的反应,在恒容密闭容器中进行该反应,充入氢气,相当于增大压强,平衡正向移动,氢气的转化率将增大;
②由图可知,平衡时,体系压强由9kPa变为3kPa,氢气的物质的量变为起始值的三分之一;
③保持温度不变,容积压缩至原容积的一半,平衡正向移动,气体分子数减小,压强应小于起始压强的2倍;
(2)第三个反应出现CH3OH(g),但目标方程式未出现CH3OH(g),可得出第三个方程式用不到,根据观察发现,②-①可以得到,用盖斯定律计算即可;
(3)是一个气体体积不变的反应,故气体总物质的量=2mol+2mol=4mol,0-5分钟,CO含量减小了0.4,即减小了4×0.4mol=1.6mol,结合体积可计算浓度变化量,进而计算CO表示的速率,进而计算v[H2O(g)]。6分钟到9分钟,CO的含量下降,说明平衡正向移动,且6到9分钟CO含量减少程度比2到5分钟小,说明6分钟改变的条件使反应速率减小了;
(4)①分析图发现,低温时,无论压强多大,CO的转化率都相等;
②实际化工生产除了需要考虑平衡原理外,还要考虑实际生产效率、成本投入等。
【详解】(1)①恒温恒容下,增大氢气的起始量,压强增大,平衡正向移动,氢气的转化率增大,结合图象可知:n1<n2<n3,故答案为:n1<n2<n3;
②该反应中只有氢气一种气体,则容器压强与氢气的物质的量成正比,温度T1时,起始时,压强为9kPa,平衡时,压强为3kPa,设平衡时氢气的物质的量为n,则,解得:n=,则平衡时,c(H2)=,所以,K==,故答案为:;
③假设平衡不移动,则t6时刻将容积压缩至原容积的一半,压强应变为t6时刻压强的2倍,即6kPa,但实际情况是,平衡正向移动,气体分子数减小,所以,此时容器内的压强小于6kPa,故答案为:小于;
(2)②-①得:=(-41kJ·mol-1)-(+165kJ·mol-1)=-206 kJ·mol-1,故答案为:-206 kJ·mol-1;
(3)是一个气体分子总数不变的反应,故气体总物质的量=2mol+2mol=4mol,0-5分钟,CO含量减小了0.4,即减小了4×0.4mol=1.6mol,则CO浓度减小了=0.16mol/L,v(CO)==0.032mol/L,由方程式计量数可知v[H2O(g)]=v(CO)= 0.032mol/L。由分析可知,6分钟时改变的条件使平衡正向移动、同时反应速率减小,又从表格可知,6分钟时CO含量没有变化,不可能是移走生成物,综上所述,6分钟时,降低了温度,故答案为:0.032mol/L;降低温度;
(4)①由图可知,低温时,无论压强多大,CO的转化率几乎相等,则低温时,对CO转化率影响的主要因素是温度,故答案为:温度;
②温度太低,反应速率太慢,不利于甲醇的合成,压强太大,设备抗压要求增大,设备成本增加,故实际生产往往采用300~400 °C和10 MPa的条件,故答案为:温度太低,反应速率太慢,不利于甲醇的合成,压强太大,设备要求提高,成本增加。
【点睛】(1)LaNi3(s)+3H2(g)LaNi3H6(s),只涉及氢气一种气体,温度、容积不变,增加氢气的起始量,压强增大,平衡正向移动,氢气的转化率增大!
18. -49.8 1 或66.7% = < T1~ T2区间,反应未平衡,温度上升反应速率加快,相同时间内捕捉的CO2越多,剩余的二氧化碳浓度就越小 < T1
【详解】(1))已知①CO(g)+2H2 (g)═CH3OH(g)△H=-91kJ•mol-1
②2CO2 (g)═2CO(g)+O2(g)△H=+566.0 kJ•mol-1
③2H2(g)+O2(g)═2H2O(g)△H=-483.6 kJ•mol-1 .
由盖斯定律可知,①+(②+③)得CO2(g)+3H2(g)═CH3OH(g)+H2O(g),△H=-91kJ•mol-1 +×(566.0 kJ•mol-1-483.6 kJ•mol-1 )=-49.8kJ•mol-1;
(2)①容器体积为2L,所以初始c(CO)=,c(H2)=;平衡时CO的转化率为,即转化mol·L-1,列三段式:
根据平衡常数的概念可知K==1;
②达到平衡时氢气的物质的量为nmol,则其浓度c(H2)=,列三段式有:
温度不变平衡常数不变,所以平衡常数K==1,解得n=mol,CO的转化率为;
③在2 L恒容密闭容器中加入CO、H2O、CO2、H2各1 mol,该反应前后气体系数之和相同,所以可用物质的量代替浓度计算,此时浓度商Q==K,所以平衡不发生移动,即v正=v逆;
(3)①T3温度之前随温度上升,反应速率加快,所以相同时间内测得的CO2浓度下降,T3温度之后,在相同时间内反应已达到平衡,温度上升,平衡左移,CO2浓度上升,说明该反应的正反应为放热反应,即∆H<0;T1~ T2区间,反应未平衡,温度上升反应速率加快,相同时间内捕捉的CO2越多,剩余的二氧化碳浓度就越小;
②铵根的水解使溶液显酸性,碳酸氢根水解使溶液显碱性,铵根的水解平衡常数Kh=,碳酸氢根的水解平衡常数Kh=,比较可知碳酸氢根的水解程度大于铵根的水解程度,所以溶液显碱性,即c(H+)
【点睛】平衡常数只与温度有关,与平衡时各物质的浓度大小没有关系,比较平衡常数大小时只需比较温度,吸热反应温度越高平衡常数越大,放热反应温度越高平衡常数越小;温度相同平衡常数相同,据此可以进行相关计算,也可以通过与浓度商比较判断反应移动的方向。
19. +247.1 升高温度 < MgO 此条件下合成气产率高 III 1 0.2mol/(L·min)
【分析】(1)依据盖斯定律作答;
(2)CH4(g)+CO2(g)2CO(g)+2H2(g)反应吸热,依据外因对化学反应速率与化学平衡的综合影响来分析;结合表格数据,依据升高温度对物质体积分数的影响效果判断温度高低,再利用甲烷与CO的平衡体积分数相等计算出转化的甲烷的物质的量,列出三段式,根据平衡常数的表达式计算解答;
(3)依据表格数据,选择合成CO和氢气量最多的物质作为载体;
(4)根据温度和压强对平衡的影响,结合平衡状态的特征回答;
(5)结合表格中三组数值,列出三个方程,解方程组即可求出n的值;再列出三段式,分别求出c(CO)与c(H2)的值,带入通式求得v正。
【详解】(1)①CH4(g)+H2O(g)CO(g)+3H2(g) △H1=+205.9 kJ·mol-1
②CO(g)+H2O(g)CO2(g)+H2(g) △H2=-41.2 kJ·mol-1
①-②可得到CH4(g)+CO2(g)2CO(g)+2H2(g),则根据盖斯定律可知△H=+205.9 kJ·mol-1-(-41.2 kJ·mol-1)= +247.1 kJ·mol-1,因此该反应为吸热反应,要缩短该反应达到平衡的时间并提高H2的产率可采取的措施为升高温度,
故答案为+247.1;升高温度;
(2)同一个物质在不同的温度下所占的体积分数不同,因CH4(g)+CO2(g)2CO(g)+2H2(g) △H=+247.1 kJ·mol-1,该反应为吸热反应,则升高温度则有利用平衡向正反应方向移动,导致CH4的体积分数降低,CO的体积分数升高。已知b>a>c,根据图表信息可知,T1<T2;T1下该反应的CH4与CO的体积分数均为a,则设CH4转化浓度为x mol/L,
则根据T1下该反应的CH4与CO的体积分数均为a易知,,解得x=,所以平衡常数,
故答案为<;;
(3)从表中可以看出,MgO的原料转化率较高,且合成气的产率较高,所以选择MgO作为载体,
故答案为MgO;此条件下合成气产率高;
(4)由于不能确定容器Ⅱ中二氧化碳的体积分数是否达到最小值,因此不能确定Ⅱ是否达到平衡状态,若未达平衡,压强越高反应逆向移动,相同时间内二氧化碳的含量越高,p3时,二氧化碳Ⅲ的含量比Ⅱ高,故Ⅲ到达平衡,
故答案为III;
(5)组别1中c(CO)=0.24mol/L,c(H2) =0.48 mol/L,初始速率v正=0.361 mol/(L·min);则依据ν正=k正cm(CO)·cn(H2)可知,①0.361 mol/(L·min)=k正×(0.24 mol/L)m×(0.48 mol/L)n;同理,根据表格数据可得②0.720 mol/(L·min)=k正×(0.24 mol/L)m×(0.96 mol/L)n;③0.719 mol/(L·min)=k正×(0.48 mol/L)m×(0.48 mol/L)n;则②/①可得2=2n,即n=1;③/①得2=2m,则m=1;带入①得k正=3.134 L /min·mol。若该温度下平衡CH4(g)+CO2(g)2CO(g)+2H2(g),组别1的产率为25%,设转化的CH4的物质的量浓度为y mol/L,则
则,则y=0.12,则c(CO)=2y=0.24mol/L,c(H2) =2y=0.24 mol/L,k正是与温度有关的速率常数,保持不变,则依据给定公式可得ν正=k正c(CO)·c(H2)= 3.134 L /min·mol×0.24mol/L×0.24mol/L=0.1800.2 mol/(L·min),
故答案为1;0.2mol/(L·min)。
20.(1)
(2) 0.03 0.04 减小 或0.78125 = ABC
【详解】(1)H2(g)可将烟气中的SO2(g)还原成S(s),根据盖斯定律可知①-②得热化学方程为:△H=△H1-△H2=-274.7 kJ·mol-1,故答案为:△H=△H1-△H2=-274.7 kJ·mol-1。
(2)①,速率比等于系数比,,在容积为10 L的容器中充入1 mol SO2(g)与2 mol H2(g)的混合气体,发生反应SO2(g)+2H2(g)⇌S(s)+2H2O(g) ,4s后达到平衡,此时测得H2O(g)的物质的量为1.2 mol,此时消耗SO2 0.6mol,则;根据(1)中热化学方程式△H=△H1-△H2=-274.7 kJ·mol-1,可知生成气态水时也应该是放热反应,若平衡后升高温度,平衡逆向移动,SO2的转化率将减小,故答案为:0.03;0.04;减小;
②根据图上信息,列出三段式可知
或0.78125。
平衡状态由A变到B,温度没变,平衡常数不变,K(A)=K(B);设在A点时容器体积为V1,在B点时容器体积为V2,恒温状态K(A)=K(B)。
③A.该反应前后气体分子数在变化,压强在变化,恒温恒容压强不再变化达到平衡状态,故A正确;
B.恒温恒容,有固体生成,气体总质量在变化,密度在变化,当密度不再变化达到平衡,故B正确;
C.该反应前后气体分子数在变化,气体总质量在变化,气体的平均相对分子质量也在变化,当气体的平均相对分子质量不再变化达到平衡,故C正确;
D.任何时候SO2的消耗速率与H2的消耗速率之比都为1∶2,不能作为平衡状态标志,故D错误;
故答案为:ABC。
21. -890.3kJ·mol-1 H2S 300℃ 0.2mol-1·L-1·min-1 < 2.4×10-6 2S+2e-=S 负 3S+6OH-+7BrO=6SO+7Br-+3H2O
【详解】(1)第一个方程式+第二个方程式×2可得CH4的燃烧热ΔH=(-295.9 kJ·mol-1)+2 (-297.2 kJ·mol-1)=-890.3kJ·mol-1,故答案为:-890.3kJ·mol-1;
(2) ①根据图1可知,在300℃时,SO2和H2反应生成H2S,在100°C到200° C时,H2S和SO2反应生成S和水,故X为H2S,故答案为:H2S;
②在图2中,0 ~ t1时间段SO2和H2的浓度降低,H2S的浓度升高,故0 ~ t1时间段温度为300℃,故答案为:300℃;
(3) ①1L恒容密闭容器中,反应达到平衡,气体密度减小16g·L-1,减少的即为生成的S的质量16g,即0.5molS,因反应方程式为SO2(g)+2CO(g)2CO2(g)+S(l),故CO消耗的物质的量为1mol,0~5min内,CO的反应速率==0.2mol-1·L-1·min-1,若升高温度,气体的密度增加(S仍为液体),说明该反应平衡左移,正反应放热,则该反应的ΔH<0,故答案为:0.2mol-1·L-1·min-1;<;
②平衡时气体总的物质的量n(平)= n(SO2) +n(CO)+ n(CO2)= 0.5mol+1mol +1mol=2.5mol,平衡时的总压强P(平)=,=2.4×10-6,故答案为:2.4×10-6;
(4) ①氧化剂为S,在正极得电子,2S+2e-=S,充电时钠电极应该接电源负极,作阴极,故答案为:2S+2e-=S;负;
②在碱性溶液中,每个S被BrO氧化成SO,升高14价,每个BrO被还原成Br-,降低6价,该反应的离子方程式是3S+6OH-+7BrO=6SO+7Br-+3H2O,故答案为:3S+6OH-+7BrO=6SO+7Br-+3H2O。
22. 光能转化为化学能 2HS-+2h+ =2H++S或 2HS--2e- =2H++S 大于 大于 BD Ⅲ 2(△H2-△H1) 1 a-1
【分析】反应达平衡的标志为:(1)体系中各组分的量保持不变;(2)正逆反应速率相等;(3)当某个标量不变时,如密度、压强、温度等。
【详解】(1)从图中可以看出,其能量转化形式为光能转化为化学能;催化剂表面的总反应为,其中导带的半反应为,所以价带的半反应为或者,故填光能转化为化学能、或者;
(2)①反应CaCO3(s)=CaO(s)+CO2(g)为分子数增大的反应,,根据判定依据反应才能自发,该反应高温自发,故,故填大于、大于;
②A.该反应为分子数不变的反应,恒温恒容下反应前后压强不变,故压强不能作为平衡的标志,故A错误;
B.根据,反应前后体积不变,气体的质量在变,故密度为变量,当密度不变时反应达平衡,故B正确;
C.反应物断键、生成物成键表示正方形进行,不能作为平衡的标志,故C正确;
D.压强之比即为浓度之比,平衡时浓度恒定,浓度之比保持不变,故分压之比保持恒定,故D正确;
故填BD;
③从图中可以看出反应III的平衡常数随温度的升高而升高,该反应为吸热反应,即;根据盖斯定律反应III等于反应II×2减去反应I×2,故;N点时反应III的lgKp=0,故Kp=1,其平衡常数表达式为,解得,体系中只存在二氧化硫和氧气两种气体,M点和N点平衡常数相等,其中,则,故填III、、1、a-1。
23. -289 E1 加入催化剂,使活化能降低,活化分子百分数增加,从而加快反应速率 选择400~500℃,1 MPa合成SO3,催化剂活性高,化学反应速率较快,平衡转化率较高,且设备成本较低 Li+ + e- = Li 12
【详解】(1)由题目所给信息可得热化学方程式:①2H2S(g)+3O2(g)=2H2O(l)+2SO2(g) △H1=-586×2=-1172 kJ/mol,②S(s)+O2(g)=SO2(g) △H2=-297 kJ/mol,由盖斯定律①-②×2,得2H2S(g)+O2(g)=2H2O(l)+2S (s) △H=△H1-2△H2 =-578 kJ/mol,故1 mol H2S不完全燃烧的反应热△H3=;
(2)正反应的活化能指反应物与活化分子之间的能量差值,由图示知,加入催化剂后正反应的活化能为E1;催化剂加快反应速率是因为加入催化剂后,反应的活化能降低,活化分子百分数增加,从而加快反应速率;
(3)选择400~500℃,1 MPa合成SO3,是因为此时催化剂活性高,化学反应速率较快,平衡转化率较高,且设备成本较低;设起始混合气体总物质的量为100 mol,则起始SO2为7 mol,O2为11 mol,列三段式如下:,平衡时气体总量=7-7x+11-3.5x+7x+82=(100-3.5x) mol,则平衡常数;
(4)由图示可知,电池放电时Li失电子变为Li+,故Li电极为负极,充电时锂电极与电源负极相连作阴极,Li+在阴极得电子生成Li,对应电极反应为Li++e- =Li;根据S元素守恒,1 mol Li2S8反应后生成Li2S、Li2S2物质的量依次为6 mol、1 mol,Li2S8、Li2S、Li2S2中S元素价态依次为(平均价)、-2价、-1价,故1 mol Li2S8共得到电子数=。
24. -399.7 向正反应方向 ② B 温度过高,(NH4)2SO3分解,浓度减小或温度升高,氧气在溶液中的溶解度降低 大于 大于
【详解】I.(1)根据盖斯定律可知,由②×4-①可得反应CaO(s)+ 3CO(g) +SO2(g)CaS(s)+3CO2(g),故△H3=-47.3 kJ•mol-1×4-(+210.5kJ•mol-1)=-399.7kJ•mol-1;该反应是气体物质的量减小的反应,则平衡时,增大压强,此反应将向正反应方向移动;
(2)由曲线I知,随着温度的升高,lgK减小,即K值减小,则升温平衡逆向移动,则该反应的正反应为放热反应,故曲线I代表反应②;反应①生成SO2,则为减少SO2排放,应使反应①逆向移动,降低温度,增大压强,均可以使反应①平衡逆向移动,故本体系适宜的反应条件是B;
(3)当温度超过60°C时,(NH4)2SO3氧化速率下降的原因可能是温度过高,(NH4)2SO3分解,浓度减小或温度升高,氧气在溶液中的溶解度降低;(NH4)2SO4溶液中离子水解使溶液显酸性,且水解是微弱的,则离子浓度的大小关系为;
II.(4)①由图可知,升高温度,平衡时SO2的转化率减小,说明升温平衡逆向移动,该反应为放热反应,则该反应的平衡常数K(100°C)大于K(300°C);在500°C下,若反应进行至N点,此时,SO2的转化率比该温度下平衡时SO2的转化率小,则反应正向进行,v正大于v逆;
②若反应一直保持在p压强条件下进行,M点时,平衡时SO2的转化率为50%,假设起始加入SO2、Cl2均为1mol,则可列出三段式(单位:mol):,则M点SO2(g)、Cl2(g)、SO2Cl2(g)的分压均为,则M点的分压平衡常数。
25. 降低温度,或增大压强(或压缩体积),或使用催化活性更好的催化剂等 酸 因为的电离常数,水解常数,电离常数大于水解常数,所以溶液显酸性 a
【详解】(1) 已知:①;②;根据盖斯定律:①+②即可得: ,故答案为:;
(2) ①为了提高尾气处理的效果,应使平衡正向移动,则可采取的措施有降低温度,或增大压强(或压缩体积),或使用催化活性更好的催化剂等,
②根据表中数据:
平衡常数K= ,故答案为:降低温度,或增大压强(或压缩体积),或使用催化活性更好的催化剂等;;
(3) ①常温下,HNO2的电离常数大于H2SO3的电离常数,所以相同浓度的Na2SO3、NaNO2溶液水解程度为:Na2SO3 > NaNO2,则pH较大的是Na2SO3溶液,②常温下,NaHSO3的电离常数为, ,电离常数大于水解常数,所以溶液显酸性,故答案为: Na2SO3;酸;因为的电离常数,水解常数,电离常数大于水解常数,所以溶液显酸性;
(4) ①为氧化产物,在阳极生成,从电解槽的a口流出,②阴极发生还原反应,在阴极NO,转化为N2,阴极的电极反应式为: ,故答案为:a;;
26. AC Cu2O+CO2Cu+CO2 CH3OH(l)+O2(g)=CO(g)+2H2O(g) △H=-354.8 kJ·mol-1 > 14.8 BD A 2CH3OH+CO-2e-=(CH3O)2CO+2H+
【详解】(1)A.根据反应特点,甲、乙可建立相同条件下的平衡状态,所以c1=c2,A正确;
B.比较甲、丙,开始时丙中各种气体的物质的量是甲的2倍,相对于甲,丙相当于加压,假设甲和丙建立相同的平衡状态,则丙中放出的热量是甲的2倍,但增大压强后化学平衡正向移动,导致Q3>2Q1,B错误;
C.根据反应特点,甲、乙可建立相同条件下的平衡状态,甲是从正反应方向开始,乙是从逆反应方向开始,则Q1+Q2=90.8 kJ/mol,C正确;
D.甲、乙可建立相同条件下的平衡状态,所以α1=α2;由于丙相对于甲达到平衡后增大压强,化学平衡正向移动,则α3>α1,所以α2+α3>1,D错误;
故合理选项是AC;
(2)据研究,反应过程中起催化作用的是Cu2O,反应体系中含少量CO2有利于维持催化剂Cu2O的量不变,这是由于CO与Cu2O反应产生Cu和CO2,反应方程式为:Cu2O+CO2Cu+CO2,CO2的存在抑制该反应的发生,有利于催化剂Cu2O的量不变;
(3)已知在25℃,101 kPa下:甲醇(l)的燃烧热△H=-725.8 kJ·mol-1,CO(g)的燃烧热△H=-283 kJ·mol-1,③H2O(g)=H2O(l) △H=-44.0 kJ·mol-1,可得热化学方程式:①CH3OH(l)+ O2(g)=CO2(g)+2H2O(l) △H=-725.8 kJ·mol-1,②CO(g)+O2(g)=CO2(g) △H=-283 kJ·mol-1,根据盖斯定律,将①-②-③×2,整理可得:CH3OH(l)+O2(g)=CO(g)+2H2O(g) △H=-354.8 kJ·mol-1;
(4)①反应CO2(g)+3H2(g)CH3OH(g)+H2O(g)的正反应是气体体积减小的反应,在温度不变时,增大压强,化学平衡正向移动,导致CO2的平衡转化率增大。根据图示可知:a、b两点反应温度相同,但CO2的平衡转化率:a>b,说明压强:a>b。在其它条件不变时,增大压强,化学反应速率加快,故反应速率:va>vb;
②在反应开始时c(CO2)=1 mol/L,c(H2)=3 mol/L,由于a点时CO2的平衡转化率是80%,则平衡时△c(CO2)=1 mol/L×80%=0.8 mol/L,根据物质反应转化关系可知平衡时各种气体的浓度分别是:c(CO2)=0.2 mol/L,c(H2)=0.6 mol/L,c(CH3OH)=c(H2O)=0.8 mol/L,带入平衡常数表达式可得K=L2/mol2=14.8 L2/mol2;
(5)A.该反应的正反应是气体体积减小的反应,在其它条件不变时,增大压强,化学平衡正向移动,使得平衡时甲醇的物质的量增大。根据图示可知甲醇的物质的量:p1>p2>p3,所以压强大小关系为:p1>p2>p3,A错误;
B.M点时甲醇的物质的量是0.25 mol,根据物质转化关系可知:同时消耗H2的物质的量是3×0.25 mol=0.75 mol,故H2的平衡转化率是=20%,B正确;
C.根据图象可知:在压强不变时,升高温度,甲醇的物质的量减小,说明升高温度,平衡逆向移动,导致反应物浓度增大,生成物浓度减小,因此升高温度,化学平衡常数减小,C错误;
D.根据图示可知N点未达到平衡状态时甲醇的物质的量,说明此时反应正向进行,因此N点的正反应速率大于逆反应速率,D正确;
故合理选项是BD;
(6)根据图示可知在阳极上CO失去电子,与甲醇反应产生碳酸二甲酯[(CH3O)2CO],阴极上O2得到电子与溶液中的H+结合产生H2O,所以A是电源的正极,B是电源的负极;阳极的电极反应式为:2CH3OH+CO-2e-=(CH3O)2CO+2H+。
27. -41.2 75% AC D 等于 < 正反应是气体物质的量减小的反应,增大压强,平衡正向移, 因此其它条件相同时,压强越大,甲醇的产率越高
【详解】(1)根据盖斯定律´(②-①)可得CO(g)+ H2O(g)⇌CO2(g)+H2(g) 的ΔH=´[-566.0kJ· mol-1-(-483.6kJ·mol -1)]=-41.2kJ·mol -1;
(2)初始投料为2mol CO和2mol H2O,容器体积为10L,设CO的转化率为α,列三段式有:
根据题意有=9,解得α=0.75=75%;
(3)A.单位时间内断裂2NA个O—H键同时断裂NA个H—H键,即水的消耗速率与氢气的消耗速率相等,结合方程式中系数关系可知,也就是正逆反应速率相同,反应达到平衡,故A正确;
B.平衡时c(CO):c(CO2)不再变化但不一定是1:1,比值与初始投料和转化率有关,所以不能说明反应平衡,故B不符合题意;
C.CO的体积分数不再随时间改变,说明此时正逆反应速率相等,反应达到平衡,故C符合题意;
D.该反应前后气体系数之和相等,所以气体的物质的量始终不变,气体的总质量也不变,则气体的平均摩尔质量为定值,该值不变不能说明反应达到平衡,故D不符合题意;
综上所述答案为AC;
(4)催化剂可以同时加快正逆反应速率,所以a1
综上所述②④⑤正确,故答案为D;
阴影面积为反应物浓度的变化,也就是转化率,催化剂只是加快反应速率,不能改变平衡转化率,所以两图中阴影部分面积,图1=图2;
(5)据图可知压强相同时温度越低CO的转化率越大,说明降低温度平衡正向移动,则正反应为放热反应ΔH<0;该反应的正反应是气体物质的量减小的反应,增大压强,平衡正向移, 因此其它条件相同时,压强越大,甲醇的产率越高。
28.(1)
(2) 向左 变大
(3)
【详解】(1)将第I步反应和第II步反应加起来可得反应a,则反应a的热化学方程式为CH4(g)+H2O(g)CO(g)+3H2(g) ΔH3=(m+n)kJ⋅mol-1。
(2)第I步反应是气体体积增大的反应,增大压强,平衡向左移动;在lgKp-T图象中,温度升高,第I步反应lgKp增大,Kp也增大,则该反应是吸热反应,升高温度,平衡向右移动,平衡转化率变大。
(3)在1000℃时,第I步反应的压强平衡常数Kp=1000,第II步反应的压强平衡常数Kp=10,则反应a的压强平衡常数Kp=1000´10=1´104。
29.(1)+49.5kJ·mol-1
(2) < 1 > 进气比越大,反应温度越低
(3) 阴极 2CO2+12e- +12H+=CH3CH2OH+ 3H2O
【解析】(1)
由盖斯定律,反应I+反应II可得反应III,ΔH3=+90.7-41.2=+49.5kJ·mol-1;
(2)
①该反应为放热反应,升高温度平衡向逆反应方向移动,由图可知,进气比相同时,温度由T1变为T2时,CO转化率减小,说明平衡向逆反应方向移动,则T1
,则反应平衡常数K=,故答案为:1;
③由表格数据可知,t时刻时反应的浓度熵>K=1,说明平衡向逆反应方向移动,则v(正)
(3)
由示意图可知,纳米C电极为电解池的阴极,弱酸性条件下,二氧化碳在阴极得到电子发生还原反应生成乙醇,电极反应式为2CO2+12e-+12H+=CH3CH2OH+3H2O,故答案为:阴极;2CO2+12e-+12H+=CH3CH2OH+3H2O。
30.(1) +246 温度较高,催化剂失去活性
(2) ② 66.7%
【分析】二氧化碳与甲烷重整制CO的反应为:③ ,已知:① ,② 由盖斯定律,②-①得③,得;2CO2(g)+6H2(g)→C2H4(g)+4H2O(g) ΔH3=-250 kJ/mol,该反应正反应是一个放热反应,故升高温度,平衡逆向移动,则H2的体积分数随温度升高而增大,C2H4的体积分数随温度的升高而减小,且起始充入1molCO2(g)和3molH2(g),反应中CO2和H2的转化量之比为1:3,故过程中CO2和H2的体积分数之比也为1:3,C2H4和H2O的体积分数之比为1:4,结合图示可知表示H2和C2H4的体积分数随温度变化的曲线分别为①,④,表示的体积分数随温度变化的曲线是② ,表示H2O 的体积分数随温度变化的曲线是③;205℃时,反应达到平衡后,根据三段式分析可知:
结合①的可知,205℃时,反应达到平衡后,C2H4和CO2 的体积分数相等,故有1-2x=x,解得:x=mol,由此求CO2的转化率、Kp。
(1)
二氧化碳与甲烷重整制CO的反应为:③ ,已知:① ,② ,由盖斯定律,②-①得③,则172-(-74)=+246;故答案为:+246;
由的转化率与温度的关系图,M点时转化率相等的主要原因是温度较高,催化剂失去活性。故答案为:温度较高,催化剂失去活性;
(2)
①2CO2(g)+6H2(g)→C2H4(g)+4H2O(g) ΔH3=-250 kJ/mol,该反应正反应是一个放热反应,故升高温度,平衡逆向移动,则H2的体积分数随温度升高而增大,C2H4的体积分数随温度的升高而减小,且起始充入1molCO2(g)和3molH2(g),反应中CO2和H2的转化量之比为1:3,故过程中CO2和H2的体积分数之比也为1:3,C2H4和H2O的体积分数之比为1:4,结合图示可知表示H2和C2H4的体积分数随温度变化的曲线分别为①,④,表示的体积分数随温度变化的曲线是② (填数字序号)。故答案为:②;
②升高温度平衡逆向移动,则化学平衡常数减小,A、B、C三点对应的化学平衡常数、、从大到小的顺序为。故答案为:;
③205℃时,反应达到平衡后,根据三段式分析可知: , 结合①的可知,205℃时,反应达到平衡后,C2H4和CO2 的体积分数相等,故有1-2x=x,解得:x=mol,故容器中气体的总物质的量1-2x+3-6x+x+4x=4-3x=4-3×=3mol,的平衡转化率为×100%=66.7%;
若平衡时总压为P,则p(CO2)= P= ,p(H2)=P=,p(C2H4)= P=,p(H2O)=P=,该反应的平衡常数Kp═ = (列出计算式。以分压表示,分压=总压×物质的量分数)。故答案为:66.7%;。
31.(1)CO2(g) +3H2(g)=CH3OH (1)+H2O(1)△H= - 129kJ·mol-1
(2) 0.04 4. 23 >
(3) > >
(4) C2H6- 10e -+ 2H2O= 2CO+ 10H+ 2.2NA
【解析】(1)
首先分别算出反应①和反应②的焓变,反应①的焓变为,即反应①的热化学方程式为,反应②的焓变为,即反应②的热化学方程式为,
再利用盖斯定律要求出与合成液态甲醇反应的化学方程式为,即,焓变为,即与合成液态甲醇的热化学方程式为;
故答案为;
(2)
一定温度下,在2L密闭容器中充入3 mol和 6 mol ,即它们的起始浓度分别为和,依据的转化率[]随时间的变化图可知的转化为0.8,即在20min内的转化浓度为,故可列出如下平衡三段式
用0~20min内,用的浓度变化表示的平均反应速率:;
平衡常数
若在上述平衡状态下,再向容器中充入和,则和的浓度变化为和,所以此时的浓度商,故;
故答案为0.04;4.23;>;
(3)
反应为气体体积增大的反应,当在体积均为2L的密闭容器甲和乙中,分别充入1 mol和1 mol 、2 mol 和2 mol ,在相同温度下达到平衡状态时,可以把乙看作是两个甲的反应再加压进入一个甲的容器中,故相对甲而言,乙的的平衡向逆反应方向移动,故转化率下降;但是乙的压强更大,反应速率更快,所以达到平衡所需时间更长的为甲;
故答案为:>;>;
(4)
据图可知利用太阳能电池电解分别转化成、、,依据电荷守恒与质量守恒可以写出三个电极反应式分别为:、、,若起始投入全部反应完全,生成三种产物中的物质的量为0.1mol,即生成时消耗了,转移的电子为0.1mol×2=0.2mol,而生成和转移的电子数相同,可以合并计算,则剩余的生成和时转移的电子为0.2mol×10=2mol,故转移的电子数目一共为;
故答案为;。
32.(1)+247.0kJ/mol
(2) AD p1 该反应是气体体积增大的反应,压强减小有利于平衡正向移动,CH4的转化率增大 2.56
(3) 反应① 由方程式知该条件下反应达到平衡时,升高温度,平衡正向移动,CO和H2的物质的量同倍数变化,故碳氢比几乎不变
【解析】(1)
根据①CH4(g)C(s) + 2H2(g) △H1= +75.0kJ·mol-1
②CO2(g) + H2(g)CO(g) + H2O(g) △H2=+41.0kJ·mol-1
③CO(g) + H2(g)C(s) + H2O(g) △H3=-131.0kJ·mol-1,由盖斯定律①+②-③得反应I:CO2(g)+CH4(g)2CO(g) +2H2(g),所以△H=△H1+△H2-△H3=+75.0kJ·mol-1+41.0kJ·mol-1-(-131.0kJ·mol-1)=+247.0kJ·mol-1,故答案为:+247.0kJ·mol-1;
(2)
①A.CO的体积分数保持不变 ,说明CO的物质的量浓度保持不变,说明反应达到平衡,故A符合题意;
B.根据质量守恒,无论反应是否达到平衡容器内混合气体的总质量都保持不变,不能作为平衡的判据,故B不符合题意;
C.表达式v(H2) =2v(CH4) 未说明正逆反应速率,不能作为平衡的判据,故C不符合题意;
D.该反应前后混合气体的总质量不变,总物质的量发生改变,当容器内混合气体的平均相对分子质量保持不变时,说明总物质的量不变,说明反应达到平衡,故D符合题意;
故答案为:AD
②图中p1、p2、p3、p4,压强最小的是p1,理由是该反应是气体体积增大的反应,压强减小有利于平衡正向移动,CH4的转化率增大,在保持稳定较低且恒定的条件下,p1对应的压强甲烷的平衡转化率最高,所以p1最小,故答案为:p1;该反应是气体体积增大的反应,压强减小有利于平衡正向移动,CH4的转化率增大;
③由三段式得,平衡时总物质的量为n=(0.2+0.2+1.6+1.6)mol=3.6mol,,,,,v正(CO)=1.28×10-2×20×20 (kPa·s-1)=5.12kPa·s-1,2.56kPa·s-1,,故答案为:2.56;;
(3)
①:由图知反应①的活化能大于反应②的活化能,说明反应①的速率较小,所以反应①是该重整反应的决速步骤;②1000℃时的氢碳比与900℃时相比几乎没有变化,原因是由方程式知该条件下反应达到平衡时,升高温度,平衡正向移动,CO和H2的物质的量同倍数变化,故碳氢比几乎不变,故答案为:反应①;由方程式知该条件下反应达到平衡时,升高温度,平衡正向移动,CO和H2的物质的量同倍数变化,故碳氢比几乎不变。
33.(1)-136.2
(2) 降低温度 在催化剂2催化下,反应的活化能更低,反应速率快,经过相同反应时间,N2O的转化率更高 1×10-3 a
(3) A 该反应的正反应为气体分子数增大的反应,增大压强,平衡左移,NO2的转化率减小,所以A点NO2的转化率最高 4
【详解】(1)已知①2NO2(g)+H2O(l)HNO3(aq)+HNO2(aq)△H=-116.1kJ·mol-1,②3HNO2(aq)HNO3(aq)+2NO(g)+H2O(l)△H=+75.9kJ·mol-1,根据盖斯定律(①×3+②)×得3NO2(g)+H2O(l)2HNO3(aq)+NO(g),△H=[3×(-116.1kJ·mol-1)+(+75.9kJ·mol-1)]×=-136.2kJ·mol-1;
(2)①由图可知,反应CO(g)+N2O(g)N2(g)+CO2(g)为放热反应,故可以通过降低温度使平衡正向移动,提高N2O平衡转化率;
②在催化剂2催化下,反应的活化能更低,反应速率快,经过相同反应时间,N2O的转化率更高;
③Ⅰ.曲线b中,从反应开始到M点处,N2O的转化率为20%,故用N2O表示的反应速率为=1×10-3mol/(L·s)。
Ⅱ.反应N2O(g)+CO(g)=N2(g)+CO2(g)的△H<0,容器B(绝热)的起始温度为500°C,反应正向进行放出热量,使体系的温度升高,反应速率加快,达到平衡的时间缩短,故表示B容器中N2O的转化率随时间的变化关系的是图乙中的a曲线。
(3)①由反应2NO2(g)+2C(s)N2(g)+2CO2(g)可知,该反应的正反应为气体分子数增大的反应,增大压强,平衡左移,NO2的转化率减小,所以A点NO2的转化率最高;
②根据图象可知,
C点时n(NO2)=n(CO2),1-2x=2x,解得x=0.25mol,因此平衡常数为=4。
34.(1) -92.4KJ·mol-1 Ea+92.4
(2) 0.593(mol/L)-2 正向
(3)>
(4)50%
(5)反应②为吸热反应,升温有利于平衡正向移动,使NH2COONH4(l)的物质的量减少,从而使反应①平衡正移,CO2的转化率增大
【解析】(1)
ⅰ. N2(g)+O2(g)=2NO(g) ΔH1=+180.5KJ·mol-1
ⅱ. 4NH3(g)+5O2(g)=4NO(g)+6H2O(g) ΔH2=-905.0KJ·mol-1
ⅲ. 2H2(g)+O2(g)=2H2O(g) ΔH3=-483.6KJ·mol-1
①利用盖斯定律,将(ⅰ×2-ⅱ+3×ⅲ)÷2,即得N2(g)+3H2(g)2NH3(g)的ΔH=[(180.5×2+905.0-483.6×3)÷2 ]KJ·mol-1=-92.4KJ·mol-1。
②合成氨反应为放热反应,正反应活化能为Ea(单位为kJ·mol-1),则其逆反应活化能为(Ea+92.4)kJ·mol-1。答案为:-92.4KJ·mol-1;Ea+92.4;
(2)
T℃时,在2L的恒容密闭容器中投入2molN2和6molH2发生反应,平衡时H2的体积分数为50%,设N2的变化量为x,则可建立如下三段式:
从而得出,x=0.5mol/L,K==0.593(mol/L)-2;其他条件不变,若向此平衡体系中再充入3molH2和3molN2,则Qc==0.019(mol/L)-2<0.593(mol/L)-2,所以平衡正向移动。答案为:0.593(mol/L)-2;正向;
(3)
对于反应2NH3(l)+CO2(l)NH2COONH4(l),增大NH3浓度,平衡正向移动,CO2的转化率增大,所以L1为初始氨碳比[L=]较大的曲线,从而得出L1>L2。答案为:>;
(4)
若L2=3,设NH3的物质的量为3mol,则CO2的物质的量为1mol,T1时,CO2的平衡转化率为75%,则参加反应CO2的物质的量为0.75mol,参加反应NH3的物质的量为1.5mol,NH3的平衡转化率为=50%。答案为:50%;
(5)
其它条件不变,随着温度的升高,CO2的平衡转化率先升高后下降,“先升高”表明平衡正向移动,对反应②有利,所以应从反应②进行原因分析,从而得出原因是反应②为吸热反应,升温有利于平衡正向移动,使NH2COONH4(l)的物质的量减少,从而使反应①平衡正移,CO2的转化率增大。答案为:反应②为吸热反应,升温有利于平衡正向移动,使NH2COONH4(l)的物质的量减少,从而使反应①平衡正移,CO2的转化率增大。
【点睛】因为总体上平衡正向移动,所以温度升高时,应从吸热反应入手。
35.(1)
(2) 0.05 93.0kJ 移走氨气(或“分离出氨气”)
(3)不变
(4) 250 逆向移动
【解析】(1)
由盖斯定律,6×反应1-×反应2可得,;
(2)
根据图象可知,20min时氨气的物质的量浓度为1.00mol/L,所以氨气的平均反应速率为:;达到平衡时生成的氨气的物质的量为:1.00 mol/L×2L=2.00mol,根据 可知生成2mol氨气放出的热量为93.0kJ;25min时氨气的物质的量迅速变为0而氮气、氢气的物质的量不变,之后氮气、氢气的物质的量逐渐减小,氨气的物质的量逐渐增大,说明25min时改变的条件是将NH3从反应体系中分离出去;
(3)
若起始投料:=1:1,生成物的系数为2,则相当于等压平衡,达到平衡后,增大压强,平衡不移动,的体积分数不变;
(4)
①列三段式:, K=;
②若保持T℃和平衡时容器的压强不变,再向体积可变的容器中充入0.6mol NH3,体积瞬间变为4L,此时c(NH3)=0.25mol•L-1,c(CO2)=0.05mol•L-1,反应的浓度商Q=,Q>K,所以平衡逆向移动。
36.(1)CO(g)+3Fe2O3(s)=CO2(g)+2Fe3O4(s) ΔH=(3a-6b-2c)kJ·mol-1
(2) 10Fe0.9O+CO2=3Fe3O4+C 太阳能转化为化学能
(3) 0.25a×15%×78% 升高温度,反应ii正向移动的程度大于反应i逆向移动的程度,
(4) 33.3 适量CO可以抑制反应ii平衡正向移动,使更多的CO2和H2进行反应i
【解析】(1)
CO气体还原Fe2O3固体得到Fe3O4固体和CO2气体的化学方程式为CO(g)+3Fe2O3(s)=CO2(g)+2Fe3O4(s),依次将题目所给三个热化学方程式标号为①②③,根据盖斯定律3×①-6×②-2×③可得CO(g)+3Fe2O3(s)=CO2(g)+2Fe3O4(s)的ΔH=(3a-6b-2c)kJ·mol-1;
(2)
据图可知过程①中Fe0.9O被CO2氧化为Fe3O4,根据电子守恒、元素守恒可得化学方程式为10Fe0.9O+CO2=3Fe3O4+C,过程②中再太阳能条件下Fe3O4被分解为O2和Fe0.9O,所以能量转化的主要形式为:太阳能转化为化学能;
(3)
根据题意可知投料为0.25a molCO2和0.75a molH2,据图可知513K达平衡时CO2的平衡转化率为15%,甲醇的选择率为78%,结合反应i可知生成的甲醇为0.25a×15%×78% mol;反应i焓变小于0为放热反应,反应ii焓变大于0为吸热反应,升高温度反应ii平衡正向移动,反应i平衡逆向移动,且反应ii正向移动的程度大于反应i逆向移动的程度,所以CO2的平衡转化率升高,甲醇的选择率降低;
(4)
平衡时CO2的转化率为20%,则Δn(CO2)=1mol×20%=0.2mol,剩余n(CO2)=0.8mol,结合方程式可知此时n(H2)=2.4mol、n(CH3OH)=0.2mol、n(H2O)=0.2mol,He不参与反应,仍为6mol,所以p(CO2)=×0.1MPa=×0.1MPa,同理可得p(H2)=×0.1MPa、p(CH3OH)=p(H2O)=×0.1MPa,所以Kp=MPa-2=33.3 MPa-2;CO为反应ii的生成物,适量CO可以抑制反应ii平衡正向移动,使更多的CO2和H2进行反应i,提高CH3OH的选择率。
37. 提高温度或将矿石粉碎或适当提高酸的浓度等 TiOCl42-+(x+1)H2O⇌TiO2·xH2O↓+2H++4Cl- 促进水解 提高反应速率,同时防止温度过高造成双氧水分解,氨水挥发 1.5×10-12 Li2Ti5O11+Li2CO3Li4Ti5O12+CO2↑ Li(x-5)C+5Li++5e-=LixC
【分析】用钛铁矿(主要成分为FeTiO3,还含有少量MgO、SiO2等杂质)来制备Li4Ti5O12,由制备流程可知,加盐酸酸浸溶解,SiO2与盐酸不反应,过滤后的滤渣为SiO2,滤液①中含Mg2+、Fe2+、TiOCl42-,对滤液①加热发生水解反应TiOCl42-+(x+1)H2O⇌TiO2·xH2O↓+2H++4Cl-,水解后过滤,水解后的滤液②中含Mg2+、Fe2+,沉淀为TiO2•xH2O,向沉淀中加入氨水、双氧水和LiOH反应过滤后得到Li2Ti5O15,再与碳酸锂高温下发生反应Li2Ti5O11+Li2CO3Li4Ti5O12+CO2↑生成Li4Ti3O12,据此分析解答。
【详解】(1)酸浸时,要提高铁的浸出率可采取的措施是提高温度或将矿石粉碎或适当提高酸的浓度等;
(2)酸浸后的滤液①中钛主要以TiOCl42-形式存在,则其水解生成TiO2·xH2O的离子方程式为TiOCl42-+(x+1)H2O⇌TiO2·xH2O↓+2H++4Cl-,加热水的目的是促进水解;
(3)TiO2·xH2O沉淀与双氧水、氨水反应时,双氧水受热易分解,氨水受热易挥发,应将温度控制在50℃左右的原因是提高反应速率,同时防止温度过高造成双氧水分解,氨水挥发;
(4)若将滤液②加热至一定温度后,再加入双氧水和磷酸,恰好使Mg2+沉淀完全[溶液中c(Mg2+)降至1.0×10-5mol·L-1],根据Ksp[Mg3(PO4)2]=c3(Mg2+)×c2(PO43-),c(PO43-)==1.0×10-4mol·L-1,Ksp(FePO4)=c(Fe3+)×c(PO43-),c(Fe3+) = =1.5×10-17 mol·L-1,此时溶液中==1.5×10-12;
(5)根据分析,高温煅烧时发生反应的化学反应方程式为Li2Ti5O11+Li2CO3Li4Ti5O12+CO2↑;
(6)某可充电的锂离子电池以Li4Ti5O12为正极,嵌入锂的碳材料为负极,含Li+导电固体为电解质。放电时的电池反应为LixC+Li4Ti5O12=Li(x-5)C+Li9Ti5O12,则充电时为电解池,是放电时的逆过程,充电时的总反应为:Li(x-5)C+Li9Ti5O12LixC+Li4Ti5O12,阴极上得电子,发生还原反应,电极反应式为Li(x-5)C+5Li++5e-=LixC。
【点睛】本题易错点为(3),结合物质的性质分析,双氧水、氨水都不稳定,温度过高会分解和挥发;解答(6)时,要考虑二次电池的放电和充电过程互逆,根据放电过程总反应,书写充电过程总反应,再根据电解池阴极发生还原反应,分析书写电极反应。
38.(1)AC
(2) 6H++6Fe2++=6Fe3++C1-+3H2O b
(3) 温度为20℃-80℃ Fe(OH)3
(4) F-与H+结合形成弱电解质HF,MgF2Mg2+ +2F-平衡向右移动,导致镁离子沉淀不完全 2.5×10-3或10-2.6
(5)Ni2+++H2O=Ni+H3PO3+H+
【分析】根据红土镍矿(主要成分为NiO、FeO、Fe2O3、MgO和SiO2)制备黄钠铁矾和Ni (OH)2,利用流程图中最后得到是氢氧化镍,在过滤II中得到黄钠铁钒判断需要除去的元素时铁和镁及硅,根据第一步加入硫酸判断不能反应的是二氧化硅,即可以把硅元素除去,根据第四小题判断加入氟化钠除去的是镁元素,故沉铁过程中是除去铁元素,而氧化是把二价铁氧化沉三价铁,然后利用三价铁水解的特点,加入碳酸钠调节pH进行沉淀铁元素,加入硫酸钠让其生成黄钠铁钒,再加入氟化钠除去镁元素,剩余镍元素通过一系列得到氢氧化镍;
【详解】(1)A.研磨粉碎可以增大接触面积,故可以增大反应速率,故A正确;
B.浓硫酸具有强氧化性可以将还原性物质氧化,故不能用浓硫酸进行“酸浸”故B不正确;
C.过滤是分离固体和液体的操作,所用仪器主要有漏斗、烧杯、玻璃棒,故C正确;
D.滤渣I根据红土镍矿主要成分判断应是二氧化硅,二氧化硅不与水反应,不与硫酸反应,故D不正确;
故选答案AC;
(2)氧化过程中加入氯酸钠,其中氯酸根具有氧化性,而杂质离子中二价铁具有还原性,根据电子、电荷、原子守恒配平得:6H++6Fe2++=6Fe3++C1-+3H2O;故答案为:6H++6Fe2++=6Fe3++C1-+3H2O;当NaClO3已足量时,说明二价铁全部被 氧化,可以通过溶液中是否还含有二价铁进行判断NaClO3已足量,故选择B;
(3)根据图象中pH=2.5时,沉铁为氢氧化铁判断最佳温度是20℃-80℃,故答案为20℃-80℃;若反应在低于40℃时进行,加碳酸钠偏多,根据图象判断则所得黄钠铁矾中混有的杂质是Fe(OH)3;故答案为:Fe(OH)3;
(4)“沉镁”是生成MgF2沉淀除去Mg2+。若溶液酸度过高,即氢离子浓度增大,F-与H+结合形成弱电解质HF,MgF2Mg2+ +2F-平衡向右移动,导致镁离子沉淀不完全,故答案为:F-与H+结合形成弱电解质HF,MgF2Mg2+ +2F-平衡向右移动,导致镁离子沉淀不完全;根据
,故答案为;
(5)以NiSO4和NaH2PO2为原料在酸性溶液中镀镍即生成镍单质,根据同时生成的产物利用电荷、电子守恒配电极反应为:Ni2+++H2O=Ni+H3PO3+H+,故答案为Ni2+++H2O=Ni+H3PO3+H+;
【点睛】此题考查工艺流程除杂、物质制备等,利用杂质和所需物质的性质不同选择不同的除杂方法,根据常见离子的沉淀采用一定的顺序进行分离,注意离子除去的先后顺序根据所加入的除杂试剂进行判断。
广西高考化学三年(2020-2022)模拟题分类汇编-36化学与STST: 这是一份广西高考化学三年(2020-2022)模拟题分类汇编-36化学与STST,共14页。试卷主要包含了单选题等内容,欢迎下载使用。
广西高考化学三年(2020-2022)模拟题分类汇编-34化学实验探究: 这是一份广西高考化学三年(2020-2022)模拟题分类汇编-34化学实验探究,共73页。试卷主要包含了单选题,实验题,工业流程题等内容,欢迎下载使用。
广西高考化学三年(2020-2022)模拟题分类汇编-34化学实验探究: 这是一份广西高考化学三年(2020-2022)模拟题分类汇编-34化学实验探究,共73页。试卷主要包含了单选题,实验题,工业流程题等内容,欢迎下载使用。

