所属成套资源:各地区2023届高三下学期高考化学模拟(一模、二模、三模)试卷
河南省安阳市2023届高三下学期二模理综化学试题
展开
这是一份河南省安阳市2023届高三下学期二模理综化学试题,共20页。试卷主要包含了单选题,实验题,工业流程题,原理综合题,结构与性质,有机推断题等内容,欢迎下载使用。
河南省安阳市2023届高三下学期二模理综化学试题
一、单选题
1.化学让生活更美好。下列选项中围绕科技新闻的相关阐述错误的是
选项
科技新闻
相关阐述
A
以芝麻壳为原料,制备高性能超级电容器
芝麻壳的主要成分是油脂
B
通过光热效应,将香蕉皮分解为多孔碳和氢气
天然生物质转化为新能源,实现废物利用
C
C60在一定条件下能转化为导电、高硬度的非晶态碳玻璃
碳玻璃与C60互为同素异形体
D
用紫外线作能源、氯化铝作催化剂,将废弃聚苯乙烯塑料转化为更有价值的产品
聚苯乙烯的链节为
A.A B.B C.C D.D
2.设NA为阿伏加德罗常数的值,下列说法正确的是
A.标准状况下,生成2.24LO2转移的电子数为0.4NA
B.2L1mol·L-1的氯化铜溶液中H+数目为4NA
C.常温下,5.6g铁与足量稀硝酸反应转移的电子数为0.3NA
D.2LpH=5的0.05mol·L-1K2Cr2O7溶液中数目为0.1NA
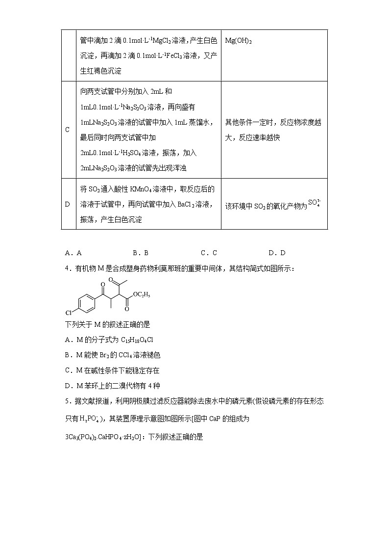
3.下列根据实验操作及现象所得出的结论正确的是
选项
实验操作及现象
结论
A
淀粉溶液和稀硫酸混合加热后,再加新制的Cu(OH)2悬浊液加热,无砖红色沉淀产生
淀粉未水解
B
室温下,向盛有1mL0.2mol·L-1NaOH溶液的试管中滴加2滴0.1mol·L-1MgCl2溶液,产生白色沉淀,再滴加2滴0.1mol·L-1FeCl3溶液,又产生红褐色沉淀
室温下,Fe(OH)3的溶解度小于Mg(OH)2
C
向两支试管中分别加入2mL和1mL0.1mol·L-1Na2S2O3溶液,再向盛有1mLNa2S2O3溶液的试管中加入1mL蒸馏水,最后同时向两支试管中加2mL0.1mol·L-1H2SO4溶液,振荡,加入2mLNa2S2O3溶液的试管先出现浑浊
其他条件一定时,反应物浓度越大,反应速率越快
D
将SO2通入酸性KMnO4溶液中,取反应后的溶液于试管中,再向试管中加入BaCl2溶液,振荡,产生白色沉淀
该环境中SO2的氧化产物为
A.A B.B C.C D.D
4.有机物M是合成塑身药物利莫那班的重要中间体,其结构简式如图所示:
下列关于M的叙述正确的是
A.M的分子式为C15H18O4Cl
B.M能使Br2的CCl4溶液褪色
C.M在碱性条件下能稳定存在
D.M苯环上的二溴代物有4种
5.据文献报道,利用阴极膜过滤反应器能除去废水中的磷元素(假设磷元素的存在形态只有),其装置原理示意图如图所示[图中CaP的组成为3Ca3(PO4)2·CaHPO4·zH2O]:下列叙述正确的是
A.三电极流出(入)的电子数均相等
B.工作时Ti/SnO2-Sb电极应与直流电源的负极相连
C.Ti/SnO2-Sb电极周围H2O分子被氧化,其氧化产物为H+和O2
D.阴极区的总反应式:20Ca2++14+26e-+2zH2O=2[3Ca3(PO4)2·CaHPO4·zH2O]↓+13H2↑
6.W、X、Y、Z为原子序数依次增大的短周期元素,原子序数之和为32;M是由这四种元素组成的化合物,其化学式为YZX2W2(其中每种元素只有一种化合价);将8.0gM投入水中有刺激性气味的气体放出,该气体能使湿润的红色石蕊试纸变蓝,向所得溶液中通入足量的CO2,经过滤等一系列操作后得到7.8g的白色固体。下列叙述错误的是
A.四种元素中有两种金属元素
B.原子半径:Y>Z>X
C.M与盐酸反应能生成三种离子化合物
D.Y元素最高价氧化物的水化物能溶解Z元素最高价氧化物
7.NaH2PO4、Na2HPO4是新型冠状病毒灭活疫苗的辅料之一。298K时,向H3PO4溶液中逐滴加入NaOH溶液至过量,所得溶液中H3PO4、、、的物质的量分数δ(X)随溶液pH的变化如图所示[δ(X)=]。下列叙述正确的是(已知:lg2=0.3)
A.使δ()增加的离子方程式:H3PO4+2OH-=+2H2O
B.b点溶液中:c(Na+)c(Cu2+)>c(H+)>c(OH-),则n(Cl-)>n(Cu2+)>n(H+)>n(OH-),因为n(Cl-)=4mol,所以n(H+)0,ΔS>0,高温时ΔG=ΔH-TΔS0,高温时ΔG=ΔH-TΔS
相关试卷
这是一份山西省吕梁市高三2022届下学期二模理综化学试题(含答案),共19页。试卷主要包含了单选题,填空题,实验题等内容,欢迎下载使用。
这是一份广西桂林、北海市2023届高三下学期二模理综化学试题(含答案),共17页。试卷主要包含了单选题,实验题,填空题等内容,欢迎下载使用。
这是一份吉林省实验中学高三一模理综化学试题及答案,共7页。试卷主要包含了下列关于化学反应的描述正确的是,已知等内容,欢迎下载使用。

