高中数学2.8 直线与圆锥曲线的位置关系公开课ppt课件
展开2.8 直线与圆锥曲线的位置关系(2)
本节课选自《2019人教B版高中数学选择性必修第一册》第二章《平面解析几何》,本节课主要学习直线与圆锥曲线的位置关系
本节课是学生在学习了直线与圆的位置关系的基础上,研究直线与圆锥曲线的位置关系,进一步让学生感悟数形结合及方程思想的运用。本节内容也是高考的重点与热点内容。
坐标法的教学贯穿了整个“圆锥曲线方程”一章,是学生应重点掌握的基本数学方法 运动变化和对立统一的思想观点在这节知识中得到了突出体现,我们必须充分利用好这部分教材进行教学.
课程目标 | 学科素养 |
A.清楚直线与圆锥曲线的三种位置关系. B.掌握中点弦问题及设而不求的算法 C.加强数形结合思想的训练与应用.
| 1.数学抽象:直线与圆锥曲线位置关系的判定 2.逻辑推理:直线与圆锥曲线位置关系的判定 3.数学运算:坐标法求解直线与圆锥曲线的有关问题. 4.直观想象: 数形结合思想的运用 |
重点:中点弦问题
难点:会用坐标法求解直线与圆锥曲线的有关问题
多媒体
教学过程 | 教学设计意图 核心素养目标 |
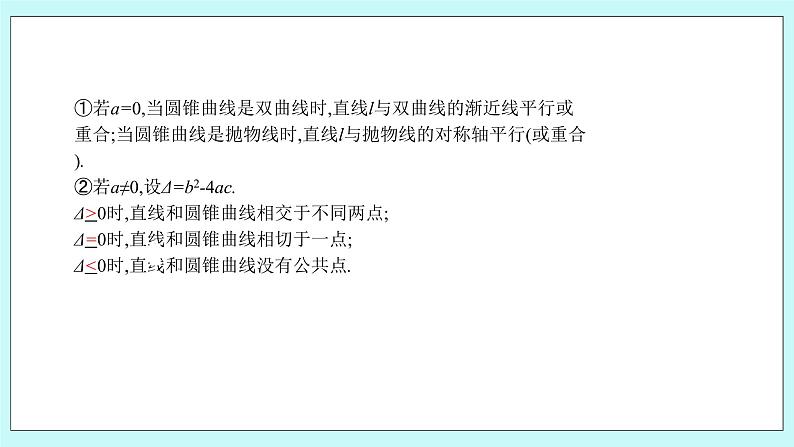
一、 创设问题情境 1.直线与圆锥曲线的位置关系 (1)从几何角度看,可分为三类:无公共点,有且只有一个公共点及有两个相异的公共点. (2)从代数角度看,可通过将表示直线的方程代入二次曲线的方程,消元后所得方程解的情况来判断.设直线l的方程为Ax+By+C=0,圆锥曲线方程为f(x,y)=0. 如消去y后得ax2+bx+c=0.由消元, ①若a=0,当圆锥曲线是双曲线时,直线l与双曲线的渐近线平行或重合;当圆锥曲线是抛物线时,直线l与抛物线的对称轴平行(或重合). ②若a≠0,设Δ=b2-4ac. Δ>0时,直线和圆锥曲线相交于不同两点; Δ=0时,直线和圆锥曲线相切于一点; Δ<0时,直线和圆锥曲线没有公共点. 2.直线与圆锥曲线相交时的弦长问题 (1)斜率为k的直线与圆锥曲线交于两点P1(x1,y1),P2(x2,y2),则所得弦长 |P1P2|=或 |P1P2|=(k≠0). (2)当斜率k不存在时,可求出交点坐标,利用两点间距离公式直接运算. 二、典例解析 例1 已知椭圆=1,求: 分析:可利用平方差法求解,在求轨迹方程时要注意变量的范围. 解:设弦的两端点分别为A(x1,y1),B(x2,y2),AB中点为R(x,y),则2x=x1+x2,2y=y1+y2. 又A,B两点均在椭圆上,
故有+4=16,+4=16. 两式相减,得(x1+x2)(x1-x2)=-4(y1+y2)(y1-y2). 故kAB==-=-. (1)由kAB=-,得所求轨迹方程为x-2y-4=0. (2)由kAB=-=2,得所求轨迹方程为x+8y=0(-4≤x≤4). (3)由kAB=-,得所求轨迹方程为(x-4)2+4(y-1)2=20(-4≤x≤4). 对中点弦问题,常用的解题方法——平方差法,其解题步骤为: (1)设点,即设出弦的两端点坐标; (2)代入,即代入圆锥曲线方程; (3)作差,即两式相减,然后用平方差公式把上式展开,整理.
跟踪训练1 已知椭圆x2+2y2=4,则以(1,1)为中点的弦的长度为( ) A.3 B.2 C. D. 解析:依题设弦端点A(x1,y1),B(x2,y2),则x1+x2=2,y1+y2=2, 又+2=4,+2=4, ∴=-2(), 此弦的斜率k==-=-, ∴此弦所在的直线方程为y-1=-(x-1), 即y=-x+. 代入x2+2y2=4,整理得3x2-6x+1=0,∴x1x2=, ∴|AB|==.
答案:C 例2. 判断直线 与抛物线C: ; (2)判断 解:设A ,B 则=+ 因为A ,B 都是直线上的点, 所以 第二式减去 =2 中消去,整理可得 所以=-= 因此 ,从而可知= (2)设A ,B 则, , 因此= 将, 代入上式可得 =-2()+4 又因为 所以= 所以不成立 跟踪训练2. 已知抛物线,直线交于两点,是线段的中点,过作轴的垂线交于点. (Ⅰ)证明:抛物线在点处的切线与平行; (Ⅱ)是否存在实数使,若存在,求的值;若不存在,说明理由. 【解析】 (Ⅰ)如图,设. 把代入得,由韦达定理得. ∴,∴点的坐标为. 设抛物线在点处得切线的方程为, 将代入上式得, ∵直线与抛物线相切, ∴,∴,即. (Ⅱ)假设存在实数,使,则. 又∵是的中点,∴. 由(Ⅰ)知.∵轴,∴. 又 . ∴,解得,即存在,使. 跟踪训练3 已知双曲线2x2-y2=2,过点B(1,1)能否作直线l,使l与所给双曲线交于点Q1,Q2, 且点B是弦Q1Q2的中点,若存在这样的直线l,求出它的方程;若不存在,请说明理由. 解:设Q1(x1,y1),Q2(x2,y2)是双曲线上的两点, 则x1≠x2,且x1+x2=2,y1+y2=2, 由 两式相减并变形得=2, 若存在,则直线l为y-1=2(x-1),即y=2x-1, 联立得2x2-4x+3=0, 而Δ=-8<0,方程无实根, 即直线与双曲线无交点, 故不存在满足条件的直线.
|
温习直线与圆的位置关系,提出直线与圆锥曲线位置关系的判定问题。发展学生数学抽象、数学运算、直观想象的核心素养。
通过中点弦问题的探究,进一步体会数形结合的思想方法。发展学生数学运算,数学抽象和数学建模的核心素养。
通过典型例题,掌握直线与圆锥曲线中的定值及存在性问题,提升学生数学建模,数形结合,及方程思想,发展学生逻辑推理,直观想象、数学抽象和数学运算的核心素养。
|
三、达标检测 1.直线y=x+1被椭圆x2+2y2=4所截得的弦的中点坐标是 A. B. C. D. 解析 联立得x2+2(x+1)2-4=0,即3x2+4x-2=0, 则弦的中点的横坐标为×=-,
纵坐标为-+1=,即,故选B.
2.已知双曲线 y2-=1与不过原点O且不平行于坐标轴的直线l相交于M,N两点,线段MN的中点为P,设直线l的斜率为k1,直线OP的斜率为k2,则k1k2等于 A. B.- C.2 D.-2 解析 设M(x1,y1),N(x2,y2),P(x0,y0), 则y-=1,y-=1,根据点差法可得(y1-y2)(y1+y2)=, 所以直线l的斜率为k1===, 直线OP的斜率为k2=,k1k2=×=,故选A. 3.(2019·全国高考)已知点A,B关于坐标原点O对称,│AB│ =4,⊙M过点A,B且与直线x+2=0相切. (1)若A在直线x+y=0上,求⊙M的半径. (2)是否存在定点P,使得当A运动时,│MA│-│MP│为定值?并说明理由. 【解析】(1)在直线上 设,则 又 ,解得: 过点, 圆心必在直线上 设,圆的半径为 与相切 又,即 ,解得:或 当时,;当时, 的半径为:或
(2)存在定点,使得 说明如下:,关于原点对称且 直线必为过原点的直线,且 ① 当直线斜率存在时,设方程为: 则的圆心必在直线上 设,的半径为 与相切 又 ,整理可得: 即点轨迹方程为:,准线方程为:,焦点,即抛物线上点到的距离 , 当与重合,即点坐标为时, ②当直线斜率不存在时,则直线方程为: 在轴上,设 ,解得:,即 若,则 综上所述,存在定点,使得为定值.
|
通过练习巩固本节所学知识,通过学生解决问题,发展学生的数学运算、逻辑推理、直观想象、数学建模的核心素养。
|
四、小结 五、课时练 |
通过总结,让学生进一步巩固本节所学内容,提高概括能力。 |
从学生的思维发展看,高二学生思维能力正在由形象经验型向抽象理论型转变,思维的独立性和批判性相比高一有明显提高。他们求知欲强,观察事物更富有目的性,更加全面和深刻。直线与椭圆位置关系这节课习题课蕴含着丰富的思维方法和策略,利用数形结合联系代数性质解决几何问题的策略不仅有助于学生掌握高中数学解题的基本思维方法,而且有助于他们自身问题解决能力和数学素质的提高。
高中数学人教B版 (2019)选择性必修 第一册第二章 平面解析几何2.8 直线与圆锥曲线的位置关系优秀课件ppt: 这是一份高中数学人教B版 (2019)选择性必修 第一册第二章 平面解析几何2.8 直线与圆锥曲线的位置关系优秀课件ppt,文件包含人教B版高中数学选择性必修第一册28《直线与圆锥曲线的位置关系》课件ppt、人教B版高中数学选择性必修第一册28《直线与圆锥曲线的位置关系》学案doc、人教B版高中数学选择性必修第一册28《直线与圆锥曲线的位置关系》课后素养落实含答案doc等3份课件配套教学资源,其中PPT共60页, 欢迎下载使用。
高中数学人教B版 (2019)选择性必修 第一册第二章 平面解析几何2.8 直线与圆锥曲线的位置关系试讲课ppt课件: 这是一份高中数学人教B版 (2019)选择性必修 第一册第二章 平面解析几何2.8 直线与圆锥曲线的位置关系试讲课ppt课件,文件包含人教B版高中数学选择性必修第一册28《直线与圆锥曲线的位置关系1》课件pptx、人教B版高中数学选择性必修第一册28《直线与圆锥曲线的位置关系1》教学设计docx等2份课件配套教学资源,其中PPT共30页, 欢迎下载使用。
人教B版 (2019)选择性必修 第一册2.8 直线与圆锥曲线的位置关系多媒体教学ppt课件: 这是一份人教B版 (2019)选择性必修 第一册2.8 直线与圆锥曲线的位置关系多媒体教学ppt课件,共49页。

