初中物理10.2 阿基米德原理课时作业
展开《10.1 浮力 》
一.选择题(共15小题)
1.将一个乒乓球放入倒置的饮料瓶中,然后向瓶内注入水将乒乓球浸没,如甲图所示,乒乓球保持静止状态,后将饮料瓶瓶口盖住并拧紧,乒乓球迅速向上浮起,如图乙所示,则乒乓球( )
A.乒乓球一直受到浮力作用
B.前者不受水的浮力作用,也不受水对它的压力
C.前者不受水的浮力作用,但受水对它的压力
D.后者受到水的浮力作用的同时也受水的压力
【分析】浮力是由于浸没在液体中的物体上下表面受到液体的压力差而产生。
【解答】解:甲图中,乒乓球下部没有水,它的底部不受水的向上的压力,所以,乒乓球不受浮力,乒乓球上部有水,水对乒乓球有一个向下的压力;
乙图中,乒乓球上浮时,上下表面受到水的压力,所以 产生了一个向上的压力差,该压力差就是浮力;
综上所述,C正确。
故选:C。
【点评】物体与容器是一个整体时,由于底部不受液体向上的压力,所以不受浮力的作用。
2.下列情境中没有受到浮力的物体是( )
A.下潜的蛟龙号 B.航行的辽宁舰
C.遨游的天宫一号 D.上升的热气球
【分析】根据浮力的定义判断:浸在液体(或气体)中的物体受到液体(或气体)竖直向上托起的力叫浮力。
【解答】解:
A、下潜的蛟龙号,尽管下潜,但浸没在水中,仍然受到水的浮力,故A不符合题意;
B、航行的辽宁舰,能浮在海水面上,就是因为受到的浮力等于重力,故B不符合题意;
C、太空中没有空气,故太空中飞行的天宫一号不受到浮力,故C符合题意。
D、上升的热气球,受到空气的浮力,热气球之所以上升,就是因为受到的浮力大于重力,故D不符合题意;
故选:C。
【点评】本题考查学生对浮力产生原因,难点是知道浮力产生原因是因为上下表面存在压力差;如果物体下表面不受水的压力,物体所受浮力就为0N。
3.赛龙舟是我国民间端午节的传统习俗,比赛前,龙舟静止在湖面上受到竖直向上的浮力,该浮力的施力物体是( )
A.人 B.龙舟 C.湖水 D.船桨
【分析】浮力是液体对浸在其中的物体产生的向上托的力。
【解答】解:漂浮在水面上的龙舟受到两个力的作用:重力和浮力,其中重力的施力物体是地球,浮力的施力物体是湖水。
故选:C。
【点评】此题考查的是漂浮物体的受力分析,属于基础题,难度不大。
4.下列物体中,不受浮力作用的是( )
A.在水中下沉的铁块 B.在水中的桥墩
C.浮在水面上的轮船 D.空中上升的气球
【分析】浸在液体中的物体,液体对物体向上的压强大于向下的压强,向上的压力大于向下的压力,物体受到向上和向下的压力差的作用,这个压力差是物体受到的浮力;同理可知在气体中的物体也受到浮力的作用。
【解答】解:
ACD、在水中下沉的铁块、浮在水面上的轮船、空中上升的气球,都受到液体或气体向上的压力,由浮力的产生原因可知,它们都受到浮力作用,故ACD不符合题意;
B、桥墩由于底面埋在地下,其底面不与水接触,因此桥墩没有受到水对其向上的压力,则桥墩不受浮力作用,故B符合题意;
故选:B。
【点评】本题考查了对浮力产生原因的理解,属于基础题,难度不大。
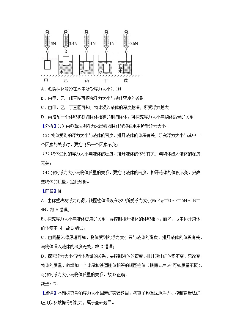
5.小红用弹簧测力计、铁圆柱体、两个相同的大烧杯做“探究影响浮力大小的因素”的实验,其实验步骤和弹簧测力计示数如图所示。下列说法正确的是( )
A.铁圆柱体浸没在水中所受浮力大小为1N
B.由甲、乙、戊三图可探究浮力大小与液体密度的关系
C.由甲、乙、丁三图可知,物体浸入液体的深度越深,所受浮力越大
D.再增加一个体积和铁圆柱体相等的铜圆柱体,可探究浮力大小与物体质量的关系
【分析】(1)由称重法测浮力求出铁圆柱体浸没在水中所受浮力大小;
(2)物体受到的浮力大小与液体的密度、排开液体的体积有关,研究浮力大小与其中一个因素的关系时,要控制另一个因素不变;
(3)物体受到的浮力大小与液体的密度、排开液体的体积有关,与物体浸入液体的深度无关;
(4)探究浮力大小与物体质量的关系,要控制液体的密度、排开液体的体积不变,只改变物体的质量,据此分析。
【解答】解:
A、由称重法测浮力可得,铁圆柱体浸没在水中所受浮力大小为:F浮=G﹣F=5N﹣1N=4N,故A错误;
B、探究浮力大小与液体密度的关系,要控制排开液体的体积相同,而乙、戊中排开液体的体积不同,故B错误;
C、由阿基米德原理可知,物体受到的浮力大小只与液体的密度、排开液体的体积有关,与物体浸入液体的深度无关,故C错误;
D、探究浮力大小与物体质量的关系,要控制液体的密度、排开液体的体积不变,只改变物体的质量,故增加一个体积和铁圆柱体相等的铜圆柱体(根据m=ρV可知质量不同),可探究浮力大小与物体质量的关系,故D正确。
故选:D。
【点评】本题探究影响浮力大小因素的实验题目,考查了称重法测浮力、控制变量法的应用以及数据分析能力,属于基础题目。
6.下列说法中正确的是( )
A.浸在气体中的物体不受浮力
B.浸在液体中的物体受到的浮力,浮力的大小就是液体对物体压力的合力
C.浸在液体中的物体受到的浮力,浮力大小只与液体的密度有关
D.悬浮在液体中的物体受到的重力与浮力是一对相互作用力
【分析】(1)阿基米德原理既适用于液体又适用于气体;
(2)根据浮力产生的实质进行分析;
(3)浮力的大小与液体的密度和排开液体的体积有关;
(4)二力平衡的条件:大小相等、方向相反、作用在同一物体上、作用在一条直线上。
【解答】解:A、阿基米德原理既适用于液体又适用于气体,因此浸在液体或气体中的物体都受浮力,故A错误;
B、浸在液体中的物体受到各个方向的压力,由于上下表面存在高度差,因此只有受到竖直向上的压力与竖直向下的压力无法抵消,即上下表面的压力差等于浮力,故此浸在液体中的物体受到的浮力就是液体对物体压力的合力,故B正确;
C、浮力的大小与液体的密度和排开液体的体积有关,故C错误;
D、悬浮在液体中的物体受到的重力与浮力符合二力平衡的条件,因此是一对平衡力,故D错误。
故选:B。
【点评】本题考查阿基米德原理、浮力产生的实质、二力平衡条件以及影响浮力大小的因素,考查浮力相关知识非常全面,对学生要求比较高。
7.如图所示,边长为a,重力为G的正方体物块悬浮在水中,水的密度为ρ水,水对正方体上表面的压力为F1,水对正方体下表面的压力为F2,正方体上表面到水面的距离为h1,下列表达式中错误的是( )
A.对正方体受力分析得出F浮+F2=G+F1
B.水对正方体下表面的压力F2=G+F1
C.正方体受到的浮力F浮=ρ水ga3
D.水对正方体下表面的压力F2=ρ水ga2(h1+a)
【分析】(1)物体悬浮时,浮力等于重力,浮力产生的原因是上下表面受到的压力差;
(2)根据阿基米德原理可求得正方体受到的浮力;
(3)由p=ρgh可求得水对正方体下表面的压强,再利用p=可求得水对正方体下表面的压力。
【解答】解:A、重力为G的正方体物块悬浮在水中,物体悬浮时,浮力等于重力,即F浮=G,
浮力产生的原因是上下表面受到的压力差;即F浮=G=F2﹣F1,故A错误;
B、由G=F2﹣F1,可得,水对正方体下表面的压力,F2=G+F1,故B正确;
C、正方体边长为a,体积V=a3,因为浸没悬浮,V排=V=a3,
根据阿基米德原理可求得正方体受到的浮力F浮=ρ水gV排=ρ水ga3,故C正确;
D、水对正方体下表面的压强p=ρgh=ρ水g(h1+a)
由p=可得,水对正方体下表面的压力F2=pS=ρ水g(h1+a)×a2,故D正确。
故选:A。
【点评】本题考查了浮力产生的原因和阿基米德原理、压强定义式、液体压强公式的应用,难易程度适中。
8.将同一长方体分别水平与竖直放置在水中,如图所示,它所受到的( )
A.向上、向下压强差不等,向上、向下压力差相等
B.向上、向下压强差不等,向上、向下压力差不等
C.向上、向下压强差相等,向上、向下压力差不等
D.向上、向下压强差相等,向上、向下压力差相等
【分析】物体浸没在水中受到的浮力等于物体上下表面受到水的压力差(浮力实质),根据p=可求物体上下表面受到水的压强差。
【解答】解:长方体物块悬浮在水中,说明受到水的浮力不变,而浮力等于物体上下表面受到水的压力差,所以长方体物块上下表面受到水的压力差不变;
而长方体物块上下表面受到水的压强差:△p=,竖直放置比水平放置上下表面积小,所以长方体物块上下表面受到水的压强差不相等。
综合上述分析可知,选项BCD错误,A正确。
故选:A。
【点评】本题考查了学生对物体的浮沉条件的掌握和运用,本题关键是知道浮力的实质(物体上下表面受到水的压力差)。
9.小华用如图甲所示进行实验“探究影响浮力大小的因素”,A是实心圆柱体,用弹簧测力计悬挂A缓慢浸入水中。他根据数据作出的弹簧测力计示数F与物体下表面浸入水中的深度h的关系图象如图乙,下列说法错误的是( )
A.当物体浸没在水中时受到的浮力为2N
B.圆柱体A的高为8cm
C.该物体的密度为4.0×103kg/m3
D.当h在0~8cm范围内,浸入液体的物体所受的浮力大小与深度成正比
【分析】分析图示图象答题:物体没有浸入液体时测力计的示数为物体的重力;物体的重力与测力计示数之差是物体受到的浮力;
根据物体受到的浮力,应用浮力公式可以求出物体的密度。
【解答】解:
A、由图示图象可知,物体没有浸入液体时测力计示数为4N,则物体重力:G=4N,物体完全浸没在水中时受到的浮力:F浮=G﹣F=4N﹣2N=2N,故A正确;
B、由图示图象可知,圆柱体A的高为8cm,故B正确;
C、由F浮=ρgV排可知,物体的体积:V=V排===2×10﹣4m3,
由G=mg可知,物体的质量:m===0.4kg,
物体的密度:ρ物体===2×103kg/m3,故C错误;
D、由图示图象可知,物体没有完全浸没在液体中前受到的浮力与物体浸入液体的深度成正比,物体完全浸入液体后受到的浮力不变,故D正确;
故选:C。
【点评】本题考查了求重力、浮力、物体密度等问题,分析清楚图示图象,应用浮力公式、密度公式即可正确解题。
10.如图所示,一个半球形物体重为100N,浸没在水中,受到水向下的压力40N,半球受到水施加的浮力为80N,则半球受到水向上的压力为( )
A.40N B.60N C.80N D.120N
【分析】浮力的实质是半球物体上下表面受到的压力差,已知浮力和受到的向下的压力可求半球受到的水向上的压力。
【解答】解:由F浮=F上﹣F下得,半球受到的水向上的压力:
F上=F浮+F下=80N+40N=120N。
故选:D。
【点评】本题考查浮力产生的原因,关键是知道浮力的实质是物体上下表面受到的压力差。
11.如图所示,浸没在液体中的物体受到浮力的作用,即F浮等于( )
A.F浮=F向下 B.F浮=F向上
C.F浮=F向上﹣F向下 D.F浮=F向下﹣F向上
【分析】浸在液体中物体受到竖直向上的浮力,浮力产生的原因是上下底面的压力差。
【解答】解:浸在液体中的物体,会受到一个向上和一个向下的压力,压力差就产生了浮力,即:F浮=F向上﹣F向下,所以浮力方向是与向上的压力F向上的方向一致,是竖直向上的。
故C正确,ABD错误。
故选:C。
【点评】本题考查浮力产生的原因,记住定义就能解决。
12.一个浸没在水中的正方体物块,其下表面受到的水对它的向上压力为20N,上表面受到水对它的向下的压力为12N,则正方体在水中受到的浮力大小和方向为( )
A.32N 竖直向上 B.8N 竖直向上
C.8N 竖直向下 D.无法判断
【分析】(1)浸没在液体中的物体,液体对物体向上的压强大于向下的压强,向上的压力大于向下的压力,物体受到向上和向下的压力差的作用,这个压力差是物体受到的浮力;
(2)从浮力产生的原因来考虑,利用公式F浮=F下表面﹣F上表面计算浮力的大小,浮力方向竖直向上。
【解答】解:由题知,正方体物块上表面受到水的压力为F上表面=12N,其方向竖直向下;
下表面受到水的压力F下表面=20N,其方向竖直向上;
所以正方体物块受到的浮力F浮=F下表面﹣F上表面=20N﹣12N=8N;浮力方向总是竖直向上的。
故选:B。
【点评】浸在液体中的物体产生浮力的原因,是因为物体受到液体的压力,利用浮力产生的原因来计算浮力的大小,并可以利用其公式F浮=F下表面﹣F上表面计算浮力的大小。
13.如图所示,洗手盆底部的出水口塞着橡胶制成的水堵头,则水堵头( )
A.没有受到水的压力,但受到水的浮力
B.没有受到水的压力,也没有受到水的浮力
C.受到水的压力,没有受到水的浮力
D.受到水的压力,也受到水的浮力
【分析】浸没在液体中的物体,液体对物体向上的压强大于向下的压强,向上的压力大于向下的压力,物体受到向上和向下的压力差的作用,这个压力差是物体受到的浮力(适用于气体),浮力的方向总是竖直向上的。
【解答】解:洗手盆底部的出水口塞着橡胶制成的水堵头,受到水向下的压力,但水堵头的下表面没有水,没有受到水向上的压力,所以水堵头不受浮力;故ABD错误,C正确;
故选:C。
【点评】本题考查了浮力的产生原因和影响因素,难度不大。
14.如图所示,把一只乒乓球放在瓶内(瓶颈的截面直径略小于乒乓球的直径),从上面倒入水,观察到有水从乒乓球与瓶颈之间的缝隙中流出,但乒乓球并不上浮。对乒乓球受力分析正确的是( )
A.重力、浮力、压力 B.浮力、压力、支持力
C.重力、支持力、浮力 D.重力、压力、支持力
【分析】乒乓球受到重力、支持力、压力的作用;浮力是由于浸没在液体中的物体上下表面受到液体的压力差而产生。
【解答】解:图中,水从乒乓球与瓶颈之间的缝隙中流出,即乒乓球下部没有水,它的底部不受水的向上的压力,也就没有压力差,所以,乒乓球不受浮力。
受到水的压力和瓶子的支持力和自身的重力。
故选:D。
【点评】本题考查了浮力产生的原因、物体的浮沉条件,平时要多动手实验,利用所学知识分析,多积累。
15.小华用如图甲所示进行实验“探究影响浮力大小的因素”,A是实心圆柱体,根据数据作出的弹簧测力计示数F与物体浸入水中的深度h的关系图象如图乙,从图乙可知( )
A.物体受到的重力为2N
B.当物体浸没在水中时受到的浮力为2N
C.该物体的密度为1.0×103kg/m3
D.浸入液体的物体所受的浮力大小与深度成正比
【分析】分析图示图象答题:物体没有浸入液体时测力计的示数为物体的重力;
物体的重力与测力计示数之差是物体受到的浮力;
根据物体受到的浮力,应用浮力公式可以求出物体的密度。
【解答】解:A、由图示图象可知,物体没有浸入液体时测力计示数为4N,则物体重力:G=4N,故A错误;
B、由图示图象可知,物体完全浸没在水中时受到的浮力:F浮=G﹣F=4N﹣2N=2N,故B正确;
C、由浮力公式:F浮=ρgV排可知,物体的体积:V=V排===2×10﹣4m3,
由G=mg可知,物体的质量:m===0.4kg,物体的密度:ρ物体===2×103kg/m3,故C错误;
D、由图示图象可知,物体没有完全浸没在液体中前受到的浮力与物体浸入液体的深度成正比,物体完全进入液体后受到的浮力不变,故D错误;
故选:B。
【点评】本题考查了求重力、浮力、物体密度等问题,分析清楚图示图象,应用浮力公式、密度公式即可正确解题。
二.多选题(共1小题)
16.关于桥墩在河水中所受浮力的情况,下列说法中正确的是( )
A.水中的桥墩不受水的浮力
B.河水涨时,桥墩所受浮力减小
C.河水涨时,桥墩所受浮力增大
D.河水涨时,桥墩所受浮力大小不变
【分析】物体浸没在液体中,当物体的底部没有液体时,液体对物体是不产生浮力的。
【解答】解:桥墩下面没有水,水不会对桥墩产生向上的压力,没有上下表面的压力差,故不会产生浮力,桥墩所受浮力大小不变,始终为0,故AD正确,BCD错误。
故选:AD。
【点评】本题考查浮力产生的原因,难度不大。
三.填空题(共8小题)
17.浮力的方向总是竖直 向上 的。在“验证阿基米德原理”的实验中,将一悬挂在弹簧测力计下、重为10牛的金属块浸在水中,如图所示,测力计的示数为8牛,则该金属块受到的浮力大小为 2 牛,该实验是要研究物体所受浮力与它排开液体 重力 之间的大小关系。
【分析】液体对浸在液体或气体中的物体产生的压力作用效果,就是向上托的作用,在液体和气体中把这种作用称为浮力,由此可知浮力的方向。
研究浸没在液体中的物体受到的浮力与它排开的液体所受重力之间的关系时:利用称重法测量金属块受到的浮力。
【解答】解:
浮力的方向总是竖直向上的;
物体受到的浮力等于物体的重力减掉浸没水中时弹簧测力计的示数,即F浮=G﹣F示=10N﹣8N=2N;
目的是比较浸没在液体中的物体受到的浮力与它排开的液体所受重力之间的关系;
故答案为:向上;2;重力。
【点评】本题考查了学生对称重法测浮力的了解与掌握,考查学生的设计实验能力,知道实验的原理和方法是解决本题的关键。
18.浸没在水中的物体,受到水对它向上向下的压力分别为18牛、6牛,其受到浮力的大小为 12 牛。增大物体在水中的深度,水对物体向上的压力将 变大 ,物体受到向上和向下的压力差将 不变 (后两空均选填“变大”“不变”或“变小”)。
【分析】(1)浸没在液体中的物体,液体对物体向上的压强大于向下的压强,向上的压力大于向下的压力,物体受到向上和向下的压力差的作用,这个压力差就是物体受到的浮力;
(2)根据F=pS可分析水对物体向上的压力;当物体所处的深度增加时,物体排开水的体积不变,由阿基米德原理可知浮力变化情况。
【解答】解:
(1)物体受到的浮力:
F浮=F向上﹣F向下=18N﹣6N=12N;
(2)根据p=ρgh可知,增大物体在水中的深度,液体压强增大,由p=可得F=pS,所以水对物体向上的压力变大;
(3)浸没在液体中的物体,当所处的深度增加时,V排不变,由F浮=ρ水V排g,可得物体受到的浮力不变,物体受到向上和向下的压力差将不变。
故答案为:12;变大;不变。
【点评】本题考查了学生对浮力产生的原因、阿基米德原理、同一直线上二力的合成的了解与掌握,难度不大。
19.利用如图所示的装置来探究浮力的方向是怎样的,随着α角的改变,悬线与水平面的夹角将 保持不变 (选填“改变”或“保持不变”),剪断悬线,小气球将沿 竖直 方向运动。
【分析】浮力的方向总是竖直向上的;剪断悬线,小球受到竖直向上的浮力大于竖直向下的重力,据此分析小球的运动方向。
【解答】解:浮力的方向总是竖直向上的,随着α角的改变,悬线与水平面的夹角不会改变(始终为90°);
剪断悬线,由于竖直向上的浮力大于竖直向下的重力,所以小气球将沿竖直方向向上运动。
故答案为:保持不变;竖直。
【点评】本题考查了浮力的方向,属于基础知识,要掌握。
20.图甲是小勇研究弹簧测力计的示数F与物体A下表面离水面的距离h关系的实验装置。其中A是实心均匀圆柱形物体,用弹簧测力计提着物体A,使其缓慢浸入水中(水未溢出),得到F与h的关系图象如图乙所示。(g取10N/kg)
(1)物体A重为 3 N。
(2)浸没前,物体A逐渐浸入水中的过程中,水对容器底部的压强将 变大 。(填“变大”“变小”或“不变”)
(3)完全浸没时,A受到水的浮力为 2 N。
(4)物体A的密度为 1.5×103 kg/m3。
【分析】(1)当物体A下表面离水面的距离h为0时,测力计示数即为物体的重力;
(2)浸没前,在物体A逐渐浸入水中的过程中,排开水的体积变大,容器中水面升高,容器底部的深度变大,根据p=ρgh分析;
(3)由图乙知,物体A下表面离水面的距离小于hA时,测力计示数逐渐变小,当物体A下表面离水面的距离大于等于hA时,测力计示数不变,说明物体完全浸没在水中,由称重法得出出完全浸没时A受到水的浮力;
(4)由阿基米德原理得出物体体积的表达式V,根据ρ==求出物体A的密度。
【解答】解:(1)由弹簧测力计的示数F与物体A下表面离水面的距离h关系的图象知,当物体A下表面离水面的距离h为0时,测力计示数为3N,即物体的重力为3N;
(2)浸没前,物体A逐渐浸入水中的过程中,排开水的体积变大,容器中水面升高,容器底部的深度变大,根据p=ρgh,容器底部的压强将变大;
(3)由图乙知,物体A下表面离水面的距离小于hA时,测力计示数逐渐变小,当物体A下表面离水面的距离大于等于hA时,测力计示数不变,根据F浮=G﹣F,受到的浮力不变,说明物体完全浸没在水中,完全浸没时,A受到水的浮力为:F浮=G﹣F=3N﹣1N=2N;
(4)由阿基米德原理,F浮=ρ水gV排=ρ水gV;
故物体的体积:V=,
物体A的密度为:
ρ====×ρ水=×1.0×103kg/m3=1.5×103kg/m3。
故答案为:(1)3;(2)变大;(3)2;(4)1.5×103。
【点评】本题考查称重法测浮力、阿基米德原理及密度公式的运用,关键是从图中获取有效的信息。
21.如图所示,在容器中放一个均匀对称石鼓,其下底表面与容器底部完全紧密接触,石鼓 受 (选填“受”或“不受”)浮力。
【分析】浮力产生的原因,物体受到液体向上和向下的压力的差,如果物体受到向上的压力大于向下的压力,物体受到浮力,否则不受浮力。
【解答】解:由图可知,石鼓中间粗、两端细,浸在水中,因为水有流动性和受到重力作用,所以水对浸在其中的石鼓有向上的作用力和向下的压力作用,其中向上的压力大于向下的压力,这个压力差即物体受到的浮力。
故答案为:受。
【点评】此题考查浮力产生的原因,解答此题的关键是明确浮力的定义,难度不大,属于基础知识。
22.如图所示,将两端蒙上绷紧程度相同的橡皮膜的玻璃圆筒浸没在水中,当玻璃圆筒沿水平方向放置时,水对玻璃圆筒两端的橡皮膜的压力F向左和F向右的大小关系是F向左 等于 F向右(填“大于”“等于”或“小于”),当玻璃圆筒沿竖直方向放置时,水对玻璃圆筒两端的橡皮膜的压力F向上和F向下的大小关系是F向上 大于 F向下(填“大于”、“等于”或“小于”),通过以上探究,你认为浮力产生的原因是 液体对物体上下表面的压力差 。
【分析】物体浸在液体(或气体)中,物体将受到的液体(或气体)对它产生的压力,求出合力,即受到的浮力,从而得出浮力产生的原因是液体(或气体)对物体上下表面的压力差;浮力的方向是竖直向上的。
【解答】解:
(1)当玻璃圆筒沿水平方向放置时,由于在同一深度,由p=ρgh可知,液体压强相等,又因为受力面积相等,由p=可知,水对玻璃圆筒两端的橡皮膜的压力F向左和F向右的大小相等,水平方向的合力为0;
(2)当玻璃圆筒沿竖直方向放置时,h下大于h上,由p=ρgh可知,p向上大于p向下,又因为受力面积相等,由p=可知,水对玻璃圆筒两端的橡皮膜的压力F向上大于F向下,此时竖直方向的合力不为0,方向竖直向上;
因此液体会对玻璃圆筒产生向上的和向下的压力不相等,压力差F差=F向上﹣F向下=F浮,即浮力产生的原因是液体对物体上下表面的压力差。
故答案为:等于;大于;液体对物体上下表面的压力差。
【点评】此题综合考查了学生对浮力产生的原因的理解,实际考查了压强公式、液体压强公式的应用。
23.图中A、B都浸没于液体中,A与容器侧壁紧密接触,B与容器底紧密接触。则:A 受到 浮力,B 不受到 浮力(填“受到”或者“不受到”)。
【分析】根据浮力产生的原因判断A、B是否受到浮力。
【解答】解:浮力产生的原因上下表面的压力差,由题意知,A与容器壁紧密接触,上下表面有压力差,A受到浮力;B与容器底紧密接触,上下表面没有压力差,所以B不受浮力作用。
故答案为:受到;不受到。
【点评】本题考查学生对浮力产生原因的掌握和运用,是一道基础题。
24.弹簧秤下吊着重为14.7N的正方形金属块,当它完全浸没在水中时,弹簧秤的示数为9.8N,则金属块排开水的重力为 4.9 N.若金属块上表面所受水的压力为19.6N,则金属块下表面所受水的压力为 24.5 N。
【分析】已知金属块在空气中的重力和浸没水中的重力,根据F浮=G排=G物﹣F示可求浮力;
已知浮力,根据F浮=F下表面﹣F上表面变形后计算得出。
【解答】解:金属块受到的浮力为:F浮=G物﹣F示=14.7N﹣9.8N=4.9N;
下表面所受水的压力为F下表面=F浮+F上表面=19.6N+4.9N=24.5N;
故答案为:4.9;24.5。
【点评】本题考查对浮力计算公式的综合应用,知道浮力等于自身重力与弹簧测力计读数之差;还可以等于金属块上下表面所受的水的压力之差。
四.实验探究题(共1小题)
25.小聪同学在学习阿基米德原理时想到“物体受到的浮力大小可能还跟物体的密度有关”、“没有天平和量筒,只用弹簧测力计和水也能测铁块等的密度”,他选取了两块体积和形状都相同的实心铜块和铁块(已知铜的密度大于铁的密度),进行了如图的实验.
(1)以上所用弹簧测力计的量程为 0~5N ;
(2)步骤C中的铁块在水中受到的浮力为 0.3 N;
(3)为了验证物体所受的浮力大小是否与物体的密度有关,小聪应该选取图中的步骤 ABDE (填字母符号)进行对比.根据他所选择的几个图中弹簧测力计的示数可以知道铜块受到的浮力 等于 (选填“大于”“等于”或“小于”)铁块受到的浮力.由此得出物体所受的浮力大小与物体的密度 无关 (选填“有关”或“无关”);
(4)该实验还可以探究其他的浮力问题,按照图中的A、C、D步骤实验.可以得出的结论是:液体密度一定时, 物体排开液体的体积越大,所受的浮力越大 ;
(5)利用本实验的数据,测得铁块的密度大小是 8×103 kg/m3.(g=10N/kg)
【分析】(1)根据图中的弹簧测力计判断出弹簧测力计的量程;
(2)已知铁块重力和浸在液体中弹簧测力计的示数,利用称重法可以得到此时受到的浮力;
(3)要验证物体受到的浮力与密度是否有关,需要使密度不同的物体浸入同一种液体,并且排开液体的体积相同,根据称重法得到密度不同的物体受到的浮力进行比较;
(4)同一物体排开液体体积不同,受到的浮力不同,对应关系从拉力大小确定;
(5)已知铁块受到的浮力和水的密度,利用阿基米德原理变形公式得到铁块排开水的体积,也就是铁块的体积;已知铁块的重力,可以得到质量,已知质量和体积,利用公式ρ=得到密度。
【解答】解:(1)由图知,弹簧测力的量程为0~5N;
(2)铁块在水中受到竖直向下的重力、竖直向上的浮力和竖直向上的拉力作用,三力平衡,
根据题图可知,步骤C中的铁块在水中所受到的浮力为:
F浮=G铁﹣F拉=4.0N﹣3.7N=0.3N;
(3)要验证物体受到的浮力与物体密度的关系,需要分别测出体积相同的铁块和铜块的重力,然后将金属块浸没在水中,分别读出弹簧测力计的拉力,最后利用称重法计算金属块的受到的浮力,所以实验过程为ABDE;
由图示可知,铜块浸没时受到的浮力:F铜=G铜﹣F铜拉=4.4N﹣3.9N=0.5N,
铁块浸没时受到的浮力:F铁=G铁﹣F铁拉=4.0N﹣3.5N=0.5N,
两物体所受的浮力大小相等,所以可知物体所受的浮力大小与物体的密度无关;
(4)由实验步骤ACD可以看出,铁块排开水的体积越大,弹簧测力计的拉力越小,即铁块受到的浮力越大,所以实验结论是:在液体密度一定时,物体排开的液体体积越大,受到的浮力越大;
(5)铁块的质量为m铁===0.4kg,
因铁块浸没水中,铁块的体积等于排开水的体积,由阿基米德原理可得
V铁=V排===5×10﹣5m3,
铁块的密度为:
ρ铁===8×103kg/m3。
故答案为:(1)0~5N;(2)0.3N;(3)ABDE;等于;无关;(4)物体排开液体的体积越大,所受的浮力越大;(5)8×103。
【点评】此题是阿基米德原理的验证性实验,同时还探究了浮力与物体密度的关系以及利用阿基米德原理测量不规则固体密度,综合性较强,注意实验设计的严谨性和正确应用控制变量法。
声明:试题解析著作权属菁优网所有,未经书面同意,不得复制发布
日期:2021/2/17 23:42:43;用户:初中物理;邮箱:chaoyin104@xyh.com;学号:37127340
《10.2 阿基米德原理 》
一.选择题(共31小题)
1.一个盛有足够多水的溢水杯放在水平桌面上,先往溢水杯中投入一个质量为m的小球A,从溢水杯中溢出的水的质量为20g,再往溢水杯中投入一个质量为2m的小球B,从溢水杯中再次溢出的水的质量为80g,此时A、B小球受到的总浮力为F浮,水对溢水杯底部产生的压力比两小球投入溢水杯前增加了△F,已知小球A、B的密度均小于水的密度,则( )
A.F浮 =1.2N,△F=0.2N B.F浮 =1.2N,△F=1.2N
C.F浮 =1.0N,△F=1.0N D.F浮 =1.0N,△F=0N
【分析】浸入液体中的物体受到的浮力等于其排开的液体受到的重力;根据前后两侧排开的水的质量分析溢水杯中水的情况;从而判定出质量为m的小球受到的浮力的大小;开始时溢水杯中的水没有加满,求出水面上升时小球A排开的水的质量,根据水的质量求出增加的压力。
【解答】解:先往溢水杯中投入一个质量为m的小球A,从溢水杯中溢出的水的质量为20g;
再往溢水杯中投入一个质量为2m的小球B,从溢水杯中再次溢出的水的质量为80g;投入2m的小球之前溢水杯是满的,所以小球排开的水的重力等于浮力:
F浮B=G排B=m排Bg=0.08kg×10N/kg=0.8N;
小球A的质量为小球B的一半,则其放入水中时,排开的水的质量应该为:
m排A=80g×=40g=0.04kg;
则小球A受到的浮力为:
F浮A=G排A=m排Ag=0.04kg×10N/kg=0.4N;
此时A、B小球受到的总浮力为:
F浮=F浮A+F浮B=0.4N+0.8N=1.2N;
由于小球A排开的水的质量要大于溢水杯中溢出的水的质量,即开始时溢水杯没有加满,放入小球A后,液面会上升,则上升的水的质量为m'=40g﹣20g=20g=0.02kg;
其重力为:G'=m'g=0.02kg×10N/kg=0.2N;
由于溢水杯是规则的容器,则液体产生的压力等于液体的重力,所以增大的压力为:△F=G'=0.2N。
故选:A。
【点评】本题考查了浮沉条件的应用、阿基米德原理的应用、压力的求法,利用好阿基米德原理是解题的关键。
2.如图是某同学准备用弹簧测力计、烧杯、水、滑轮、细线来测量不吸水木块的密度(绳重及与滑轮摩擦不计,取g10N/kg,水已知)。下列说法正确的是( )
A.如图甲所示,木块所受的重力为0.3N
B.如图乙所示,木块受到浮力为0.4N
C.计算出木块的体积为1.0×104m3
D.计算出木块的密度为0.4×103kg/m3
【分析】(1)根据图示弹簧测力计确定其分度值,然后读出其示数;
(2)根据力的平衡知识可知F浮=G+F拉;
(3)根据F浮=ρ水gV排求出木块排开水的体积,即木块的体积;
(4)根据公式G=mg=ρVg求出木块的密度。
【解答】解:
A、由图甲所示弹簧测力计可知,其分度值为0.2N,示数G=0.6N;故A错误;
B、乙图中使用的是定滑轮,不能省力,可改变用力方向,图中弹簧测力计的拉力F拉=0.4N,绳重及与滑轮摩擦不计,则木块受到的浮力:F浮=G+F拉=0.6N+0.4N=1N,故B错误;
C、根据F浮=ρ水gV排可得木块排开水的体积:
V排===1×10﹣4m3,
木块浸没在水中,木块的体积:
V=V排=1×10﹣4m3,故C正确;
D、根据公式G=mg=ρVg可得,木块的密度:
ρ木===0.6×103kg/m3;故D错误。
故选:C。
【点评】本题考查了弹簧测力计读数、以及称重法测浮力,以及物体密度的计算、阿基米德原理的应用等,是一道综合题,知道物体完全浸没在液体中时,其体积与排开液体的体积相等是解答此题关键。
3.有一个实心物体,用弹簧测力计在空气中称重时,测力计的示数为20N;当把物体体积浸入水中时,测力计的示数为18N.把物体从弹簧测力计上取下投入水中静止时,物体受到的浮力是( )
A.2N B.8N C.18N D.20N
【分析】根据称重法求出物体体积浸入水中受到的浮力,进而求出若物体浸没在水中时受到的浮力大小,和物体重力大小比较,确定物体在水中的浮与沉,进而求出物体受到的浮力。
【解答】解:
用弹簧测力计在空气中称实心物体的重时,测力计的示数F示1=20N,则物体重力G=F示1=20N;
把物体体积浸入水中时,其排开水的体积:V排=V,
根据称重法可知此时物体受到的浮力:
F浮=G﹣F示1=20N﹣18N=2N,
根据阿基米德原理可知:
F浮=ρ水gV排=ρ水g×V=ρ水gV=2N;
当物体全部浸没在水中时,V排′=V,
根据阿基米德原理可知,此时物体受到的浮力:F浮′=ρ水gV排′=ρ水gV=4F浮=4×2N=8N,
因为F浮′<G,
所以取下物体并投入水中,物体将下沉,直至沉底,其受到的浮力不变,还是8N。
故选:B。
【点评】本题考查了阿基米德原理、称重法求浮力的应用,确定物体浸没水中时受到的浮力与物体重力的大小关系是关键。
4.如图甲所示,长方体金属块在细绳竖直向上拉力作用下从水中开始一直竖直向上做匀速直线运动,上升到离水面一定的高度处。图乙是绳子拉力F随时间/变化的图象,结合图象中的信息,下列判断不正确的是( )
A.该金属块的重力为54N
B.浸没在水中时金属块受到的浮力大小是20N
C.5~9s时物体受到的浮力不断变小
D.若在第6s末剪断细绳后金属块会上浮到水面上
【分析】分析绳子拉力随时间t变化的图象,当金属块从水中一直竖直向上做匀速直线运动,但未露出液面,此时金属块排开水的体积不变,由阿基米德原理可知,此时的浮力不变,绳子的拉力也不变,即为图中的AB段。
(1)当金属块完全露出液面,没有浸入水中时,金属块不受浮力,此时拉力等于重力,即为图中的CD段,据此求出金属块重;
(2)首先判断拉力的在5s至9s时间段内的变化,再利用公式F浮=G﹣F拉判断浮力的变化;
(3)判断拉力的在5s至9s时间段内的变化,分析阶段重力与浮力的关系,据此解题。
【解答】解:
A、当金属块完全露出液面时,金属块不受浮力,此时拉力等于重力,即为图中的CD段,
由图可知,该金属块重力为:G=F拉=54N,故A说法正确;
B、当金属块未露出液面时,即为图中的AB段,
从图可知,此时绳子的拉力为34N,
则金属块浸没时受到的浮力为:F浮=G﹣F拉=54N﹣34N=20N,故B说法正确;
C、从图可知,绳子的拉力在5s至9s时间段内逐渐的变大,则由公式F浮=G﹣F拉可知,
金属块的重力不变,而拉力逐渐的变大,所以浮力逐渐变小。故C说法正确;
D、由图可知,在第6s末时,物体所受的力:G=F浮+F拉,如果此时剪断细绳即物体不再受到拉力的作用,则G>F浮,即物体会下沉,故D说法不正确。
故选:D。
【点评】本题考查物体的受力知识及浮力的一般计算,关键是会从图象中获取信息。
5.你还记起,当时你们在泳池偶遇了小强,他带了一个边长为10cm的立方体木块在玩耍,当木块静止在水面上时,露出水面部分高度为2cm,以下说法中正确的是( )
A.若把水面以上部分切去,木块剩余部分会沉入水中
B.木块静止时所受浮力为8N
C.若要把木块压入水中,至少需要对它施加竖直向下10N的压力
D.木块的密度为200kg/m3
【分析】A.根据物体的浮沉条件中物体的密度和液体的密度的关系来分析。
B.根据浮力公式F=ρ水V排g计算可得。
C.求出木块露在外面的部分进入水中时所受到的浮力即可。
D.先根据木块漂浮时求得木块的重力,再根据G=mg求得木块的质量,然后根据密度公式求得木块的密度。
【解答】解:
A.木块漂浮在水面上,说明木块的密度小于水的密度;若把水面以上部分切去,木块剩余部分的密度仍然小于水的密度,所以木块剩余部分会仍然漂浮在水中,故A错误;
B.由题意可得木块漂浮时浸入水中的深度h浸=10cm﹣2cm=8cm,
则正方体木块排开水的体积V排=Sh浸=10cm×10cm×8cm=800cm3,
木块静止时所受的浮力为:F,浮=ρ水V排g=1.0×103kg/m3×800×10﹣6m3×10N/kg=8N,故B正确;
C.若要把木块压入水中,至少需要与露在水上部分体积所受的浮力相等即F露=ρ水V露g=1.0×103kg/m3×10×10×2×10﹣6m3×10N/kg=2N.故C错误;
D.因木块漂浮在水面上所受的浮力为8N,即木块的重力为8N。
所以木块的质量为m===0.8kg,
再根据密度公式得:ρ===0.8×103kg/m3.故D错误。
故选:B。
【点评】本题考查了物体的浮沉条件以及浮力公式的运用。
6.如图所示,两只完全相同的容器分别装等质量的水放在台秤上,用细线悬挂着质量相同的实心铅球和铝球,逐渐将它们全部浸没在水中(球未接触到容器底,水未溢出),此时台秤甲、乙示数分别为N1和N2,绳的拉力分别为T1和T2,已知ρ铅>ρ铝,则下列关系正确的是( )
A.N1=N2T1>T2 B.N1>N2T1>T2
C.N1<N2T1>T2 D.N1>N2T1<T2
【分析】(1)知道台秤的示数N=G容器+G水+F向下;
根据题干可知:两只完全相同的容器分别装等质量的水,将质量相同的实心铅球和铝球全部没入水中,此时水未溢出。根据ρ=得出质量相同的实心铅球和铝球的体积大小;根据F浮=ρ液gV排求得实心球受到的浮力,然后根据物体间力的作用是相互的可求得实心球对水的压力,最后即可得出台秤的示数。
(2)首先根据实心球的体积判断实心铅球和铝球的重力大小关系,最后根据物体受力平衡判断拉力大小关系。
【解答】解:(1)由题知,两只完全相同的容器分别装等质量的水,则水的质量G1水=G2水;
已知ρ铅>ρ铝,根据ρ=得V=,所以质量相同的实心铅球和铝球的体积关系是:V铅<V铝:
当实心铅球和铝球全部没入水中时V排=V物,则:V铅排<V铝排,
根据F浮=ρ液gV排可知:F铅浮<F铝浮;
根据物体间力的作用是相互的可知,实心球对水的压力F向下=F浮,
由于台秤的示数N=G容器+G水+F向下,则两台秤的示数分别为:
N1=G容器+G1水+F1向下=G容器+G水+F铅浮;
N2=G容器+G2水+F2向下=G容器+G水+F铝浮;
所以,N1<N2,故ABD错误。
(2)由于实心铅球和铝球质量相同,则根据G=mg可知:G铅=G铝;
对于悬吊在水中的球来说,它受到自身的重力G、水对它的浮力F浮和悬线对它的拉力T三个力的作用而处于平衡,则绳的拉力为T=G﹣F浮;
则T1=G铅﹣F铅浮,T2=G铝﹣F铝浮;
所以,T1>T2;故C正确。
故选:C。
【点评】本题综合考查密度、阿基米德原理以及受力平衡的分析和应用。本题的关键点:一是确定天平受到力的分析,即F=pS;二是对球进行受力分析,然后根据力的合成计算拉力的大小。
7.取一根长为15cm、内部横截面积为1cm2的带有刻度的直筒塑料管,在底部扎上橡皮膜后,称得它们的总质量为2g。向管内倒入10g水,使它竖直漂浮于某液体中,如图所示,观察到橡皮膜恰好变平时,管外液面比管内液面高2cm。下列结论不正确的是( )
A.装有水的塑料管受到的浮力大小为0.12N
B.管外液体对底部橡皮膜产生的压强大小为1000Pa
C.管外液体密度约为0.83×103kg/m3
D.若在管上方施加竖直向下0.012N的力,当管再次静止时,则管浸入深度增加1cm
【分析】(1)物体漂浮浮力等于重力,利用G=mg求出重力,可得浮力;
(2)橡皮膜受到的压力等于水的重力,利用G=mg求出,再根据公式p=计算压强;
(3)橡皮膜恰好变平,说明橡皮膜上下压强相等,利用分别p=ρgh求出水的深度,进而可求管外液体的深度,再利用p=ρgh求出管内外的密度;
(4)根据力的平衡得出浮力的增大量,利用阿基米德原理可求排开液体体积的增大量,然后利用体积公式计算管浸入深度的增加量。
【解答】解:
A、塑料管和水的总重力:G=(m管+m水)g=(0.002kg+0.01kg)×10N/kg=0.12N,
由题知,装有水的塑料管在水中漂浮,则受到的浮力:F浮=G=0.12N.故A正确;
B、因塑料管是直筒状,则橡皮膜受到水的压力:F=G水=m水g=0.01kg×10N/kg=0.1N,
所以水对橡皮膜的压强:p===1000Pa;
橡皮膜恰好变平,说明橡皮膜上下受到的液体压强相等,则管外液体对塑料管底部橡皮膜产生的压强也为1000Pa,故B正确;
C、根据p=ρgh可得,管内水的深度:h水===0.1m=10cm,
由题意可得管外液体的深度:h液体=h水+△h=10cm+2cm=12cm=0.12m,
则管外液体密度约为:ρ液体==≈0.83×103kg/m3.故C正确;
D、根据力的平衡可知,浮力的增大量△F浮=△F压=0.012N,
根据F浮=ρgV排可得,塑料管排开液体体积的增大量:
△V排===1.44×10﹣6m3=1.44cm3,
因为题中只知道管的内部横截面积,而管的外部横截面积未知,所以管浸入深度的增加量无法计算,故D错误。
故选:D。
【点评】此题考查液体压强公式、物体浮沉条件及其应用。解答此题的关键是抓住题目中的隐含条件:橡皮膜恰好变平,说明橡皮膜上下压强相等。
8.如图所示是“探究浮力的大小跟哪些因素有关”的几个实验情景。弹簧测力计的示数如图所示,水的密度用ρ水表示。则下列结论不正确的是( )
A.物体A在水中的浮力为F﹣F1
B.物体A的体积为
C.物体A的密度为ρ水
D.盐水的密度为ρ水
【分析】(1)用弹簧测力计在空气可以测量物体的重力,根据弹簧测力计的分度值读出弹簧测力计在不同情况下的示数,然后根据F浮=G﹣F示即可求出物体在不同情况下受到的浮力;
(2)根据F浮=ρ水gV排的变形公式求出排开水的体积,即为物体A的体积。
【解答】解:
A、由图可知,物体的重力:G=F;物体浸没在水中时弹簧测力计的示数:F示1=F1,
则物体A在水中受到的浮力:F浮=G﹣F示1=F﹣F1,故A正确;
B、物体A浸没在水中时,V=V排,由F浮=ρ水gV排可得,物体A的体积为:
V=V排==,故B正确;
C、物体A的质量:m==,
物体A的密度为:ρA===,故C正确;
D、由图可知,物体A在盐水中受到的浮力:F浮′=G﹣F示2=F﹣F2,
因为ρ盐水gV排=F﹣F2,
所以盐水的密度为:
ρ盐水===,故D错误。
故选:D。
【点评】本题考查了称重法求浮力,以及求物体的密度、液体的密度,综合题。
9.用刻度尺、塑料碗、大烧杯(底面积为S)等器材测量金属球的体积和质量,他先在烧杯内放入适量水,再将塑料碗轻轻放入水中,如图甲所示,测出此时烧杯内水的深度为h1;将金属球放在塑料碗中,放入球后的状态如图乙所示,测出此时烧杯内水的深度为h2;将塑料碗中的金属球轻放入烧杯中,如图丙所示,测出此时烧杯内水的深度为h3.下列有关叙述中,正确的是( )
A.金属球的体积是(h3一h2)S
B.丙中金属球受到水的浮力是ρ水g (h2一hl)S
C.金属球的质量是ρ水(h2一h1)S
D.金属球的密度是
【分析】(1)比较甲、丙图可得金属球的体积;
(2)丙图中金属球排开水的体积等于金属球的体积,利用阿基米德原理求受到水的浮力;
(3)图甲与图乙相比,排开水的体积增大值,利用阿基米德原理求增大的浮力,金属球的重力等于最大的浮力,利用G=mg求金属球的质量;
(4)利用密度公式ρ=求金属球的密度。
【解答】解:
A、比较甲、丙图可得金属球的体积V=(h3﹣h1)S,故A错;
B、丙图中金属球排开水的体积V排=V=(h3﹣h1)S,
则金属球受到水的浮力:F浮=ρ水gV排=ρ水g(h3﹣h1)S,故B错;
C、图甲与图乙相比,排开水的体积增大值△V排=(h2﹣h1)S,
增大的浮力:
△F浮=ρ水g△V排=ρ水g(h2﹣h1)S,
金属球的重力等于增大的浮力,则:
G=△F浮=ρ水g(h2﹣h1)S,
由G=mg可得金属球的质量:
m=ρ水(h2﹣h1)S,故C正确;
D、金属球的密度:
ρ球===.故D错误。
故选:C。
【点评】利用现有的器材求出金属球的质量和体积,这里采用的是等效替代的方法,充分利用了漂浮的知识,是我们要重点学习的方法。
10.如图所示,将重为5N的小球挂在弹簧测力计下,当小球的一半体积浸在水中时(水足够深),测力计示数为2N.下列说法( )
①小球受到的浮力为3N
②小球的体积为3×10﹣4m3
③小球的密度为1.25g/cm3
④剪断悬吊小球的细线,小球在水中静止时受到的浮力为5N
A.只有①④正确 B.只有②③正确
C.只有①②④正确 D.①②③④都正确
【分析】①先利用称重法求物体浸入时受到的浮力;
②再利用阿基米德原理求排开水的体积(总体积的),从而得出物体的体积,;
③由ρ=求小球的密度;
④物体的密度和水的密度比较,确定物体存在的状态,利用物体的浮沉条件求此时物体受到的浮力。
【解答】解:
①由称重法可得,小球受到的浮力:F浮=G﹣F示=5N﹣2N=3N,故①正确;
②小球的一半体积浸在水中,则F浮=ρ水gV,所以小球的体积:
V===6×10﹣4m3,故②错误;
③小球的密度:ρ===≈0.83×103kg/m3=0.83g/cm3;故③错误;
④小球的密度:ρ<ρ水,所以剪断悬吊小球的细线,小球在水中静止时漂浮在水面上,漂浮时浮力等于其重力,即F浮′=G=5N,故④正确。
故选:A。
【点评】本题考查了密度的计算、重力的计算、浮力的计算(漂浮条件、阿基米德原理),涉及到用称重法测量物体受到的浮力,知识点多,属于难题。计算过程运用了多个计算公式,需要学生掌握这些知识并灵活的运用这些公式进行计算。通过对本题的计算,实际上告诉我们一种测量固体密度的一种方法。
11.小亮利用如图1所示装置,研究“弹簧测力计下悬挂的物体所受拉力与物体所受浮力的关系”。他将圆柱体从刚接触水面到浸没水中某处,圆柱体下表面到水面的距离为h1,随着h的增大(不接触容器底),弹簧测力计示数F1、圆柱体所受浮力F的变化如图2所示,则在整个过程中弹簧测力计的示数F1随圆柱体所受浮力F浮变化的图象应为( )
A.
B.
C.
D.
【分析】根据图2,分析在不同深度时拉力的与浮力的关系,据此解题。
【解答】解:由图2可知,当h=0即物体没有浸入水中时,测力计的示数即物体的重力为G=8N,
随着深度h的增大,在没有浸没之前,物体排开水的体积越来越多,即所受的浮力越来越大,测力计的示数越来越小;当h≥30cm时,由图乙可知,测力计的示数为2N、所受浮力为6N始终保持不变;
所以,测力计的示数F1随圆柱体所受浮力F浮的增大而减小,浸没后测力计的示数为2N、所受浮力为6N始终保持不变;
A、由图可知,F1随F浮的增大而减小,且当浮力为6N时,测力计的示数为2N不再改变,故A正确;
B、由图可知,F1随F浮的增大而减小,且当浮力为6N时,测力计的示数在不断减小,故B错误;
C、由图可知,F1随F浮的增大而减小,且当测力计的示数为2N时,浮力仍在不断增大,故C错误;
D、由图可知,F1随F浮的增大而减小,不过测力计的示数不断减小至0,而浮力不断增加至8N时,与图2不符,故D错误;
故选:A。
【点评】此题主要考查的是学生对浮力大小与排开液体体积的关系、浮力计算公式的理解和掌握,看懂图象意义是解决此题的关键。
12.有甲、乙两个溢水杯,甲溢水杯盛满酒精,乙溢水杯盛满某种液体,将一不吸水的小球轻轻放入甲溢水杯中,小球下沉到杯底,溢出酒精的质量是40g;将小球从甲溢水杯中取出擦干,轻轻放入乙溢水杯中,小球漂浮且有1/6的体积露出液面,溢出液体的质量是50g。已知ρ酒精=0.8×103kg/m3,下列计算结果正确的是( )
①液体的密度是1×103kg/m3
②两种情境下小球受到的浮力之比为4:5
③小球的密度1.2×103kg/m3
④两种情境下小球排开液体的体积之比为6:5
A.①②③ B.①②④ C.③④ D.②④
【分析】(1)小球漂浮在乙溢水杯液体中,小球受到的浮力等于重力,进而得出球的质量;小球浸没在甲溢水杯液体中,排开酒精的体积等于小球的体积,利用密度公式求小球的密度;
(2)根据阿基米德原理可求两种情境下小球受到的浮力之比;
(3)小球在乙中漂浮,结合漂浮条件和阿基米德原理可计算乙液体的密度;
(4)小球在甲溢水杯中全部浸没,在乙溢水杯中有 露出液面,即 浸没在液体中,据此求两种情境下小球排开液体的体积之比。
【解答】解:
(1)由题意知,小球放入乙液体中处于漂浮状态,
由漂浮条件和阿基米德原理可得:F浮乙=G球=G排′,故小球的质量m球=m排′=50g;
由题知,在甲中小球下沉,小球的体积就等于排开酒精的体积,
由ρ=可得小球的体积:
V球=V溢酒精===50cm3;
小球的密度:
ρ球===1g/cm3=1×103kg/m3,故③错误;
(2)根据阿基米德原理可知,两种情境下小球受到的浮力之比为:
F浮甲:F浮乙=G排甲:G排乙=m排甲:m排乙=40g:50g=4:5,故②正确。
(3)因为小球在乙中漂浮,所以F浮乙=G球,
小球漂浮且有 的体积露出液面,根据阿基米德原理有:F浮乙=ρ乙g V;
且G球=ρ球gV球;
可得:ρ乙g V球=ρ球gV球
乙中液体的密度:
ρ乙=ρ球=×1×103kg/m3=1.2×103kg/m3.故①错;
(4)小球在甲溢水杯中全部浸没,在乙溢水杯中有 露出液面,即 浸没在液体中,
所以,两种情境下小球排开液体的体积之比为V球:V球=6:5.故④正确。
故选:D。
【点评】本题综合考查了重力的计算、浮力的计算(阿基米德原理、漂浮条件),涉及到物体的浮沉条件。利用好阿基米德原理是本题的关键。
13.用弹簧测力计竖直拉着一个空心铁球浸入水中,当铁球露出水面体积时,弹簧测力计示数为4N:当铁球浸入水中体积时,弹簧测力计示数为1N;取下该铁球放入水中,铁球静止时受到的浮力是( )
A.18N B.16N C.12N D.10N
【分析】根据G=F浮+F拉列出公式,解出物体全部浸没在水中时受到的浮力,再求出物体重力,和物体全部浸没时受的浮力进行比较得出物体在水中的状态,再求出浮力。
【解答】解:设物体的体积为V,
当铁球露出水面体积时,则V排1=V,
根据物体受力平衡和阿基米德原理可知:G=F浮1+F拉1=ρ水gV+4N﹣﹣﹣﹣﹣﹣﹣﹣﹣﹣①
当铁球浸入水中体积时,则V排2=V,
根据物体受力平衡和阿基米德原理可知:G=F浮2+F拉2=ρ水gV+1N﹣﹣﹣﹣﹣﹣﹣﹣﹣②
由①②得:ρ水gV=3N,
所以ρ水gV=18N,即铁球全部浸没在水中时受到的浮力为18N;
则铁球的重力:
G=F浮1+F拉1=ρ水gV+4N=×18N+4N=10N,
当取下该铁球将它放入水中,因为铁球全部浸没时受到的浮力大于其重力,所以铁球将上浮,最终漂浮,此时铁球受到的浮力F浮′=G=10N。
故选:D。
【点评】本题考查了阿基米德原理和物体漂浮条件的应用,弄清楚物体在水中的状态是解决此题的关键。
14.如图所示,容器中放一个上、下底面积为10cm2,高为5cm,体积为80cm3的均匀对称石鼓,其下底表面与容器底部完全紧密接触,石鼓全部浸没于水中且其上表面与水面齐平,则石鼓受到的浮力是( )
A.0N B.0.1N C.0.3N D.0.8N
【分析】由于下底面与容器紧密接触,因为圆柱底面与水缸底面紧密接触,所以没有向上的压力,又圆柱上底面与水面相平,所以也没有向下的压力,这部分与浮力无关,排开水的体积的计算应去掉中间圆柱的体积。
【解答】解:石鼓排开水的体积:
V排=80cm3﹣10cm2×5cm=30cm3=30×10﹣6m3,
石鼓受到水的浮力:
F浮=ρgV排=1.0×103kg/m3×10N/kg×30×10﹣6m3=0.3N。
故选:C。
【点评】本题考查了学生对阿基米德原理的掌握和运用,关键在于排开液体体积的计算。
15.如图2所示,圆柱形容器内放入一个体积为200cm3的长方体,现不断往容器内注水,并记录水的总体积V和水所对应的深度h,V和h的对应关系如图1所示,则下列判断中正确的是( )
A.长方体的底面积S1为12cm2
B.长方体受到的最大浮力为3N
C.长方体的密度为0.6×103kg/m3
D.容器的底面积S2为50cm2
【分析】(1)观察图象中数据可知,h从5﹣10cm,可求水的体积变化△V=(S2﹣S1)△h=60cm3;h从18﹣21cm,水的体积变化△V′=S2(h5﹣h4)=60cm3,据此求出S2和S1的大小;
(2)知道柱状物体的体积,可求柱状物体的高,分析数据,如果柱状物体的密度大于或等于水的密度,在加水过程中柱状物体将静止在容器底不会上浮,容器内水的体积变化应该与h的变化成正比,由表中数据可知器内水的体积变化应该与h的变化不成正比,所以柱状物体的密度小于水的密度;因此随着水的增多,柱状物体将漂浮在水面上,
设柱状物体浸入的深度为H浸,当h5=21cm时,知道水的体积,可求柱状物体浸入的深度,进而求出此时排开水的体积,根据漂浮体积和阿基米德原理求出物体的密度;
(3)根据阿基米德原理求此时受到的浮力(最大)。
【解答】解:
(1)由表中数据可知,h从5﹣10cm,
水的体积变化:
△V=(S2﹣S1)(10cm﹣5cm)=60cm3,﹣﹣﹣﹣﹣﹣﹣﹣﹣﹣①
h从18﹣21cm,
水的体积变化:
△V′=S2(h5﹣h4)=60cm3,
即:S2(21cm﹣18cm)=60cm3,
解得:
S2=20cm2,代入①得:
S1=8cm2,故A、D错;
(2)柱状物体的体积:
V物=S1H,
柱状物体的高:
H===25cm;
如果柱状物体的密度大于或等于水的密度,在加水过程中柱状物体将静止在容器底不会上浮,容器内水的体积变化应该与h的变化成正比,由图象数据可知器内水的体积变化应该与h的变化不成正比,所以柱状物体的密度小于水的密度;因此随着水的增多,柱状物体将漂浮在水面上,
设柱状物体浸入的深度为H浸,
当h5=21cm时,
水的体积:
S2h5﹣S1H浸=300cm3,
即:20cm2×21cm﹣8cm2×H浸=300cm3,
解得:
H浸=15cm,
此时排开水的体积:
V排=S1H浸=8cm2×15cm=120cm3,
因为柱状物体漂浮,
所以,ρ水V排g=ρ物Vg,
即:1×103kg/m3×120cm3×g=ρ物×200cm3×g,
解得:
ρ物=0.6×103kg/m3,故C正确;
(3)此时受到的浮力最大:
F浮=ρ水V排g=1×103kg/m3×120×10﹣6m3×10N/kg=1.2N,故B错误。
故选:C。
【点评】本题为选择题,实质是一道复杂的力学计算题,考查了学生对密度公式、阿基米德原理、物体的漂浮条件的掌握和运用,根据表中数据确定最后柱状物体的状态是本题的关键。
16.在弹簧测力计下挂一实心物体,弹簧测力计是示数是F,如果把物体浸没在水中央,物体静止时弹簧测力计是示数是,则该物体的密度是( )
A.1.0×103kg/m3 B.0.8×103kg/m3
C.1.5×103kg/m3 D.1.25×103kg/m3
【分析】根据F浮=ρgV排表示出受到液体的浮力物体;
再利用称重法表示出物体受到液体的浮力;列等式求液体的密度。
【解答】解:根据阿基米德原理和称重法表示出物体受到液体的浮力,
则物体受到液体的浮力:
F浮=F﹣F拉=F﹣=F=ρ水gV排;
ρ物gV物=ρ水gV排;
则ρ物=ρ水=×1.0×103kg/m3=1.5×103kg/m3;
故选:C。
【点评】本题考查了学生对阿基米德原理的掌握和运用,利用好称重法测浮力是本题的关键。
17.用弹簧测力计竖直挂一铁球,当铁球露出水面体积时,弹簧测力计示数为4N;当铁球浸入水中体积时,弹簧测力计示数为1N,取下该铁球放入水中,铁球静止时受到的浮力是( )
A.18N B.14N C.8N D.10N
【分析】根据G=F浮+F拉列出利用弹簧测力计两次测量时的等式,根据铁球的重力相等求出铁球的体积;
然后根据G=F浮+F拉求出铁球的重力;根据阿基米德原理求出铁球全部浸没时受到的浮力;
比较铁球的重力和受到的浮力大小,根据物体的浮沉条件判断得出物体在水中的状态,再根据铁球静止时的状态确定浮力的大小。
【解答】解:当铁球露出水面体积时,则V排1=V,
根据物体受力平衡和阿基米德原理可知:
G=F浮1+F拉1=ρ水gV排1+F拉1=1×103kg/m3×10N/kg×V+4N﹣﹣﹣﹣﹣﹣﹣﹣﹣﹣①
当铁球浸入水中体积时,则V排2=V,
根据物体受力平衡和阿基米德原理可知:
G=F浮2+F拉2=ρ水gV排2+F拉2=1×103kg/m3×10N/kg×V+1N﹣﹣﹣﹣﹣﹣﹣﹣﹣②
由①②得:V=1.8×10﹣3m3;
所以物体重力:
G=F浮1+F拉1=1×103kg/m3×10N/kg××1.8×10﹣3m3+4N=10N,
若物体全部浸没在水中时受的浮力:
F浮=ρ水gV=1×103kg/m3×10N/kg×1.8×10﹣3m3=18N
则:F浮>G,即:当取下该物体将它放入足量的水中,铁球静止时会飘浮,
所以物体在水中静止时F浮′=G=10N。
故选:D。
【点评】考查的是学生对浮力计算公式的理解和掌握,弄清楚物体在水中的状态是解决此题的关键。
18.将重为2N的物体,放入盛有水的溢水杯中,从杯中溢出0.5N的水,则物体受到的浮力为 ( )
A.一定为2.5N B.一定为0.5N C.可能为0.4N D.可能为0.5N
【分析】知道把物体放入盛有水的溢水杯中溢出水的重力,利用阿基米德原理求小球受到的浮力。
【解答】解:把物体放入盛有水的溢水杯中,若溢水杯中的水是满的,则排开的水与溢出的水相等,则根据阿基米德原理可知:物体受到的水的浮力:F浮=G排=0.5N。
若溢水杯中的水不是满的,则排开的水重力大于溢出水的重力,则根据阿基米德原理可知:物体受到的水的浮力:F浮=G排>G溢=0.5N。
所以物体受到的浮力为可能为0.5N。
故选:D。
【点评】本题考查了学生对阿基米德原理的了解与掌握,注意溢出的水和排开的水之间的区别是本题的关键。
19.公共厕所自动冲水用的水箱中有一圆柱形浮筒M,出水管口处用一圆片形盖子N盖住,两者之间用短链相接,如图所示。已知水箱的深度足够,为实现自动定时冲水,应满足的条件是( )
A.只要浮筒M的体积足够大
B.只要浮筒M的质量足够小
C.盖子N必须比浮筒M的质量小
D.浮筒M的横截面积必须大于盖子N的面积
【分析】对浮筒M进行受力分析,受到水的浮力F浮、重力G1、绳子的拉力T1,F浮=T1+G1;
对盖子N进行受力分析,受到重力G2、水的压力F压、绳子的拉力T2,盖子受到的拉力T2=G2+F压;
要让水能自动从管中流出,T1≥T2,即:F浮﹣G1≥G2+F压,据此分析判断。
【解答】解:
(1)设M浸入水中的深度为h,M的横截面积为S1;水面至N的深度为H,N的横截面积为S2;
浮筒M受到水的浮力F浮、重力G1、绳子的拉力T1,则F浮=T1+G1,
所以绳子对N的拉力:
T1=F浮﹣G1=ρgS1h﹣G1;
盖子N受到重力G2、水的压力F压、绳子的拉力T2,则盖子受到的拉力T2=G2+F压,
所以,能拉开N需要的最小力:
T2=F压+G2=ρgHS2+G2;
要让水能自动从管中流出,则T1≥T2,
即:ρgS1h﹣G1≥ρgHS2+G2,
单独由浮筒M的质量很小、浮筒M的浮力足够大、盖子N比浮筒轻,不能满足T1≥T2,故ABC错误;
(2)因为ρgS1h﹣G1≥ρgHS2+G2,
所以ρgS1h>ρgHS2,
则S1h>HS2,
而h<H,
所以应满足S1>S2,故D正确。
故选:D。
【点评】本题考查压力、浮力、深度以及液体压强的计算,关键是公式及其变形的灵活运用,本题关键有二:一是确定水深大小计算液体压强,二是做好M、N两个物体的受力分析。
20.重100牛的水可以产生的最大浮力为( )
A.一定小于100牛 B.一定大于100牛
C.一定等于100牛 D.可以大于100牛
【分析】求水产生的最大浮力,就必须从浮力公式F=ρ液gV排入手分析,此时ρ液为水的密度,那么只需判断出V排的大小,即可得到100N的水产生的最大浮力。
【解答】解:
如图:
如果有一个物体它浸入水中,包裹着它的水的厚度可以无限薄,那么100N的水其实可以包裹无限大的物体,即排开水的体积可以无限大、重力可以无限大,
可见,重100牛的水可以产生的最大浮力一定大于100N。
故选:B。
【点评】解答此题需要注意:物体在水中受到的浮力等于排开的液体的重力,与排开液体的体积有关,与容器内液体的自重无关。
21.如图示,装有石块的小船浮在水面上时所受浮力为F1,当把石块投入水中后,石块所受浮力为F2,池底对石块的支持力为N,下列判断中不正确的是( )
A.空船所受浮力为F1﹣F2﹣N
B.池底所受水的压力减小
C.石块所受重力等于F1﹣F2
D.船排开水的体积减小了
【分析】当把石块投入水中后,石块下沉至池底,石块受到水的浮力加上池底对石块的支持力等于石块重,据此求出石块重;
石块在船上受到的浮力等于船重加上石块重;石块放入水中二者受到的浮力等于船重加上石块受到的浮力。
由此可以比较两种情况下受浮力大小关系,再根据阿基米德原理判断排开水的体积大小,从而得出水位升降,再根据液体压强公式和压强定义式判断池底所受水的压力变化情况。
【解答】解:把石块投入水中后,石块下沉至池底,
石块的重:
G石=F浮+F支=F2+N,﹣﹣﹣﹣﹣﹣﹣﹣﹣﹣﹣﹣﹣﹣﹣﹣﹣﹣﹣﹣①
石块在船上,二者受到水的浮力:
F1=G船+G石,
船重:
G船=F1﹣G石=F1﹣(F2+N)=F1﹣F2﹣N,﹣﹣﹣﹣﹣﹣﹣﹣②
∵F浮=ρ水v排g,
∴排开水的体积:
v排=
船自身排开水的体积:
v排′=,
把石块投入水中后,船排开水的体积减小了:
△v排=v排﹣v排′=﹣==,﹣﹣﹣﹣﹣﹣﹣﹣﹣﹣﹣﹣﹣﹣﹣﹣﹣③
把石块投入水中后,二者受到水的浮力:
F1′=G船+F石,
∵石块在水中下沉,
∴石块在水中受到水的浮力小于石块重,
∴F1>F1′,
∵F浮=ρ水v排g,
∴将石块放入水中后,二者排开水的体积变小,使得池内水位下降、水深h变小;
∵p=ρgh,
∴水对池底的压强变小,
∵p=,
∴水对池底的压力变小,﹣﹣﹣﹣﹣﹣﹣﹣﹣﹣﹣﹣﹣﹣﹣﹣﹣﹣﹣﹣﹣﹣﹣﹣﹣﹣④
由①②③④可知,C选项符合题意。
故选:C。
【点评】本题为力学综合题,涉及到压强定义式、液体压强公式、阿基米德原理、物体漂浮条件。要根据题目提供条件分别求出各选项的答案进行判断。
22.甲、乙两个实心物块,它们的质量相同,其密度分别是0.8×103kg/m3和0.4×103kg/m3,甲、乙物块均用弹簧拉住,使它们静止在水中,如图所示,此时( )
A.弹簧处于压缩状态
B.甲、乙物块所受浮力之比为2:1
C.甲、乙物块所受弹簧拉力之比为2:3
D.甲、乙物块所受弹簧拉力之比为1:6
【分析】(1)实心物体的重力G=mg=ρVg,实心物体浸没时受到的浮力F浮=ρ液gV排=ρ水gV,比较甲、乙和水的密度关系比较浮力与重力关系,然后得出弹簧的状态;
(2)甲、乙两个实心物块的质量相等,根据ρ=求出甲、乙的体积之比,根据F浮=ρ液gV排求出实心物体浸没时受到的浮力之比;
(3)实心物体受到弹簧的拉力等于受到的浮力减去自身的重力,根据G=mg=ρVg和F浮=ρ液gV排表示出甲、乙物块所受弹簧拉力,然后求出其之比。
【解答】解:
A.实心物体的重力G=mg=ρVg,实心物体浸没时受到的浮力F浮=ρ液gV排=ρ水gV,由ρ水>ρ甲>ρ乙可知,实心物体受到的浮力大于自身的重力,所以弹簧处于伸长状态,故A错误;
B.由题意可知,甲、乙两个实心物块的质量相等,即m甲=m乙,由ρ=可得,甲、乙的体积之比====,
实心物体浸没时受到的浮力之比===,故B错误;
CD.实心物体受到弹簧的拉力F=F浮﹣G=ρ液gV排﹣ρVg=ρ水gV﹣ρVg=(ρ水﹣ρ)gV,
则甲、乙物块所受弹簧拉力之比==×=×=,故C错误、D正确。
故选:D。
【点评】本题考查了密度公式和重力公式、阿基米德原理的综合应用,正确表示出弹簧拉力的大小是关键,要注意物体浸没时排开液体的体积和自身的体积相等。
23.如图所示,一根细线相连的金属球和木球一起正在水中匀速下沉。金属球和木球的体积大小相同,但质量分别是M和m,且假定每个球下沉时所受的阻力仅指各自所受的浮力。那么,其中的木球所受的浮力,中间细绳的拉力的大小分别是( )
A., B.(M﹣m)g,
C.,0 D.,0
【分析】(1)金属球和木球一起正在水中匀速下沉处于平衡状态,受到的浮力和总重力相等,物体浸没时排开液体的体积和自身的体积相等,根据F浮=ρ液gV排得出金属球和木球受到的浮力关系,然后求出木球所受的浮力;
(2)对金属球和木球分别受力分析,根据两者分别受到的合力为零得出等式,然后求出中间细绳拉力的大小。
【解答】解:(1)因金属球和木球一起正在水中匀速下沉处于平衡状态,受到的浮力和总重力相等,
所以,F浮总=G总=(M+m)g,
又因物体浸没时排开液体的体积和自身的体积相等,且金属球和木球的体积大小相同,
所以,由F浮=ρ液gV排可知,金属球和木球受到的浮力相等,
则木球所受的浮力F浮木=F浮金=F浮总=,故B错误;
(2)对金属球受力分析可知,受到竖直向上的浮力和绳子的拉力、竖直向下的重力作用处于平衡状态,
由金属球受到的合力为零可得F浮金+F绳=Mg﹣﹣﹣①
对木球受力分析可知,受到竖直向上的浮力、竖直向下重力、绳子的拉力作用处于平衡状态,
由木球受到的合力为零可得F浮木=mg+F绳﹣﹣﹣﹣﹣﹣②
由①②可得:F绳=,故A正确、CD错误。
故选:A。
【点评】本题考查了阿基米德原理和物体处于平衡状态时受到的合力为零体积的应用,要注意物体浸没时排开液体的体积和自身的体积相等。
24.如图所示,浸在水中的A物体的质量为3kg,B物体的质量为2kg,且整体处于静止状态,弹簧测力计重力不计,g=10N/kg,滑轮摩擦不计,下列说法正确的是( )
①弹簧测力计的示数为20N;
②物体A受到的浮力为10N;
③物体A浸在水中的体积为500cm3;
④物体A处于漂浮的平衡状态;
⑤若将B稍向下拨动一下,放手后AB两物体还能恢复图中的情形。
A.只有①②④正确 B.只有②③正确
C.只有①②⑤正确 D.只有①②③正确
【分析】①滑轮摩擦不计,整体处于静止状态,定滑轮不省力,弹簧测力计的示数等于物体B的重力;
②物体A受到的浮力等于重力减去拉力(弹簧测力计的示数);
③利用F浮=ρ水gV排可求物体A排开水的体积,即浸在水中的体积;
④物体处于漂浮时,只受重力和浮力的作用,且二力是一对平衡力;
⑤若将B稍向下拨动一下,A排开水的体积变小、受到的浮力变小,而F拉=G﹣F浮,A受到的拉力变大,B将被拉回,据此判断放手后AB两物体能否恢复图中的情形。
【解答】解:
A物体的重力为GA=mAg=3kg×10N/kg=30N,B物体的重力为GB=mBg=2kg×10N/kg=20N;
①滑轮摩擦不计,由于整体处于静止状态,定滑轮不省力,弹簧测力计的示数等于物体B的重力,大小为20N,故①正确;
②由图可知,物体A受到20N的向上的拉力、受到30N的重力,所受浮力为:F浮=G﹣F拉=30N﹣20N=10N,故②正确;
③由公式F浮=ρ水gV排可知,物体A浸在水中的体积为:
V浸=V排===1×10﹣3m3=1dm3=1000cm3,故③错误;
④由题意可知,整体处于静止,物体A处于平衡状态,但此时还受到拉力的作用,不是出于漂浮,故④错误;
⑤若将B稍向下拨动一下,A排开水的体积变小、受到的浮力变小,而F拉=G﹣F浮,A受到的拉力变大,由于力的作用是相互的,A对B的拉力变大,B将被拉回,放手后AB两物体将恢复图中的情形,故⑤正确。
故①②⑤正确、③④错误。
故选:C。
【点评】本题主要考查了对图中装置进行受力分析,既要把它看成一个整体,其处于平衡状态,又能分别判断每一个物体所受到的力,属易错题。
25.如图,弹簧测力计下挂有一个圆柱体,把它从盛水的烧杯中缓慢提升,直到全部露出水面,已知容器底面积为400cm2,如图甲所示.该过程中弹簧测力计读数F随圆柱体上升高度h的关系如图乙所示.下列说法正确的是( )
A.圆柱体的高是5cm
B.圆柱体的密度是2×103kg/m3
C.圆柱体受到的最大浮力为10N
D.圆柱体的横截面积为100cm2
【分析】由图象知圆柱体浸没在水中和离开水面弹簧测力计的拉力,求出圆柱体的重力和最大浮力,由重力公式求出圆柱体的质量,由阿基米德原理求出物体浸没时排开水的体积(物体的体积),根据密度公式求出圆柱体的密度,根据图象求出从圆柱体刚出水面到完全离开时圆柱体上升的高度,根据“图2和图3中 红线上方的水和圆柱体的体积之和是相等的”求出圆柱体的高度,最后根据体积公式求出圆柱体的横截面积.
【解答】解:由图象知,圆柱体的重力:G=10N,
圆柱体的质量:m===1kg,
圆柱体浸没在水中弹簧测力计示数为6N,
则圆柱体受到的最大浮力为:F浮=G﹣F=10N﹣6N=4N,故C错误.
圆柱体的体积:V=V排===4×10﹣4m3=400cm3,
圆柱体的密度:ρ===2.5×103kg/m3,故B错误.
由题中图象结合下图可知,从图1到图2圆柱体上升的高度为2cm;从图2到图3(即从圆柱体刚出水面到完全离开),圆柱体上升的高度h=5cm﹣2cm=3cm,
如上图,图2和图3中 红线上方的水和圆柱体的体积之和是相等的,
设圆柱体的高度为h物,故S容h物=S容h+V,
400cm2×h物=400cm2×3cm+400cm3,
解得圆柱体的高度为:h物=4cm,故A错误.
圆柱体的横截面积为:S物===100cm2,故D正确.
故选:D。
【点评】本题的关键在于求出圆柱体的高度,圆柱体上升,同时水面要下降,根据“图2和图3中 红线上方的水和圆柱体的体积之和是相等的”求出圆柱体的高度.
26.如图甲所示,用弹簧测力计吊着一金属圆柱体将其缓慢放入水中(水足够深),在圆柱体接触容器底之前,分别记下圆柱体下表面距水面的深度h和弹簧测力计对应的示数F,图乙是根据记录数据作出的F和h关系的图象。由图象可知( )
A.该圆柱体的高度为8cm
B.该圆柱体的横截面积为60cm2
C.该圆柱体的密度为1.5 g/cm3
D.撤去弹簧测力计,将圆柱体置于容器底部时圆柱体对容器底部的压强为3×103Pa
【分析】(1)由F﹣h图象可知,当h=0(圆柱体没有浸入水),弹簧测力计的示数为圆柱体重;当h≥10cm(圆柱体全浸入水),弹簧测力计的示数加上圆柱体受到的水的浮力等于圆柱体重,据此可知圆柱体的高度;
(2)根据称重法求出求出圆柱体受的浮力,利用阿基米德原理求排开水的体积(圆柱体的体积),再根据体积公式求出圆柱体的底面积;
(3)知道了圆柱体的重,根据G=mg求出圆柱体的质量,再利用密度公式求圆柱体的密度;
(4)撤去弹簧测力计,圆柱体对容器底部的压力等于圆柱体受到的重力减去受到的浮力,再根据压强公式求出圆柱体对容器底部的压强。
【解答】解:(1)由图知,圆柱体刚浸没时下表面所处的深度:
h=10cm=0.1m,即圆柱体的高度为0.1m,故A错误;
(2)∵当圆柱体全浸入时,弹簧测力计的示数F′=2N,
∴圆柱体受到的最大浮力(全浸入时):
F浮=G﹣F′=8N﹣2N=6N,
∵F浮=ρgV排,
∴圆柱体的体积:
V=V排===6×10﹣4m3,
由V=Sh可得,圆柱体的横截面积:
S===6×10﹣3m2=60cm2,故B正确;
(3)由图可知,圆柱体重G=8N,则圆柱体的质量:
m===0.8kg,
圆柱体的密度:
ρ==≈1.3×103kg/m3=1.3g/cm3,故C错误;
(4)撤去弹簧测力计,将圆柱体沉入容器底部,
则圆柱体对容器底部的压力为:
F=G﹣F浮=8N﹣6N=2N,
圆柱体对容器底部的压强:
p==≈333Pa,故D错误。
故选:B。
【点评】本题考查知识点比较多,密度的计算、重力的计算、浮力的计算及其公式变形,会识图并从中得出相关信息是本题的关键,属于难题。
27.如图所示,水平地面上放有上下两部分均为柱形的薄壁容器,两部分的横截面积分别为S1、S2.质量为m的木球通过细线与容器底部相连,细线受到的拉力为T,此时容器中水深为h(水的密度为ρ)。下列说法正确的是( )
A.木球的密度为ρ0
B.木球的密度为ρ0
C.剪断细线,待木球静止后水对容器底的压力变化量为T
D.剪断细线,待木球静止后水对容器底的压力变化量为T
【分析】(1)木球浸没时,此时受到竖直向上的浮力、竖直向下的重力和绳子的拉力,根据力的平衡条件,利用阿基米德原理F浮=ρ水gV排和G=mg=ρVg即可求出木块的密度。
(2)剪断细线,木块漂浮,根据漂浮条件求出木球所受浮力的变化量,由于浮力减小,排开水的体积减小,求出水面下降的高度,然后利用F=pS求出压力的变化量。
【解答】解:
(1)木球浸没时,其受到竖直向上的浮力、竖直向下的重力和绳子的拉力,
由于木球处于静止状态,受力平衡,根据力的平衡条件可得:
F浮=G+T=mg+T,
木球浸没时,V排=V木,则根据阿基米德原理F浮=ρ液gV排可得:
ρ0gV排=mg+T,
由ρ=可得木球的体积:V木=,
所以,ρ0g×=mg+T,
解得ρ木=ρ0;故AB错误;
(2)剪断细线,木块漂浮,F浮′=G=mg,
则待木球静止后浮力变化量为:△F浮=F浮﹣F浮′=mg+T﹣mg=T,
根据阿基米德原理F浮=ρ液gV排可得水面下降的高度(容器上部的水面下降):
△h===
则由△p=可得,水对容器底的压力变化量:
△F=△pS2=ρ0g△hS2=ρ0g×S2=T,故C正确,D错误。
故选:C。
【点评】本题综合考查受力平衡和阿基米德原理的应用,关键是从图象上读出水面的下降高度的判断,注意底部所受压力一定利用F=pS计算,有一定的难度。
28.如图所示,圆柱形容器放在水平桌面上,容器中装有适量的水,一木块漂浮在水面上。现在容器底部开一个小孔,使容器中的水流出。下列表示木块所受浮力大小F和容器对桌面的压强P随时间t变化的关系图线中,可能正确的是( )
A. B.
C. D.
【分析】当水位在一定高度时,木块处于漂浮状态,即浮力等于重力;当水位下降到一定高度时,木块对容器底有压力,浮力小于重力。根据液体压强随深度变化的特点判断容器对桌面的压力的变化,然后根据p=判断容器对桌面压强的变化。
【解答】解:AB、当水位在一定高度时,木块处于漂浮状态,即浮力等于重力;当木块接触到容器底时,水继续流出,木块排开水的体积减小,浮力减小;同时小孔在容器底部,随着水的流出,容器内的水面会逐渐降低,由p=ρgh小孔处受的压强变小,水流逐渐变缓,可知容器中相同时间内流出的水量越来越少,所以,相同时间内水减少的体积越来越小,即木块排开水的减小量越来越小,故当木块接触到容器底时,所受的浮力大小并非随时间均匀减小。
故A不正确,B正确;
CD、由题意知,小孔在容器底部,随着水的流出,容器内的水面会逐渐降低,由p=gh小孔处受的压强变小,水流逐渐变缓,可知容器中相同时间内流出的水量越来越越少,所以,相同时间内水减少的重力越来越小,容器对桌面减小的压力越来越来,由p=可得,容器对桌面的压强p2随时间并非匀速减小,减小量就是先快后慢,故CD均不正确。
故选:B。
【点评】本题主要考查压强和浮力的应用,关键是理解小孔中水的流量与时间的关系。
29.如图甲所示,左上方装有电子阀门的圆柱形容器放在水平桌面上,将长方体木块竖直放在容器底部。控制阀门,使容器中相同时间内流入的水量相等,注水直至图乙所示状态。下列表示木块所受浮力大小F1、木块对容器底部的压力F2、容器对桌面的压强p和木块所受浮力做的功W随时间t变化的关系图线中,可能正确的是( )
A. B.
C. D.
【分析】(1)根据F浮=ρgV排判断浮力的变化,当水位在一定高度时,木块处于漂浮状态,即浮力等于重力;
(2)根据浮力的变化分析拉力的变化;
(3)容器对桌面的压强是固体压强,用公式p=分析即可判断;
(4)根据W=Fs判断浮力做的功W。
【解答】解:A、由题意知,控制阀门,使容器中相同时间内流出的水量相等,所以,相同时间内排开水的体积逐渐增加,根据F浮=ρgV排知,浮力逐渐增加,当水位在一定高度时,木块处于漂浮状态,即浮力等于重力,故A错误;
B、随着时间变长,浮力变大,木块对容器底部的压力变小,当水位在一定高度时,木块处于漂浮状态,木块对容器底部的不在产生压力,故B错误;
C、由题意知,控制阀门,使容器中相同时间内流出的水量相等,所以,相同时间内水增加的重力相同,容器对桌面增加的压力相同,由p=可得,容器对桌面的压强p2随时间均匀增加,故C错误;
D、在木块浮起来之前,木块受浮力作用,但物体没有浮起,则浮力没有做功,当浮起来后,木块随水面的升高而升高,浮力做功逐渐变大,故D正确。
故选:D。
【点评】本题综合考查了做功的影响因素、浮力变化、拉力变化和固体压强公式的应用,涉及的内容较多。
30.把一木块浸没在水中,排开的水所受重力为12牛,如果把木块放入酒精中,则它受到的浮力( )
A.大于12牛 B.小于12牛 C.等于12牛 D.无法判定
【分析】同一个小木块,一般ρ木<ρ酒<ρ水.在两种液体中都漂浮,根据物体的漂浮条件(F浮=G)判断受浮力大小关系。
【解答】解:∵木块浸没在水中,排开的水所受重力为12N,
∴木块在水中收到的浮力F1=G排=12N,
∵ρ木<ρ水,
∴木块的重力G木<F1=12N,
∵ρ木<ρ酒,
∴把木块放入酒精中会漂浮,
所以受到的浮力F2=G木<12N。
故选:B。
【点评】本题关键是知道ρ木<ρ酒<ρ水.判断出木块浸没在水中木块会上浮,木块放入酒精中会漂浮。
31.如图甲所示,水平面上有一个底面积为200cm2,高为12cm的圆柱形薄壁容器,容器中装有质量为2kg的水,现将一个质量分布均匀、底面积100cm2,体积为500cm3的物块(不吸水)放入容器中,物块漂浮在水面上,物块浸入水中的体积为总体积的.先用外力F逐渐将木块缓慢匀速的压入水中使其刚好浸没,则( )
A.物体匀速浸入水中的过程中,F的大小一直不变
B.从物体漂浮到物体刚好浸没,物体下降的距离是1.5cm
C.从物体漂浮到物体刚好浸没,水对容器底增大的压力和物体增大的浮力均为3N
D.从物体漂浮到物体刚好浸没,容器对桌面增大的压力小于物体浸没时所受的外力F
【分析】(1)物体匀速浸入水中的过程中,排开水的体积逐渐增大,根据F浮=ρ水gV排判断出浮力的变化根据题意,对物体受力分析判断出F的变化;
(2)利用水的质量和物体在水中的两次状态计算出液面高度变化,再根据物体与液面的关系去计算物体下降的距离;
(3)将物体放入水中时,A漂浮,物体浸入水中的体积为总体积的,用外力F逐渐将木块缓慢匀速的压入水中使其刚好浸没,但整体仍然漂浮,增加的压力等于增加的浮力,由阿基米德原理算出此时压力F,
根据(2)知溢出水的高度,根据G溢=ρ水gV溢=ρ水gSh溢算出溢出水的重力,从而算出水对容器底部增加的压力大小由阿基米德原理算出物体完全浸没时的浮力,从而算出物体增大的浮力;
根据力的作用水相互的可知对容器底部增加的压力大小与物体B重力相等,此时物体A受到的浮力是A完全浸没水中时所受的浮力,此值要大于F;
(4)对容器底部增加的压力大小与压力F减去溢出水的重力。
【解答】解:
A、将物体缓慢匀速浸入水的过程中,物体受竖直向下的重力、竖直向下的压力F以及竖直向上的浮力,
物体匀速浸入水的过程中,排开水的体积逐渐增大,根据F浮=ρ水gV排知物体受到的浮力增大,由于物体处于平衡状态,则竖直向下的压力F也变大,故A错误;
B、容器中水的体积:V水===2×10﹣3m3=2000cm3,
物体漂浮时,浸入水中的体积为总体积的,
则此时水面的高度:h1===11cm,
此时物体浸在水中的高度:h′===2cm,
物体下底面距容器底距离:L=11cm﹣2cm=9cm,
当物体完全没入水中时,
水面的高度:h2===12.5cm,
所以,在漂浮到刚好浸没,容器中液面的高度为12cm,
物体下底面距容器底距离:L′=12cm﹣=7cm
因此从漂浮到刚好浸没,物体下降的距离:d=9cm﹣7cm=2cm,故B错误;
C、将物体放入水中时,A漂浮,物体浸入水中的体积为总体积的,
则F浮=ρ水gV×=G﹣﹣﹣﹣﹣﹣﹣﹣﹣①
用外力F逐渐将木块缓慢匀速的压入水中使其刚好浸没,但整体仍然漂浮
则由力的平衡条件可得F浮′=ρ水gV=F+G﹣﹣﹣﹣﹣﹣﹣﹣﹣﹣②
所以由①②可得,F=ρ水gV×=1×103kg/m3×10N/kg×500×10﹣6m3×=3N,
物体浸没时,由于增加了压力F,溢出了12.5cm﹣12cm=0.5cm高度的水,
溢出水的重力为:G溢=ρ水gV溢=ρ水gSh溢=1.0×103kg/m3×10N/kg×200×10﹣4m2×0.005m=1N,
因此水对容器底部增加的压力大小:△F′=F﹣G溢=3N﹣1N=2N,
此时物体完全浸没,
因此物体受到的浮力:F浮′=ρ水gV=1×103kg/m3×10N/kg×500×10﹣6m3=5N,
则物体增大的浮力为:△F浮=F浮′﹣F浮=F=3N,故C错误;
D、由选项C的分析可知,用外力F逐渐将木块缓慢匀速的压入水中使其刚好浸没时,水对容器底部增加的压力大小2N,容器对桌面增大的压力也为2N,而物体浸没时所受的外力F为3N,
所以,容器对桌面增大的压力小于物体浸没时所受的外力F,故D正确。
故选:D。
【点评】本题考查知识点比较多,体积的计算,浮力的计算、压强的计算及其公式变形,属于难题。
二.计算题(共9小题)
32.如图所示,底面积为100cm2薄壁圆柱形容器盛有适量的水。重力为12N,体积为2×10﹣3m3的木块A漂浮在水面上,如图甲所示;现将一体积为250cm3的合金块B放在木块A上方,木块A恰好有五分之四的体积浸入水中,如图乙所示。求:
(1)图甲中木块A受到浮力的大小;
(2)合金块B的密度;
(3)将合金块B从木块A上取去下放入容器的水中,当A、B都静止时,液体对容器底部的压强比取下合金块B前减小了多少?
【分析】(1)图甲中木块A漂浮在水面上,受到的浮力和自身的重力相等;
(2)合金块B放在木块A上方时整体漂浮,受到的浮力和自身的重力相等,根据题意求出排开水的体积,根据阿基米德原理求出受到的浮力即为A和B的重力之和,然后求出B的重力,根据G=mg和ρ=求出合金块B的密度;
(3)将合金块B从木块A上取去下放入容器的水中,B的密度大于水的密度,合金B将沉底,排开水的体积和自身的体积相等,根据阿基米德原理求出受到的浮力,然后求出浮力减小的量,根据阿基米德原理排开水体积的变化量,进一步求出容器内水深度的减少量,根据p=ρgh求出液体对容器底部的压强比取下合金块B前减小了多少。
【解答】解:
(1)图甲中木块A漂浮在水面上,
所以,图甲中木块A受到的浮力:F浮A=GA=12N;
(2)合金块B放在木块A上方时整体漂浮,受到的浮力和自身的重力相等,
此时排开水的体积:
V排=VA=×2×10﹣3m3=1.6×10﹣3m3,
此时木块A受到的浮力:
F浮=ρ水gV排=1.0×103kg/m3×10N/kg×l.6×10﹣3m3=16N,
B的重力:
GB=F浮﹣GA=16N﹣12N=4N,
由G=mg可得,合金的质量:
mB===0.4kg=400g,
合金块B的密度:
ρB===1.6g/cm3=1.6×103kg/m3;
(3)将合金块B从木块A上取去下放入容器的水中,
因ρB>ρ水,
所以,合金B将沉底,排开水的体积和自身的体积相等,
此时合金B受到的浮力:
F浮B=ρ水gVB=1.0×103kg/m3×10N/kg×250×10﹣6m3=2.5N;
木块A静止时处于漂浮状态,则木块A受到的浮力:F浮A=GA=12N;
A和B受到浮力的减少量:
△F浮=F浮﹣F浮A﹣F浮B=16N﹣12N﹣2.5N=1.5N,
排开水体积的减少量:
△V排===1.5×10﹣4m3,
水深度的变化量:
△h===0.015m,
液体对容器底部的压强比取下合金块B前减小了:
△p=ρ水g△h=1.0×103kg/m3×10N/kg×0.015m=150Pa。
答:(1)图甲中木块A受到浮力的大小为12N;
(2)合金块B的密度为1.6×103kg/m3;
(3)将合金块B从木块A上取去下放入容器的水中,当A、B都静止时,液体对容器底部的压强比取下合金块B前减小了150Pa。
【点评】本题考查了物体浮沉条件和阿基米德原理、重力公式、密度公式、液体压强公式的综合应用,分析好最后一问中液体深度的变化量是关键。
33.如图甲,一实心长方体G沿竖直方向以0.2m/s的速度匀速上升的情景,图乙是G从水底上升到水面之后这个过程细绳对G的拉力F随时间t变化的图象(水的密度为ρ水=1.0×103kg/m3)。
求(1)长方体G浸没在水中时受到的浮力;(2)长方体G的密度;(3)长方体在水底时,水底受到水的压强。
【分析】图乙是G从水底上升到水面之后这个过程细绳对G的拉力F随时间t变化的图象,AB段拉力大小不变,根据拉力F=G﹣F浮,浮力不变,即物体浸没在水中向上运动,从图象可以看出物体浸没在水中拉力F1,BC段表示拉力逐渐变大,由F=G﹣F浮,表示浮力逐渐变小,即排开水的体积逐渐变小,即表示物体露出水面的过程;
从C点开始,拉力大小不变,表示物体开始脱离水面,此时物体受到的拉力等于重力。
(1)根据F浮=G﹣F1=求长方体G浸没在水中时受到的浮力:
(2)由G=mg求物体的质量,根据阿基米德原理求物体排开水的体积即物体的体积,根据密度公式求密度;
(3)由图可判断物体从水底上升到C后开始脱离水面,由图知经历的时间t,根据h=Vt求水的深度,根据P=ρgh求水底受到水的压强。
【解答】解:
(1)长方体G浸没在水中时受到的浮力:
F浮=G﹣F1=18N﹣8N=10N;
(2)根据G=mg,物体G的质量:
m=1.8kg,
物体G的体积:
V=V排==1×10﹣3 m3;
物体G的密度:
ρ==1.8×103kg/m3;
(3)物体从水底上升到C后开始脱离水面,由图知,经历的时间t=15s,水的深度:
h=Vt=0.2m/s×15s=3m,
水底受到水的压强:
P=ρgh=1.0×103kg/m3×10N/kg×3m=3×104Pa。
答:(1)长方体G浸没在水中时受到的浮力为10N;
(2)长方体G的密度为1.8×103kg/m3;
(3)长方体在水底时,水底受到水的压强为3×104Pa。
【点评】本题考查速度称重法测浮力大小、阿基米德原理、二力平衡、密度公式、速度公式及压强公式的运用,关键是从图中搞好各个时间段对应的物理过程。综合性较强。
34.如图所示,两相同容器放置在水平地面上,底面积均为500cm2,现有两根完全相同的轻细弹簧,甲图中长方体木块被弹簧拉着浸没在水中,乙图中长方体石块被弹簧拉着浸没在水中。木块和石块体积相同,木块和石块静止时两弹簧的伸长量相等,且液面正好相平。已知,木块重力G木=10N,水和木块密度关系ρ水=2ρ木,ρ水=1×103kg/m3(忽略弹簧体积及所受浮力)。
(1)求甲图中木块所受浮力;
(2)求石块的密度;
(3)求两容器对地面的压强差。
【分析】(1)根据G=mg和ρ=列出木块的重力表达式,根据阿基米德原理列出木块受到的浮力的表达式,又知ρ水=2ρ木,联立三式求解甲图中木块所受浮力;
(2)对乙图中的石块进行受力分析,根据力的平衡求得石块重力的大小,然后根据G=mg和ρ=列出石块的重力表达式,根据阿基米德原理列出石块受到的浮力的表达式,联立求解石块的密度;
(3)容器对桌面的压力等于容器与容器里的液体的重力、物体的对液体的压力(浮力)之和,求出压力之差,即可利用p=求出压强差。
【解答】解:(1)由题知,ρ水=2ρ木 ﹣﹣﹣﹣﹣﹣﹣﹣﹣﹣﹣﹣﹣﹣﹣①
根据G=mg和ρ=可得,木块的重力G木=ρ木V木g﹣﹣﹣﹣﹣﹣﹣﹣﹣﹣﹣﹣﹣﹣﹣②
木块完全浸没在水中,排开水的体积等于其自身体积,
则木块受到的浮力:F浮木=ρ水gV木 ﹣﹣﹣﹣﹣﹣﹣﹣﹣﹣﹣﹣﹣﹣﹣﹣﹣③
联立①②③式可得,F浮木=2G木=2×=20N;
(2)对乙图中的石块进行受力分析可知,石块在重力、浮力和拉力的作用下静止,处于平衡状态,有:F2+F浮石=G石,
因为木块和石块体积相同,均浸没在水中,排开水的体积相等,
所以,根据F浮=ρ水gV排可知铁块受到的浮力等于木块受到的浮力,即F浮石=F浮木=20N,
则G石=F2+F浮石=10N+20N=30N,
根据F浮石=ρ水gV石得:V石=,
因为G石=ρ石V石g,
则ρ石===ρ水=×1×103kg/m3=1.5×103kg/m3;
(3)由于力的作用是相互的,则水中的物体对水产生向下的压力大小与物体受到浮力相等,
则甲容器对桌面的压力F′=G容器+G水甲+G木,
乙容器对桌面的压力F″=G容器+G水乙+F浮石,
由于木块和石块体积相同,木块和石块静止时浸没在水且液面正好相平,所以G水甲=G水乙,
则△F=F″﹣F′=F浮石﹣G木=20N﹣10N=10N,
所以,△p===200Pa。
答:(1)甲图中木块所受浮力为20N;
(2)石块的密度为1.5×103kg/m3;
(3)两容器对地面的压强差为200Pa。
【点评】此题考查浮力和密度的计算,涉及到重力、密度公式的应用,阿基米德原理,对物体进行受力分析,以及力的合成与应用,是一道力学综合题,关键有二:一是各种公式及其变形的灵活运用;二是根据阿基米德原理得出木块和石块所受浮力相等,难度较大。
35.如图所示,一个边长为1m的正方体静止在底面积为2m2的容器底(容器重力不计),上表面到水面的深度为h=2m,现在用一根粗细和重力不计的绳子将该正方体从水底竖直向上拉起,直至完全拉出水面,在整个拉动过程中,正方体始终保持匀速运动,拉力大小随时间的变化关系如图所示,求:
(1)正方体在露出水面前受到水的浮力是多少N?
(2)正方体离开容器底到露出水面前,绳子的拉力F1是多少N?
(3)正方体的密度是多少kg/m3?
(4)当正方体有一半露出水面时,容器对水平地面的压强为多少Pa?
【分析】(1)已知正方体的体积,根据阿基米德原理F浮=ρ水gV排计算正方体浸没时受到的浮力;
(2)当重物未露出水面时,重物受到三个力的作用,即向上的拉力F1、向上的浮力F浮和向下的重力G,三个力的关系为F1+F浮=G,据此计算拉力F1;
(3)根据G=mg计算出物体的质量,再根据密度公式ρ=计算出物体的密度;
(4)先根据图示和题意求出原来水的深度,从而求出正方体和水的总体积,再求出容器中水的体积,利用公式G水=m水g=ρ水V水g求出水的重力;当正方体有一半露出水面时,利用阿基米德原理的公式求出正方体此时所受的浮力;当正方体有一半露出水面时,容器对水平地面的压力等于水和正方体的总重力减去向上的拉力,即F压=G水+G﹣F拉=G水+F浮′,据此求出容器对水平地面的压力,进而根据压强公式求出容器对水平地面的压强。
【解答】解:(1)正方体在露出水面前受到水的浮力:
F浮=ρ水gV排=1.0×103kg/m3×10N/kg×(1m)3=1×104N;
(2)由图象可知,露出水面后绳子的拉力即为正方体的重力,则G=5×104N,
当正方体未露出水面时,它受向上的拉力F1、向上的浮力F浮和向下的重力G,
根据力的平衡条件有:F1+F浮=G,
所以,正方体在露出水面前受到绳子的拉力:
F1=G﹣F浮=5×104N﹣1×104N=4×104N;
(3)根据G=mg可得,正方体的质量:
m===5×103kg,
正方体的密度:
ρ===5×103kg/m3;
(4)由图和题意可知,正方体在露出水面前水的深度:H=h+L=2m+1m=3m,
正方体和水的总体积:V总=S容器H=2m2×3m=6m3,
则容器中水的体积:V水=V总﹣V物=6m3﹣1m3=5m3,
容器中水的重力:G水=m水g=ρ水V水g=1.0×103kg/m3×5m3×10N/kg=5×104N;
当正方体有一半露出水面时,正方体受到水的浮力:
F浮′=ρ水gV排′=1.0×103kg/m3×10N/kg××1m3=5×103N;
根据称量法测浮力(或力的平衡条件)可知,F浮′=G﹣F拉,
已知容器重力不计,当正方体有一半露出水面时,容器对水平地面的压力等于水和正方体的总重力减去向上的拉力,即F压=G水+G﹣F拉=G水+F浮′=5×104N+5×103N=5.5×104N;
此时容器对水平地面的压强为:
p===2.75×104Pa。
答:(1)正方体在露出水面前受到水的浮力是1×104N;
(2)正方体离开容器底到露出水面前,绳子的拉力F1是4×104N;
(3)正方体的密度是5×103kg/m3;
(4)当正方体有一半露出水面时,容器对水平地面的压强为2.75×104Pa。
【点评】本题综合考查了阿基米德原理、称量法计算浮力、密度的计算、固体压强的计算;正确分析图象并获取有用的信息,方可解答此题;本题的难点是第4小题,关键要知道“容器对水平地面的压力等于水和正方体的总重力减去向上的拉力”以及G﹣F拉=F浮′。
36.如图甲所示,水平面上有一底面积为5.0×10﹣3m2的圆柱形薄壁容器,容器中装有质量为0.5kg的水。现将一个质量分布均匀、体积为5.0×10﹣5m3的物块(不吸水)放入容器中,物块漂浮在水面上,物块浸入水中的体积为4.0×10﹣5m3.(g取10N/kg,水的密度ρ水=1.0×103kg/m3)
(1)求物块受到的浮力大小;
(2)求物块的密度;
(3)用力缓慢向下压物块使其恰好完全浸没在水中(水未溢出)如图乙,求此时水对容器底的压强。
【分析】(1)已知浸入水中的木块体积(排开水的体积),利用阿基米德原理求所受浮力。
(2)由于物块漂浮在水面上,根据漂浮条件可知物块的重力,求出质量,利用ρ=求出物块的密度;
(3)利用ρ=求出水的体积,即可求出物块使其恰好完全浸没在水中,水和物块的总体积,已知容器底面积求出水的深度h,根据p=ρgh即可求出水对容器底的压强。
【解答】解:(1)已知V排=4.0×10﹣5m3,
则F浮=ρ水gV排=1.0×103kg/m3×10N/kg×4×10﹣5m3=0.4N。
(2)由于物块漂浮在水面上,则物块的重力G=F浮=0.4N,
则质量m===0.04kg;
物块的密度ρ===0.8×103kg/m3;
(3)由ρ=得水的体积为V水===5×10﹣4m3,
物块使其恰好完全浸没在水中,水和物块的总体积V=V水+V物=5×10﹣4m3+5×10﹣5m3=5.5×10﹣4m3
则水的深度为h===0.11m,
所以水对容器底的压强:
p=ρgh=1.0×103kg/m3×10N/kg×0.11m=1.1×103Pa。
答:(1)物块受到的浮力大小为0.4N;
(2)物块的密度为0.8×103kg/m3;
(3)此时水对容器底的压强1.1×103Pa。
【点评】本题考查漂浮条件、阿基米德原理和压强公式的应用,这是中考必考题型,要熟练应用。
37.如图甲所示,一底面积为400cm2圆柱形容器内盛足够多的水,一实心正方体木块漂浮在液面上,已知木块的体积为1000cm3,ρ木=0.6×103kg/m3,求:
(1)这时木块受到的浮力;
(2)此时木块浸在水中的体积;
(3)若在木块上放入一物体A后,木块刚好浸没在水中(如图乙所示),则容器底部受到的压强将增加多少Pa?
【分析】(1)已知木块的边长和密度,根据公式G=mg=ρVg可求木块的重力;木块漂浮时受到的浮力等于自身的重力;
(2)据阿基米德原理可以计算出浸入水中的体积;
(3)据木块的总体积和(2)中浸入水中的体积,可计算出露出液面的体积,即木块全部浸没时多排开液体的体积,而后知道容器的底面积,可以计算出容器内液体上升的高度,即可得出容器底部受到的压强将增加量。
【解答】解:(1)木块所受的重力:
G木=m木g=ρ木gV木=0.6×103kg/m3×10N/kg×1000×10﹣6m3=6N;
因为木块漂浮,所以木块受到的浮力F浮=G木=6N;
(2)当F浮=G木时,木块刚好能浮起。
即:ρ水gV排=G木=1.0×103kg/m3×10N/kg×V排=6N;
解得:V排=6×10﹣4m3=600cm3;
(3)木块露出液面的体积:V露=V﹣V排=1000cm3﹣600cm3=400cm3;
已知圆柱形容器的底面积为400cm2;
故木块全部浸没时上升的高度:△h===1cm;
故容器底部受到的压强将增加量为:
△p=ρg△h=1.0×103kg/m3×10N/kg×0.01m=100Pa;
答:(1)这时木块受到的浮力是6N;
(2)此时木块浸在水中的体积600cm3;
(3)若在木块上放入一物体A后,木块刚好浸没在水中(如图乙所示),则容器底部受到的压强将增加100Pa;
【点评】本题考查重力、浮力、压强等的计算,关键是公式及其变形的灵活运用,相对比较简单,解题过程中注意单位的换算。
38.在水平桌面上放置一个底面积为100cm2,重量为400g的圆筒,筒内装有16cm的某种液体.弹簧测力计的下端悬挂着一个底面积为40cm2,高为8cm的金属柱,当金属柱从液面上方逐渐浸入液体中直到全部浸没时,弹簧测力计的示数F与金属柱浸入液体深度h的关系如图所示.(圆筒厚度忽略不计,筒内液体没有溢出,g取10N/kg)求:
(1)当金属柱有一半的体积浸在液体中时,受到的浮力是多少?
(2)圆筒内所装液体的密度是多少?
(3)金属柱浸没在这种液体中时,液体对容器底增加的压强是多少?
(4)当金属柱有一半的体积浸在液体中时,圆筒对桌面的压强是多少?
【分析】(1)结合图象由称重法求浮力;
(2)已知浮力,排开液体的体积,由阿基米德原理可求液体的密度;
(3)液体增加的体积,就是排开液体的体积,底面积已知,可求增加的深度;
(4)物体受到的浮力,就是圆筒增加的压力.
【解答】解:(1)由图象可知:当h=0时,F=10N,即金属柱的重力G=10N,
当h=8cm时,金属柱完全浸没,此时弹簧测力计的示数为2N,
金属柱受到的浮力F浮=G排=10N﹣2N=8N
所以当金属柱有一半的体积浸入液体中时,受到的浮力
F′浮=G′排=G排=×8N=4N;
(2)金属柱的体积V=Sh=40cm2×8cm=3.2×10﹣4m3
浸没时V排=V=3.2×10﹣4m3,
由F浮=ρ液V排g得:
ρ液===2.5×103kg/m3;
(3)当金属柱全部浸没时,液体对容器增加的压力就等于金属柱排开的液体的重力,
F压=G排=8N
所以液体对容器底增加的压强
p===800Pa;
(4)当金属柱有一半体积浸在液体中时,物体的总重为
G总=G筒+G液+G′排
=4N+2.5×103kg/m3×100×16×10﹣6m3×10N/kg+4N=48N
桌面受到的压力F总=G总=48N,
所以圆筒对桌面的压强:
P′===4800Pa.
答:(1)当金属柱有一半的体积浸在液体中时,受到的浮力是4N;
(2)圆筒内所装液体的密度是2.5×103kg/m3;
(3)金属柱浸没在这种液体中时,液体对容器底增加的压强是800pa;
(4)当金属柱有一半的体积浸在液体中时,圆筒对桌面的压强是4800pa.
【点评】本题主要考查与浮力有关的计算,有一定难度.
39.如图甲所示,为我国自主研制、全球最大的两栖大飞机AG600漂浮在水面时的情景。AG600飞机能够像船一样在水面滑行、起飞降落。它的用途很多,最主要的是森林灭火、水上救援、物资运输、海洋探测等。该飞机最大总质量为53.5吨、机体总长36.9米,翼展达到38.8米,4台发动机,单台功率为3126kW,航程4500km,一次可救护50名遇险者。如图乙所示为我国自主研制的“海斗号”无人潜水器,最大下潜深度可达10767m。取海水的密度为1×103kg/m3。
(1)AG600在水中所受的最大浮力为多少N;
(2)“海斗号”在海水中所受的最大压强为多少Pa;
(3)若从AG600中释放“海斗号”入水浸没,不接触水底,一根绳子两端分别连着AG600和“海斗号”,静止后绳子拉力为8×103N,假设海斗号平均密度为5×103kg/m3,则此过程前后AG600减小的浮力为多少N?
【分析】(1)知道AG600的最大总质量,根据漂浮条件即可求出所受的最大浮力。
(2)知道下潜的深度和海水的密度,根据p=ρgh求出受到的海水的最大压强;
(3)对“海斗号”受力分析,由平衡条件求其体积和重力,根据AG600受力情况即可得出浮力变化。
【解答】解:
(1)已知AG600的最大总质量为53.5吨,
则AG600漂浮在水面上所受的最大浮力:
F浮=G总=m总g=53.5×103kg×10N/kg=5.35×105N;
(2)“海斗号”最大下潜深度为10767m,
则“海斗号”在海水中所受的最大压强:
p=ρ海水gh=1.0×103kg/m3×10N/kg×10767m=1.0767×108Pa;
(3)“海斗号”在水中处于平衡状态,受向上的拉力F、向上的浮力F浮′和向下的重力G海斗,
由力的平衡条件可得G海斗=F+F浮′,
由重力公式和阿基米德原理可得:ρgV=F+ρ水gV,
所以,海斗号潜水器的体积:
V===0.2m3,
则“海斗号”的重力:G′=ρgV=5×103kg/m3×10N/kg×0.2m3=1×104N;
AG600释放“海斗号”后仍浮在水面上,受向上的浮力F浮″、向下的重力G飞机和向下的拉力F,
由力的平衡条件可得:F浮″=G飞机+F,且G飞机=G总﹣G海斗,
则此时AG600受到的浮力:F浮″=G总﹣G海斗+F=5.35×105N﹣1×104N+8×103N=5.33×105N,
所以此过程前后AG600减小的浮力:
△F浮=F浮﹣F浮″=5.35×105N﹣5.33×105N=2×103N。
答:(1)AG600在水中所受的最大浮力为5.35×105N;
(2)“海斗号”在海水中所受的最大压强为1.0767×108Pa;
(3)此过程前后AG600减小的浮力为2×103N。
【点评】本题以“海斗号”潜水器潜水为背景考查了液体压强的计算、浮力的计算、潜水器的体积,考查的点较多,是一道中档题。F浮=ρ水gV排和p=ρ水gh这两个公式一直是学生容易混淆,易错的知识,所以要注意理解和掌握。
40.如图甲所示,在容器底部固定一轻质弹簧,弹簧上端连有一边长为0.1m的正方体物块A,当容器中水的深度为20cm时,物块A有的体积露出水面,此时弹簧恰好处于原长状态(ρ水=1.0×103kg/m3,g取10N/kg)。求:
(1)物块A受到的浮力;
(2)物块A的密度;
(3)往容器缓慢加水(水未溢出)至物块A恰好浸没时水对容器底部的压强p(整个过程中弹簧受到的拉力跟弹簧的伸长量关系如图乙所示;液体压强公式p=ρgh)。
【分析】(1)根据物体边长和物块A体积露出水面的比例,求出排开水的体积,根据公式F浮=ρ水gV排求出浮力。
(2)利用物体的沉浮条件,此时物块漂浮。F浮=G,根据公式ρ水gV排=ρ物gV求出木块的密度;
(3)根据物体漂浮时浮力等于重力求出物体的重力;根据阿基米德原理求出A全部浸没时的浮力,从而求出测力计的拉力,根据木块没入水中的深度和测力计弹簧伸长的距离求出水面上升的高度,根据液体内部压强公式求出容器底部的压强。
【解答】解:(1)物块A体积为V=(0.1m)3=0.001m3,
则V排=V=×0.001m3=5×10﹣4m3,
由阿基米德原理可知:F浮=ρ水gV排=1×103kg/m3×10N/kg×5×10﹣4m3=5N;
(2)弹簧恰好处于自然状态时没有发生形变,则:F浮=G,即ρ水gV排=ρ物gV,
则物体的密度为:ρ物=ρ水=×1×103kg/m3=0.5×103kg/m3;
(3)物体A漂浮时,浮力等于重力,即G=5N;
物块A恰好全部浸没时,受到的浮力为:F'浮=ρ水gV=1×103kg/m3×10N/kg×0.001m3=10N;
此时物体A受到竖直向下的重力、弹簧向下的拉力、浮力的共同作用,则测力计的拉力F=F'浮﹣G=10N﹣5N=5N;
由图可知弹簧伸长5cm;当容器中水的深度为20cm时,物块A有的体积露出水面,则物块A恰好全部浸没时的水面比漂浮时水面上升10cm=5cm;所以水面上升的总的高度为10cm,水的深度为30cm;
水对容器底部的压强p=ρ水gh=1×103kg/m3×10N/kg×0.3m=3000Pa。
答:(1)物块A受到的浮力为5N;(2)物块A的密度为0.5×103kg/m3;(3)物块A恰好浸没时水对容器底部的压强为3000Pa。
【点评】此题考查了学生对液体压强的大小及其计算,密度的计算,浮力的计算等,此题中还有弹簧对木块的拉力,总之,此题比较复杂,稍有疏忽,就可能出错,因此是一道易错题。要求同学们审题时要认真、仔细。
声明:试题解析著作权属菁优网所有,未经书面同意,不得复制发布
日期:2021/2/17 23:42:51;用户:初中物理;邮箱:chaoyin104@xyh.com;学号:37127340
初二下册(春季班)人教版物理讲义 第7讲 期中复习-练习题: 这是一份初二下册(春季班)人教版物理讲义 第7讲 期中复习-练习题,文件包含初二下册春季班人教版物理讲义第7讲期中复习教师版练习题docx、初二下册春季班人教版物理讲义第7讲期中复习docx等2份试卷配套教学资源,其中试卷共30页, 欢迎下载使用。
人教版八年级下册10.2 阿基米德原理达标测试: 这是一份人教版八年级下册10.2 阿基米德原理达标测试,文件包含初二下册春季班人教版物理讲义第8讲浮力阿基米德-难教师版docx、初二下册春季班人教版物理讲义第8讲浮力阿基米德docx等2份试卷配套教学资源,其中试卷共39页, 欢迎下载使用。
人教版八年级下册第十章 浮力10.2 阿基米德原理课后复习题: 这是一份人教版八年级下册第十章 浮力10.2 阿基米德原理课后复习题,文件包含初二下册春季班人教版物理讲义第8讲浮力阿基米德-易教师版docx、初二下册春季班人教版物理讲义第8讲浮力阿基米德docx等2份试卷配套教学资源,其中试卷共29页, 欢迎下载使用。

