人教版七年级下册8.3 实际问题与二元一次方程组课堂检测
展开8.3 实际问题与二元一次方程组
第1课时 和差倍分与配套问题
一、选择题
1.某旅店一共有70个房间,大房间每间住8个人,小房间每间住6个人,一共480个学生刚好住满,设大房间有x个,小房间有y个,下列方程组中正确的是( )
A. B. C. D.
2.抗洪救灾小组在A地段原有28人,在B地段原有15人。现又调来29人,分别分配给A,B两个地段,要求调配后A地段的人数是B地段人数的2倍,则调往A,B两个地段的人数分别是( )
A.18,11 B.24,5 C.20,9 D.14,15
3.小明到商店购买“五四青年节”活动奖品,购买20只铅笔和10本笔记本共需110元,但购买30支铅笔和5本笔记本只需85元,设每支铅笔x元,每本笔记本y元.则可列方程组( )
A. B. C. D.
4.某车间有49名工人,每人每天能生产螺栓12个或螺母18个,设有x名工人生产螺栓,y名工人生产螺母,且每天生产的螺栓和螺母恰好按1∶2配套,则下列方程组正确的是( )
A. B. C. D.
5.学校的篮球比排球的2倍少3个,篮球数与排球数的比是3∶2,求两种球各有多少个,若设篮球有x个,排球有y个,根据题意列方程组为( )
A. B. C. D.
6.《九章算术》是中国古代第一部数学专著,它的出现标志着中国古代数学形成了完整的体系,在其方程章中有一道题:今有甲、乙二人,各有钱不知其数,若乙把其钱的一半给甲,则甲的钱为50;若甲把其钱的给乙,则乙的钱数也为50,问甲、乙各有多少钱?
若设甲持钱为x,乙持钱为y,则可列方程组( )
A. B. C. D.
7.甲、乙两人年收入之比为4∶3,支出之比为8∶5,一年间两人各存5000元(设两人剩余的钱都存入银行),则甲、乙两人年收入分别为( )
A.16000元,12000元 B.12000元,16000元 C.15000元,11250元 D.11250元,15000元
8.小明和小强一起去超市买菜,小明买西红柿、茄子、青椒各1 kg,共花12.8元,小强买西红柿2kg,茄子1.5 kg,共花15元,已知青椒每千克4.2元,则每千克西红柿、茄子的价格分别为( )
A.4.1元,4.5元 B.4.2元,4.4元 C.4.3元,4.3元 D.4.4元,4.2元
9.有大、小两种货车,2辆大货车与3辆小货车一次可以运货15.5吨,5辆大货车与6辆小货车一次可以运货35吨,设一辆大货车一次可以运货x吨,一辆小货车一次可以运货y吨,下列根据题意所列方程组中正确的是( )
A. B. C. D.
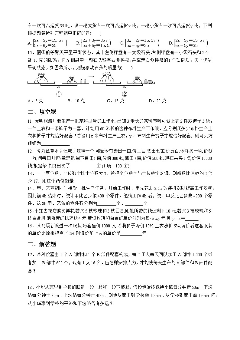
10.图①的等臂天平呈平衡状态,其中左侧秤盘有一大袋石头,右侧秤盘有一小袋石头和2个各10克的砝码,将左侧袋中一颗石头移至右侧秤盘,并拿走右侧秤盘的1个砝码后,天平仍呈平衡状态,如图②所示,则被移动石头的质量为( )
A.5克 B.10克 C.15克 D.20克
二、填空题
11.光明服装厂要生产一批某种型号的工作服,已知3米长的某种布料可做上衣2件或裤子3条,一件上衣和一条裤子为一套,计划用60米长的这种布料生产工作服,应分别用多少布料生产上衣和裤子才能恰好配套?若设用x米布料生产上衣,y米布料生产裤子才能恰好配套,则可列方程组为___ _.
12.《九章算术》记载了这样一个问题:今有善田一亩,价三百;恶田七亩,价五百.今并买一顷,价钱一万,问善田几何?意思是:当下良田1亩,价值300钱;薄田7亩,价值500钱.现在共买1顷,价值10000钱.根据条件,良田买了 亩.(1顷=100亩)
13.一个两位数,个位数字比十位数大2,若把个位数字与十位数字对调,则新数比原数的2倍少17,则这个两位数是 .
14.甲、乙两组同时接受一批生产任务,开始工作时,甲先花去2.5h改装机器以提高工作效率,因此前4h结束时,统计甲比乙少做400个零件,继续工作4h后,统计甲反比乙多做4200个零件.这8h甲、乙做的零件数分别为 个、 个.
15.小红去花店购买鲜花,若买5枝玫瑰和3枝百合,则她所带的钱还剩下10元;若买3枝玫瑰和5枝百合,则她所带的钱还缺4元.若设玫瑰和百合的单价分别为每枝x,y元,则y-x= .
16.某商场新购进一种服装,每套售价1000元.若将裤子降价10%,上衣涨价5%,调价后这套服装的单价比原来提高了2%,则调价前上衣的单价是 元.
三、解答题
17.某种仪器由1个A部件和1个B部件配套构成,每个工人每天可以加工A部件1 000个或者加工B部件600个,现有工人16名,应怎样安排人力,才能使每天生产的A部件和B部件配套?
18.小华从家里到学校的路是一段平路和一段下坡路,假设他始终保持平路每分钟走60m,下坡路每分钟走80m,上坡路每分钟走40m,则他从家里到学校需10min,从学校到家里需15min.问:从小华家到学校的平路和下坡路各有多远?
19.某化妆晚会上,男生脸上涂蓝色油彩,女生脸上涂红色油彩,涂红色油彩的人数比涂蓝色油彩的人数的2倍少1,涂蓝色油彩的人数是涂红色油彩的人数的,则晚会上男、女生各有几人?
20.随着“互联网+”时代的到来,一种新型打车方式受到大众欢迎,该打车方式的总费用由里程费和耗时费组成,其中里程费按p元/公里计算,耗时费按q元/分计算(总费用不足9元按9元计价).小明、小刚两人用该打车方式出行,按上述计价规则,其打车总费用、行驶里程数与车速如下表:
| 速度(公里/时) | 里程数(公里) | 车费(元) |
小明 | 60 | 8 | 12 |
小刚 | 50 | 10 | 16 |
(1)求p,q的值;
(2)如果小华也用该打车方式,车速55公里/时,行驶了11公里,那么小华的打车总费用为多少?
21.某公司需要粉刷一些相同的房间,经调查,3名师傅一天粉刷8个房间,还剩40 m2刷不完;5名徒弟一天可以粉刷9个房间;每名师傅比徒弟一天多刷30 m2的墙面.
(1)求每个房间需要粉刷的面积.
(2)该公司现有36个这样的房间需要粉刷,若只聘请1名师傅和2名徒弟一起粉刷,需要几天完成?
22.某水果店第一次购进400 kg西瓜,由于天气炎热,很快卖完.该店马上又购进了800 kg西瓜,进价比第一次每千克少了0.5元.两次进货共花费4400元.
(1)第一次购进的西瓜进价为每千克多少元?
(2)在销售过程中,两次购进的西瓜售价相同.由于西瓜是易坏水果,从购进到全部售完会有部分损耗.第一次购进的西瓜有4%的损耗,第二次购进的西瓜有6%的损耗,该水果店售完这些西瓜共获利2984元,则每千克西瓜的售价为多少元?
参考答案
一、选择题
1.某旅店一共有70个房间,大房间每间住8个人,小房间每间住6个人,一共480个学生刚好住满,设大房间有x个,小房间有y个,下列方程组中正确的是( A )
A. B. C. D.
2.抗洪救灾小组在A地段原有28人,在B地段原有15人。现又调来29人,分别分配给A,B两个地段,要求调配后A地段的人数是B地段人数的2倍,则调往A,B两个地段的人数分别是( C )
A.18,11 B.24,5 C.20,9 D.14,15
3.小明到商店购买“五四青年节”活动奖品,购买20只铅笔和10本笔记本共需110元,但购买30支铅笔和5本笔记本只需85元,设每支铅笔x元,每本笔记本y元.则可列方程组( B )
A. B. C. D.
4.某车间有49名工人,每人每天能生产螺栓12个或螺母18个,设有x名工人生产螺栓,y名工人生产螺母,且每天生产的螺栓和螺母恰好按1∶2配套,则下列方程组正确的是( A )
A. B. C. D.
5.学校的篮球比排球的2倍少3个,篮球数与排球数的比是3∶2,求两种球各有多少个,若设篮球有x个,排球有y个,根据题意列方程组为( D )
A. B. C. D.
6.《九章算术》是中国古代第一部数学专著,它的出现标志着中国古代数学形成了完整的体系,在其方程章中有一道题:今有甲、乙二人,各有钱不知其数,若乙把其钱的一半给甲,则甲的钱为50;若甲把其钱的给乙,则乙的钱数也为50,问甲、乙各有多少钱?
若设甲持钱为x,乙持钱为y,则可列方程组( B )
A. B. C. D.
7.甲、乙两人年收入之比为4∶3,支出之比为8∶5,一年间两人各存5000元(设两人剩余的钱都存入银行),则甲、乙两人年收入分别为( C )
A.16000元,12000元 B.12000元,16000元 C.15000元,11250元 D.11250元,15000元
8.小明和小强一起去超市买菜,小明买西红柿、茄子、青椒各1 kg,共花12.8元,小强买西红柿2kg,茄子1.5 kg,共花15元,已知青椒每千克4.2元,则每千克西红柿、茄子的价格分别为( B )
A.4.1元,4.5元 B.4.2元,4.4元 C.4.3元,4.3元 D.4.4元,4.2元
9.有大、小两种货车,2辆大货车与3辆小货车一次可以运货15.5吨,5辆大货车与6辆小货车一次可以运货35吨,设一辆大货车一次可以运货x吨,一辆小货车一次可以运货y吨,下列根据题意所列方程组中正确的是( A )
A. B. C. D.
10.图①的等臂天平呈平衡状态,其中左侧秤盘有一大袋石头,右侧秤盘有一小袋石头和2个各10克的砝码,将左侧袋中一颗石头移至右侧秤盘,并拿走右侧秤盘的1个砝码后,天平仍呈平衡状态,如图②所示,则被移动石头的质量为( A )
A.5克 B.10克 C.15克 D.20克
二、填空题
11.光明服装厂要生产一批某种型号的工作服,已知3米长的某种布料可做上衣2件或裤子3条,一件上衣和一条裤子为一套,计划用60米长的这种布料生产工作服,应分别用多少布料生产上衣和裤子才能恰好配套?若设用x米布料生产上衣,y米布料生产裤子才能恰好配套,则可列方程组为___ _.
【答案】
12.《九章算术》记载了这样一个问题:今有善田一亩,价三百;恶田七亩,价五百.今并买一顷,价钱一万,问善田几何?意思是:当下良田1亩,价值300钱;薄田7亩,价值500钱.现在共买1顷,价值10000钱.根据条件,良田买了 亩.(1顷=100亩)
【答案】12.5
13.一个两位数,个位数字比十位数大2,若把个位数字与十位数字对调,则新数比原数的2倍少17,则这个两位数是 .
【答案】35
14.甲、乙两组同时接受一批生产任务,开始工作时,甲先花去2.5h改装机器以提高工作效率,因此前4h结束时,统计甲比乙少做400个零件,继续工作4h后,统计甲反比乙多做4200个零件.这8h甲、乙做的零件数分别为 个、 个.
【答案】11000 6800
15.小红去花店购买鲜花,若买5枝玫瑰和3枝百合,则她所带的钱还剩下10元;若买3枝玫瑰和5枝百合,则她所带的钱还缺4元.若设玫瑰和百合的单价分别为每枝x,y元,则y-x= .
【答案】7
16.某商场新购进一种服装,每套售价1000元.若将裤子降价10%,上衣涨价5%,调价后这套服装的单价比原来提高了2%,则调价前上衣的单价是 元.
【答案】800
三、解答题
17.某种仪器由1个A部件和1个B部件配套构成,每个工人每天可以加工A部件1 000个或者加工B部件600个,现有工人16名,应怎样安排人力,才能使每天生产的A部件和B部件配套?
解:设安排生产A部件和B部件的工人分别为x人,
y人,根据题意,得解得
答:安排生产A部件和B部件的工人分别为6人,10人.
18.小华从家里到学校的路是一段平路和一段下坡路,假设他始终保持平路每分钟走60m,下坡路每分钟走80m,上坡路每分钟走40m,则他从家里到学校需10min,从学校到家里需15min.问:从小华家到学校的平路和下坡路各有多远?
解:设平路有xm,下坡路有ym,根据题意得,解得:.
答:小华家到学校的平路和下坡路各为300m,400m.
19.某化妆晚会上,男生脸上涂蓝色油彩,女生脸上涂红色油彩,涂红色油彩的人数比涂蓝色油彩的人数的2倍少1,涂蓝色油彩的人数是涂红色油彩的人数的,则晚会上男、女生各有几人?
解:设晚会上男生有x人,女生有y人,由题意,得
解得
答:晚会上男生有3人,女生有5人.
20.随着“互联网+”时代的到来,一种新型打车方式受到大众欢迎,该打车方式的总费用由里程费和耗时费组成,其中里程费按p元/公里计算,耗时费按q元/分计算(总费用不足9元按9元计价).小明、小刚两人用该打车方式出行,按上述计价规则,其打车总费用、行驶里程数与车速如下表:
| 速度(公里/时) | 里程数(公里) | 车费(元) |
小明 | 60 | 8 | 12 |
小刚 | 50 | 10 | 16 |
(1)求p,q的值;
(2)如果小华也用该打车方式,车速55公里/时,行驶了11公里,那么小华的打车总费用为多少?
解:(1)小明的里程数是8公里,时间为8分钟,
小刚的里程数为10公里,时间为12分钟,
由题意得解得
(2)小华的里程数是11公里,时间为12分钟,
则总费用是11p+12q=17(元).
答:小华的打车总费用是17元.
21.某公司需要粉刷一些相同的房间,经调查,3名师傅一天粉刷8个房间,还剩40 m2刷不完;5名徒弟一天可以粉刷9个房间;每名师傅比徒弟一天多刷30 m2的墙面.
(1)求每个房间需要粉刷的面积.
(2)该公司现有36个这样的房间需要粉刷,若只聘请1名师傅和2名徒弟一起粉刷,需要几天完成?
解:(1)设每个房间需要粉刷的面积为x m2,每名徒弟一天粉刷y m2的墙面,则每名师傅一天粉刷(y+30) m2的墙面.
根据题意,得解得
答:每个房间需要粉刷的面积为50 m2.
(2)由(1)可知,每名徒弟一天粉刷90 m2的墙面,每名师傅一天粉刷120 m2的墙面,则50×36÷(120+90×2)=6(天).
答:需要6天完成.
22.某水果店第一次购进400 kg西瓜,由于天气炎热,很快卖完.该店马上又购进了800 kg西瓜,进价比第一次每千克少了0.5元.两次进货共花费4400元.
(1)第一次购进的西瓜进价为每千克多少元?
(2)在销售过程中,两次购进的西瓜售价相同.由于西瓜是易坏水果,从购进到全部售完会有部分损耗.第一次购进的西瓜有4%的损耗,第二次购进的西瓜有6%的损耗,该水果店售完这些西瓜共获利2984元,则每千克西瓜的售价为多少元?
解:(1)设第一次购进的西瓜进价为每千克x元,第二次购进的西瓜进价为每千克y元.
由题意,得
解得
答:第一次购进的西瓜进价为每千克4元.
(2)设每千克西瓜的售价为m元.
由题意,得m[400(1-4%)+800(1-6%)]-4400=2984,
解得m=6.5.
答:每千克西瓜的售价为6.5元.
初中数学浙教版七年级上册5.4 一元一次方程的应用课后测评: 这是一份初中数学浙教版七年级上册5.4 一元一次方程的应用课后测评,共11页。试卷主要包含了4 一元一次方程的应用,列方程解应用题等内容,欢迎下载使用。
数学七年级上册3.4 实际问题与一元一次方程练习题: 这是一份数学七年级上册3.4 实际问题与一元一次方程练习题,共6页。试卷主要包含了单选题,填空题,解答题等内容,欢迎下载使用。
数学七年级下册第八章 二元一次方程组8.3 实际问题与二元一次方程组同步测试题: 这是一份数学七年级下册第八章 二元一次方程组8.3 实际问题与二元一次方程组同步测试题,共6页。试卷主要包含了单选题,填空题,解答题等内容,欢迎下载使用。

