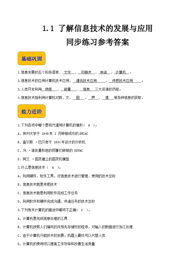
信息技术基础模块(上册)任务1 了解信息技术的发展与应用一等奖习题课件ppt
展开课 题 | 1.1信息技术的发展与应用 | 课 型 | 理实一体 | 课 时 | 1 |
授课班级 | 中职一年级 | 授课时间 | 上期 | 授课教师 |
|
教材分析 | 本节课所使用的教材是由高等教育出版社出版的《信息技术》;学习内容是第一单元的任务1,该板块理论性较强,从多个角度了解信息技术,激起学生对后续课程的兴趣,让学生具备基本的信息意识,为后续学习做好理论铺垫。本节课旨在引导学生了解信息技术发展历程、应用领域,关注信息技术对社会形态和个人行为方式带来的影响,了解信息安全、道德和法律常识,树立正确价值观,履行信息社会责任。 | ||||
学情分析 | 知识储备:学生在信息技术方面有一定的生活经验,但对于信息技术的概念、发展历史、信息技术安全、法律法规等问题的认知还比较模糊,没形成系统的认知框架。 能力水平:在日常生活中会使用一些信息技术解决问题 学习特点:学生思维活跃,具备一定的表达能力和表现力; 适应小组学习和信息化学习方式。 | ||||
学习目标 | 知识目标:理解信息技术的概念,了解信息技术的发展历程 能力目标:能够描述信息技术在当今社会的典型应用,对人类社会生产、生活方式的影响素质目标:能树立信息安全意识,能理健康合理地使用信息技术;树立学生爱国主义价值观。 | ||||
学习重难点 | 教学重点:了解信息技术的发展历程;了解信息技术的前沿应用。 教学难点:能分析信息技术给我们生活、所学专业带来的影响 | ||||
教学方法 | 案例教学法、情景教学法、小组讨论法、讲授法、演示法 | ||||
课前准备 | 教师准备:微课视频、讨论主题、导学案 学生准备:观看微课、在线讨论、查看导学案 | ||||
教学媒体 |
多媒体机房 | ||||
教学过程 | ||||||||||||
第一课时 | ||||||||||||
教学环节 | 教师活动设计 | 学生活动设计 | 设计意图 | |||||||||
活动一: 创设情境 生成问题 | 1.引出主题 视频导入,展示中国典型信息技术应用:神威量子计算机、天眼、C919、大疆无人机、华为5G基站、华为无人驾驶车等。 播放视频、讲授引出主题,带领学生们从中国前沿信息技术中去感知信息时代的魅力,正式进入信息时代的课堂。 2.分发本节任务书 引导学生分析任务书,明确本节课的学习内容。 3.展示学习目标 说明课堂活动加分规则。 | 1.观看视频、听老师讲授,结合社会生活实践经验,感知信息技术的前沿科技及为我们的学习、工作、生活所带来的便利。
2.接收并查看本节课堂任务书 3.查看本节任务的学习目标,明确学习目标,明确活动得分规则。 | 1.展示中国前沿信息技术的应用,激发兴趣与民族自豪感。
2.展示本课学习任务,说明课堂活动加分规则,让学生明确学习目的,激发学习热情。 | |||||||||
活动二: 调动思维 探究新知 |
(1)展示学生课前的问卷调查表——使用信息技术情况 展示完提问:除了分析表中所使用的信息技术外,同学们在生活学习中还使用到哪些信息技术呢? 举例分析 a.网约车的应用 b.视频剪辑的应用
(2)提出问题:信息技术是什么?
(3) 案例呈现分析,提出关键字句。
(4)引导总结信息技术概念及任务关卡作业。 信息技术概念:利用硬件及软件app工具,对数、文、图、声、像等信息,获取、加工、存储、传输、使用技术之和。
| 1.观看数据,思考回答问题。感知日常生活的信息技术。 2.思考,结合生活实际回答问题。 3.观看例子,思考分析。 4.思考总结信息技术概念。完成任务关卡作业及自评。 | 1.让学生通过生活、专业学习中使用的具象信息技术软件初步感知其概念。
2.实例分析,进一步引导学生从具象的生活场景中,感知抽象的概念。
| |||||||||
(1) 总结组织学生猜词,猜出信息技术发展的关键事件 (2)提问:信息技术的发展经历了哪些历史历程? 语言;文字;印刷术、造纸术;电视、电话、广播;、计算机与互联网。
(3)组织完成任务关卡作业及自评。
| 1.观看描述,结合生活经验猜测信息技术发展历程中的关键事。 2.结合生活实际,完成猜测及排序。 3.完成任务关卡作业及自评。 | 1.使用我描述你来猜的游戏突破重点,让学生在小游戏中感受信息技术初期传递信息的困难。 2.组织关键词排序感受信息技术的发展让信息传递、使用、存储变得越来越容易。 | ||||||||||
3.组织学习学习信息技术应用 (1)提问:人有哪些特征? 信息技术可以和人类器官功能相对应 (2) 举例分享信息技术的三大支柱应用(行业前沿+生活应用)。 a.思维——计算机技术 b.感觉——传感技术 c.交流——通信技术 (3)播放孟晚舟视频,通讯技术中我国家的5G技术遥遥领先,做到覆盖率70%,并已经开始研发6G技术,申请专利超世界总量的30%,但以美国为首的西方国家为了遏制我们中国的信息技术发展,实施了非法的长臂政策,非法逮捕了华为的孟晚舟,我们一起看看事件经过。视频中我们会发现,我们有一个强大的国家,是我们企业、公民的强大后盾。而在竞争中,中国的企业除了要突破技术上的重重难关,还有外部的竞争与打压,以华为的首的中国企业,以孟晚舟为首的中国人,他们迎难而上,突破重重难关,那作为中学生的我们更是要学好技术,在未来为我们的祖国献出一份力。 (4)引导学生分组讨论并分享:从三大信息技术应用出发,分享你们生活、专业领域中关注到的信息技术应用。 (5)分享并总结行业信息技术应用。 | 1.聆听思考回答。 2.聆听、观看老师的典型案例分享,思考在生活中、专业学习中哪些地方曾经运用到相应的信息技术。 感知孟晚舟事件背后的中国精神、感知中国企业的奋斗、拼搏精神、感知中国人的坚韧、勇敢。 3.分组讨论并上网查找三大信息支柱在生活、专业学习中的应用(2-5点应用)。并分享 ①一组二组:讨论计算机技术应用 ②三组四组:讨论传感技术应用 ③五组六组:讨论通讯技术 4.聆听、识记、总结。 | 通过老师典型案例分享,让学生初步理解三大技术的应用; 再通过学生小组讨论分享的方式,以突破重点。 典型案例呈现, 2、引导学生关注专业领域信息技术应用,关注信息社会动态,培养信息意识与爱国精神。 | ||||||||||
活动三: 巩固练习 素质提升 | 组织学生思考信息技术对我们社会生产、生活方式的影响。
①信息经济 淘宝、直播、移动支付 ②网络社会 微博、抖音、QQ、微信、获取信息、网络社交 ③数字生活 美团外卖、智能家居、打车 ④在线政务 重庆市人民政府网、渝快办 ⑤信息安全 保护公民信息安全;非法利用信息技术,谋取利益,违反法律道德事件 2.提问:思考信息技术对我们有哪些影响?做为中学生的我们应该如何应对信息技术信息化社会对我们的影响? 3.引导学生分组讨论,并完成任务书利弊、解决方案的记录。
4.分享学生的总结和教师的总结。 | 1.学生观看思考 2.学生思考、小组讨论,在任务书中记录观点和解决方案。各小组分享讨论的结果。 3.聆听、观看各个小组的总结及教师的总结。
| 1.从社会现象到本质,培养学生透过现象看本质和辩证看待问题的思维能力;通过小组合作探究的方式,突破难点。 2.普及信息安全、法律道德意识,引导学生合理使用信息技术。 | |||||||||
活动四: 课堂小结 作业布置 | 1.课堂小结: (1)信息技术概念、信息技术的发展历程 (2)时刻关注信息技术安全、合理健康的使用信息技术 (3)关注信息技术在我们所学专业未来的前沿应用 2.作业: (1)分析所学专业中,哪些地方使用到了信息技术,举例说明。 (2)查找信息技术新名词含义:互联网+、云计算、量子科学、大数据、虚拟现实与增强现实、3D打印、量子计算等,下节课以小组为单位分享。 | |||||||||||
活动五: 板书设计 | 1.信息技术的概念 信息技术概念:利用硬件及软件app工具,对数、文、图、声、像等信息,获取、加工、存储、传输、使用技术之和。 2.信息技术发展历程
语言;文字;印刷术、造纸术;电视、电话、广播;、计算机与互联网。 3.信息技术应用
| |||||||||||
活动六: 教学反思 (留白) |
| |||||||||||
高教版(2021)任务1 新建表格优秀习题课件ppt: 这是一份高教版(2021)任务1 新建表格优秀习题课件ppt,文件包含331《新建表格》课件pptx、331《新建表格》教案docx、331《新建表格》同步练习答案docx、331《新建表格》同步练习试题docx、311《新建表格》拓展练习样文班级课程表worddocx、331《新建表格》拓展练习样文日历大事记wpsdocx等6份课件配套教学资源,其中PPT共17页, 欢迎下载使用。
中职信息技术高教版(2021)基础模块(上册)第3单元 文档创意与制作——图文编辑3.2 设置文档格式任务2 设置段落格式评优课习题课件ppt: 这是一份中职信息技术高教版(2021)基础模块(上册)第3单元 文档创意与制作——图文编辑3.2 设置文档格式任务2 设置段落格式评优课习题课件ppt,文件包含322《设置段落格式》课件pptx、322《设置段落格式》教案docx、322《设置段落格式》配套素材和样文docx、322《设置段落格式》同步练习答案docx、322《设置段落格式》同步练习试题docx等5份课件配套教学资源,其中PPT共21页, 欢迎下载使用。
高教版(2021)基础模块(上册)任务3 保护文档评优课习题课件ppt: 这是一份高教版(2021)基础模块(上册)任务3 保护文档评优课习题课件ppt,文件包含313《保护文档》课件pptx、313《保护文档》教案docx、313《保护文档》同步练习答案docx、313《保护文档》同步练习试题docx、313《保护文档》任务书docx等5份课件配套教学资源,其中PPT共20页, 欢迎下载使用。

