- 1.4.3《使用操作系统自带程序》课件+教案+习题+任务书 课件 37 次下载
- 1.5.1《标记与管理信息》课件+教案+习题+任务书 课件 35 次下载
- 1.6《 维护信息系统》课件+教案+习题+任务书 课件 37 次下载
- 2.1.1《走进网络社会》课件+教案+习题+任务书 课件 35 次下载
- 2.1.2《了解网络协议》课件+教案+习题+任务书 课件 36 次下载
中职信息技术高教版(2021)基础模块(上册)任务2 压缩与备份信息完美版习题ppt课件
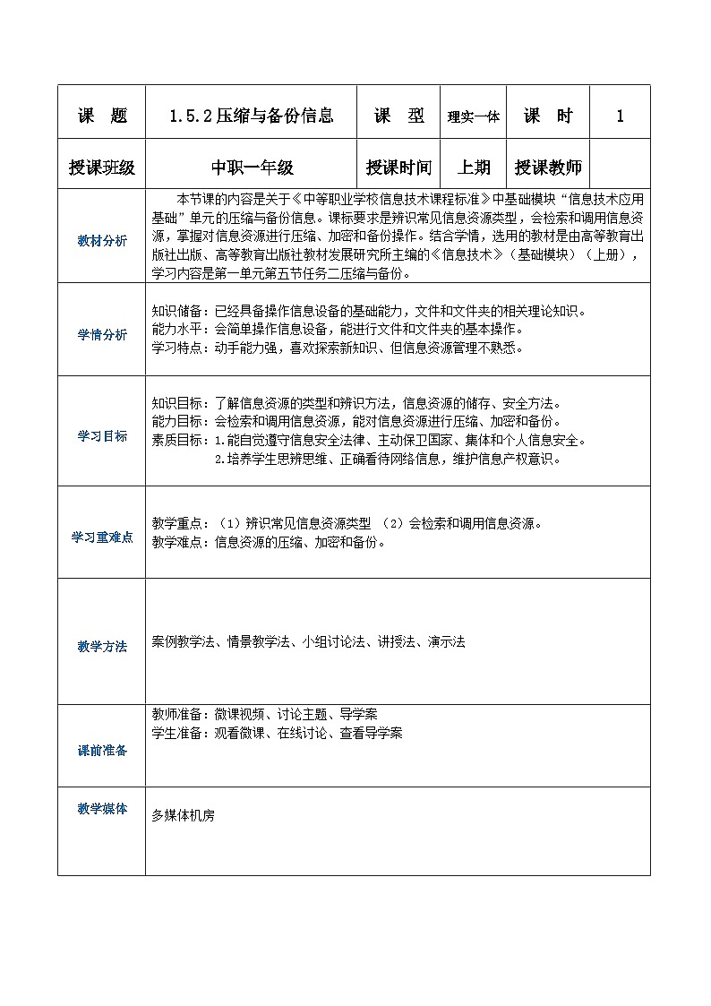
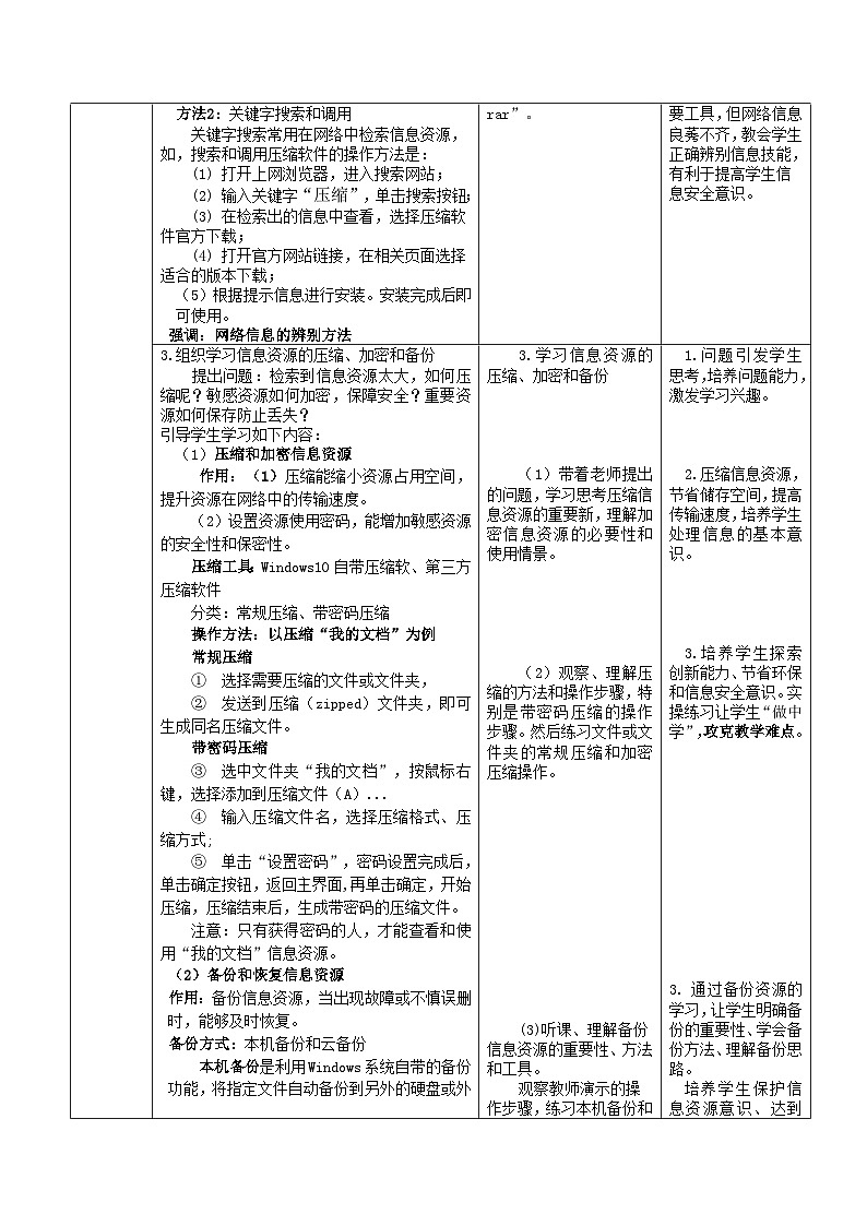
展开1.5.2 压缩与备份信息
同步练习
1.压缩信息资源可以 ,提高资源在网络中的 。
2.信息检索分为 和网络 检索。
3.加密的信息只有获得 的用户才可以查看。
4.备份信息资源有 和 两种,其中 要占用本地计算机的储存空间。
1.下列各项可用于压缩加密的软件是( )
A、Camtasia 9 B、Microsoft Edge C、WinRar D、office2019
2.下列各项,属于图片资源的有( )。
A、春天.jpg B、英雄赞歌.mp3 C、信息.rar D、壁纸.bmp
3.当忘记文件名,但记得创建日期,可以采用( )方法查找。
A、利用文件名通配符 B、按文件修改日期检索 C、按文件大小检索 D、上网搜索
4.下列各项,需要进行备份的资源是( )
A、敏感信息资源 B、系统启动的关键文件 C、一般文档 D、游戏
1.经过加密的信息只有获得密码的人才能查看,如果强行破解密码查看,是违法行为。(√/×)
2.只有在压缩信息时才能加密。(√/×)
3.只要是网络检索出来的信息都是可信的有用信息。(√/×)
4.备份信息资源可以防止资源被破坏时及时恢复,但会占用储存空间,所以备份意义不大。(√/×)
5.信息资源加密时,密码越复杂越好,越难攻破(√/×)
高教版(2021)基础模块(上册)任务2 发布自媒体信息精品习题ppt课件: 这是一份高教版(2021)基础模块(上册)任务2 发布自媒体信息精品习题ppt课件,文件包含242《发布自媒体信息》课件pptx、242《发布自媒体信息》教案docx、242《发布自媒体信息》同步练习答案docx、242《发布自媒体信息》同步练习试题docx等4份课件配套教学资源,其中PPT共12页, 欢迎下载使用。
高教版(2021)基础模块(上册)第1单元 探索信息技术——信息技术应用基础1.6 维护信息系统完美版习题课件ppt: 这是一份高教版(2021)基础模块(上册)第1单元 探索信息技术——信息技术应用基础1.6 维护信息系统完美版习题课件ppt,文件包含16《维护信息系统》课件pptx、16《维护系统》教案docx、16《维护信息系统》试题docx、16《维护信息系统》试题答案docx、16《维护信息系统》任务书docx等5份课件配套教学资源,其中PPT共19页, 欢迎下载使用。
中职第1单元 探索信息技术——信息技术应用基础1.5 管理信息资源任务1 标记与管理信息精品习题ppt课件: 这是一份中职第1单元 探索信息技术——信息技术应用基础1.5 管理信息资源任务1 标记与管理信息精品习题ppt课件,文件包含151《标记与管理信息》课件pptx、151《标记与管理信息》教案docx、151《标记与管理信息》试题docx、151《标记与管理信息》试题答案docx、151《标记与管理信息》任务书docx等5份课件配套教学资源,其中PPT共19页, 欢迎下载使用。

