中职专业课通用版儿科护理第一节 家庭护理与社区保健优质ppt课件
展开第三章 家庭及社区护理与预防保健
案例思考:一对年轻的夫妇抱着一名4个月大的男婴来预防保健中心进行疫苗接种。医生为婴儿进行了体格检查,并查看了预防接种记录。婴儿体重7kg;出生后即在医院分娩室接种了卡介苗和乙肝疫苗,后来又先后两次来预防保健中心进行疫苗接种。婴儿是母乳喂养,目前见到玩具会伸手去抓;听到声音会转头寻找;眼睛会盯着有颜色、有响声、并转动的玩具,头会随之转动;俯卧位时能抬头。你知道该婴儿后来进行的两次疫苗接种是什么吗?该婴儿还应该接种哪些疫苗?4个月大的婴儿应添加哪些辅食?该婴儿目前的感觉、知觉能力与动作能力的发育是否正常?相信你学完这部分内容后就会准确地回答出这些问题的。
第一节 家庭护理与社区保健
知识要点 1.小儿能量与营养素的需要,小儿特有的能量需要 2.婴儿喂养、母乳成分与母乳喂养优点 3.辅助食品添加的目的、原则、顺序 |
对婴儿和儿童来说,营养供给量的基本要求应是满足生长,避免营养素的缺乏。因此合理充足的营养是保证小儿健康成长的重要因素,更是智力发育的物质基础,也是患儿疾病康复的主要条件。
小儿生长发育中需要七大营养素,其中蛋白质、脂肪、糖类是供给机体能量的营养素;维生素、矿物质、膳食纤维、水虽不供给能量,但也是人体不可缺少的营养素。
一、小儿营养的需要
(一)能量需要 小儿对能量的需要用于五个方面:基础代谢、生长发育、活动所需、食物的特殊动力以及排泄损失的能量。
1.基础代谢所需 基础代谢是指在清醒、安静、空腹的情况下,于20~25℃环境中,人体为维持各种器官的生理活动所需要的能量。基础代谢所需要的能量,其因年龄不同而有所差异。婴儿平均每日需要230kJ(55kcal)/kg,且随着年龄增加而逐渐减少;7岁时约需184kJ(44kcal)/kg;12岁时约需126 kJ(30kcal)/kg。在婴幼儿时期,其基础代谢所需能量占总能量的50~60%。与成人相仿。尤其是小儿大脑的代谢约占总基础代谢的1/3。
2.生长发育所需 生长发育是小儿特有的能量需要,与小儿生长速度呈正比。在婴儿期,这部分能量需要最多,每日可达167~209kJ(40~50kcal)/kg,约占总能量需要的25%~30%;以后逐渐减少,进入青春期,此项需要又增加。
3.活动所需 活动所需是指用于神经肌肉活动所需要的能量。年龄越小,活动所需要的能量越少,婴儿期每日约需63~84kJ(15~20kcal)/kg,占总能量需要的15%,以后逐渐增加,但此项能量需要个体差异较大,爱哭、爱动的小儿需要量较多。
4.食物的特殊动力 食物在消化、吸收及其在体内代谢的过程中所需要的能量。在蛋白质、脂肪和碳水化合物三大营养素中,蛋白质的特殊动力作用最大,其次为脂肪与碳水化合物。婴儿期食物中蛋白质含量较高,约占能量需要的7%~8%,而年长儿食物中所需要的蛋白质约占能量需要的5%。
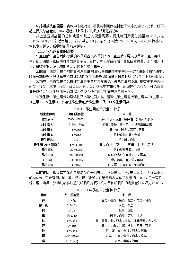
5.排泄损失的能量 食物中未经消化、吸收与利用就被排泄于体外的部分。此项一般不超过摄入总能量的10%,呕吐、腹泻时,该项损失明显增加。
以上述五项能量的总和就是小儿总的能量需要。婴儿每日所需总热量为460kJ/kg(110kcal/kg),以后每增长3岁,减去42kJ,至15岁时为200~250 kJ。小儿年龄越小,生长发育越快,所需总能量相对越多。
(二)水与营养素的需要
1.蛋白质 蛋白质所提供的能量约占总能量的15%。蛋白质主要来源是奶、蛋、瘦肉、鱼。若长期缺乏蛋白质可造成营养不良、贫血、生长发育落后。若蛋白质过量,则可引起便秘、食欲不振、消化功能紊乱、代谢性酸中毒等。
2.脂肪 脂肪所提供的能量占总能量的35%。食物供应主要来源于动物油脂及植物油中。脂肪长期缺乏可导致营养不良、脂溶性维生素缺乏,脂肪摄入过多时则引起食欲下降或腹泻。
3.糖类 是直接提供给机体能量最主要的直接来源,占总能量的50%。糖类主要来源于乳类、谷类、食糖、豆类、蔬菜及水果。婴儿饮食中若糖过多,而蛋白供给过少,开始体重增长很快,继之出现肌张力减弱,免疫力低下而发生营养不良性水肿。
4.维生素 维生素分为脂溶性及水溶性两大类,脂溶性维生素包括维生素A、维生素D、维生素E、维生素K;水溶性维生素包括维生素C及B族维生素两类。
表3-1 维生素的需要量、来源
维生素种类 | 每日需要量 | 来 源 |
维生素A | 2000~4500IU | 肝、牛乳、奶油、鱼肝油、番茄、胡萝卜 |
维生素B1 | 0.5~1.5mg | 米糠、麦麸、豆、花生;肠内细菌合成 |
维生素B2 | 1~2mg | 肝、蛋、乳类、蔬菜、酵母 |
维生素B6 | 1~2mg | 各种食物;肠内合成 |
维生素B12 | 1μg | 肝、肾、肉类 |
维生素PP(烟酸) | 5~15 mg | 肝、肉类、花生、 酵母、谷类、豆类 |
维生素C | 30~50mg | 各种新鲜蔬菜、水果 |
维生素D | 400~800IU | 皮肤合成;鱼肝油、肝、蛋黄 |
叶 酸 | 0.1~0.2mg | 绿叶蔬菜、肝、肾、酵母 |
维生素K | 1~2mg | 肝、蛋、豆类;肠内细菌合成 |
5.矿物质 根据其在体内含量多少而分为宏量元素及微量元素。宏量元素占人体总重量的99.5%,主要有钾、钠、氯、钙、镁、磷等,微量元素占人体总重量的0.01%,主要有铁、锌、铜、碘等。婴幼儿最易缺乏的矿物质为钙和铁。各种矿物质的需要量和来源见表3-2。
表3-2 矿物质的需要量和来源
种类 | 每日需要量 | 来 源 |
钾 | 1~2g | 豆类、谷类、鱼类、禽类、肉类、乳类 |
钠、氯 | 0.5~3g | 食盐、乳类 |
钙 | 约1g | 乳类、蛋类 |
磷 | 约1.5g | 乳类、肉类、豆类、谷类 |
铁 | 5~15mg | 肝、蛋黄、血、豆类、肉类、绿叶蔬菜、杏、桃 |
铜 | 1~3mg | 肝、肉、鱼、牡蛎、全谷、坚果、豆类 |
锌 | 5~15mg | 肝、蛋、肉、全谷、豆类、酵母 |
镁 | 200~300mg | 谷类、豆类、坚果、肉类、乳类 |
碘 | 40~100μg | 海带、紫菜、海鱼 |
6.食物纤维 食物纤维可刺激分泌消化液,促进肠蠕动及帮助消化吸收食物,促进排泄。
7.水 水是维持生命的重要物质,参加体内所有的新陈代谢及体温调节活动。小儿新陈代谢旺盛,对水的需要量多。婴幼儿每日所需水150ml/kg,以后每隔3年减少25 ml/kg,成人每日需水量为40~50ml/kg。因此在护理中需要保证水的供应。
二、婴儿喂养
(一)母乳喂养
母乳营养价值高,而且既经济又方便,是婴儿理想的天然食品,要大力提倡母乳喂养。
1.母乳的成分
母乳成分随产后的不同时期而有所改变。产后4天以内分泌的乳汁为初乳,其特点是量少、色黄、密度高,含脂肪少,含有大量的免疫球蛋白,如乳铁蛋白和分泌型IgA(SIgA)。产后5~14天分泌的乳汁为过渡乳,总量有所增加,含脂肪多,蛋白质矿物质逐渐减少。产后14天~9个月分泌的乳汁为成熟乳。其特点是蛋白质成分含量较低,乳糖和脂肪成分含量较高,热量较高。这时的母乳呈乳白色,分泌量多,泌乳总量每天可达700~1000ml,成分比较稳定。10个月以后乳汁分泌量逐渐减少,营养成分随之降低,称为晚乳。此时的乳汁已经不能满足婴儿生长发育的需要。
表3-3 人乳与牛乳、羊乳成分的比较
成 分 | 人乳含量(%) | 牛乳含量(%) | 羊乳含量(%) |
蛋白质(g) | 1.2(乳清蛋白占2/3) | 3.5(酪蛋白占4/5) | 3.3 |
脂肪(g) | 3.8(不饱和脂酸较多) | 3.7(饱和脂肪酸较高) | 4.1 |
乳糖(g) | 6.8(乙型乳糖) | 4.6(甲型乳糖) | 4.7 |
钙(mg) | 35 | 125 | 61 |
磷(mg) | 15 | 99 | 55 |
铁(mg) | 0.15 | 0.10 | 0.10 |
钠(mg) | 15 | 58 | 18 |
钾(mg) | 55 | 138 | 46 |
热量(kJ) | 280 | 270 | 285 |
水 (g) | 87.5 | 87.5 | 86.7 |
2.母乳喂养的优点
(1)营养丰富,利于消化吸收:①母乳中蛋白质、脂肪、糖三大营养物质的比例适当,为1∶3∶6,能充分消化吸收;②蛋白质以乳清蛋白为主,在胃中形成的凝块小,易被消化、利用;③含不饱和脂肪酸较多,可供给丰富的必须脂肪酸,脂肪颗粒小,有利于消化吸收;④乳糖含量较高,且以乙型乳糖为主,能促进肠道中乳酸杆菌的生长,抑制大肠埃希菌的生长,减少腹泻的发生;⑤矿物质含量较低,对胃酸的缓冲力小,有利于消化,而且不增加婴儿肾脏的溶质负荷,特别是钙磷比例适宜(2∶1),有利于钙的吸收;⑥含微量元素锌、铜、碘较多,维生素的含量随乳母饮食而变化,可以满足婴儿需要;⑦含有较多的淀粉酶和脂肪酶,且不易被破坏,有利于人乳中糖和脂肪的消化吸收。
(2)母乳喂养能提高婴儿免疫力:人乳能提供较多的免疫因子,如初乳中含SIgA(分泌型IgA),可保护呼吸道和消化道黏膜;还含有较多的乳铁蛋白、溶菌酶、巨噬细胞、中性粒细胞、T和B淋巴细胞等,可提高婴儿的抗感染能力,能对抗大肠埃希菌和白色念珠菌。
(3)母乳喂养有利于婴儿的心理发育:母乳中含有较多的必须氨基酸、不饱和脂肪酸、卵磷脂、牛黄酸、乳糖及生长调节因子等,可促进小儿神经系统的发育。而且在母亲哺喂时,通过抚摸、拥抱、对视、语言等,使婴儿产生安全、舒适、满足和愉快的感觉,利于母婴之间情感的建立,能促进婴儿心理和智能的发育。
(4)母乳喂养经济、卫生、安全、方便:母乳的乳量随小儿的生长而增加,乳汁温度适宜,泌乳的速度适中,不易污染,因此母乳喂养卫生、方便、经济、安全。
(5)母乳喂养有利于乳母产后的恢复和健康:哺乳吸吮乳头的刺激能促进催乳素的分泌,可促使产后子宫的收缩和缩复,减少产后出血、产褥感染等。哺乳还可推迟月经来潮,有利于避孕。而且有资料显示,母乳喂养能降低乳母患乳腺癌和卵巢癌的发生率。
3.母乳喂养的方法
(1)产前准备:宣传母乳喂养优越性及相关知识,指导孕妇合理营养,保证充足睡眠。妊娠后期每日用温开水擦洗乳头,并每日向外轻拉,为孕妇作好母乳喂养的身、心准备。
(2)生后开奶时间和哺乳次数:生后30分钟内开奶,并以婴儿饥饿、啼哭为准,实行按需、不定时哺乳。而且,在两次哺乳期间不要喂糖水与冲调的乳类制品。1~2个月以后,每2~3小时喂哺一次,3~4个月以后逐渐延长至3~4小时一次,午夜睡眠时可以停一次,一般每日喂哺5~6次。每次哺乳持续时间约15~20分钟。
(3)哺乳方法与技巧:哺乳前先给婴儿换上清洁的尿布,洗净双手,用温水清洗乳头。哺乳时,一般采用坐位。每次哺乳应先让婴儿吸空一侧乳房,再吸另一侧,两侧交替进行,保证乳房的定时排空。哺乳后将婴儿竖起,用手掌轻拍婴儿背部,使婴儿胃内的空气呃出,然后再置婴儿于右侧卧位,以防溢乳、呕吐和吸入。
(4)促进泌乳:为保证乳汁正常分泌,乳母应有充足的睡眠和休息,保证心情愉快,避免紧张、焦虑等不良心理状态。乳母应摄入足够的营养与各种营养素,以满足乳母和婴儿双方的营养需求。避免进食辛、辣刺激性食物及吸烟、饮酒等,避免滥用药物。
(5)乳量评估:一般采用日常观察法了解乳汁分泌的情况,如每次哺乳之前乳母感到乳房发胀;哺乳时能听到婴儿咽奶的声音;哺乳后婴儿能安静入睡,并能间隔一定时间;婴儿体重增长正常,表明乳量充足,反之则是乳量不足。
(6)哺乳期卫生:哺乳期妇女应勤换内衣,勤洗澡,每次哺乳前后均用温开水清洗乳头,避免乳房受到碰撞与挤压;如果泌乳过多或婴儿吸乳过少,引起乳房胀痛时,宜用热毛巾湿敷乳房,并在哺乳后沿乳腺管方向挤出或用吸奶器吸出剩余的乳汁,预防乳腺炎。
(7)哺乳期用药:许多药物可随乳汁分泌使婴儿摄入,所以哺乳期母亲避免滥用药物,必要时应在医生指导下用药,以免在婴儿体内蓄积甚至中毒。
(8)哺乳禁忌:①乳母患急慢性传染病如流行性感冒等时,可暂停喂哺;②母亲患严重的全身性疾病和慢性消耗性疾病如慢性肾炎、心功能不全、糖尿病、恶性肿瘤等应停止哺乳;③母亲患有精神病、癫痫等禁止哺乳;④母亲患急性乳炎时应暂停哺乳,但要定时把乳汁排空,待治愈后,继续喂哺。
(9)断乳:随着婴儿月龄的增长,母乳中的各种营养成分将不能满足婴儿的营养需要,同时乳牙逐渐萌出,消化功能不断增强。所以一般从生后4~5个月开始,逐渐添加辅食,并相应减少哺乳的次数,特别是8个月以后,逐渐把某些辅食过渡为婴儿的主食,10~12个月可完全断奶。但遇小儿生病、天气炎热等情况可延迟断奶,乳量充足者也可适当推迟断奶,但是最迟断奶时间不宜超过18个月。
(二)部分母乳喂养
母乳不足或其他原因,不能全部喂母乳时,则需添加牛乳、羊乳或其它代乳品时称为混合喂养。混合喂养的方法有两种,即补授法,代授法。
1.补授法 因母乳不足或其他原因,不能全部喂母乳时,则需添加牛乳、羊乳或其它代乳品时称为混合喂养。混合喂养的方法有两种,即补授法,代授法。
2.代授法 用乳品或代乳品替代一次或者数次母乳为代授法。母亲因生活、工作条件限制不能按时哺乳则可以每日减少几次母乳,另几次用其它食品(乳品或代乳品)喂养;或有意减少母乳量,增加配方奶或代乳品,逐渐替代母乳量,直到完全替代母乳。
请注意:4个月内婴儿母乳量不足时,不宜用代授法。因为用代授法,减少了母乳喂养的次数,刺激乳头的频率降低,乳汁分泌下降。4~6个月婴儿不宜用补授法。如用补授法,婴儿易眷恋母乳,难以断离母乳。
(三)人工喂养
母亲由于各种原因不能喂哺婴儿,而完全采用牛、羊乳或其他代乳品来喂养婴儿,称为人工喂养。常用的乳类及乳制品有:
1.鲜牛乳 在人工喂养中是首选的食品。
(1)牛乳的特点:蛋白质含量以酪蛋白为主,疑块大,不易消化。饱和脂肪酸含量多,难以消化吸收。牛乳中含乳糖少,以甲型乳糖为主,可促进大肠杆菌生长,易发生腹泻。钙磷比例不合适,不利于吸收。
(2)纠正方法:牛乳需采用以下方法以补其不足。①稀释,加水或加米汤,可降低酪蛋白浓度,凝快小易于吸收。②可加8%浓度的糖,以补充能量不足。③煮沸,需煮沸约3分钟,以达到灭菌消毒的作用。
(3)牛乳量的计算:按每日所需能量计算,婴儿每日所需能量为460kJ/kg(110kcal/kg),需水量150ml/kg。每100ml全牛乳供能270kJ,其中水分约100ml;若在100ml牛乳中加糖8g(即8%),则可再提供能量136kJ。因此,8%糖牛乳100ml可提供能量约410kJ,而110ml的8%糖牛乳所含能量约为460kJ/kg(110kcal/kg)。按此热量计算婴儿每日所需8%牛乳110ml/kg。因此婴儿每日所需总牛乳量、补水量及加糖量如下:
每日需要总牛乳量(ml)= 体重(Kg)× 110(ml/kg)
每日补水量(ml)= 体重(Kg)×(150-110)(ml/kg)
= 体重(Kg)× 40(ml/kg)
每日牛乳中加糖量(g)= 总牛乳量 × 8%
温馨提示:一般全日乳量以不超过1000ml为宜。那么,请同学们计算一下:3个月的婴儿需要采用鲜牛乳人工喂养,其每日需要牛乳、糖和水的量分别是多少?
2.牛乳制品
(1)全脂乳粉:是用鲜牛乳经高温灭菌等一系列工艺加工制成的。按重量1:8(1克奶粉加8克水)或按容积1:4(1勺奶粉加4勺水)配成牛乳,其成分与鲜牛乳相似。
(2)婴儿配方乳粉:是按照人乳的成分进行配方制成的,其营养成分接近人乳,比较适于婴儿营养的需要和消化功能。但是仍缺乏各种母乳中的免疫因子,所以不能代替母乳。
(3)酸牛乳:是在煮沸后冷却至60℃左右的鲜牛乳中加入食用乳酸杆菌,经发酵制成,或将鲜牛奶煮沸冷却后缓慢加入乳酸制成,易于消化吸收,消化功能低下和腹泻的婴儿。
3.羊乳 也是哺喂婴儿的乳品之一,但是由于羊乳中缺乏叶酸,所以,长期单纯以羊乳喂养的小儿容易患营养性巨幼红细胞性贫血。
4.代乳品 是以植物性食物为主配制的婴儿食品。其中以大豆为主的豆代乳粉较优,因大豆中含有多种必需氨基酸,其中还加入了米粉、蛋黄粉、蔗糖、骨粉、食盐、核黄素等营养成分。但是,除非必须,一般不主张采用代乳品,要尽可能采用乳类制品。
(四)人工喂养的方法及注意事项
1.定时哺喂 因牛、羊乳较人乳蛋白质、矿物质含量高,在胃内排空时间较长,不易消化,应定时喂养,两次喂乳之间加喂水、果汁或米汤补充水分。
2.方法与姿势 人工喂养多用奶瓶喂哺,选用直式奶瓶为宜,橡皮乳头软硬应适中,乳头孔的大小根据小儿吸吮能力而定(正常儿按月龄选择)。喂哺之前,先将乳汁滴出试温,以不烫手(手背)为宜。哺喂时斜抱起婴儿置膝上,使其取半卧位姿势,用乳头轻触婴儿口角,待婴儿张开口时,将乳头放于口中舌之上,使乳液充满乳头再喂乳。
3.乳量的个体差异 婴儿食量有一定的个体差异,故每日牛、羊乳需要量也不完全相同,上述乳量的计算方法仅限于初次配乳,以后可根据婴儿的食欲,体重增长率及消化情况增减。乳液的调配不宜过稀、过稠、太多或太少,以免引起营养不良或消化功能紊乱。一般每次准备的乳量宜稍多于计算量,以备每次食乳量增多的需要。
4.喂养卫生 配乳及喂养之前均须清洗双手,没有冷藏条件者应采用分次配乳,以防被污染或变质。乳瓶、乳头、匙、碗、杯等配乳、喂乳用具均需严格消毒,每次哺乳之后要刷洗干净,放于冷水锅中煮沸,待水开后再放入橡皮乳头煮沸5分钟以上。
5.促进母婴相依情感建立 人工喂养最好由母亲亲自喂哺婴儿,以增加母婴之间的接触与交流,增进母婴感情,促进婴儿心理发展。
(五)辅食添加
1.辅食添加目的 补充乳类中营养素的不足,如维生素B1、C、D,微量元素铁、锌等,并为断奶作好准备。
2.辅食添加原则 应循序渐进,由少到多、由稀到稠、由细到粗、由一种到多种。应照顾婴儿的咀嚼和消化功能;还要注意在小儿健康,消化功能正常时添加。
3.辅食添加顺序 各种辅食添加的时间和顺序见表3-4。
表3-4 辅食添加的顺序
月龄 | 性状 | 食 品 | 提供的主要营养素 |
1~3 | 液状 | 鲜果汁、青菜汁、鱼肝油制剂 (生后2~4周开始补充维生素D) | 维生素A、C、D和矿物质 |
4~6 | 泥状 | 米糊、烂粥、蛋黄、鱼泥、肝泥 菜泥、水果泥 | 碳水化合物、维生素A、B、C 铁、锌等矿物质 |
7~9 | 末状 | 粥、烂面、饼干、馒头片、鱼 蛋、肉末、豆腐、碎菜 | 碳水化合物、动植物蛋白质、铁、锌 维生素A、B等 |
10~12 | 碎食 | 稠粥、软饭、面条、面包、碎菜 碎肉、豆制品、带馅食品 | 碳水化合物、维生素B、矿物质 蛋白质、维生素、纤维素等 |
【知识扩展】
实践二 鲜牛乳的配置
1.实训目的 了解配制8%牛乳目的;掌握婴儿全天牛乳量、每次牛乳量的计算;能够对社区、家庭护理指导。
2.用物准备 牛乳或乳粉、白砂糖、天平、小勺、奶瓶、广口容器、量杯、配乳卡。
3.实训方法 老师示教、讲解;学生分组练习,教师巡回指导;课堂交流,教师归纳总结、反馈矫正。
4.注意事项 ①认真核对配乳卡,准确计算牛乳,糖及水量;配乳用物要预先消毒。②操作中动作轻柔,认真仔细体现关心、爱护小儿,培养良好的专业素质。
5.操作方法
(1)核对:核对配乳卡、床号、姓名、乳液种类、每次喂乳量及时间。
(2)统计全天牛乳量,确定每次奶量及时间:牛乳的喂哺量应按婴儿每日所需的热量计算。婴儿每日所需8%牛乳110ml/kg,再另外需水40ml/kg;平均分7次得出每次喂哺量。
(3)准备:衣着整洁,洗手,戴口罩;检查已备好的用物是否完好无损。
(4)称量、配乳:用量杯准确量出所需水量及牛乳量,称出所需的全日糖量,
将煮沸后的鲜牛乳倒入洁净的广口容器内并混合均匀。如果是全脂奶粉,则按重量比1:8(1克奶粉加8克水)或按容积比1:4(1勺奶粉加4勺水),加开水后调成乳汁。
(5)分装乳液:按小儿一日喂哺的次数排列乳瓶,挂上床牌号(床牌号上应注明床号、姓名、每次乳量及时间)。用量杯准确的量出每次的乳量,倒入乳瓶中,盖好瓶盖,放于瓶筐内。
(6)消毒备用:将乳瓶置于消毒锅内,加冷水入锅,水位至乳瓶高的1/3处,加热煮沸后蒸20分钟。将乳瓶取出,待凉后放于冰箱内备用。配乳用具消毒后放于橱柜中备用。
【同步训练】
1.小儿生长发育所需的能量占总需能量的
A.15%~25% B.25%~30% C.35%~40% D.45%~50% E.55%~60%
2.母乳中可增进小儿免疫功能的成分
A.乳酪蛋白 B.不饱和脂肪酸 C.甲型乳糖 D.乳脂酶 E.乳铁蛋白
3.下列所述小儿的总热量中哪项所需热量是小儿特有的
A.基础代谢 B.食物的特殊动力作用 C.生长发育 D.运动 E.排泄损失
4.正常小儿断母乳适宜年龄是
A.20个月 B.18个月 C.10~12个月 D.1~1.5岁 E.1.5~2岁
5.小儿辅食添加的原则是 、 、 、 、_ 。
6.哺乳时乳母一般应取 体位,哺乳后应先将婴儿 ,然后置卧位,以防婴儿溢乳。
7.一个5个月大的婴儿,人工喂养,其每天需要鲜牛乳、蔗糖和水量分别是多少,还应供给该婴儿哪些辅助食品?
8.根据本章“案例思考”,并预习第二、三两节后进行小组讨论:婴儿,男4个月。体重7kg;出生后即接种了卡介苗和乙肝疫苗,后来又先后两次来预防保健中心进行疫苗接种。该婴儿是母乳喂养,见到玩具会伸手去抓;听到声音会转头寻找;眼睛会盯着有颜色、有响声、并转动的玩具,头会随之转动;俯卧位时能抬头。你知道该婴儿后来进行的两次疫苗接种是什么吗?该婴儿还应该接种哪些疫苗?4个月大的婴儿应添加哪些辅食?该婴儿目前的感觉、知觉能力与动作能力的发育是否正常?
【考试链接】
1.母乳中的乙型乳糖可抑制肠道中
A.乳酸杆菌的生长 B.变形杆菌的生长 C.大肠杆菌的生长
D.白色念珠菌的生长 E.葡萄球菌的生长
2.母乳中可对抗肠道病原体感染的物质主要是
A. SIgA B. IgG C. IgM D.乳铁蛋白 E.双歧因子
3.与牛乳相比,下列哪项不是母乳的优点
A.含SIgA B.含白蛋白较多 C.含乳糖较多
D.含钙较多 E.含有必需的不饱和脂肪酸较多
4.关于小儿营养需要下列正确的是哪一项
A.婴儿期每日约需热量110kJ/kg B.牛乳喂养每日需要蛋白质2g/kg
C.婴儿需水每日100ml/kg D.生长需要为特有的能量需求 E.以上均错
5.婴儿饮食中,蛋白质、脂肪、碳水化合物所供热量的百分比正确的是
A.15:50:35 B.15:35:50 C.25:40:35
D.25:35:40 E.25:25:50
6.下列哪项辅食可用于7个月小儿
A.碎肉与菜汤 B.面条和青菜汤 C.碎肉和饼干
D.烂面条和鸡蛋 E.带馅的食品
7.婴儿到了断奶期,遇上夏季或患病可暂时推迟断奶时间,但最迟不超过
A.11个月 B.12个月 C.18个月 D.20个月 E.24个月
(8~12题共用题干)4个月男婴,人工喂养,体重7kg。母亲来咨询,请给出正确的回答。
8.每天应给予8%糖牛奶多少?
A.450ml B.500ml C.550ml D.600ml E.770ml
9.现有100g全脂奶粉,欲配成鲜奶的浓度,应加水
A.500ml B.400ml C.600ml D.800ml E.700ml
10.婴儿每日每公斤体重所需水量是 ;因此,除给该婴儿喂配置的鲜牛乳后,每天还应额外再给该婴儿 水。
A.100ml;200ml B.140ml;280ml C.150ml;280ml
D.175ml;250ml E.180 ml;260ml
11.应该给该婴儿添加的辅食是
A.鱼肝油 B.豆浆 C.蛋黄 D.菜泥 E.米糊
12.如果该婴儿是单纯羊乳喂养,你想一想有可能会发生下列哪种情况?
A.患佝偻病 B.患夜盲症 C.患末稍神经炎
D.患缺铁性贫血 E.患巨幼细胞性贫血
(CADDB DCEDC CE)
中职专业课通用版儿科护理第三节 计划免疫精品ppt课件: 这是一份中职专业课通用版儿科护理第三节 计划免疫精品ppt课件,文件包含第3章第3节计划免疫课件ppt、第3章第3节计划免疫练习doc等2份课件配套教学资源,其中PPT共33页, 欢迎下载使用。
中职专业课通用版儿科护理第三章 家庭及社区护理与预防保健第二节 日常生活护理与管理精品ppt课件: 这是一份中职专业课通用版儿科护理第三章 家庭及社区护理与预防保健第二节 日常生活护理与管理精品ppt课件,文件包含第3章第2节日常生活护理与管理课件ppt、第3章第2节日常生活护理与管理练习doc等2份课件配套教学资源,其中PPT共38页, 欢迎下载使用。
中职专业课通用版儿科护理第三节 水痘患儿的护理优质课课件ppt: 这是一份中职专业课通用版儿科护理第三节 水痘患儿的护理优质课课件ppt,共57页。PPT课件主要包含了水痘患儿的护理,第三节,病因与发病机制,流行病学,并发症,治疗要点,护理要点与措施,健康教育,同步训练,病案分析等内容,欢迎下载使用。

