所属成套资源:2023届高考物理一轮复习知识点精讲与最新高考题模拟题同步训练
- 专题85自感现象与电磁阻尼(原卷版+解析版)-2023届高考物理一轮复习知识点精讲与最新高考题模拟题同步训练 试卷 0 次下载
- 专题84法拉第电磁感应定律(原卷版+解析版)-2023届高考物理一轮复习知识点精讲与最新高考题模拟题同步训练 试卷 0 次下载
- 专题82 与科技相关的带电粒子在电磁场中的运动(原卷版+解析)-2023届高考物理一轮复习知识点精讲与最新高考题模拟题同步训练 试卷 0 次下载
- 专题81带电粒子在交变电场、磁场中的运动(原卷版+解析版)-2023届高考物理一轮复习知识点精讲与最新高考题模拟题同步训练 试卷 0 次下载
- 专题80带电粒子在叠加场中的运动(原卷版+解析版)-2023届高考物理一轮复习知识点精讲与最新高考题模拟题同步训练 试卷 0 次下载
专题83楞次定律(原卷版+解析版)-2023届高考物理一轮复习知识点精讲与最新高考题模拟题同步训练
展开这是一份专题83楞次定律(原卷版+解析版)-2023届高考物理一轮复习知识点精讲与最新高考题模拟题同步训练,文件包含专题83楞次定律解析版-2023高考一轮复习知识点精讲和最新高考题模拟题同步训练docx、专题83楞次定律原卷版-2023高考一轮复习知识点精讲和最新高考题模拟题同步训练docx等2份试卷配套教学资源,其中试卷共28页, 欢迎下载使用。
2023高考一轮知识点精讲和最新高考题模拟题同步训练
第十五章 电磁感应
专题83 楞次定律
第一部分 知识点精讲
一、磁通量
1.概念:在磁感应强度为B的匀强磁场中,与磁场方向垂直的平面,其面积S与B的乘积叫做穿过这个面积的磁通量。
2.公式:Φ=BS,单位符号是Wb。
3.适用条件
(1)匀强磁场。
(2)S为垂直于磁场的有效面积。
4.物理意义:相当于穿过某一面积的磁感线的条数。
5.标矢性:磁通量是标量,但有正负。
6.磁通量的变化量:ΔΦ=Φ2-Φ1=B2S2-B1S1。
二、电磁感应现象
1.定义:当穿过闭合导体回路的磁通量发生变化时,闭合导体回路中有感应电流产生,这种利用磁场产生电流的现象叫做电磁感应。
2.感应电流的产生条件
(1)表述一:闭合电路的一部分导体在磁场内做切割磁感线的运动。
(2)表述二:穿过闭合电路的磁通量发生变化。
3.实质
产生感应电动势,如果电路闭合,则有感应电流。如果电路不闭合,则只有感应电动势而无感应电流。
三、感应电流方向的判定
1.楞次定律
(1)内容:感应电流的磁场总要阻碍引起感应电流的磁通量的变化。
(2)适用范围:一切电磁感应现象。
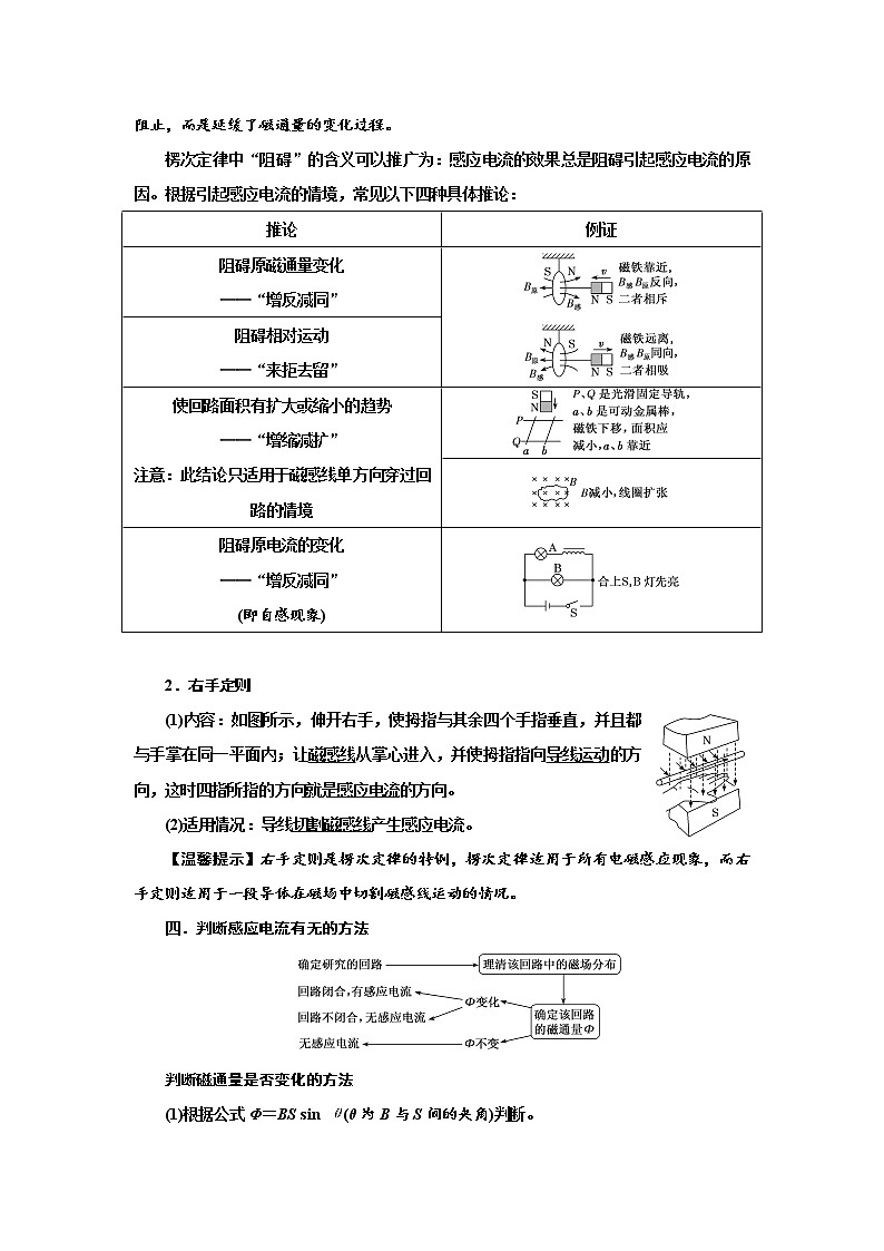
【特别提醒】“阻碍”不一定是相反,“阻碍”的是磁通量的变化;“阻碍”也不是阻止,而是延缓了磁通量的变化过程。
楞次定律中“阻碍”的含义可以推广为:感应电流的效果总是阻碍引起感应电流的原因。根据引起感应电流的情境,常见以下四种具体推论:
推论 | 例证 |
阻碍原磁通量变化 ——“增反减同” | |
阻碍相对运动 ——“来拒去留” | |
使回路面积有扩大或缩小的趋势 ——“增缩减扩” 注意:此结论只适用于磁感线单方向穿过回路的情境 | |
阻碍原电流的变化 ——“增反减同” (即自感现象) |
2.右手定则
(1)内容:如图所示,伸开右手,使拇指与其余四个手指垂直,并且都与手掌在同一平面内;让磁感线从掌心进入,并使拇指指向导线运动的方向,这时四指所指的方向就是感应电流的方向。
(2)适用情况:导线切割磁感线产生感应电流。
【温馨提示】右手定则是楞次定律的特例,楞次定律适用于所有电磁感应现象,而右手定则适用于一段导体在磁场中切割磁感线运动的情况。
四.判断感应电流有无的方法
判断磁通量是否变化的方法
(1)根据公式Φ=BS sin θ(θ为B与S间的夹角)判断。
(2)根据穿过平面的磁感线的条数是否变化判断。
五.产生感应电流的三种常见情况
感应电流方向判断的两种方法
方法一:用楞次定律判断
方法二:用右手定则判断
该方法适用于部分导体切割磁感线。判断时注意掌心、四指、拇指的方向:
(1)掌心——磁感线垂直穿入;
(2)拇指——指向导体运动的方向;
(3)四指——指向感应电流的方向。
六、“三定则、一定律”的综合应用
1.“三定则、一定律”的比较
定则或定律 | 适用的现象 | 因果关系 |
安培定则 | 电流的磁效应——电流、运动电荷产生的磁场 | 因电生磁 |
左手定则 | 1.安培力——磁场对电流的作用力; 2.洛伦兹力——磁场对运动电荷的作用力 | 因电受力 |
右手定则 | 导体做切割磁感线运动产生的电磁感应现象 | 因动生电 |
楞次定律 | 闭合回路磁通量变化产生的电磁感应现象 | 因磁生电 |
2.相互联系
(1)应用楞次定律时,一般要用到安培定则。
(2)研究感应电流受到的安培力,一般先用右手定则确定感应电流的方向,再用左手定则确定安培力的方向,有时也可以直接应用楞次定律的推论确定。
3, 左、右手定则巧区分
(1)区分左手定则和右手定则的根本是抓住“因果关系”:“因电而动”——用左手定则,“因动生电”——用右手定则。
(2)使用中左手定则和右手定则很容易混淆,为了便于记忆,可把两个定则简单地总结为通电受力,“力”的最后一笔“丿”向左,用左手定则;运动生电,“电”的最后一笔“乚”向右,用右手定则。
七、利用程序法和逆向推理法分析二次感应问题
方法一 程序法(正向推理法)
方法二 逆向推理法
其次依据螺线管中感应电流的方向,应用安培定则判定二次感应电流产生的磁通量方向,明确它是阻碍第一个感应磁场变化的
然后依据楞次定律,得出第一个感应磁场的方向及相应的变化的可能情况,从而得到引起磁场变化的电流的方向与大小变化
在二次感应现象中,“程序法”和“逆向推理法”的选择
(1)如果要判断二次感应后的现象或结果,选择程序法。
(2)如果已知二次感应后的结果,要判断导体棒的运动情况或磁场的变化,需选择逆向推理法。
第二部分 最新高考题精选
1. (2022高考上海)半径为R的金属圆环里,有一个垂直于纸面向里且半径为r的圆形区域匀强磁场,磁感应强度大小为B。若增大该区域的磁感应强度,则金属圆环的感应电流方向为 (选填:“顺时针”或“逆时针”);若保持圆形区域内磁场的磁感应强度大小不变,方向变化180°,则金属圆环的磁通量变化的大小为 。
2.(2021新高考北京卷)某同学搬运如图所示的磁电式电流表时,发现表针晃动剧烈且不易停止。按照老师建议,该同学在两接线柱间接一根导线后再次搬运,发现表针晃动明显减弱且能很快停止。下列说法正确的是
A.未接导线时,表针晃动过程中表内线圈不产生感应电动势
B.未接导线时,表针晃动剧烈是因为表内线圈受到安培力的作用
C.接上导线后,表针晃动过程中表内线圈不产生感应电动势
D.接上导线后,表针晃动减弱是因为表内线圈受到安培力的作用
3. (多选)(2018·全国卷Ⅰ)如图,两个线圈绕在同一根铁芯上,其中一线圈通过开关与电源连接,另一线圈与远处沿南北方向水平放置在纸面内的直导线连接成回路。将一小磁针悬挂在直导线正上方,开关未闭合时小磁针处于静止状态。下列说法正确的是( )
A.开关闭合后的瞬间,小磁针的N极朝垂直纸面向里的方向转动
B.开关闭合并保持一段时间后,小磁针的N极指向垂直纸面向里的方向
C.开关闭合并保持一段时间后,小磁针的N极指向垂直纸面向外的方向
D.开关闭合并保持一段时间再断开后的瞬间,小磁针的N极朝垂直纸面向外的方向转动
4.(多选)(2018·全国卷Ⅲ)如图(a),在同一平面内固定有一长直导线PQ和一导线框R,R在PQ的右侧。导线PQ中通有正弦交流电i,i的变化如图(b)所示,规定从Q到P为电流正方向。导线框R中的感应电动势( )
A.在t=时为零
B.在t=时改变方向
C.在t=时最大,且沿顺时针方向
D.在t=T时最大,且沿顺时针方向
第三部分 最新模拟题精选
1. (2022北京朝阳二模)如图所示,将一铝质薄圆管竖直放在表面绝缘的台秤上,圆管的电阻率为ρ,高度为h,半径为R,厚度为d(d远小于R)。整个装置处于方向竖直向下、磁感应强度大小()均匀磁场中。则从时刻开始,下列说法正确的是( )
A. 从上向下看,圆管中的感应电流为顺时针方向
B. 圆管中的感应电动势大小为
C. 圆管中的感应电流大小为
D. 台秤的读数会随时间推移而增大
2.(2022河北重点中学期中素养提升)小宁同学仿照法拉第发现电磁感应现象的装置,在铁环上用漆包线(铜丝,表面刷有绝缘漆)绕制了两个线圈匝、(匝数没有记录),线圈与开关、干电池、交流电源构成电路,交流电源的电动势,线圈与开关、电流计G、交流电压表V构成电路。当置于2、置于4时,电压表V的示数为,取1.4。下列说法正确的是( )
A. 由实验数据可算得,线圈的匝数为200匝
B. 由实验数据可估计,线圈的匝数超过280匝
C. S2置于3,当S1从0扳到1时,G中不会有电流
D. S2置于3,当S1从0扳到1时,G中电流慢慢增大并稳定到某一值
3. (2022河南三市一模)如图所示,在长直通电导线MN附近有一个矩形闭合金属线圈ABCD,圈与导线放在光滑绝缘水平面上,且导线MN固定。下列说法正确的为( )
A. 若MN中通有从N流向M的电流、且电流增大,则线圈的CD边受到向右的安培力
B. 若MN中通有从N流向M的电流、且电流增大,则线圈ABCD会向右运动
C. 如果MN中通有从N流向M的恒定电流,发现线圈中感应出A→B→C→D→A流向的电流,原因是线圈可能向左运动了
D. 如果MN中通有从N流向M的恒定电流,且让线圈向右运动,则线圈有收缩趋势
4. (2022江苏第二次百校大联考)电磁阻尼在很多领域都有应用,如图装置可以体现电磁阻尼的原理。条形磁铁挂在轻弹簧下端,磁铁穿过固定的水平闭合金属环。向下拉动磁铁,放手后磁铁的运动会很快停下,下列说法正确的是
A.磁铁中央通过线圈平面时,线圈中感应电流最大
B.磁铁向下运动时,线圈受到的安培力方向一定向上
C.磁铁向上运动且弹簧处于原长时,磁铁的加速度一定不小于g
D.磁铁向下运动且弹簧处于原长时,磁铁的加速度一定不小于g
5. (2022河北唐山三模)如图,有两个完全相同的金属棒a、b用绝缘细绳拴接,垂直放在两足够长的平行光滑水平金属导轨上,金属棒与导轨接触良好,导轨间存在垂直于导轨平面向上的匀强磁场。现对金属棒b施加一水平向右的拉力F,两金属棒一起向右做匀加速运动。则下列说法正确的是( )
A. 外力F大小恒定 B. 外力F逐渐增大
C. 细线拉力逐渐增大 D. 细线拉力最大值为F
6.(2022河北普通高中第一次联考)某同学设计了一种无线供电装置,原理如图甲所示,感应线圈处在垂直于感应线圈平面的磁场中,磁场的磁感应强度变化如图乙所示,规定磁场垂直感应线圈平面向上为正,下列说法正确的是
甲 乙
A.时间内,感应线圈中的电流方向自b流向a
B.时间内,感应线圈中的电流方向自a流向b
C.保持磁场磁感应强度最大值不变,使其周期减半,则端感应电动势将加倍
D.保持磁场磁感应强度最大值不变,使其周期加倍,则端感应电动势将加倍
7. (2022北京石景山一模)安培曾做过如图所示的实验:把绝缘导线绕制成线圈,在线圈内部悬挂一个用薄铜片做成的圆环,圆环所在平面与线圈轴线垂直,取一条形磁铁置于铜环的右侧,条形磁铁的右端为N极。闭合开关,电路稳定后,发现铜环静止不动,安培由此错失发现电磁感应现象的机会。实际上,在电路闭合的瞬间( )
A. 从右侧看,铜环中有逆时针的感应电流
B. 从右侧看,铜环中有顺时针的感应电流
C. 铜环仍保持不动
D. 铜环会远离磁铁
8.(2021北京海淀一模)线圈绕制在圆柱形铁芯上,通过导线与电流计连接组成闭合回路。条形磁铁的轴线和铁芯的轴线及连接线圈和电流计的导线在同一平面内,铁芯、线圈及条形磁铁的几何中心均在与铁芯垂直的PQ连线上。条形磁铁分别与线圈相互平行或相互垂直放置,使其沿QP方向靠近线圈。若电流从电流计“+”接线柱流入时电流计指针向右偏转,在如下情形中能观察到明显的电磁感应现象,且图中标出的电流计指针偏转方向正确的是
9. (2022山东聊城重点高中质检) 圆盘发电机的示意图如图所示,铜盘安装在水平的铜轴上,且处于水平向右的匀强磁场中,两块铜片、分别与铜轴和铜盘的边缘接触,原线圈与副线圈共用一根铁芯。当电流从灵敏电流计G的左端接线柱流入时,指针就会向右偏转,反之左偏。当铜盘按图示箭头方向转动时,下列说法正确的是( )
A. 铜片处的电势高于铜片处的电势
B. 铜盘匀速转动时,电流计G的指针向左偏转
C. 铜盘加速转动时,电流计G的指针向右偏转
D. 铜盘减速转动时,电流计G的指针向右偏转
10. (2021广州一模)正方形金属线框 abcd 如图靠墙放置,空间中存在竖直向上的匀强磁场。在外力作用下ab边贴着墙面向下运动,cd边贴着水平面向左运动,此过程中线框的
A.磁通量增加
B.磁通量减小
C.感应电流方向为abcda
D.感应电流方向为adcba
11.(2020·河南洛阳模拟)安检门原理图如图所示,左边门框中有一通电线圈,右边门框中有一接收线圈。工作过程中某段时间通电线圈中存在顺时针方向均匀增大的电流,则( )
A.无金属片通过时,接收线圈中的感应电流方向为顺时针
B.无金属片通过时,接收线圈中的感应电流增大
C.有金属片通过时,接收线圈中的感应电流方向为顺时针
D.有金属片通过时,接收线圈中的感应电流大小发生变化
12(2021广州一模)如图,1831年8月29日,法拉第在一个软铁圆环上绕两个互相绝缘的线圈a和b.a与电池、开关组成回路,b的两端用导线连接,导线正下方有一枚小磁针。使法拉第在“磁生电”方面取得破性进展的现象是
A.闭合开关瞬间,观察到小磁针发生偏转
B.闭合开关后,观察到小磁针保持偏转状态
C.断开开关瞬间,观察到小磁针不发生偏转
D.断开开关后,观察到小磁针保持偏转状态
相关试卷
这是一份专题122核能(原卷版+解析版)-2023届高考物理一轮复习知识点精讲与最新高考题模拟题同步训练,文件包含专题122核能解析版-2023高考一轮复习知识点精讲和最新高考题模拟题同步训练docx、专题122核能原卷版-2023高考一轮复习知识点精讲和最新高考题模拟题同步训练docx等2份试卷配套教学资源,其中试卷共48页, 欢迎下载使用。
这是一份专题113气体(原卷版+解析版)-2023届高考物理一轮复习知识点精讲与最新高考题模拟题同步训练,文件包含专题113气体解析版-2023高考一轮复习知识点精讲和最新高考题模拟题同步训练docx、专题113气体原卷版-2023高考一轮复习知识点精讲和最新高考题模拟题同步训练docx等2份试卷配套教学资源,其中试卷共46页, 欢迎下载使用。
这是一份专题76 质谱仪(原卷版+解析版)-2023届高考物理一轮复习知识点精讲与最新高考题模拟题同步训练,文件包含专题76质谱仪解析版-2023高考一轮复习知识点精讲和最新高考题模拟题同步训练docx、专题76质谱仪原卷版-2023高考一轮复习知识点精讲和最新高考题模拟题同步训练docx等2份试卷配套教学资源,其中试卷共30页, 欢迎下载使用。

