所属成套资源:2023届高考物理一轮复习知识点精讲与最新高考题模拟题同步训练
- 专题62力电综合问题(原卷版+解析版)-2023届高考物理一轮复习知识点精讲与最新高考题模拟题同步训练 试卷 0 次下载
- 专题61带电粒子在电场中的运动(原卷版+解析版)-2023届高考物理一轮复习知识点精讲与最新高考题模拟题同步训练 试卷 0 次下载
- 专题59电容器充电放电实验(原卷版+解析版)-2023届高考物理一轮复习知识点精讲与最新高考题模拟题同步训练 试卷 0 次下载
- 专题58电容和电容器(原卷版+解析版)-2023届高考物理一轮复习知识点精讲与最新高考题模拟题同步训练 试卷 0 次下载
- 专题57静电场能量(原卷版+解析版)-2023届高考物理一轮复习知识点精讲与最新高考题模拟题同步训练 试卷 0 次下载
专题60静电场知识的应用(原卷版+解析版)-2023届高考物理一轮复习知识点精讲与最新高考题模拟题同步训练
展开
这是一份专题60静电场知识的应用(原卷版+解析版)-2023届高考物理一轮复习知识点精讲与最新高考题模拟题同步训练,文件包含专题60静电场知识的应用解析版-2023高考一轮复习知识点精讲和最新高考题模拟题同步训练docx、专题60静电场知识的应用原卷版-2023高考一轮复习知识点精讲和最新高考题模拟题同步训练docx等2份试卷配套教学资源,其中试卷共35页, 欢迎下载使用。
2023高考一轮知识点精讲和最新高考题模拟题同步训练
第十一章 静电场
专题60 静电场知识的应用
第一部分 知识点精讲
1.静电感应和静电平衡
把金属导体放在电场E中,由于内部自由电子受电场力作用而定向移动,使导体的两个端面出现等量的异种电荷,这种现象叫静电感应,当自由电子的定向移动停止时,导体处于静电平衡状态。
2.静电平衡状态下导体的电场强度和电势
导体内部的场强处处为零,整个导体是等势体,导体的表面是等势面,导体表面电场线和带电体表面垂直。
3.静电平衡状态下静电荷只分布在外表面。
4.尖端放电现象和避雷针
电性与尖端相反的粒子被吸引而奔向尖端,与尖端的电荷中和,相当于尖端失去电荷,这就是尖端放电。避雷针就是利用尖端放电的设备。
5.处于静电平衡的导体腔内场强处处为零。
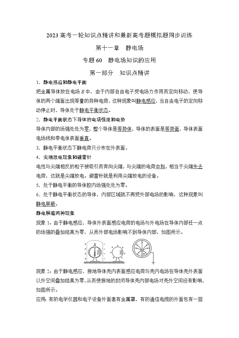
6.处于静电平衡状态的导体,内部区域就不再受外部电场的影响,这种现象叫静电屏蔽。
静电屏蔽两种现象
现象1:由于静电感应,导体外表面感应电荷的电场与外电场在导体内部任一点的场强的叠加结果为零,从而外部电场影响不到导体内部,如图所示。
现象2:由于静电感应,接地导体壳内表面感应电荷与壳内电场在导体壳外表面以外空间叠加结果为零,从而使接地的封闭导体壳内部电场对壳外空间没有影响,如图所示。
应用:有的电学仪器和电子设备外面套有金属罩,有的通信电缆的外面包有一层铅皮等都是用来防止外电场的干扰,起屏蔽作用的。
第二部分 最新高考题精选
1. (2019高考理综天津卷)(20分)2018年,人类历史上第一架由离子引擎推动的飞机诞生,这种引擎不需要燃料,也无污染物排放。引擎获得推力的原理如图所示,进入电离室的气体被电离成正离子,而后飘入电极、之间的匀强电场(初速度忽略不计),、间电压为,使正离子加速形成离子束,在加速过程中引擎获得恒定的推力。单位时间内飘入的正离子数目为定值,离子质量为,电荷量为,期中是正整数,是元电荷。
(1)若引擎获得的推力为,求单位时间内飘入、间的正离子数目为多少;
(2)加速正离子束所消耗的功率不同时,引擎获得的推力也不同,试推导的表达式;
(3)为提高能量的转换效率,要使尽量大,请提出增天的三条建议。
【名师解析】.(20分)
(1)设正离子经过电极时的速度为,根据动能定理,有
①
设正离子束所受的电场力为,根据牛顿第三定律,有
②
设引擎在时间内飘入电极间的正离子个数为,由牛顿第二定律,有
③
联立①②③式,且得
④
(2)设正离子束所受的电场力为,由正离子束在电场中做匀加速直线运动,有
⑤
考虑到牛顿第三定律得到,联立①⑤式得
⑥
(3)为使尽量大,分析⑥式得到
三条建议:用质量大的离子;用带电量少的离子;减小加速电压。
2.(2016高考四川理综物理)中国科学家2015年10月宣布中国将在2020年开始建造世界上最大的粒子加速器。加速器是人类揭示物质本源的关键设备,在放射治疗、食品安全、材料科学等方面有广泛应用。
如图所示,某直线加速器由沿轴线分布的一系列金属圆管(漂移管)组成,相邻漂移管分别接在高频脉冲电源的两极。质子从K点沿轴线进入加速器并依此向右穿过各漂移管,在漂移管内做匀速直线运动,在漂移管间被电场加速,加速电压视为不变。设质子进入漂移管B时速度为8×106m/s,进入漂移管E时速度为1×107m/s,电源频率为1×107Hz,漂移管间缝隙很小,质子在每个管内运动时间视为电源周期的1/2.质子的荷质比取1×108C/kg。求:
(1)漂移管B的长度;
(2)相邻漂移管间的加速电压。
【参考答案】(1)0.4m(2)
【名师解析】
(1)设质子进入漂移管B的速度为vB,电源频率为f,周期为T,漂移管A爱的长度为L,则T=1/f,
L=vBT/2,
联立解得:L=0.4m。
(2)设质子进入漂移管E的速度为vE,相邻漂移管间的加速电压为U,电场对质子所做的功为W,质子从漂移管B运动到E电场做功W',质子的电荷量为q、质量为m,则
④
⑤
⑥
联立④⑤⑥式并代入数据得⑦
考点:动能定理
3. (2022年1月浙江选考)某种气体—电子放大器的局部结构是由两块夹有绝缘介质的平行金属薄膜构成,其上存在等间距小孔,其中相邻两孔截面上的电场线和等势线的分布如图所示。下列说法正确的是( )
A. a点所在的线是等势线
B. b点的电场强度比c点大
C. b、c两点间的电势差的值比a、c两点间的大
D. 将电荷沿图中的线从d→e→f→g移动时电场力做功为零
【参考答案】C
【名师解析】因上下为两块夹有绝缘介质的平行金属薄膜,则a点所在的线是电场线,选项A错误;因c处的电场线较b点密集,则c点的电场强度比b点大,选项B错误;因bc两处所处的线为等势线,可知b、c两点间的电势差的值比a、c两点间的大,选项C正确;因dg两点在同一电场线上,电势不相等,则将电荷沿图中的线从d→e→f→g移动时电场力做功不为零,选项D错误。
4.(2015·浙江理综,16)如图所示为静电力演示仪,两金属极板分别固定于绝缘支架上,且正对平行放置。工作时两板分别接高压直流电源的正负极,表面镀铝的乒乓球用绝缘细线悬挂在两金属板中间,则( )
A.乒乓球的左侧感应出负电荷
B.乒乓球受到扰动后,会被吸在左极板上
C.乒乓球共受到电场力、重力和库仑力三个力的作用
D.用绝缘棒将乒乓球拨到与右极板接触,放开后乒乓球会在两极板间来回碰撞
【参考答案】D
【名师解析】 两极板间电场由正极板指向负极板,镀铝乒乓球内电子向正极板一侧聚集,故乒乓球的右侧感应出负电荷,A错误;乒乓球不可能吸在左极板上,B错误;库仑力就是电场力,C错误;乒乓球与右极板接触后带正电,在电场力作用下向负极运动,碰到负极板正电荷与负极板上的负电荷中和后带负电,在电场力作用下又向正极板运动,这样会在两极板间来回碰撞,D正确。
第三部分 最新模拟题精选
1. (2022天津河东二模)如图所示,在干燥的冬天,手接触金属门把手时,经常会有一种被电击的感觉。带负电的手在缓慢靠近门把手还未被电击的过程中,下列说法正确的是( )
A. 门把手的右端感应出正电荷 B. 门把手左端电势低于右端电势
C. 门把手与手指之间场强逐渐增大 D. 门把手内部的场强逐渐变大
【参考答案】AC
【名师解析】
放电前手指靠近金属门把手的过程中,门把手在手的影响下,发生静电感应,门把手的右端(近手端)感应出正电荷,故A正确;门把手处于静电平衡状态,所以其左端电势与右端电势相等,内部场强处处为零,故BD错误;随着手的靠近,二者间距逐渐减小,将门把手与手之间看成一个电容器,可知当两者距离减小时,根据公式
联立,可得,由于异种电荷相互吸引,手接近的过程中,感应电荷越来越接近手,门把手右端电荷密度越来越大,电荷分布的电荷密度变大,故门把手与手指之间场强逐渐增大,故C正确。
2. (2022福建厦门四模) 高压电线落地可能导致行人跨步电压触电。如图所示,若高压输电线掉落在水平地面上的O点,且O点附近地质结构分布均匀,将在地面形成以O为圆心的一系列同心圆等势线。则( )
A. 图中A点的电场强度小于B点的电场强度
B. 图中A点的电场强度大于B点的电场强度
C. 行人无论向哪个方向跨步,两脚间距离越大跨步电压越大
D. 行人无论向哪个方向跨步,两脚间距离越大跨步电压越小
【参考答案】A
【名师解析】
距离O点越远的位置场强越小,则图中A点的电场强度小于B点的电场强度,选项A正确,B错误;根据U=Ed可知,行人在OA连线上跨步时,两脚间距离越大跨步电压越大;沿着某同心圆上跨步时,无论两脚间距离多大,则电势相等,选项CD错误;
3. (2022福建厦门四模)墙体探测仪是一种新型的建筑装潢辅助工具,用于探测墙体内水管、电线和钢筋的位置。如图所示为其探测水管的原理示意图,主要感应元件为电容器,当探测仪靠近水管时,指示灯亮起,便可确定水管的位置。则探测仪靠近水管前后( )
A. 电容器的电介质发生变化
B. 电容器的两板间距离发生变化
C. 电容器极板的正对面积发生变化
D. 电容器的电容发生变化
【参考答案】AD
【名师解析】
探测仪靠近水管后,电容器的两板间距离和极板正对面积均未变,而指示灯亮起说明电容器发生了充电或放电,即电容发生改变,根据可知电容器的电介质发生变化,故AD正确,BC错误。
4. (2022山东临沂二模)2022年4月15日哈佛-史密森天体物理学中心的科学家乔纳森·麦克道维尔推文表明:莫尼亚轨道上第一次出现中国卫星,该卫星曾在2021年工况异常。尽管乔纳森的描述中没有提及该卫星使用了何种引擎,但从轨道提升的描述来判断,几乎可以肯定是属于离子电推引擎,这是利用电场将处在等离子状态的“工质”加速后向后喷出而获得前进动力的一种发动机。这种引擎不需要燃料,也无污染物排放。引擎获得推力的原理如图所示,进入电离室的气体被电离成正离子,而后飘入电极A、B之间的匀强电场(离子初速度忽略不计),A、B间电压为U,使正离子加速形成离子束,在加速过程中引擎获得恒定的推力。单位时间内飘入的正离子数目N为定值,离子质量为m,电荷量为ne(其中n是正整数,e是元电荷),加速正离子束所消耗的功率为P,引擎获得的推力为F,下列说法正确的是( )
A. 引擎获得的推力
B. 引擎获得推力
C. 为提高能量的转换效率,要使尽量大,可以用质量大的离子
D. 为提高能量的转换效率,要使尽量大,可以用带电量大的离子
【参考答案】AC
【名师解析】
电场对粒子加速
根据动量定理
其中 ,
整理得,故A正确B错误;
根据以上分析可知
要使尽量大,可以用质量大、带电量小即n小的离子,故C正确D错误。
5.(2022安徽马鞍山二模)一次科学晚会上,老师表演了一个“魔术”:如图甲,一个空塑料瓶中固定着一根细金属条和一块易拉罐(金属)片,将金属片和金属条分别与静电起电机的正、负极相连。在塑料瓶里放一盘点燃的蚊香,很快就看到整个瓶内烟雾缭绕。摇动起电机,瓶内顿时清澈透明,停止摇动,瓶内又是烟雾缭绕,图乙为其俯视图。已知金属片是半径为R的圆弧,金属条恰好位于其圆心,两者的高度均为h。若匀速摇动起电机时,两极间的电压恒为U,则
A.未摇动起电机时,烟尘在金属片与金属条之间下落的最大时间为
B.匀速摇动起电机时,金属片与金属条之间的电场强度大小为
C.除尘过程中带电量为q的烟尘增加的电势能均为qU
D.质量为m、带电量为q的烟尘被金属片吸附时水平方向受的冲量不大于
【参考答案】D【名师解析】烟尘所受空气阻力不可忽略,最上面烟尘在金属片与金属条之间下落时间最大,最大时间超过,选项A错误;匀速摇动起电机时,金属片和金属条之间的电场不是匀强电场,金属片与金属条之间的电场强度沿半径方向不同,选项B错误;除尘过程中,只有靠近金属条带电量为q的烟尘增加的电势能才是qU,而其它地方的烟尘增加的电势能都小于qU,选项C错误;除尘过程中,只有靠近金属条带电量为q的烟尘运动到金属片电场力做功才是qU,运动到金属片时动能为qU,动量p=,由动量定理可知,质量为m、带电量为q的烟尘被金属片吸附时水平方向受的冲量为,即质量为m、带电量为q的烟尘被金属片吸附时水平方向受的冲量不大于,选项D正确。
6. (2022浙江台州质检)如图所示为一种风向和风速传感器的原理图。两个收集板是铜丝网状导体,有良好的导电性和通风能力,粒子源是一条直径很小的镍铬丝,其与两收集板相互平行且等距。粒子源极附近的空气在强电场作用下电离,正离子沿电场方向移动到收集板形成电流,数值由两电流表测量,测量时保持风向与收集板垂直,电流表、的示数分别为、,,则( )
A. 若,则风向左 B. 若,则风向左
C. 风速越大,越小 D. 若,则无法判断风向
【参考答案】B
【名师解析】.若风向向左,单位时间打到左收集极板上正离子数较多,则I1>I2,B正确, A错误;风速越大,则单位时间打到两收集极板的正离子数之差越大,故两电流表的示数之差越大,即△I越大,C错误;若,则有,说明是无风状态,故D错误。
7. (2022河南南阳一中质检)如图为静电除尘器除尘机理的示意图,尘埃在电场中通过某种机制带电,在电场力的作用下向集尘极迁移并沉积,以达到除尘目的。下列表述正确的是( )
A. 到达集尘极的尘埃带正电荷
B 电场方向由放电极指向集尘极
C. 带电尘埃所受电场力的方向与电场方向相反
D. 尘埃向集尘极迁移过程中受到的电场力越来越小
【参考答案】CD
【名师解析】
到达集尘极的尘埃带负电荷,故A错误;
集尘极与电源正极相连,电场方向由集尘极指向放电极,故B错误;
带电尘埃带负电荷,所受电场力的方向与电场方向相反,故C正确;
由图像可知,除尘器内电场在水平面上的分布类似于负电荷电场,尘埃向集尘极迁移过程中场强越来越小,受到的电场力越来越小,故D正确。
8、(2021福建龙岩三模)如图所示,电工穿上用铜丝编织的防护服进行高压带电作业时,防护服能够保护电工的安全,其原因是
A.防护服用铜丝编织不宜拉破,对人体起到保护作用
B.编织防护服的铜丝电阻小,对人体起到保护作用
C.电工被防护服所包裹,人体电势为零,对人体起到保护作用
D.电工被防护服所包裹,人体场强为零,对人体起到保护作用
【参考答案】D
【名师解析】根据静电感应原理,电工穿上用铜丝编织的防护服后,电工被防护服所包裹,防护服为等电势体,人体场强为零,对人体起到保护作用,选项D正确。
9. (2021广东模拟)如图所示,在某静电除尘器产生电场中,带等量负电荷的两颗微粒只受电场力作用,分别从p点沿虚线pm、pn运动,被吸附到金属圆筒上。下列说法正确的是( )
A. p点的电势高于n点的电势
B. 微粒在p点的电势能小于在m点的电势能
C. 微粒从p到n的动能变化量大于从p到m的动能变化量
D. 微粒从p到n的电势能变化量等于从p到m的电势能变化量
【参考答案】D
【名师解析】
.沿着电场线,电势逐渐降低,则有,故A错误;负电荷从p到m运动电场力做正功,电势能减小,有,故B错误;两微粒均只受电场力而做正功,由动能定理有
因初末电势差相同,电量q相等,则电场力做正功相等,电势能能减小相等,两微粒的动能变化量相等,故C错误,D正确;
10(2021江苏南京三模)口罩中使用的熔喷布经驻极处理后,对空气的过滤增加静电吸附功能。驻极处理装置如图所示,针状电极与平板电极分别接高压直流电源正负极,针尖附近的空气被电离后,带电粒子在电场力作用下运动,熔喷布捕获带电粒子带上静电,平板电极表面为等势面,熔喷布带电后对电场的影响可忽略不计,下列说法正确的是( )
A.针状电极上,针尖附近的电场较弱
B.熔喷布上表面因捕获带电粒子将带负电
C.沿图中虚线向熔喷布运动的带电粒子,其加速度逐渐减小
D.两电极相距越远,熔喷布捕获的带电粒子速度越大
【参考答案】C
【名师解析】针状电极上,针尖附近的电场线较密,电场较强,故A错误;
针状电极带正电,平板电极带负电,它们之间的电场大致向下,空气被电离后的正电荷在电场力作用下向下运动,则熔喷布上表面因捕获带电粒子将带正电,故B错误;
沿图中虚线向熔喷布运动的带电粒子,所受的电场力逐渐减小,则其加速度逐渐减小,故C正确;
设两电极间电压为,熔喷布捕获的带电粒子速度为,根据动能定理得,得,与两电极间的距离无关,所以熔喷布捕获的带电粒子速度一定,故D错误。
11.下图为静电植绒的原理图.带负电的金属网中盛有绒毛,真空中带负电的绒毛一旦与布匹上的黏合剂接触就粘贴在布匹上.则带负电的绒毛从带负电的金属网到布匹的运动过程中 ( )
A.做匀速运动
B.做加速运动
C.电势能逐渐增大
D.运动经过处各点电势逐渐升高
【参考答案】:BD
【名师解析】带负电的绒毛从带负电的金属网到布匹的运动过程中由于受到电场力,带负电的绒毛做加速运动,选项B正确A错误;由于带负电的绒毛受到的电场力做功,绒毛电势能减小,选项C错误;由于两金属网之间的电场线向上,带负电的绒毛向下移动,所以带负电的绒毛运动经过处各点电势逐渐升高,选项D正确。
12.有趣的“雅各布天梯”实验装置如图甲所示,金属放电杆穿过绝缘板后与高压电源相接。通电后,高电压在金属杆间将空气击穿,形成弧光。弧光沿着“天梯”向上“爬”,直到上移的弧光消失,天梯底部将再次产生弧光放电,如此周而复始。图乙是金属放电杆,其中b、b′是间距最小处。在弧光周而复始过程中,下列说法中正确的是( )
A.每次弧光上“爬”的起点位置是a、a′处
B.每次弧光上“爬”的起点位置是b、b′处
C.弧光消失瞬间,两杆间b、b′处电压最大
D.弧光消失瞬间,两杆间c、c′处场强最大
【参考答案】:B
【名师解析】 两根金属放电杆与高压电源相接,在电极最近处场强最大,空气首先被击穿,每次弧光上“爬”的起点位置是b、b′处,故A错误,B正确;在c、c′处距离最远,场强最小,弧光消失瞬间,两金属杆之间各处电压相等,故C、D错误。
13 避雷针上方有雷雨云时,避雷针附近的电场线分布如图所示,图中中央的竖直黑线AB代表了避雷针,CD为水平地面。MN是电场线中两个点,下列说法中正确的有( )
A.M点的场强比N点的场强大
B.试探电荷从M点沿直线移动到N点,电场力做功最少
C.M点的电势比N点的电势高
D.CD的电势为零,但其表面附近的电场线有些位置和地面不垂直
【参考答案】C
[名师解析] 根据题图可知,M点的电场线较疏,因此M点的场强比N点的场强小,A错误;依据电场力做功与路径无关,因此试探电荷从M点移动到N点,不论路径如何,电场力做功一样的,B错误;根据沿着电场线方向,电势是降低的,因此M点的电势比N点的电势高,C正确;CD的电势为零,是等势面,因此电场线总是垂直等势面,D错误。
14. (2021浙江3月百校联考)小明同学做一个“静电散花”的小实验。如图所示,将纸屑放在带绝缘柄的金属板上,用毛皮摩擦橡胶膜使其带上负电荷,并放到金属板的正下方,用手接触金属板后移开,再将橡胶膜从金属板的下面移走,看到金属板上的纸屑向上飞散开来,则下列说法正确的是( )
A. 当带负电的橡胶膜放到金属板的正下方时,金属板上表面感应出正电荷
B. 当用手接触金属板,金属板上的正电荷从手流入大地
C. 将橡胶膜从金属板的下面移走后,金属板的上表面带正电荷
D. 向上飞散的纸屑都带负电荷
【参考答案】C
【名师解析】
当带负电的橡胶膜放到金属板的正下方时,金属板下表面感应出正电荷,上表面感应出负电荷,选项A错误; 当用手接触金属板,金属板上的负电荷从手流入大地,金属板上多余出正电荷,选项B错误; 将橡胶膜从金属板的下面移走后,金属板的上表面带正电荷,选项C正确; 纸宵因带上正电与金属板上的正电相互排斥而向上飞散,选项D错误。
15. (2021浙江3月百校联考)经典电磁场理论明确的给出了场中导体对静电场的影响,若把一个金属球壳置于匀强电场中,周围电场线分布会出现如图所示,其中有a、b、c、d四个位置,a、d两点对称分布在球壳两侧,b位于球壳上,c位于球壳中心,则( )
A. 四个位置电势高低排列为
B. 四个位置场强大小排列为
C. 小球表面的电场线与小球表面都垂直
D. 感应电荷在小球内部c处的场强方向向右
【参考答案】C
【名师解析】
处于静电平衡状态的导体是等势体,内部场强为零,所以,,由于电场线越密地方电场强度越大,所以,由于沿电场线的方向电势降低,故AB错误;根据静电平衡小球表面的电场线与小球表面都垂直,故C正确;感应电荷在小球内部c处的场强方向向左,故D错误。
16.(2020北京朝阳二模)某同学设想了一个奇妙的静电实验。如图所示,在带电体C附近,把原来不带电的绝缘导体A、B相碰一下后分开,然后分别接触一个小电动机的两个接线柱,小电动机便开始转动。接着再把A、B移到C附近,A、B相碰一下分开,再和小电动机两接线柱接触。重复上述步骤,小电动机便能不停地转动。下列说法正确的是
A.小电动机一直转动下去,不会消耗A、B、C和小电动机系统以外的能量
B.A、B相接触放在C附近时,A的电势高于B的电势
C.A、B相接触放在C附近时,A内部中心点的场强等于B内部中心点的场强
D.若不考虑小电动机内电阻的变化,则小电动机的电流与其两端的电压成正比
【参考答案】C
【名师解析】小电动机一直转动下去,会消耗A、B、C和小电动机系统以外的能量,选项A错误;A、B相接触放在C附近时,A的电势与B的电势相同,选项B错误;A、B相接触放在C附近时,导体内部场强为零,所以A内部中心点的场强等于B内部中心点的场强,选项C正确;电动机转动时,要产生感应电动势,不能看作电阻,不符合欧姆定律,选项D错误。
17(2020年6月北京海淀二模)N95口罩中起阻隔作用的关键层是熔喷布,熔喷布的纤维里加入了驻极体材料,它能依靠静电感应吸附比熔喷布网状纤维孔洞小很多的0.1μm量级或更小的微粒,从而有了更好的过滤效果。
制备驻极体的一种方法是对某些电介质材料进行加热熔化,然后在强电场中进行极化冷却。电介质中每个分子都呈电中性,但分子内正、负电荷分布并不完全重合,每个分子可以看成是等量异号的电荷对。如图所示,某种电介质未加电场时,分子取向随机排布,熔化时施加水平向左的匀强电场,正、负电荷受电场力的作用,分子取向会发生一致性的变化。冷却后撤掉电场,形成驻极体,分子取向能够较长时间维持基本不变。这个过程就像铁在强磁场中被磁化成磁铁的过程。根据以上信息可知,下列说法中正确的是
E
取向有序
加电场后,分子
未加电场时,分子
取向随机排布
A.驻极体能够吸引带电的微粒,但不能吸引电中性的微粒
B.驻极体吸附小微粒利用了静电感应,所以驻极体所带的总电荷量一定不为零
C.不带电的微粒也能被驻极体吸引,但并不会中和驻极体表面的电荷
D.加有驻极体的口罩会因存放时间过长其中的电场衰减而过期,这是驻极体向外放电使电荷减少的结果
【参考答案】C
【名师解析】驻极体所带的总电荷量为零,驻极体能够吸引带电的微粒,也能吸引电中性的微粒,选项AB错误;不带电的微粒也能被驻极体吸引,由于制备驻极体的是由某些电介质材料制成,所以并不会中和驻极体表面的电荷,驻极体不会向外放电,选项C正确D错误。
18. (2020年4月浙江衢州、湖州、丽水三地市质检)如图所示,在真空环境中将带电导体球 M 靠近不带电的导体 N。若沿虚线 1 将 N 导体分成左右两部分,这两部分所带电荷量分别为 Q 左、Q 右;若沿虚线 2 将导体 N 分成左右两部分,这两部分所带电荷量分别为 Q'左、Q'右。a、b 为 N 导体表面两点,Ea、Eb 和φa、φb 分别表示 a、b 两点电场强度大小和电势大小。下列说法正确的是
A.∣Q 左∣<∣Q 右∣
B.Q 左+Q 右=Q'左+Q'右
C.Ea
相关试卷
这是一份专题122核能(原卷版+解析版)-2023届高考物理一轮复习知识点精讲与最新高考题模拟题同步训练,文件包含专题122核能解析版-2023高考一轮复习知识点精讲和最新高考题模拟题同步训练docx、专题122核能原卷版-2023高考一轮复习知识点精讲和最新高考题模拟题同步训练docx等2份试卷配套教学资源,其中试卷共48页, 欢迎下载使用。
这是一份专题113气体(原卷版+解析版)-2023届高考物理一轮复习知识点精讲与最新高考题模拟题同步训练,文件包含专题113气体解析版-2023高考一轮复习知识点精讲和最新高考题模拟题同步训练docx、专题113气体原卷版-2023高考一轮复习知识点精讲和最新高考题模拟题同步训练docx等2份试卷配套教学资源,其中试卷共46页, 欢迎下载使用。
这是一份专题76 质谱仪(原卷版+解析版)-2023届高考物理一轮复习知识点精讲与最新高考题模拟题同步训练,文件包含专题76质谱仪解析版-2023高考一轮复习知识点精讲和最新高考题模拟题同步训练docx、专题76质谱仪原卷版-2023高考一轮复习知识点精讲和最新高考题模拟题同步训练docx等2份试卷配套教学资源,其中试卷共30页, 欢迎下载使用。

