第7课 隋唐制度的变化与创新-高一历史期中期末复习记诵笔记(中外历史纲要上)
展开第二单元 三国两晋南北朝的民族交融与隋唐
统一多民族封建国家的发展
第7课 隋唐制度的变化与创新
【时空坐标】
【思维导图】
【知识梳理】
知识点一 选官制度
1.九品中正制
(1)创立:曹魏时期,按中正官评定等级授官。
(2)特点:初创时重视家世、道德和才能,西晋时主要看重家世。
(3)作用:逐渐成为维护士族特权的工具。
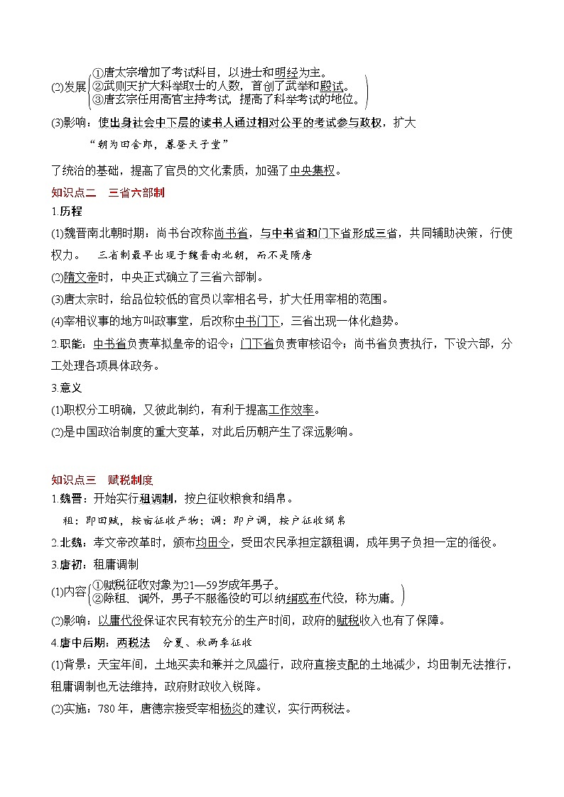
2.科举制
(1)创立
(2)发展
(3)影响:使出身社会中下层的读书人通过相对公平的考试参与政权,扩大
“朝为田舍郎,暮登天子堂”
了统治的基础,提高了官员的文化素质,加强了中央集权。
知识点二 三省六部制
1.历程
(1)魏晋南北朝时期:尚书台改称尚书省,与中书省和门下省形成三省,共同辅助决策,行使权力。 三省制最早出现于魏晋南北朝,而不是隋唐
(2)隋文帝时,中央正式确立了三省六部制。
(3)唐太宗时,给品位较低的官员以宰相名号,扩大任用宰相的范围。
(4)宰相议事的地方叫政事堂,后改称中书门下,三省出现一体化趋势。
2.职能:中书省负责草拟皇帝的诏令;门下省负责审核诏令;尚书省负责执行,下设六部,分工处理各项具体政务。
3.意义
(1)职权分工明确,又彼此制约,有利于提高工作效率。
(2)是中国政治制度的重大变革,对此后历朝产生了深远影响。
知识点三 赋税制度
1.魏晋:开始实行租调制,按户征收粮食和绢帛。
租:即田赋,按亩征收产物;调:即户调,按户征收绢帛
2.北魏:孝文帝改革时,颁布均田令,受田农民承担定额租调,成年男子负担一定的徭役。
3.唐初:租庸调制
(1)内容
(2)影响:以庸代役保证农民有较充分的生产时间,政府的赋税收入也有了保障。
4.唐中后期:两税法 分夏、秋两季征收
(1)背景:天宝年间,土地买卖和兼并之风盛行,政府直接支配的土地减少,均田制无法推行,租庸调制也无法维持,政府财政收入锐降。
(2)实施:780年,唐德宗接受宰相杨炎的建议,实行两税法。
(3)内容
(4)影响
【重难探析】
一、三省六部制
1.历史解释——三省六部制的特点
(1)相权三分:中书省起草政令,门下省审核政令,尚书省执行政令。
(2)职掌分明:三省职权按行政程序划分,一切政令由起草(中书)、审核(门下)至执行(尚书),都经由三省处理。
(3)节制君权:皇帝所颁政令,未经政事堂通过,不能施行;以相权节制君权,可弥补君主才干之不足。
2.唯物史观——三省六部制的作用
(1)三省之间既相互牵制,又互为补充,分工明确,提高了办事效率。
(2)完整的相权被分割,避免权臣独揽大权,有利于加强皇权。
(3)尚书省下设六部,分别贯彻各种政令,处理日常事务,提高唐朝办事效率。
二、唯物史观——封建社会赋税制度演变的主要趋势
赋税制度的变化取决于生产力和生产关系的发展状况,是随着土地制度等状况的变化而变化的,与当时的政治、经济状况相关联。赋税制度演变的主要趋势充分体现了这一点。
(1)征税标准从以人丁为主逐步向以土地为主转变,这一转变以唐朝两税法为主要标志。
(2)赋税内容由实物为主逐步向货币为主转变,这一转变以明朝的一条鞭法为标志。
(3)赋税征收种类由繁杂向简单转变。
三.历史解释——两税法的意义
(1)统一了税制,这样既简化了征课名目,又可使赋税相对确定,保证了国家财政税收;从制度上避免官吏乱摊派的可能。
(2)改变了战国以来以人丁为主的赋役制,唯资产为宗,放松了对农民的人身控制。
(3)扩大了征税面,贵族、官僚、商人都要交税,扩大了税源,增加了政府财政收入,相对减轻了农民负担。
(4)两税法是赋税制度史上的转折点,它标志着征税标准由以人丁为主逐渐过渡到以土地财产多少为主,是我国赋税制度的一大变革和进步。

