专题04 探究分子运动现象—2022-2023学年九年级化学上册教材实验大盘点(人教版)
展开2022-2023学年九年级化学上册同步教材实验大盘点
专题04 探究分子运动现象
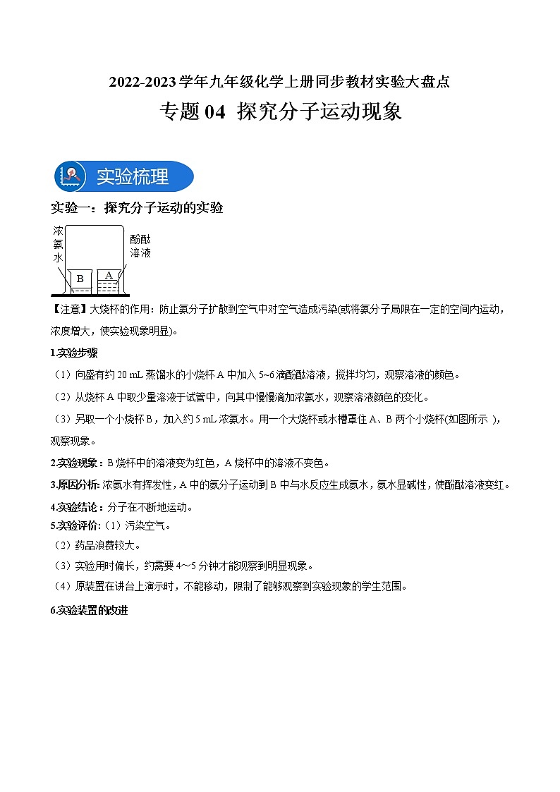
实验一:探究分子运动的实验
【注意】大烧杯的作用:防止氨分子扩散到空气中对空气造成污染(或将氨分子局限在一定的空间内运动,浓度增大,使实验现象明显)。
1.实验步骤
(1)向盛有约20 mL蒸馏水的小烧杯A中加入5~6滴酚酞溶液,搅拌均匀,观察溶液的颜色。
(2)从烧杯A中取少量溶液于试管中,向其中慢慢滴加浓氨水,观察溶液颜色的变化。
(3)另取一个小烧杯B,加入约5 mL浓氨水。用一个大烧杯或水槽罩住A、B两个小烧杯(如图所示 ),观察现象。
2.实验现象:B烧杯中的溶液变为红色,A烧杯中的溶液不变色。
3.原因分析:浓氨水有挥发性,A中的氨分子运动到B中与水反应生成氨水,氨水显碱性,使酚酞溶液变红。
4.实验结论:分子在不断地运动。
5.实验评价:(1)污染空气。
(2)药品浪费较大。
(3)实验用时偏长,约需要4~5分钟才能观察到明显现象。
(4)原装置在讲台上演示时,不能移动,限制了能够观察到实验现象的学生范围。
6.实验装置的改进
改进优点:操作更加简便,实验在密闭装置中进行,减少了氨气的逸出,减少了对空气的污染,更环保,实验所用溶液量较少,节约药品,现象明显
7.其他装置改进
8.实验拓展:比较分子运动的快慢
现象:烧杯中的水都变红了,且红墨水在热水中比在冷水中扩散更快
实验二:水和空气的压缩实验
现象:水不容易被压缩,而空气容易被压缩
说明:1.构成物质的微粒之间有空隙;
2.构成水的微粒空隙很小,构成空气的微粒很大;
实验三:水与酒精的混合实验
现象:充分混合后的液体体积小于混合前的液体体积
说明:同种微粒之间的空隙相同;不同种微粒空隙不同
气体微粒间的空隙大 ,固体、液体微粒间的空隙小。
1.如图所示,在小烧杯A中装入30mL蒸馏水,再滴入3滴酚酞,在小烧杯B中装入30mL浓氨水,用一大烧杯把A、B两个烧杯罩在一起,过一段时间看到的现象是 ,该实验说明 。
一些同学对上述结论有不同看法,主要有以下两种猜测:
第一种:B烧杯中的蒸馏水使酚酞试液变红;
第二种:B烧杯中浓氨水挥发出氨气,扩散到A烧杯中的溶液中使酚酞试液变红。
你认为 猜测正确,为证明这两种猜测,现设计如下的实验(请完成下表):
实验内容、方法 | 现象 | 结论 |
用洁净的小烧杯取20mL蒸馏水,滴入2~3滴酚酞试液,观察现象 | 不变色 | 水 使酚酞变色(填“能”或“不能”,下同) |
取一张滤纸,滴入酚酞试液,待晾干后,放在装有浓氨水的试剂瓶上方 | 酚酞不变色 | 氨气 使酚酞变色 |
将少量氨气通入含有酚酞试液的蒸馏水中 | 溶液变成 色 | 氨气溶解在水中形成的氨水能使酚酞变色 |
2.结合如下图所示的实验,回答有关问题:
(1)请从微粒角度解释:图A品红在热水中扩散速度快的原因是___________
(2)如图B所示,用甲乙两支大小相同的注射器,分别吸取等体积的空气和水,用手指顶住注射器末端的小孔,用相同大小的力,将栓塞慢慢推入。
①容易被压缩的注射器是___________(填“甲”或“乙”)。
②通过对比两个实验,可以得出:在相同条件下,空气中的微粒间空隙比水的___________(填“大”或“小”)。
1.如图为探究分子性质的实验,一段时间后滤纸条上小点依次变红,下列关于该实验的说法错误的是( )
A. 浓氨水具有挥发性
B. 分子在不断运动
C. 滤纸条上的酚酞由下到上依次变红
D. 将装置浸入冰水中,滤纸条不变红
2.小明同学对探究分子性质的实验(图1)进行了改进。如图2所示,试管丁、戊中各有一张每隔2厘米滴有一滴酚酞溶液的滤纸条,装有适量浓氨水的小药瓶固定在橡皮塞上,试管丁中小药瓶上的瓶塞已塞紧,试管戊中的小药瓶上无瓶塞,关于图1、图2中的实验有以下说法:
①图2比图1的实验更环保、更节约
②图1和图2的实验均能证明分子在不断的运动
③若将戊浸入冰水中,滤纸条不会变红
④如果丁中没有小药瓶,图2的实验也可达到实验目的
以上说法中错误的是
A.①② B.③④ C.③ D.④
3.下图所示有关微粒的实验解释不正确的是
A.抽去玻璃板后红棕色的二氧化氮气体和空气逐渐混合——微粒在不断运动
B.物质在热水中比在冷水中溶解更快——温度升高,微粒运动加快
C.50mL酒精与50mL水均匀混合后总体积小于100mL——微粒间有空隙
D.空气易被压缩而水不易被压缩——气态物质中微粒大,液态物质中微粒小
4.实验课中同学们设计了如下四个实验,经分析推理可知,其中不能达到目的的是( )
A. 探究分子运动 B. 探究活性炭的吸附性
C. 测定空气中氧气的含量 D. 探究化学反应中能量的变化
5.如下图所示,“分子运动现象的实验”:
(1)观察到的现象是___________。
(2)从微观的角度得到的结论是___________。
(3)氨水能使酚酞变色是因为氨水呈碱性,碱性属于___________(物理或化学)性质。
6.某兴趣小组做以下实验探究分子的运动.请回答实验中的有关问题:
(1)实验Ⅰ:在盛有少量蒸馏水的小烧杯中滴入2~3滴酚酞试液,再向其中滴加浓氨水。由实验得出的结论有______________________________。
(2)实验Ⅱ(如上图中甲所示):烧杯B中的现象是______________________________;产生这一现象的原因是________________________________________。
(3)为使实验结论准确可靠,兴趣小组设计实验III(如图乙所示)作为对比实验。你认为有无必要__________,理由是________________________________________。
7.把分别充满红棕色NO2气体和无色H2的集气瓶,按照右图方式放置,然后把两瓶中间的玻璃片抽走,使两瓶口密合在一起,很长一段时间过后会看到上下两瓶气体的颜色一致,都变成浅红棕色.如何能快速的看到同样现象?由此现象直接得出的结论是什么? .
8.某同学进行有关分子性质的探究实验:
(1)在试管中(如图1)的滤纸条上相间滴有无色酚酞溶液,试管口塞上一团蘸有浓氨水的棉花,试管中看到的现象是___________,此现象说明了:___________。
(2)已知浓氨水能使无色酚酞试液变红,能挥发出氨气,浓盐酸能挥发出氯化氢气体,二者接触反应会产生白烟(即氯化铵固体)。写出氨气与氯化氢气体发生反应的文字或符号表达式___________。
(3)由于分子质量小,所以化学上引入了分子的相对质量来表示分子的质量,即相对分子质量。氨气分子的相对质量是17,氯化氢分子的相对质量是36.5.如图2所示,在玻璃管两端分别放入蘸有浓氨水和浓盐酸的棉花团。发现C处产生的白烟较多。由此可知,分子的运动速率与相对分子质量的关系是___________。
9.用下图装置研究分子的性质。
(1)挤出浓氨水,A中观察到的实验现象是___________________。说明分子的性质是_____________。
(2)本实验还说明了分子运动速率与温度有关,温度越高分子运动速率越_______(填“快”或“慢”)。
10.我们学习了《物质的奥秘》这一章节,宏观现象可以从微观的角度进行探析,请回答下列问题:
(1)“遥知不是雪,为有暗香来”这句诗说明分子哪一基本性质?________________,下列哪些事实可以用此性质解释,请选出序号:_______
①酒香不怕巷子深②衣柜中的樟脑球,过一段时间后体积变小③打扫教室地面时,在阳光下看到灰尘空中飞舞 ④50mL水和50mL酒精混合体积小于100mL杨sir化学,侵权必究
(2)为证明这个性质,小明设计了如图装置进行实验,打开右端弹簧夹,挤捏装有浓氨水的滴管,使棉花团湿润,滤纸条上的现象为____________________
(3)冬天湿衣服干得慢,夏天湿衣服干的快,请从微观的角度解释:_____________________
11.吴梁在距一支粉笔的粗端2cm处点上一滴蓝墨水,将粉笔插入盛有酒精的培养皿中。过了一段时间,吴梁发现随着酒精的上升,蓝墨水也在粉笔上不断移动,最后蓝墨水在粉笔上分为两个区域,上半部分是蓝色,下半部分是紫色(如图所示).根据上述现象回答下列问题:
(1)蓝墨水属于 (填“纯净物”或“混合物”)。
(2)由此实验可以作出的推测是 (填序号)。
①用滤纸条代替粉笔重复上述实验,也能得到相似的实验现象
②不同分子在同种介质(如粉笔)中的运动速度不同
③不能用上述实验的原理分离混合物。
12.利用实验探究分子运动现象,按要求回答下列问题。
(1)实验1是按课本进行的一个化学实验,甲烧杯中的实验现象是 。
(2)实验2如下操作:分别用两支胶头滴管吸入约1mL浓氨水,立刻用单孔橡皮塞固定,如图将橡胶塞塞入试管中,并将B试管放置在盛 有热水的烧杯中,同时挤压胶头滴管,观察几分钟。 ①实验2的实验现象为 , ;实验2得出关于分子的结论是 ; 。
②请举生活实例,验证实验2得出的结论 。
13.某同学设计了如下图所示的实验装置探究“分子的性质”,请回答下列问题:
(进行实验)
(1)图1是课本中某个探究实验,几分钟后该实验中可以看到的现象是____________;其中烧杯乙的作用__________________;通过该实验可以得出或推到出一些结论:①分子在不断运动;②__________________;(答一条即可)
(实验改进)同学们经过讨论后认为,图Ⅰ所示装置虽能证明分子的性质,但不能证明影响分子性质的因素,于是又设计了如图Ⅱ所示的装置。
(2)在U型管的两个管口分别放入卷成简状的棉纱布,并用橡皮塞塞紧。用注射器吸取2mL酚酞溶液从橡皮塞慢慢注入棉纱布上,使其润湿,从另一管口插入吸取了浓氨水的注射器。按此方法再组装好另一套相同的装置,将其中一套装置的下端放入热水中,从A、C端向两支U型管注入浓氨水,几分钟后看到的现象是__________________,该现象说明了__________________。
(反思与评价)
(3)图Ⅱ所示的实验方法相对于图Ⅰ所示的实验方法的优点____________(写一点)。
14.图Ⅰ是小红设计的一个化学实验,在实验时同学们闻到了一股难闻的刺激性气味。于是小明对小红的实验装置进行了改进,装置如图Ⅱ。
【实验操作】
a. 向B、C、E三支试管中分别加入5 mL蒸馏水,各滴入2滴无色酚酞,振荡,观察溶液颜色;
b. 在A、D试管中分别加入2 mL浓氨水,立即用带橡皮塞的导管按图Ⅱ所示装置连接好,并将D试管放置在盛有热水的烧杯中,观察几分钟。
【分析讨论】
(1)E试管放滴有酚酞的蒸馏水的目的是________________。
(2)进行操作b时观察到的现象是_______________________________________
(3)对比改进前的实验,改进后实验的优点是_______________________________
__________________________________________________________ (写两条)。
15.学习贵在创新。如兴趣小组进行以下实验,探究微粒的性质。
(一)如图所示,烧杯甲中装有20mL蒸馏水,并滴入了几滴酚酞溶液,在烧杯乙中装有10mL浓氨水。用一个大烧杯将甲、乙两个小烧杯罩在一起。一段时间后,甲烧杯中的溶液由无色变为红色。关于酚酞变红,兴趣小组同学们提出了三种猜想:
猜想一:从乙烧杯中蒸发出水蒸气,部分水分子运动进入甲烧杯,水使酚酞变红;
猜想二:从乙烧杯中挥发出氨气,部分氨气分子运动进入甲烧杯,氨气使酚酞变红;
猜想三:从乙烧杯中挥发出氨气,部分氨气分子运动进入甲烧杯与水结合形成氨水,氨水使酚酞变红。
(1)同学们经过讨论后一致认为猜想一是不可能的,理由是_____。
(2)为了探究另外两种猜想是否正确,同学们设计了如下实验方案,请填表。
实验操作 | 实验现象 | 实验结论 | |
将一张滤纸浸入酚酞溶液中,1分钟后取出,悬挂在通风处晾干,用剪刀将其剪成两片 | 将其中一片干燥滤纸放入收集满氨气的集气瓶中 | 滤纸不变色 | 氨气_____(选填“能”或“不能”)使酚酞变红,猜想二_____(选填“正确”或“错误”) |
在另一片滤纸上滴几滴蒸馏水,再放入收集满氨气的集气瓶中 | 滤纸变成红色 | 氨气溶解在水中形成氨水,氨水能使酚酞变红,猜想三_____(选填“正确”或“错误”) | |
课堂上老师按图1装置进行分子运动探究实验时,同学们闻到了一股难闻的刺激性气味,课后在老师的指导下,化学兴趣小组对原实验装置进行了改进,改进装置如图Ⅱ所示(夹持装置已省略)。同学们在A试管中倒入适量浓氨水,B试管中放入一张滴有酚酞溶液的滤纸,立即用带橡皮塞的导管按图Ⅱ连接好。一段时间后观察到滤纸变红。
(3)同学们发现滤纸需等待较长时间才变红,采取给试管加热的方法就很快观察到了现象,请从微观角度解释其原因_____。
于是同学们又对图Ⅱ实验装置进行了如图Ⅲ改进,并进行如下操作:
a、向B、C、E三支试管中分别加入5mL的蒸馏水,各滴入1~2滴无色酚酞溶液,振荡,观察溶液颜色。
b、在A、D试管中分别加入2mL浓氨水,立即用带橡皮塞的导管按实验图Ⅲ连接好,并将D试管放置在盛有热水的烧杯中,观察几分钟。
(分析讨论)
(4)E试管放有酚酞溶液的目的是_____。
(5)对比图Ⅱ实验装置,改进后实验的优点是_____。
(二)另一组同学设计实验如图Ⅳ所示,在一个玻璃杯中放入约50mL水,向水中放入一大块糖块,在容器外壁沿液面画一条水平线。能说明糖分子是在不断向水中运动而不是发生反应,对应的现象是糖块消失、整杯糖水变_____;糖充分溶解后液面比水平线_____(请在横线上填“高”或“低”或“相平”),同时还可以说明_____(用微粒观点)。
16.某同学设计了如下图所示的实验装置探究“分子的性质”,请根据图回答下列问题:
(进行实验)图Ⅰ是课本中的某个探究实验,几分钟后烧杯甲中可观察到的现象____________,此实验说明了分子_______________。
(实验改进)老师对图Ⅰ所示的装置进行了改进(如图Ⅱ所示),并进行了下列操作:
①取一长条形滤纸,等距离滴加无色酚酞试液;
②将滴加了无色酚酞的长条形滤纸放入洁净的试管中,并在试管口塞一团脱脂棉;
③再往脱脂棉上滴加几滴浓氨水,几分钟后可观察到的现象是__________________。
(分析讨论)
(1)改进后图Ⅱ所示装置的主要优点是______________。为防止刺激性气体污染空气,还可以在试管口塞一个橡皮塞。
(2)实验时,若图Ⅱ滤纸条的现象不明显,应当进行的改进操作是_____________________。
(3)实验过程中,若发现滤纸条没有变色,而试管中所塞的脱脂棉却变成了红色,产生这种现象的原因可能是_______________。
(拓展延伸)同学们经过讨论后认为,图Ⅰ和图Ⅱ所示装置虽能够证明分子的性质,但无法证明影响分子性质的因素,于是又设计了图Ⅲ和图Ⅳ所示装置。
(4)按图Ⅲ和图Ⅳ所示装置操作,几分钟后烧杯B中溶液现象有何不同_________________。
(5)对比图Ⅲ和图Ⅳ的实验现象,说明了_______________。
1.(2022河北中考)如图4所示,封闭在注射器中的空气被压缩后,气体分子的
A.个数减少 B.质量减小
C.间隔减小 D.种类减少
2.(2021河北中考)按图所示进行实验。当观察到热水大面积变成红色时,冷水中只有品红周围变成红色。对该现象的微观解释合理的是
A.温度越高,分子质量越小 B.温度越高,分子体积越大
C.温度越高,分子间隔越小 D.温度越高,分子运动越快
3(2022广州中考)如图所示,检查装置气密性时观察到导管口有气泡冒出,对此现象的微观解释正确的是( )
A. 装置内气体分子的数目增多
B. 装置内气体分子的间隔变大
C. 装置内气体分子的种类发生变化
D. 装置内气体分子的大小发生变化
04 探究分子运动现象中考化学必考实验专练: 这是一份04 探究分子运动现象中考化学必考实验专练,共6页。
实验08 探究分子运动现象-【同步试题】2023-2024学年九年级化学上册教材实验大盘点(人教版): 这是一份实验08 探究分子运动现象-【同步试题】2023-2024学年九年级化学上册教材实验大盘点(人教版),文件包含实验08探究分子运动现象原卷版docx、实验08探究分子运动现象解析版docx等2份试卷配套教学资源,其中试卷共26页, 欢迎下载使用。
专题02探究铁的冶炼实验—2022-2023学年九年级化学下册教材实验大盘点(人教版)(学生版): 这是一份专题02探究铁的冶炼实验—2022-2023学年九年级化学下册教材实验大盘点(人教版)(学生版),共12页。试卷主要包含了一氧化碳还原氧化铁实验,工业炼铁,3%,钢的含碳量为 0,7%,0mL,73等内容,欢迎下载使用。

