所属成套资源:2022-2023学年九年级化学教材实验大盘点
专题03 氧气的实验室制取与性质—2022-2023学年九年级化学上册教材实验大盘点(人教版)
展开
这是一份专题03 氧气的实验室制取与性质—2022-2023学年九年级化学上册教材实验大盘点(人教版),文件包含专题03氧气的实验室制取与性质2022-2023学年九年级化学上册教材实验大盘点人教版教师版docx、专题03氧气的实验室制取与性质2022-2023学年九年级化学上册教材实验大盘点人教版学生版docx等2份试卷配套教学资源,其中试卷共55页, 欢迎下载使用。
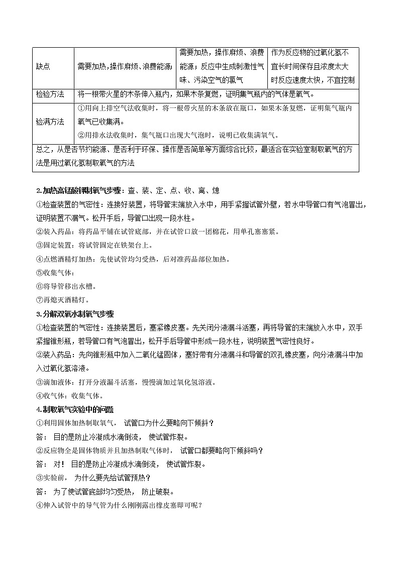
2022-2023学年九年级化学上册同步教材实验大盘点(人教版)专题03 氧气的实验室制取与性质 一、氧气的实验室制取1.实验室常用高锰酸钾、氯酸钾和二氧化锰或过氧化氢和二氧化锰为原料制取氧气,三种方法比较如下:制取方法高锰酸钾制取氧气氯酸钾制取氧气过氧化氢制取氧气所用药品高锰酸钾(紫色固体)氯酸钾(白色粉末)、二氧化锰(黑色粉末)过氧化氢(无色液体)、二氧化锰(黑色粉末)反应原理2KMnO4K2MnO4+MnO2+O2↑2KClO32KCl+3O2↑2H2O22H2O+O2 ↑发生装置固体加热型固固加热型固液不加热型收集装置排水法 选择依据:氧气不易溶于水且不与水反应向上排空气法(左侧进气) 向下排空气法(左侧进气) 选择依据:氧气的密度比空气大,且不与空气各成分反应优点稍加热就分解,不用催化剂;反应速度适中,便于收集反应速度适中,便于收集;相同质量的KClO3和KMnO4,KClO3生成的氧气多不用加热,节约能源;生成物只有水,环保;二氧化锰容易回收缺点需要加热,操作麻烦、浪费能源;需要加热,操作麻烦、浪费能源;反应中生成刺激性气味、污染空气的氯气作为反应物的过氧化氢不宜长时间保存且浓度太大时反应速度太快,不宜控制检验方法将一根带火星的木条伸入瓶内,如果木条复燃,证明集气瓶内的气体是氧气。验满方法①用向上排空气法收集时,将一根带火星的木条放在瓶口,如果木条复燃,证明集气瓶内氧气已收集满。②用排水法收集时,集气瓶口出现大气泡时,说明已收集满氧气。总之,从是否节约能源、是否利于环保、操作是否简单等方面综合比较,最适合在实验室制取氧气的方法是用过氧化氢制取氧气的方法 2.加热高锰酸钾制氧气步骤:查、装、定、点、收、离、熄①检查装置的气密性:连接好装置,将导管末端放入水中,用手紧握试管外壁,若水中导管口有气泡冒出,证明装置不漏气。松开手后,导管口出现一段水柱。②装入药品:将药品平铺在试管底部,并在试管口放一团棉花,用单孔塞塞紧。③固定装置:将试管固定在铁架台上。④点燃酒精灯加热:先使试管均匀受热,后对准药品部位加热。⑤收集气体:⑥将导管移出水槽。 ⑦再熄灭酒精灯。3.分解双氧水制氧气步骤①检查装置的气密性:连接装置后,塞紧橡皮塞。先关闭分液漏斗活塞,再将导管的末端放入水中,双手紧握锥形瓶,若导管口有气泡冒出,松开手后导管中形成一段水柱,说明装置气密性良好。②装入药品:先向锥形瓶中加入二氧化锰固体,塞好带有分液漏斗和导管的双孔橡皮塞,向分液漏斗中加入过氧化氢溶液。③滴加液体:打开分液漏斗活塞,慢慢滴加过氧化氢溶液。④收气体:收集气体。4.制取氧气实验中的问题①利用固体加热制取氧气, 试管口为什么要略向下倾斜?答: 目的是防止冷凝成水滴倒流, 使试管炸裂。②反应物全是固体物质并且加热制取气体时, 试管口都要略向下倾斜吗?答: 对! 目的是防止冷凝成水滴倒流, 使试管炸裂。③实验前, 为什么要先给试管预热?答: 为了使试管底部均匀受热, 防止破裂。④伸入试管中的导气管为什么刚刚露出橡皮塞即可呢?答: 导气管太长, 不利于气体排出。⑤加热高锰酸钾制取氧气, 试管口为什么要放一团棉花?答: 防止加热时高锰酸钾颗粒随气流进入导气管。⑥加热氯酸钾和二氧化锰的混合物制氧气, 试管口为何不放一团棉花?答: 氯酸钾是一种强氧化剂, 加热时不能混入易燃物质, 否则会引起爆炸。⑦用排水法收集氧气刚开始出现气泡时, 为什么不能立即收集?答: 刚开始出现的气泡中, 混有空气, 此时氧气不纯净。⑧实验完毕为什么先把导气管从水槽中移出, 然后熄灭酒精灯呢?答: 如果先熄灭酒精灯, 试管中的温度降低, 压强减小, 水沿着导气管进入试管, 使试管炸裂。⑨检验氧气为什么用带火星的木条以及检验氧气时要伸入瓶内, 验满时却放在瓶口呢?答: 氧气具有支持燃烧的化学性质, 能使带火星的木条复燃, 所以用带火星的木条检验;检验氧气时伸入瓶内是因为集气瓶内不一定盛满氧气; 验满时只有放在瓶口, 观察木条是否复燃才能确定是否收集满。⑩如果用高锰酸钾和氯酸钾混合加热制氧气, 能否加快氯酸钾的分解速率?答: 能! 高锰酸钾在加热过程中, 分解后的产物中的二氧化锰, 可以加为氯酸钾分解的催化剂。⑪用高锰酸钾和氯酸钾混合加热制氧气, 高锰酸钾是催化剂吗?答: 不是! 催化剂包括三个条件: 一变, 二不变。 即改变化学反应的速率; 本身的质量不变; 化学性质不变。 高锰酸钾化学性质发生改变, 生成了新物质, 因此它不是该反应的催化剂, 只有高锰酸钾在较低的温度下首先分解, 生成的二氧化锰起了催化作用。二、验证氧气的物理性质密度比空气略大。三、验证氧气的化学性质物质操作过程燃烧现象化学方程式木炭空气中木炭红热、无烟、无焰,在氧气中剧烈燃烧、发出白光碳+氧气二氧化碳C O2 CO2 硫 在空气中燃烧产生微弱的淡蓝色火焰,在氧气中产生明亮的蓝紫色火焰,放出刺激性气味的气体硫+氧气二氧化硫S O2 SO2 铁丝在空气中铁丝红热,不燃烧;在氧气中剧烈燃烧、 火星四射、生成黑色固体,放出大量的热 铁 +氧气四氧化三铁Fe O2 Fe3O4磷 发出黄色火焰,放出热量、产生大量白烟 磷 +氧气五氧化二磷P O2 P2O5镁 在空气中剧烈燃烧,发出 耀眼的白光 ,放出热量,生成白色固体;在氧气中燃烧更剧烈镁 +氧气氧化镁Mg O2 MgO 实验中的问题:①铁丝末端系一根火材梗的目的:引燃铁丝;②铁丝弯成螺旋状的目的:增大铁丝的受热面积;③木条即将燃尽再伸入集气瓶的原因:防止木条燃烧消耗集气瓶内氧气,而不利于铁丝燃烧;④集气瓶底预先放少量水或细沙:防止生成的高温熔化物溅落,使集气瓶炸裂。⑤盛氧气的集气瓶要干燥⑥在集气瓶底部预先放少量水,用于吸收二氧化硫,减少空气污染⑦夹木炭的坩埚钳应由上而下缓慢伸入集满氧气的集气瓶中,防止瓶内氧气受热逸出⑧用排水法收集到的氧气不纯的原因:a过早收集气体,没有等到气泡连续均匀放出时就开始收集。b集气瓶内没有灌满水。⑨铁丝没有火星四射的现象的原因:a铁丝的温度没有达到最高的时候就插入集气瓶中,铁丝伸入过晚或者没绑火柴b铁丝没有制成螺旋状,与氧气的接触面积太小,和受热面积小c铁丝前的火柴消耗了较多的氧气,使氧气浓度不够,d铁丝未打磨⑩用排水法收集氧气时,发现水槽中的水变红,原因是没有在试管口处放棉花团 1.氧气是人类生活不可缺少的物质,制取氧气的方法很多。请回答下列问题: (1)KMnO4分解法:该反应的文字表达式为 。(2)KClO3分解法:应选用上图中的_______(填图中装置对应的字母)作发生装置;(3)H2O2分解法:常温下H2O2分解缓慢,通常加入少量MnO2,则MnO2的作用为___________;(4)可以用C所示装置来收集O2,体现了O2___________的性质;(5)已知N2的沸点为-196℃,O2的沸点为-183℃。工业上在低温下加压,先使空气液化,然后蒸发,则O2为_____(填“先”或“后”)蒸发出来的气体。 2.(2022安徽中考改编)某小组用高锰酸钾制取氧气。下图是实验室中常见仪器,回答下列问题。 (1)仪器①的名称是______。(2)高锰酸钾制氧气的文字表达式为__________________。组装氧气的收集装置,可选用______(填序号)。(3)某同学用排水法收集氧气时,发现水槽中的水变红了,可能是未使用______(填实验用品名称)。若该同学收集的氧气不纯,原因可能是______(写出1点即可)。3.某小组对“细铁丝在O2中燃烧”实验进行了深入探究。【提出问题】铁丝燃烧产生火星四射的原因是什么。【查阅资料】日常生活中的钢铁制品都含有少量碳杂质。【猜想】猜想:铁丝燃烧产生火星四射与含碳有关。【实验过程】(1)实验前,用砂纸打磨细铁丝,是为了除去表面的______________。(2)取纯镁条和长短相同、直径均为0.20mm、含碳量不同的铁丝分别在足量O2中燃烧,部分实验现象如下表格,请分析并填写下表:实验组别①②③④⑤物质纯铁丝含碳0.1%的铁丝含碳0.32%的铁丝含碳0.52%的铁丝纯镁条燃烧时现象无火星四射零星的火星较明显的火星_____________无火星四射 【分析与结论】(3)细铁丝在O2中燃烧的化学方程式为_______________________________。(4)为了确保实验的成功,需在细铁丝前端系一根火柴,用火柴引燃细铁丝,说明火柴的着火点_________(填“高于”、“低于”或“等于”)细铁丝的着火点。(5)通过实验①~④对比,说明细铁丝燃烧产生火星四射现象与_______(填化学式)有关。【拓展】(6)Mg不仅能在O2中燃烧,还能在N2中燃烧生成氮化镁,写出Mg在N2中燃烧的化学方程式:___________________________。 1.(2021重庆)氧气是人类活动的必需的物质之一,下列与氧气有关的实验装置图错误的是( )A.制取B.干燥C.收集D.验满2.(2021江苏)实验室用高锰酸钾制取氧气的实验中,不需要使用的一组仪器是A.大试管、铁架台 B.烧杯、玻璃棒 C.集气瓶、酒精灯 D.导管、单孔塞3.(2021湖南)实验室常用以下装置来制取和收集气体。下列说法正确的是( )A.实验室制取氧气时,可选用③或⑤作为收集装置B.检验④中CO2是否收集满:将燃着的木条伸入集气瓶内,看木条是否熄灭C.用①、⑤制取并收集气体完毕后,应先熄灭酒精灯,再将导管移出水面D.用锌粒和稀硫酸制取氢气,可选用②作为发生装置4.(北京市通州区2021-2022上期末)过氧化氢在催化剂作用下可迅速分解成水和氧气,量筒中涌出柱状的泡沫,可形象地称为“大象牙膏”。下列说法正确的是( )A. 化学方程式 B. 反应前后分子种类改变C. 反应后催化剂的质量减小 D. 没有催化剂过氧化氢不会分解5.(2021湖北)实验室现有氯酸钾、二氧化锰、稀硫酸、石灰石、稀盐酸、锌粒以及下列仪器及装置,据图回答问题:(1)利用上述仪器和药品制取CO2,选择的仪器是______(填序号)。(2)利用上述仪器和药品制取O2,还缺少一种仪器,其名称为______。该反应的化学方程式为______。(3)如果用装置⑨采用排空气法收集H2,则H2从导管口______进入(填“a”或“b”)。6.(2021重庆A)氧气的制取和性质是初中化学的重要内容,根据如图所示的装置回答问题(1)仪器a常用______ (填“内焰”“外焰”或“焰心”)加热。(2)用H2O2溶液和MnO2制取O2的化学方程式为______。实验室里欲制取和收集一瓶干燥的O2,需选用的装置是________(填序号)。(3)装置E中水的作用是______。(4)若将铁丝改为少量木炭进行实验,为了检验产物,可将水换成______(填名称)7.(陕西宝鸡市岐山县2021-2022上学期期末)用如图装置进行实验。(1)实验室用氯酸钾与二氧化锰制取氧气的化学方程式为___________。图1中检验氧气收集满的方法是___________。(2)如果用排水集气法,除了更换合适的导管外,还必须增加的仪器是___________。如果实验室用高锰酸钾制取并收集氧气,用图1装置还要在试管口塞一团棉花,棉花的作用是___________。(3)待氧气收集满后,向集气瓶中放入氧气传感器(如图2),测得数据如图3。①根据分子的性质解释氧气体积分数下降的原因___________。②随着实验进行,测出氧气体积分数约为___________%时,数值几乎不再变化。8.(深圳市高级中学2020~2021第一学期期末)下图是实验室制取气体的常用装置,请回答下列问题。(1)用装置A制备O2,则A中发生反应的化学方程式为____________________________。用装置E收集一瓶O2,测得O2纯度偏低,原因可能是_____(填字母序号)。a 收集气体前,集气瓶中没有注满水 b 导管口开始有气泡冒出,立刻收集c 收集气体后,集气瓶中仍有少量水 d 收集气体后,集气瓶正放桌面上(2)实验室用大理石与稀盐酸制CO2的化学方程式为_____________________________。用装置D收集CO2,气体应从_____(填“m”或“n”)端进入。用装置C作发生装置,关闭弹簧夹,反应停止后,液面应位于_____(填“1”、“2”或“3”)处。9.(广东深圳市多校2021年第三次检测)利用下图仪器进行实验,请回答问题:(1)请写出⑦仪器名称_______。(2)用氯酸钾和二氧化锰制取氧气的化学方程式为_____________________。该实验中,不需要选择的仪器有_______(填甲图中序号)。收集满O2的集气瓶应该_______(填“正”或“倒”)放在桌面上。取完全分解后的固体剩余物,加入足量水溶解、过滤、洗涤,得到100g10%的KCl溶液(假设分离过程中无损失),则反应生成KCl的质量为_______g。(3)若用乙装置收集CH4,气体应从导管口_______(填“b”或“c”)进入。10.图是实验室制取气体的常用装置。(1)仪器 a 的名称是________________。(2)氯酸钾和二氧化锰为原料,用图甲制备氧气。I、化学方程式为__________________________。II、用排水法收集氧气,测得氧气的纯度偏低,原因可能是______(填序号)。A.收集气体前,集气瓶中没有注满水B.收集气体后,集气瓶中仍有少量水C.导管口开始有气泡冒出,立刻收集D.收集气体后,集气瓶正放在桌面上11.(珠海市斗门区2021-2022第一学期期末)根据如图实验装置,请回答:(1)仪器a的名称是 。(2)检查装置A气密性的方法是夹紧止水夹, ,则气密性良好。写出实验室用该装置制取氧气化学方程式 。(3)用氯酸钾和二氧化锰混合物制取氧气,选择的发生装置为 (填字母),反应的化学方程式为 。(4)实验室里,常用加热无水醋酸钠和碱石灰固体混合物的方法,制备甲烷。①选择的发生装置为 (填字母)。用装置F收集甲烷,气体应从导管 (填“b或c”端通入。②设计实验证明CH4中含有碳元素的方法是:检验其纯度后, 。12.(广东省揭阳市普宁市2021-2022第一学期期末)请根据下面常用化学实验装置回答以下问题。(1)写出仪器①的名称 。(2)实验室选用B装置制取氧气的化学方程式为 。(3)若用F装置收集氧气,当 时开始收集,收集完氧气后用玻璃片 (填“磨砂”或“光滑”)一面盖住集气瓶口, (填“正放”或“倒放”)在桌面上。(4)若用G装置通过排空气的方法收集氧气,验满的方法是 。13.(四川遂宁市第二中学2021-2022第一学期期末)实验室常用下列装置来制取某些气体:(1)写出图中标有序号的仪器名称:①____________;②____________。(2)实验室若选用A装置来制取氧气,通常是先将二氧化锰加入锥形瓶中,然后通过长颈漏斗加入一定量的双氧水,发生反应的化学方程式为________________________;该实验过程中拟通过调节双氧水加入的量来控制反应速率,可将长颈漏斗改为____________;若用C装置来收集氧气,则检验氧气集满的方法是________________________。(3)某同学用高锰酸钾制取氧气,他应该选择发生装置是______,发生反应的化学方程式为______________________________。如果用F装置收集氧气,选择的依据是______________________。(4)实验室选择______装置和C装置组装来制取二氧化碳气体,写出实验室制取二氧化碳反应的化学方程式________________________。(5)B装置还可以用于实验室制取氨气(常用固体氯化铵和氢氧化钙的混合物在加热的条件下反应)。已知通常情况下氨气是一种无色有特殊刺激性气味的气体,极易溶解于水,密度比空气小。则上述装置中,不能用于收集氨气的装置是______,若用E装置收集氨气,气体应从______(填“a”或“b”)端进入。(6)如图,将蘸有酒精的长条棉芯点燃后放入烧杯中,向烧杯中缓缓倾倒二氧化碳,观察到烧杯中的现象是________________________,说明二氧化碳具有的性质有____________________________,由此可推知棉芯熄灭利用的灭火原理是__________________。A.隔离可燃物 B.隔离氧气 C.降低温度至着火点以下14.(安徽合肥市肥西县2021~2022上期末)如下图所示是初中化学中常见气体制取装置。请根据下列装置图,回答有关问题:(1)写出仪器①的名称_______。(2)如果选择A装置作为加热高锰酸钾制取氧气的发生装置,则A装置应进行的改进是______,这样改进的目的是_________________________写出该反应的化学方程式________________________。(3)若要收集到较干燥的气体,最好选择(填序号)_____收集气体;如何判定氧气是否收集满_____________________________________。(4)若将G中装满水,再连接量筒,就可以测定收集的氧气的体积,则氧气应从______(填“a”或者“b”)端进入。(5)B、C装置都可以用于实验室制取二氧化碳气体,其中装置C的优点是___________________;如何检验收集到的气体是CO2气体_____________________________________。其反应原理为(用方程式表达)________________________。15.正确选择实验仪器是实验成功的关键,下列仪器常用于实验室制气体,请根据装置回答下列问题。(1)仪器a的名称___________。(2)实验室用高锰酸钾制取需纯净的氧气,用于铁丝燃烧实验,从中选择合适的制取和收集氧气的装置是________(填字母序号),该反应的化学方程式为________________________。(3)该实验的主要步骤有:①将导气管移出水槽;②加热;③装药品、棉花;④收集;⑤熄灭酒精灯;⑥检査装置气密性。正确的操作顺序为(填序号)__________。(4)如图F所示,在做铁丝在氧气中燃烧实验时,要预先在集气瓶底________________,是为了____________________________。该反应的化学方程式为_____________________。(5)如果用B装置制取氧气,发生反应的方程式是____________________。16.(湖北省荆门市2021-2022上期末)为探究催化剂对过氧化氢溶液分解的催化效果,某研究小组做了如下实验。
实验二:数据记录表 的过氧化氢溶液加入二氧化锰的质量测量末收集氧气体积(1)实验一图中实验能否证明二氧化锰是过氧化氢分解反应的催化剂?并说明理由:___________________________________________________。(2)实验二:从表格的设计可以看出,该实验的目的是______________________________。(3)写出该反应的化学方程式________________________________。(4)造成实验二后面数据不变的原因可能是_____________________________(写一条)。 1.(2022湖南邵阳中考)(8分)请根据下列装置图回答问题。(1)A装置中仪器①的名称是 ;(2)实验室常用加热高锰酸钾来制备氧气,反应的化学方程式是 ,在向试管内装入药品之前,应该先 ;(3)实验室制备并收集二氧化碳,应选择如图中的 (填字母)装置来进行实验。2.(2022辽宁沈阳中考) 下图是实验室制取气体的常用装置,请回答下列问题:(1)写出标号仪器的名称:①______,②______。(2)实验室用高锰酸钾制取氧气,写出该反应的化学方程式:______,可选用的发生装置是______(填字母序号)。用F装置收集氧气,停止实验时,应先______,再熄灭酒精灯。(3)实验室用锌粒和稀硫酸制取氢气,可选用C装置作为发生装置,该装置的优点是______,锌粒应该放在______。(4)通常情况下,甲烷是一种无色、无味的气体,密度比空气小,难溶于水。实验室制取甲烷可选用的收集装置是______(填字母序号,写一种即可)。3. (2022四川内江中考)下图是中学化学实验中常用的一些装置,请回答下列问题:(1)写出标注仪器的名称:①________,②_________。(2)实验室用双氧水和二氧化锰制取氧气时应选用_______(填字母序号,下同)作发生装置,反应的化学方程式为________;若要收集较为纯净的氧气最好选用_________装置。(3)①实验室用B装置制取CO2时,装入块状石灰石的操作方法是________;②收集CO2不选用C装置的理由是________。(4)通常情况下氯气是一种黄绿色有刺激性气味的气体,密度比空气大。实验室用固体高锰酸钾和浓盐酸反应制取氯气,若用F装置收集氯气,则气体应从图中的________(选填a或b)端进入,收集到的氯气中含有的杂质气体是_______。5.(2022辽宁大连中考)在实验室利用下列装置制取氧气。(1)用装置A加热高锰酸钾制氧气的化学方程式为_______,其中发生装置选择的依据是________;收集方法为_______。(2)用装置B制氧气的化学方程式为_______,此装置的收集方法是利用氧气具有_______的性质,可用_______验满。6. (2022山东聊城中考)化学实验是进行科学探究的重要途径。某研究性学习小组欲利用下列装置进行相关气体制取的探究,请你分析并回答问题:(1)图中标号a的仪器名称是______。(2)若用加热高锰酸钾固体制取并收集一集气瓶氧气,可选用的装置组合是______(填字母序号)。(3)实验室用过氧化氢溶液和二氧化锰制取氧气的化学方程式为______。主要操作步骤有:①检查装置的气密性;②收集并验满气体;③装入药品;④组装仪器。正确的操作顺序是______(填数字序号)。(4)F是密封良好充满空气的单气阀充气袋,现用F收集一袋较纯净的氧气,则导气管口b、c连接之前需进行的一项操作是______。7.(2022湖南益阳中考)(6分)请结合下列图示装置回答问题。(1)实验室用KClO3制取O2时,选用的发生装置是 (填字母代号);(2)实验室收集O2时,不选用C装置的理由是 ;(3)写出实验室用B装置制取O2或CO2的化学方程式 (任写其中一个)。8.(2022山东日照中考)(8分)实验室欲用H2O2溶液制备氧气,并进行铁丝在氧气里燃烧的实验。回答下列问题:(1)若用溶质质量分数为30%的H2O2溶液和MnO2制备氧气,反应速率太快。为获得平稳的气流,下列发生装置(如图1)最合适的是 (填标号);发生反应的化学方程式为 。(2)已知:用H2O2制取氧气时,也可用铂丝代替MnO2作催化剂。如图1中甲装置可通过铂丝的上下移动控制反应的发生与停止,若制备过程中体系内压强过大,则安全管中的现象是 ,此时应将铂丝抽离过氧化氢溶液,使反应停止。(3)用图2中乙装置进行铁丝在氧气里燃烧的实验,可观察到的现象是 ;反应的化学方程式为 。9.(2022山东烟台中考)(7分)化学是一门以实验为基础的科学。根据下列实验装置图,回答有关问题:(1)图B中标有①的仪器名称是 。(2)实验室用大理石和稀盐酸制取二氧化碳气体,应选用的发生装置是 (填装置序号,下同),收集装置是 (从C、D中选择)。(3)实验室用氯酸钾固体在二氧化锰作催化剂并加热的条件下制取氧气,反应的化学方程式是 ,应选用的发生装置是 (填装置序号)。如果用盛满水的E装置来收集氧气,氧气应从 (填“a”或“b”)导管通入。11.(2022年安徽省中考)某小组用高锰酸钾制取氧气。下图是实验室中常见仪器,回答下列问题。 (1)仪器①的名称是______。(2)高锰酸钾制氧气的化学方程式为______。组装氧气的收集装置,可选用______(填序号)。(3)某同学用排水法收集氧气时,发现水槽中的水变红了,可能是未使用______(填实验用品名称)。若该同学收集的氧气不纯,原因可能是______(写出1点即可)。12.(2022年四川省成都市中考)如图是氧气的实验室制取与性质实验。 (1)试管口棉花的作用是________________________。(2)检验氧气集满的方法是________________________。(3)制取氧气的主要步骤如下,正确的顺序是___________(填序号)。①装入药品,开始加热 ②停止加热 ③收集气体 ④组装仪器,检查气密性(4)硫在氧气中燃烧的现象是_________。13.(2022年湖南省衡阳市中考)如图是实验室的部分实验装置,请回答有关问题:(1)请写出图A中一种实验仪器的名称_______。(3)实验室选用高锰酸钾和装置A制取O2,装置A的试管口还缺少_______。用C装置收集O2,当导管口的气泡_____放出时,再将导管口伸入盛满水的集气瓶。检验O2的方法是_____。14.(2022年四川省达州市中考)化学是一门以实验为基础的自然科学。结合下列实验装置图回答有关问题。 (1)A装置中仪器a的名称是_______。(2)通常状况下,H2S是一种密度比空气大、有臭鸡蛋气味的有毒气体,能溶于水。实验室用块状的硫化亚铁与稀硫酸发生复分解反应制取硫化氢气体。①制取H2S气体的发生装置可选用_______(填字母序号)。②若用C装置来收集H2S,气体应从_______端(填a或b)进入集气瓶。(3)某化学兴趣小组用图2装置探究MnO2、CuO对过氧化氢分解的催化效果,设计的方案和记录的数据如下表所示:实验序号过氧化氢溶液催化剂收集50mLO2所用时间实验130mL2%粉末状MnO2 0.2g21s实验230mL2%粉末状CuO ag47s①表格中a的值为_______。②实验1中制取氧气的化学反应方程式为_______。③结论:MnO2对过氧化氢分解的催化效果比CuO好,得出该结论的依据是_______。15.(2022年甘肃省武威市中考)实验室现有高锰酸钾、块状石灰石、稀硫酸、稀盐酸、浓盐酸、棉花以及下列仪器及装置。请你回答有关问题。 (1)仪器①的名称是______。(2)利用上述仪器和药品制取氧气,反应的化学方程式为______,利用装置A制氧气还需改进的地方是______。在上述收集气体的装置中,不能用于收集氧气的是______(填代号)。16.(2022年湖南省怀化市中考)下图是初中化学中常用的实验装置,请回答下列问题。 (1)写出A装置中仪器①的名称___________。(2)若用高锰酸钾制取一瓶纯净的氧气,应选择的发生装置是___________,收集装置是___________,该反应的化学方程式是___________;用制得的氧气做铁丝燃烧的实验,集气瓶中要留少量水的原因是___________。18.(2022年江西省中考)学习了“过氧化氢制氧气使用二氧化锰作催化剂”,化学社团在“寻找新的催化剂”的活动中,对“硫酸铜能否作过氧化氢分解的催化剂”进行了以下探究。【实验探究】甲同学按如下方案进行实验。实验步骤实验现象实验结论步骤①木条不复燃;步骤②产生气泡,溶液变蓝色;步骤③_______。硫酸铜能作过氧化氢分解的催化剂,反应的化学方程式为________。【评价改进】大家认为甲同学的实验结论不严谨。若要确定该实验结论正确,还需证明硫酸铜的______在反应前后都没有发生改变。【继续探究】乙同学补做以下实验,进而确认了甲同学的实验结论。根据上述实验中m1:m2=_________,证明反应前后铜离子没有发生变化;将实验方案中的氢氧化钠溶液换成_________溶液,再次实验,证明反应前后硫酸根离子也没有发生变化。【讨论交流】大家认为还可以采取另一种方法获取上述实验结论:在甲同学实验的基础上,将乙同学实验时烧杯B中的溶液蒸发、干燥得到白色固体,再称其质量为______g,然后将固体加入5%的过氧化氢溶液中,仍然可以加速过氧化氢分解。【拓展延伸】比较硫酸铜和二氧化锰对过氧化氢制氧气的催化效果,实验过程中不需要控制的条件是______(填序号)。A.溶液的起始温度 B.催化剂的质量 C.溶液的浓度 D.反应起始时间
相关试卷
这是一份实验06 氧气的实验室制取与性质-【同步试题】2023-2024学年九年级化学上册教材实验大盘点(人教版),文件包含实验06氧气的实验室制取与性质原卷版docx、实验06氧气的实验室制取与性质解析版docx等2份试卷配套教学资源,其中试卷共24页, 欢迎下载使用。
这是一份初中化学人教版九年级下册本册综合综合训练题,共22页。试卷主要包含了 实验原理,铁生锈实验,铁在密闭容器里生锈引起气压变化,某学习小组对铁锈蚀进行探究,5%等内容,欢迎下载使用。
这是一份化学九年级下册本册综合一课一练,共15页。试卷主要包含了 实验原理,铁生锈实验,铁在密闭容器里生锈引起气压变化,某学习小组对铁锈蚀进行探究等内容,欢迎下载使用。

