初中生物中考复习 专题04 生物圈中的人-2020年中考冲刺专题卷(解析版)
展开专题04 生物圈中的人
一、选择题(本大题共15小题,每小题3分,共45分。在每小题给出的四个选项中,只有一项是符合题目要求的)
1. 在人类起源和进化过程中,人、猿分界的重要标准是( )
A.直立行走 B.制造工具 C.学会用火 D.产生语言
【答案】A
【解析】从猿到人的进化过程中,一代一代地向直立行走的方向发展,直立行走是进化发展的基础,
直立行走是人类脱离森林束缚,开拓新家园的标志,是使用工具制造工具的基础。恩格斯曾指出,
直立行走是从猿到人转变过程中“具有决定意义的一步”,直立行走使古人类能够将前肢解放出来,
得以使用工具,前肢所从事的活动越来越多,上肢和手更加灵巧,直立行走是人猿分界的重要标准。
2.“十月怀胎,一朝分娩”,人的精子与卵细胞结合成受精卵和胎儿发育的部位分别是( )
A.输卵管、子宫 B.卵巢、子宫
C.子宫、子宫 D.输卵管、输卵管
【答案】A
【解析】受精的过程:精子进入阴道,缓缓通过子宫,在输卵管内与卵细胞相遇,精子与卵细胞结
合形成受精卵。所以受精卵的形成部位在输卵管。此后受精卵不断运动和分裂,最终植入子宫内膜,
怀孕开始。怀孕后胚胎继续发育,其中的细胞开始分化成各种组织,由组织再形成各种器官、系统。
逐渐发育成胚胎。胚胎在母体内大约经过40周,即280天,发育成熟后从阴道产出,这个过程叫分
娩,分娩的结束标志着婴儿的诞生。可见胚胎发育的初期在输卵管,当着床后到分娩前的一段时间
是在母体的子宫内。
3.下列不属于青春期发育特点的是( )
A.身高突增 B.性器官迅速发育
C.身体迅速发胖 D.自我意识增强
【答案】C
【解析】A.身高体重迅速增加是青春期的显著特点,正确。
B.进入青春期以后,男孩和女孩的性器官都迅速发育,男性的睾丸和女性的卵巢都重量增加,并能
够产生生殖细胞和分泌性激素,性激素能促进第二性征的出现,正确。
C.身体迅速发胖不是青春期的特点,错误。
D.自我意识增强是青春期的特点,正确。
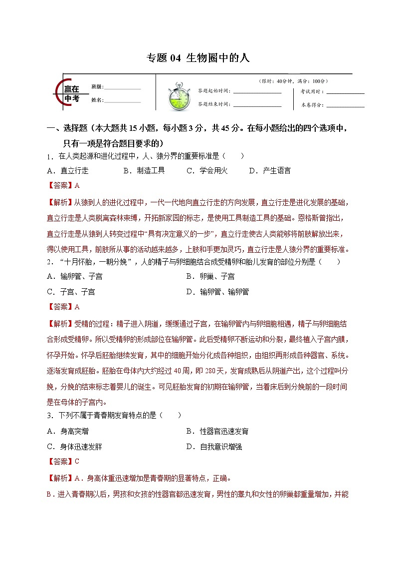
4.下列关于如图的叙述,正确的一项是( )
A.①分泌的消化液能消化糖类
B.②能彻底消化蛋白质
C.③分泌的消化液是胰岛素
D.④是消化与吸收的主要场所
【答案】D
【解析】A.图中的①是肝脏,能够分泌胆汁,不含消化酶,胆汁流入小肠后,对脂肪有乳化作用,A不正确。
B.②是胃,胃中的胃腺能够分泌胃液,胃液能够初步消化蛋白质,B不正确。
C.③分泌的消化液是胰液,含消化蛋白质、淀粉、脂肪的酶,C不正确。
D.④是小肠,小肠是消化食物和吸收营养的主要场所,D正确。
5. 青春期是一生中身体发育和智力发展的黄金时期,营养学专家建议青少年要适当多吃奶、蛋、鱼、肉等含蛋白质丰富的食品,因为蛋白质是人体( )
A.细胞生长和组织更新的主要原料 B.主要的供能物质
C.主要的贮能物质 D.溶解养分和废物的物质
【答案】A
【解析】蛋白质是人体需要的六大类营养物质之一,是构成组织细胞的基本物质,也是人体生长发育、组织更新、生命活动的调节等的物质基础。另外,蛋白质也能氧化分解为人体提供一部分能量,儿童、青少年生长发育快,除摄取足够的糖类以外,还应食用来满足人体生长发育需要的物质是蛋白质,糖类是主要的供能物质,脂肪是主要的贮能物质,可见A正确。
6.人体小肠的下列结构特点中,与其吸收功能无关的是( )
A.小肠的长度为5-6米 B.内表面有许多皱襞
C.肠腔里有多种消化液 D.小肠绒毛壁非常薄
【答案】C
【解析】A.小肠是消化道中最长的一段,一般有5~6米,有利于吸收,A不符合题意;
B.小肠黏膜表面有许多环形皱襞,有利于吸收,B不符合题意;
C.小肠内有肠液、胰液和胆汁,有利于消化,与吸收无关,C符合题意;
D.小肠绒毛壁、毛细血管壁都只由一层上皮细胞构成,有利于吸收,D不符合题意。
7.图中 A、B、C、D 依次表示消化道相邻的几个器官,曲线 X、Y、Z 表示三大类有机物在上述器官中被消化的程度。下列叙述正确的是( )
A.X 为脂肪,消化器官是 A
B.Y 为淀粉,消化器官是 C 和 D
C.Z 为蛋白质,消化器官是 D
D.X、Y、Z 都能在 D 进行消化
【答案】D
【解析】
营养物质进入消化道的先后顺序是:口腔、咽、食道、胃、小肠、大肠和肛门,其中具有消化功能
的器官是口腔、胃、小肠。淀粉在口腔内就开始消化,蛋白质在胃内开始消化,脂肪只能在小肠内
消化。
(1)从图中可以看出,物质X最先被消化,然后是物质Y被消化,最后是Z被消化,可以判断X
是淀粉,Y代表蛋白质,Z代表脂肪。
(2)图中X、Y、Z都能在D消化道内被消化,可以判断D代表小肠;X在A中开始消化,则A代
表口腔;Y在C中开始被消化,则C代表胃。
8.每个健康公民,都应该积极参加无偿义务献血活动,通常一次献血量为
A.20~30ml B.200~400ml C.700~800 ml D.1000ml
【答案】B
【解析】人体内的血量是相对稳定的,成年人的血量为体重的7%~8%。医学研究证明,如果一次失血不超过400ml,血浆和血细胞可以在短时间内通过自身的调节作用恢复到正常水平,一个健康的成年人每次献血200~400ml不会影响身体健康,而且还有利于提高自身造血器官的造血功能。
9.如图为尿液形成过程示意图(序号表示结构),以下说法不正确的是( )
A.与1中液体相比,2中液体不含大分子蛋白质、葡萄糖和血细胞
B.3处重吸收回去的物质是部分的水、无机盐和全部的葡萄糖
C.如果某病人的尿液中有血细胞,那么病变部位可能是1的通透性发生改变
D.如果在某人尿液中检测出有葡萄糖,可能是结构3的功能发生障碍,或者胰岛素分泌过少
【答案】A
【解析】A.1肾小球的毛细血管内是血液与2肾小囊腔内的原尿比较,血液中的大分子蛋白质和血细胞不能滤过到肾小囊腔内,但是葡萄糖能滤过到原尿中,A错误。
B.3处肾小管内是原尿,经过肾小管的重吸收,大部分的水,部分无机盐和全部的葡萄糖回到血液内,剩下的液体形成尿液,B正确。
C.如果某人的尿液中有血细胞,是因为1肾小球的通透性增大,血细胞滤过到肾小囊腔内的原尿,C正确。
D.肾小管的重吸收时原尿中的全部葡萄糖回到血液内,如果尿液中有葡萄糖主要是3肾小管的重吸收功能发生了障碍,也可能是胰岛素分泌不足引起的,D正确。
10.如图是某人在一次平静呼吸过程中肺内气压的变化曲线。下列有关叙述中,不正确的是( )
A.在AB段,膈肌收缩,胸廓的上下径增大
B.在AB段,肋骨间肌肉收缩,胸廓扩张
C.在BC段,膈肌舒张,膈肌下降
D.在BC段,肋骨间的肌肉舒张,胸腔的容积缩小
【答案】C
【解析】呼吸运动是指人体胸廓有节律的扩大和缩小的运动,包括吸气过程和呼气过程,呼吸运动主要与肋间肌和膈肌的运动有关。
曲线图中,AB段表明肺内气压低于外界大气压,是吸气时肺内气压的变化,人在平静状态下,肋间肌收缩时,肋骨向上向外运动,使胸廓的前后径和左右径都增大,同时膈肌收缩,膈的面积缩小,膈顶部下降,使胸廓的上下径都增大这样胸廓的容积就增大,肺也随着扩张,外界空气通过呼吸道进入肺,完成吸气的过程。
曲线图中,BC段表明肺内气压高于外界大气压,是呼气时肺内气压的变化,当肋间肌舒张时,肋骨因重力回落向下运动,使胸廓的前后径和左右径都变小,同时膈肌舒张,膈的面积增大,膈顶部上升,使胸廓的上下径变小,这样胸廓的容积就变小,肺也随之回缩,肺内气压高于外界大气压,肺内气体通过呼吸道排出体外,完成呼气。因此在BC段,膈肌舒张,膈肌上升。可见C符合题意。
10.如图是哺乳动物心脏内部结构及与其相连的血管示意图。有关分析正确的是( )
A.③是右心室
B.④中的血液流向⑤
C.①中流的是动脉血
D.②中流的是动脉血
【答案】C
【解析】心脏有四个腔:左心房、右心房、左心室、右心室。左心房连通肺静脉,右心房连通上下腔静脉,左心室连通主动脉,右心室连通肺动脉。即心室与动脉相连,心房与静脉相连血液循环的途径以及血液成分的变化如图所示:
A.由图分析,③是左心室,A错误。
B.④是右心室,⑤是右心房,二者之间有瓣膜,⑤中的血液流向④,B错误。
C.①是主动脉,流动脉血,C正确。
D.②是肺动脉,流静脉血,D错误。
11.如图是完成缩手反射的神经结构模式图,以下说法正确的是( )
A.图中表示的神经结构是神经元
B.该结构是神经系统结构和功能的基本单位
C.图中[1]是感受器,[5]是效应器
D.缩手反射的神经传导途径是5→4→3→2→1
【答案】C
【解析】A.图中表示的神经结构是反射弧,A错误。
B.神经元是神经系统结构和功能的基本单位,B错误。
C.图中[1]是感受器,[5]是效应器,C正确。
D.图中1是感受器、2是传入神经、3是神经中枢、4是传出神经、5是效应器。缩手反射是低级的反射活动,是由脊髓控制的。缩手反射的神经冲动传导途径是:1感受器→2传入神经→3神经中枢→4传出神经→5效应器,D错误。
12.以下叙述不符合碳-氧平衡的事实是( )
A. 碳-氧平衡是指生物圈中二氧化碳和氧气的相对平衡
B. 绿色植物只能释放氧气,不会产生二氧化碳
C. 人类生活和工业生产加剧了生物圈中二氧化碳的排放
D. 绿色植物制造的有机物养育了生物圈中的其他生物
【答案】B
【解析】A.绿色植物不断地进行光合作用,消耗大气中的二氧化碳,产生的氧又以气体的形式进入大气,这样保持了生物圈中的氧气和二氧化碳的浓度处于相对的平衡状态,简称碳—氧平衡,所以绿色植物的光合作用维持了大气中的氧气和二氧化碳的平衡,A不符合题意。
B.绿色植物进行光合作用吸收二氧化碳,释放出氧气;植物的呼吸作用吸收氧气,释放二氧化碳,B符合题意。
C.人类活动和工业生产使用大量的化石燃料,燃烧时,消耗氧气,产生二氧化碳,造成二氧化碳排放加剧,C不符合题意。
D.绿色植物制造的有机物不仅为植物本身提供物质和能量,同时为动物和人类提供生物和能量,所以绿色植物制造的有机物养育了生物圈中的其他生物,D不符合题意。
13.下列做法不利于保护生物圈的是( )
A.通过使用净化装置,减少煤、石油等燃料燃绕时污染物的排放
B.出入境部门严格检疫程序,加强对有害生物的检查,防止生物入侵
C.加强水污染防治,优先保护伙用水水源,严格控制污染物进人江河湖泊
D.为提高作物产量,在农业生产中大量使用农药、化肥、除草剂、农用薄膜等
【答案】D
【解析】A.通过使用净化装置,减少煤、石油等燃料燃绕时污染物的排放,A不符合题意。
B.出入境部门严格检疫程序,加强对有害生物的检查,防止生物入侵,B不符合题意。
C.加强水污染防治,优先保护伙用水水源,严格控制污染物进人江河湖泊,C不符合题意。
D.使用农药、化肥、除草剂、农用薄膜等,会使污染土壤,D符合题意。
14.“望梅止渴”出自《世说新语▪假谲》.讲的是魏武率部行军途中,三军皆渴,于是传令前面有梅林,士兵听后口中生津,士气大振.故事中反映的神经活动( )
A.由反射弧完成 B.只有大脑皮层参与
C.属于简单反射 D.没有大脑皮层参与
【答案】A
【解析】反射是指在神经系统的参与下,人体对内外环境刺激所作出的有规律性的反应。神经调节的基本方式是反射,反射活动的结构基础称为反射弧,包括感受器、传入神经、神经中枢、传出神经和效应器.故事中反映的神经活动就是反射,反射必须通过反射弧来完成,A正确;望梅止渴是人出生以后在生活过程中逐渐形成的后天性反射,是在简单条件反射的基础上,经过一定的过程,在大脑皮层的视觉中枢、运动中枢等参与下完成的,BD错误;望梅止渴,体现了人类特有的条件反射,是通过大脑皮层的人类特有的语言中枢形成的,属于复杂反射,C错误。
15.下列关于神经系统组成的叙述,不正确的是( )
A.神经系统由脑和脊髓组成
B.调节人体生理活动的最高级中枢是大脑皮层
C.神经系统的结构和功能的基本单位是神经元
D.神经元具有突起,利于接受刺激,产生和传导兴奋
【答案】A
【解析】A.神经系统由脑、脊髓和它们发出的神经组成,A错误。
B.调节人体生理活动的最高级中枢是大脑皮层,B正确。
C.调节人体生理活动的最高级中枢是大脑皮层,C正确。
D.神经元包括胞体和突起,神经元具有突起,利于接受刺激,产生和传导兴奋,D正确。
二、非选择题(本大题共4小题,共55分)
16.图是胎儿、脐带和胎盘的示意图。据图分析并回答问题。 【每空2分,共12分】
(1)受精卵分裂和胚胎发育初期的营养由 提供。
(2)胎儿在母体的③ 里发育,胎儿所获得的营养需经过② ,由① 从母体获得。
(3)胎儿发育到 天左右时,会通过④ 从母体内产出这一过程,叫做 。
【答案】(1)卵黄 (2)子宫脐带 (3) 胎盘 (4)268 (5)阴道 (6)分娩
【解析】(1)人的精子与卵细胞在输卵管处相遇并结合形成受精卵,随后受精卵开始发育成最初的胚胎,此时发育的营养物质来自卵黄。当胚胎到达子宫后着床(也就是我们所说的怀孕),此后通过胎盘交换的营养物质来自母体,同时将代谢废物经母体排出。怀孕两周后,胚胎称作胎儿。母体怀孕266天(40周)左右,胎儿发育成熟。成熟的胎儿从母体的阴道产出的过程成为分娩。分娩的结束标志着婴儿的诞生。所以,受精卵分裂及胚胎发育初期生长所需营养来源于卵黄。
( 2)生殖细胞包括睾丸产生的精子和卵巢产生的卵细胞,含精子的精液进入阴道后,精子缓慢地通过子宫,在输卵管内与卵细胞相遇,有一个精子进入卵细胞,与卵细胞相融合,形成受精卵;受精卵不断进行分裂,逐渐发育成胚泡;胚泡缓慢地移动到子宫中,最终植入子宫内膜,这是怀孕;胚泡中的细胞继续分裂和分化,形成组织,并进一步形成器官,逐渐发育成胚胎,并于怀孕后8周左右发育成胎儿,胎儿已具备人的形态;胎儿生活在子宫内半透明的羊水中,通过胎盘、脐带与母体进行物质交换。胎儿在母体的③子宫里发育,胎儿所获得的营养需经过②脐带,由①胎盘从母体获得。
(2)胎儿发育到268天左右时,胎儿发育成熟,成熟的胎儿和胎盘一起从母体的④阴道排出这一过程,即分娩。
17. 如图模拟人在吸气、呼气时胸廓、膈、肺的变化,依图回答下列问题: 【每空2分,共10分】
(1)气球表示 ______,吸气过程的是 ______图。
(2)吸气时,肋骨间的肌肉和膈肌 ______,使胸廓______,肺随着扩张,肺内的气体压力相应减小,气体便被吸入。
(3)古代有些女子将胸部和腰部束得很紧,以保持苗条的身材,但是会直接影响 ______ (填“图A”或“图B”)所示生理过程的进行,经常这样会引起体质下降。
【答案】 (1). 肺 (2). B (3). 收缩 (4). 扩张 (5). 图B
【解析】(1)气球表示肺,A图表示膈肌处于舒张状态,此时膈顶上升,胸腔容积缩小,肺随之回缩,造成肺内气压高于外界大气压,肺内气体排出肺,是呼气过程;图B表示膈肌收缩,此时膈顶下降,胸腔容积扩大,肺随之扩张,造成肺内气压低于外界大气压,外界气体进入肺内,是吸气过程。
(2)人体吸气时,吸气时,肋间肌和膈肌收缩,引起胸腔上下、前后、左右径均增大,使胸腔容积扩大,肺随之扩张,造成肺内气压低于外界大气压,外界气体入肺,形成主动的吸气运动。
(3)因为肋间肌和膈肌收缩时,胸廓体积增大,进行吸气,由于胸部和腰部束得很紧,影响了胸廓的扩张,故会影响B吸气过程。
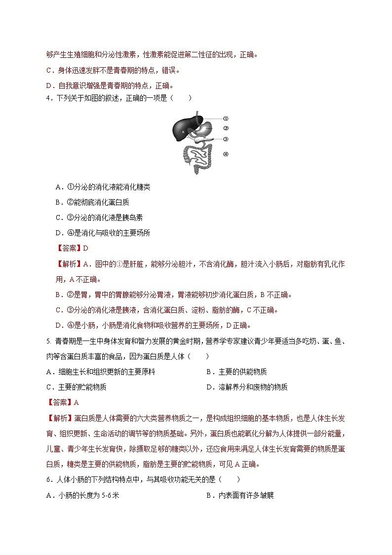
18. 依据图回答下列问题: 【每空2分,共14分】
(1)人的消化系统由________和消化腺组成,人体最大的消化腺是[ ]_______.它分泌的胆汁能促进______ 的消化。
(2)消化道中消化液种类最多的部位是[ ]__ ,在其中的消化液有肠液、胆汁、____ 。
(3) 人体吸收营养物质的主要器官是[ ]___ ,其内表面有许多环形的____,其表面有许多小肠绒毛 ,这就大大增加了它消化和吸收营养物质的内表面积。
【答案】(1). 消化道 (2). 10肝脏 (3). 脂肪 (4). 6小肠 (5). 胰液 (6). 6小肠 (7). 皱襞
【解析】图中1口腔、2食管、3胃、4胰腺、5大肠、6小肠,7肝门、8唾液腺、9咽、10肝脏、11盲肠、12阑尾。
(1)肝脏是人体最大的消化腺,肝脏能分泌胆汁,胆汁中不含有消化酶,但能对脂肪起乳化作用,将较大的脂肪微粒乳化成较小的脂肪微粒,利于脂肪的消化。
(2)消化道中消化液种类最多的部位是6小肠,在其中的消化液有肠液、胆汁、胰液。
(3)人体吸收营养物质的主要器官是6小肠,其内表面有许多环形的皱襞,其表面有许多小肠绒毛,这就大大增加了它消化和吸收营养物质的内表面积。
19. 如图是神经元的结构模式图,请据图回答下列问题。【(3)小题3分,其余每空2分,共9分】
(1)②是______,多数神经纤维是由图中______和树突以及外面套着的髓鞘共同组成的
(2)神经元的基本结构包括________和____两部分.
(3)在脑和脊髓的灰质里面,功能相同的神经元细胞体汇集在一起,调节人体某项生理功能的部位,叫做____
A.中枢神经B.神经中枢C.神经节D.神经纤维.
【答案】 (1). 细胞核 (2). 轴突 (3).细胞体 (4). B
【解析】神经元的基本结构包括细胞体和突起两部分,神经元的突起一般包括一条长而分支少的轴突和数条短而呈树枝状分支的树突,轴突以及套在外面的髓鞘叫神经纤维,神经纤维末端的细小分支叫神经末梢,神经末梢末端分布在全身各处;神经元的功能是受到刺激后能产生和传导兴奋,神经元的细胞体主要集中在脑和脊髓里,神经元的突起主要集中在周围神经系统里。
(1)神经元的突起一般包括一条长而分支少的轴突和数条短而呈树枝状分支的树突,轴突以及套在外面的髓鞘叫神经纤维,神经纤维末端的细小分支叫神经末梢,神经末梢末端分布在全身各处。据图分析可知:①树突,②细胞核,③轴突,④神经末梢。
(2)神经元的基本结构包括细胞体和突起两部分。
(3)在脑和脊髓的灰质里面,功能相同的神经元细胞体汇集在一起,调节人体某项生理功能的部位,叫神经中枢。
初中生物中考复习 专题04 生物圈中的人-2020年中考冲刺专题卷(解析版): 这是一份初中生物中考复习 专题04 生物圈中的人-2020年中考冲刺专题卷(解析版),共12页。试卷主要包含了选择题,非选择题等内容,欢迎下载使用。
初中生物中考复习 专题04 人的由来(解析版): 这是一份初中生物中考复习 专题04 人的由来(解析版),共13页。试卷主要包含了选择题,非选择题等内容,欢迎下载使用。
初中生物中考复习 专题09 健康的生活-2020年中考生物冲刺专题卷(解析版): 这是一份初中生物中考复习 专题09 健康的生活-2020年中考生物冲刺专题卷(解析版),共11页。试卷主要包含了选择题,非选择题等内容,欢迎下载使用。

