人教版二年级下册除法的初步认识精品ppt课件
展开第2课时 平均分(2)
▶教学内容
教科书P9例2,完成教科书P9“做一做”,P11“练习二”第2~4题。
▶教学目标
1.在动手分物品的过程中,体会等分。再次巩固平均分的概念,加强对平均分的理解。
2.关注平均分的过程,让学生体会平均分过程与方法的多样化。
3.培养学生的动手操作能力与思维表达能力,用自己的方式清晰地表达自己对平均分的理解。
▶教学重点
平均分的方法。
▶教学难点
对平均分过程和结果的表达。
▶教学准备
课件、一盒礼物(9个)、小圆片18个。
▶教学过程
一、回顾导入
师:同学们,昨天我们已经帮二(1)班的小朋友选择了分物品的方法。请大家回顾下,我们选择的是什么方法呢?
【学情预设】平均分。
师:平均分有什么特点呢?
【学情预设】每份分得同样多。
师:今天我们一起来用这种方法帮他们分分橘子吧![板书课题:平均分(2)]
二、根据生活经验,辅助平均分物
师:生活中平均分的现象随处可见,下面请同学们帮我分一分。(拿出提前准备好的一盒礼物)
师:老师带来了一盒小礼物,不知道里面有多少个,想要把它们平均分给我们班的3个小朋友,想一想要怎么分。
先同桌交流,再全班汇报。
【学情预设】有的学生可能会说没法分,不知道每人几个。或者说需要先知道一共有多少个。也有学生会说先一个一个地分,或先分几个再分几个。
师:大家真聪明,就算老师不告诉你一共有多少个,也能想出办法进行平均分。
【设计意图】学生已学过乘法口诀,有些学生在“分”之前能用乘法口诀直接想到“分”的结果,忽略对过程的理解。设计这个环节,不知道“分”的物品总数,就与学生已有的知识结构形成冲突,不得不激起学生去思考“分”的过程。根据具体要求去进行平均分活动,体会平均分的特点,体会一个一个分的必要。
三、动手操作,体会等分过程
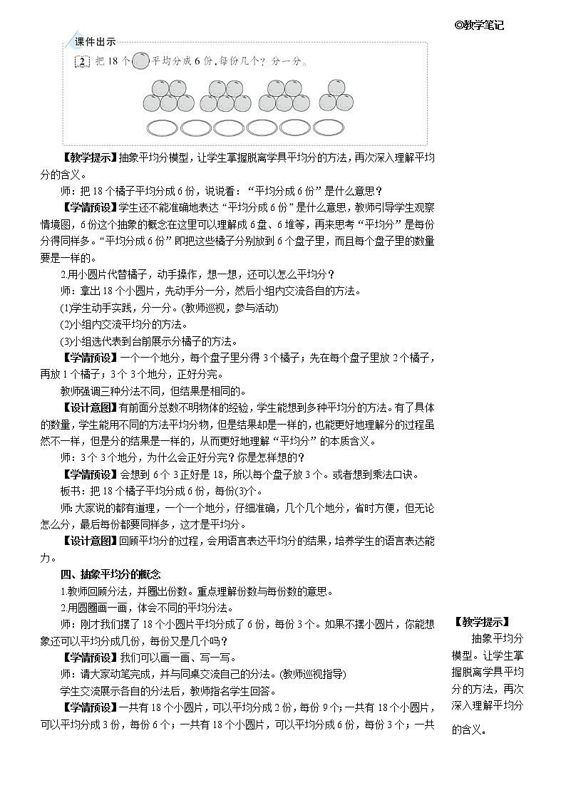
1.课件出示教科书P9例2。
【教学提示】抽象平均分模型,让学生掌握脱离学具平均分的方法,再次深入理解平均分的含义。
师:把18个橘子平均分成6份,说说看:“平均分成6份”是什么意思?
【学情预设】学生还不能准确地表达“平均分成6份”是什么意思,教师引导学生观察情境图,6份这个抽象的概念在这里可以理解成6盘、6堆等,再来思考“平均分”是每份分得同样多。“平均分成6份”即把这些橘子分别放到6个盘子里,而且每个盘子里的数量要是一样的。
2.用小圆片代替橘子,动手操作,想一想,还可以怎么平均分?
师:拿出18个小圆片,先动手分一分,然后小组内交流各自的方法。
(1)学生动手实践,分一分。(教师巡视,参与活动)
(2)小组内交流平均分的方法。
(3)小组选代表到台前展示分橘子的方法。
【学情预设】一个一个地分,每个盘子里分得3个橘子;先在每个盘子里放2个橘子,再放1个橘子;3个3个地分,正好分完。
教师强调三种分法不同,但结果是相同的。
【设计意图】有前面分总数不明物体的经验,学生能想到多种平均分的方法。有了具体的数量,学生能用不同的方法平均分物,但是结果却是一样的,也能更好地理解分的过程虽然不一样,但是分的结果是一样的,从而更好地理解“平均分”的本质含义。
师:3个3个地分,为什么会正好分完?你是怎样想的?
【学情预设】会想到6个3正好是18,所以每个盘子放3个。或者想到乘法口诀。
板书:把18个橘子平均分成6份,每份(3)个。
师:大家说的都有道理,一个一个地分,仔细准确,几个几个地分,省时方便,但无论怎么分,最后每份都要同样多,这才是平均分。
【设计意图】回顾平均分的过程,会用语言表达平均分的结果,培养学生的语言表达能力。
四、抽象平均分的概念
1.教师回顾分法,并圈出份数。重点理解份数与每份数的意思。
2.用圆圈画一画,体会不同的平均分法。
师:刚才我们摆了18个小圆片平均分成了6份,每份3个。如果不摆小圆片,你能想象还可以平均分成几份,每份又是几个吗?
【学情预设】我们可以画一画、写一写。
师:请大家动笔完成,并与同桌交流自己的分法。(教师巡视指导)
学生交流展示各自的分法后,教师指名学生回答。
【学情预设】一共有18个小圆片,可以平均分成2份,每份9个;一共有18个小圆片,可以平均分成3份,每份6个;一共有18个小圆片,可以平均分成6份,每份3个;一共
有18个小圆片,可以平均分成9份,每份2个;一共有18个小圆片,可以平均分成18份,每份1个。
最后一种情况学生可能说不出来,可以引导学生抓住平均分的特点,每份分得同样多即可。
师:为什么这些同学分的过程不一样,份数也不一样,但我们都说它们是平均分呢?
【学情预设】因为每种分法里,每一份的个数都是一样的。
【设计意图】重在理解份数与每份数的意思,让学生建立平均分的模型,充分感知分法的多样化,强化理解平均分的本质是每一份同样多,同时培养学生思维的灵活性和全面性。
五、巩固练习
1.完成教科书P9“做一做”。
学生独立完成,并指定几位基础较薄弱的学生说一说。
【学情预设】由于已经学习了乘法口诀,又是数目较小的表内乘法,会想到用乘法口诀的学生比较多,不会尝试用连线方法。可以提示学生,没有了实物,不能摆一摆,那我们还可以怎么准确地把这些酸奶平均分呢?引出连线法。
【设计意图】这里介绍连线法,是为了让学生从具体到抽象,脱离实物,能有可选择的方法进行平均分。练习后,设有语言表述的环节,体现了对语言表达能力培养的重视。
2.完成教科书P11“练习二”第2、3题。
(1)独立完成练习,然后同桌交流分法。
(2)指名学生叙述分的过程。
【学情预设】让学生用连线或画一画的方式进行平均分,然后用语言表述分的过程,加深学生对平均分概念和方法的理解。
3.完成教科书P11“练习二”第4题。
师:在随堂本上画一画,然后同桌之间说一说各自的分法。
【学情预设】用小圆圈代替香蕉,用大方框代替猴子,把小圆圈用箭头连进方框里。用这样的连线来解决平均分的问题。
【设计意图】对平均分的方法进行巩固。用连线法展现平均分的过程,便于与后面将要学习的包含分的情况采用圈一圈的方法进行区分。
六、课堂小结
师:这节课你学到了什么?
▶板书设计
平均分(2)
把18个橘子平均分成6份,每份(3)个。
▶教学反思
本节课复习了平均分,同时从平均分分法的多样化入手,让学生体会无论哪种分法,最后的结果是一样的。让学生了解平均分的过程,明白平均分的含义,并且会用语言表达。从实物到图像、从数据到语言表述,一系列的表征变化,符合二年级学生的心理特征,便于学生理解知识。
▶作业设计
见“状元成才路”系列丛书《创优作业100分》对应课时作业。
把这些气球平均分给成成和他的2个好朋友,每人可分到( )个气球。
参考答案
4
数学人教版除法的初步认识示范课ppt课件: 这是一份数学人教版<a href="/sx/tb_c106717_t3/?tag_id=26" target="_blank">除法的初步认识示范课ppt课件</a>,共19页。PPT课件主要包含了乘法意义,想一想填一填,圈一圈填一填等内容,欢迎下载使用。
小学人教版除法的初步认识教课课件ppt: 这是一份小学人教版<a href="/sx/tb_c106717_t3/?tag_id=26" target="_blank">除法的初步认识教课课件ppt</a>,共1页。
小学数学人教版二年级下册除法的初步认识获奖课件ppt: 这是一份小学数学人教版二年级下册除法的初步认识获奖课件ppt,文件包含第二单元1除法的初步认识练习课教案匹配版课件pptx、第二单元1除法的初步认识练习课教案doc、第二单元1除法的初步认识练习课导学案doc等3份课件配套教学资源,其中PPT共15页, 欢迎下载使用。

