山东省枣庄市2020-2022三年高一化学下学期期末试题汇编1-选择题①
展开山东省枣庄市2020-2022三年高一化学下学期期末试题汇编1-选择题①
1.(2020春·山东枣庄·高一统考期末)对下列各项事实的判断错误的是
A.近年热议的“抗糖”一词中的“糖”,指的是六大营养物质之一的糖类。糖类由C、H、O三种元素组成
B.屠呦呦因发现青蒿素(C15H22O5)荣获诺贝尔奖。青蒿素是可以人工合成的有机高分子化合物
C.“自热火锅”极大的方便了人们的生活,自热包的主要成分为CaO。使用时只需加水即可加热“火锅”
D.新型冠状病毒(2019-nCoV)平均直径约0.1微米。用滤纸做的“口罩”无法隔离新型冠状病毒
【答案】B
【详解】A. 糖类是六大营养物质之一,糖类由C、H、O三种元素组成,A正确;
B. 从分子式C15H22O5看,青蒿素不属于有机高分子化合物,B错误;
C. 自热包加水后,发生反应:CaO+H2O=Ca(OH)2的同时大量放热,C正确;
D. 直径为0.1微米的病毒能透过滤纸,故用滤纸做的“口罩”无法隔离新型冠状病毒,D正确;
答案选B。
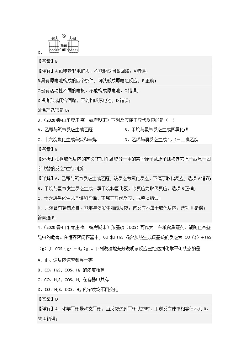
2.(2020春·山东枣庄·高一统考期末)下列装置可以构成原电池的是
A.
B.
C.
D.
【答案】B
【详解】A.蔗糖是非电解质,不能形成闭合回路,A错误;
B.具有原电池构成的四个条件,可以形成原电池反应,B正确;
C.没有活动性不同的电极,不能构成原电池,C错误;
D.没有形成闭合回路,不能构成原电池,D错误;
故合理选项是B。
3.(2020春·山东枣庄·高一统考期末)下列反应属于取代反应的是( )
A.乙醇与氧气反应生成乙醛 B.甲烷与氯气反应生成四氯化碳
C.十六烷裂化生成辛烷和辛烯 D.乙烯与溴反应生成1,2-二溴乙烷
【答案】B
【分析】根据取代反应的定义“有机化合物分子里的某些原子或原子团被其它原子或原子团所代替的反应”进行判断。
【详解】A.乙醇与氧气反应生成乙醛,该反应为氧化反应,不属于取代反应,选项A错误;
B.甲烷与氯气发生反应生成一氯甲烷和氯化氢,该反应为取代反应,选项B正确;
C.十六烷裂化生成辛烷和辛烯,不属于取代反应,选项C错误;
D.乙烯含有碳碳双键,能够与溴发生加成反应,该反应不属于取代反应,选项D错误;
答案选B。
4.(2020春·山东枣庄·高一统考期末)羰基硫(COS)可作为一种粮食熏蒸剂,能防止某些昆虫的危害。在恒容密闭容器中,CO 和 H2S 混合加热生成羰基硫的反应为 CO(g)+H2S(g)COS(g)+H2(g)。下列说法能充分说明该反应已经达到化学平衡状态的是
A.正、逆反应速率都等于零
B.CO、H2S、COS、H2 的浓度相等
C.CO、H2S、COS、H2 在容器中共存
D.CO、H2S、COS、H2 的浓度均不再变化
【答案】D
【详解】A.化学平衡是动态平衡,当反应达到平衡状态时,正逆反应速率相等但不为0,故A错误;
B.当体系达平衡状态时CO、H2S、COS,H2的浓度可能相等也可能不等,故B错误;
C.只要反应发生就有CO、H2S、COS,H2在容器中共存,故C错误;
D.CO、H2S、COS,H2的浓度均不再变化,说明正逆反应速率相等,达到平衡状态,故D正确;
故选D。
5.(2020春·山东枣庄·高一统考期末)下列物质中阴离子与阳离子数目比为1:2的是
A.Na2O2 B.CaO C.KF D.NaHCO3
【答案】A
【详解】A.过氧化钠中阴离子为,阳离子为Na+,所以阴离子与阳离子数目比为1:2,故A符合题意;
B.CaO中阴离子为O2-,阳离子为Ca2+,阴阳离子数目比为1:1,故B不符合题意;
C.KF中阴离子为Fˉ,阳离子为K+,阴阳离子数目比为1:1,故C不符合题意;
D.NaHCO3中阴离子为,阳离子为Na+,阴阳离子数目比为1:1,故D不符合题意;
综上所述答案为A。
6.(2020春·山东枣庄·高一统考期末)把一定量铁粉放入氯化铁溶液中,完全反应后,所得溶液中Fe2+和Fe3+的溶度恰好相等,则未反应的Fe3+和已反应的Fe3+的物质的量的比为
A.1∶1 B.1∶2 C.3∶2 D.2∶3
【答案】C
【详解】设已反应的Fe3+和未反应的Fe3+的物质的量分别为x、y。据Fe+2Fe3+=3Fe2+,生成Fe2+的物质的量为1.5x,据题意有1.5x=y,解得x:y=2:3,则未反应的Fe3+和已反应的Fe3+的物质的量的比为3:2;
答案选C。
7.(2020春·山东枣庄·高一统考期末)下列变化中,气体被还原的是
A.氯气使KBr溶液变黄
B.乙烯使Br2的四氯化碳溶液褪色
C.二氧化碳使Na2O2固体变白
D.氨气使AlCl3溶液产生白色沉淀
【答案】A
【详解】A. 氯气和KBr反应生成氯化钾和溴,氯元素化合价降低,氯气被还原,A正确;
B. 乙烯和Br2发生加成反应使四氯化碳溶液褪色,B错误;
C. 二氧化碳和Na2O2反应得到碳酸钠和氧气,二氧化碳气体既不是氧化剂又不是还原剂,C错误;
D. 氨气使AlCl3溶液反应生成产生氢氧化铝白色沉淀和氯化铵,是非氧化还原反应,D错误;
答案选A。
8.(2020春·山东枣庄·高一统考期末)如图是制备和收集气体的实验装置,该装置最适合于
A.用浓硝酸与Cu反应制取NO2
B.用浓氨水和CaO反应制取NH3
C.用CaCO3和盐酸反应制取CO2
D.用H2O2溶液和MnO2反应制取O2
【答案】D
【详解】A.用浓硝酸与Cu反应生成的NO2能够与水发生反应,不能用排水的方法收集,选项A错误;
B.用浓氨水和CaO反应制取的NH3能够与水发生反应,而且氨气极容易溶于水,不能用排水的方法收集,选项B错误;
C.用CaCO3和盐酸反应制取的CO2能够与水发生反应,不能用排水的方法收集,选项C错误;
D.用H2O2溶液和MnO2反应制取O2,反应不需要加热,反应产生的氧气难溶于水,可以用排水的方法收集,选项D正确;
答案选D。
9.(2020春·山东枣庄·高一统考期末)某溶液中大量存在以下浓度的五种离子:0.4mol/L Cl﹣、0.8mol/L SO42﹣、0.2mol/L Al3+、0.6mol/L H+、M,则M及其物质的量浓度可能为
A.Na+0.6mol/L B.CO32﹣0.2 mol/L
C.Mg2+0.4 mol/L D.Ba2+0.4mol/L
【答案】C
【分析】溶液中总负电荷浓度为:c(Cl-)+2c(SO42-)=0.4mol/L+2×0.8mol/L=2mol/L,总正电荷浓度为:3c(Al3+)+c(H+)=3×0.2mol/L+0.6mol/L=1.2mol/L,所以M为阳离子,设M阳离子为c(Mn+),根据电荷守恒有:nc(Mn+)=2mol/L-1.2mol/L=0.8mol/L;据以上分析解答。
【详解】溶液中总负电荷浓度为:c(Cl-)+2c(SO42-)=0.4mol/L+2×0.8mol/L=2mol/L,总正电荷浓度为:3c(Al3+)+c(H+)=3×0.2mol/L+0.6mol/L=1.2mol/L,所以M为阳离子,设M阳离子为c(Mn+),根据电荷守恒有:nc(Mn+)=2mol/L-1.2mol/L=0.8mol/L;
A.1×c(Na+)=0.6mol/L,小于0.8mol/L,故A错误;
B.由上述分析可知,M为阳离子,不可能是CO32-,故B错误;
C.2×c(Mg2+)=2×0.4mol/L=0.8mol/L,且能够与题中给定的离子大量共存,故C正确;
D.2×c(Ba2+)=2×0.4mol/L=0.8mol/L,但硫酸根离子与钡离子不能共存,故D错误;
故选C。
10.(2020春·山东枣庄·高一统考期末)NO吸收治疗法可快速改善SARS重症患者的缺氧状况,缓解病情,病毒学研究同时证实,NO对SARS病毒有直接抑制作用。下列关于NO的叙述正确的是
A.NO是一种红棕色气体
B.NO和NO2都属于酸性氧化物
C.NO难溶于水,可以用排水法收集
D.常温常压下,NO不能与空气中的氧气直接化合
【答案】C
【详解】A. NO是一种无色气体,A错误;
B. 酸性氧化物是能与碱反应生成盐和水的氧化物,该反应为非氧化还原反应;NO属于不成盐氧化物,NO2和碱发生氧化还原反应,不属于酸性氧化物,B错误;
C. NO难溶于水不与水反应,可以用排水法收集,C正确;
D. 常温常压下,NO即能与空气中的氧气直接化合生成NO2,D错误;
答案选C。
11.(2020春·山东枣庄·高一统考期末)将等质量的四块铜片在酒精灯上用外焰加热一段时间后,分别插入下列溶液中放置片刻,铜片质量与加热前相同的是
A.乙醇 B.乙酸 C.石灰水 D.稀硝酸
【答案】A
【详解】A. 因铜片在酒精灯上加热后生成CuO,质量增加,将它投入无水乙醇中,发生反应:CH3CH2OH+CuO→CH3CHO+H2O+Cu,又恢复为铜,铜片的质量不变,选项A符合题意;
B. 因铜片在酒精灯上加热后生成CuO,质量增加,将它投入乙酸中,氧化铜与乙酸反应而溶解,Cu2+进入溶液,铜片的质量会减小,选项B不符合题意;
C. 因铜片在酒精灯上加热后生成CuO,质量增加,将它投入石灰水中,氧化铜不与石灰水反应,铜片质量增加,选项C不符合题意;
D. 因铜片在酒精灯上加热后生成CuO,质量增加,将它投入硝酸中,发生反应:CuO+2HNO3═Cu(NO3)2+H2O,Cu2+进入溶液,且铜也能溶于稀硝酸,铜片的质量会减小,选项D不符合题意;
答案选A。
12.(2020春·山东枣庄·高一统考期末)下列说法中正确的一组是
A.H2和D2互为同位素
B.和互为同分异构体
C.正丁烷和异丁烷是同系物
D.和是同一种物质
【答案】D
【详解】A.H2和D2都是氢气单质,不是同位素,故A错误;
B.由于甲烷是正四面体结构,其二溴代物只有一种结构,所以和为同种物质,故B错误;
C.正丁烷和异丁烷分子式相同,结构不同,是同分异构体,故C错误;
D.由于单键可以旋转,所以和是同一种物质,故D正确;
故选D。
13.(2020春·山东枣庄·高一统考期末)科学家用X射线激光技术观察到CO与O在催化剂表面形成化学键的过程。反应过程如图所示,下列说法正确的是
A.状态I→状态III表示CO与O2反应的过程
B.CO和O生成了含有极性共价键的CO2
C.在该过程中,CO断键形成C和O
D.CO和O生成CO2是吸热反应
【答案】B
【详解】A. 由图知,状态Ⅰ→状态Ⅲ表示CO与O在催化作用下反应生成CO2的过程,A错误;
B. 由图知,CO和O生成了含有极性共价键的CO2,B正确;
C. 由图可知,CO中化学键没有断裂,C错误;
D. 由图知,CO和O的总能量高于CO2的总能量,CO和O生成CO2是放热反应,D错误;
答案选B。
14.(2021春·山东枣庄·高一统考期末)2021年4月13日,日本政府决定将福岛第一核电站核污水排入大海。这一做法将使大量的放射性核素、、进入大海,危害非常严重。下列说法正确的是
A.与互为同位素 B.与互为同位素
C.、互为同分异构体 D.与中子数相等
【答案】A
【详解】A.质子数相同而中子数不同的同种元素的不同核素互称为同位素,则与互为同位素,故A正确;
B.由A分析可知与虽然质量数相同,但质子数不同,属于不同的元素,故B错;
C.分子式相同而结构是不同的有机化合物互称为同分异构体,、互为同位素,故C错;
D.与中质量数相等,质子数不相等,则根据A=Z+N可知,与中子数不相等,故D错;
答案选A。
15.(2021春·山东枣庄·高一统考期末)酒精和醋酸是生活里的常用品,下列方法不能将二者鉴别开的是:
A.闻气味
B.分别用来浸泡水壶中的水垢看是否溶解
C.分别滴加NaOH溶液
D.分别滴加石蕊试液
【答案】C
【详解】A.酒精和乙醇气味不同,可用闻气味的方法鉴别,A不选;
B.水垢的成分是CaCO3和Mg(OH)2,溶于醋酸但不与酒精反应,可鉴别,B不选;
C.酒精和NaOH溶液不反应,醋酸和NaOH溶液反应,但均无明显现象,不能鉴别,选C;
D.醋酸使紫色石蕊试液变红,但酒精不能,可鉴别,D不选。
16.(2021春·山东枣庄·高一统考期末)下列化学反应可以设计成原电池的是
A.
B.
C.
D.
【答案】D
【详解】A.中 无元素化合价变化,不属于氧化还原反应,不能设计为原电池,故A错;
B.为酸碱中和反应,无元素化合价变化,不属于氧化还原反应,不能设计原电池,故B错;
C.虽然属于氧化还原反应,但为非自发进行,故C错;
D.属于自发进行的氧化还原反应,可设计为原电池,故D正确;
答案选D。
17.(2021春·山东枣庄·高一统考期末)下列对于化学反应的认识,说法错误的是
A.化学反应会引起化学键的变化
B.化学反应会产生新的物质
C.化学反应必然引起物质状态变化
D.化学反应必然伴随着能量变化
【答案】C
【详解】A.化学反应是旧化学键断裂,新化学键形成的过程,势必引起化学键的变化,A项正确;
B.化学反应过程中会形成新的化学键,从而产生新的物质,B项正确;
C.化学反应不一定引起物质状态变化,如氢氧化钠溶液和盐酸溶液发生酸碱中和反应,物质的状态没有发生改变,C项错误;
D.化学反应中旧化学键断裂需要吸收能量,新化学键形成会释放能量,故化学反应过程中必然伴随着能量变化,D项正确;
答案选C。
18.(2021春·山东枣庄·高一统考期末)在不同条件下的反应速率表示如下,其中反应进行最快的是
A.v(A)=0.01mol/(L·s) B.v(B)=0.02mol/(L·s)
C.v(B)=0.60mol/(L·min) D.v(C)=1.00mol/(L·min)
【答案】A
【分析】根据不同物质的速率之比等于计量数之比将不同物质的表示的反应速率转化为同一物质以同一单位表示的速率进行比较,
【详解】A.v(A)=0.01mol/(L·s)=0.6 mol/(L·min);
B.v(B)=0.02mol/(L·s)=1.2mol/(L·min),则v(A)=v(B)=0.4mol/(L·min);
C.v(B)=0.60mol/(L·min),则v(A)=v(B)=0.2mol/(L·min);
D.v(C)=1.00mol/(L·min),则v(A)=v(C)=0.5mol/(L·min);
综上所述反应速率最快的是A,故答案为A。
19.(2021春·山东枣庄·高一统考期末)“E85”是含85%乙醇和15%汽油的新型燃料。最近的一项研究表明,大量使用“E85”可能导致大气中O3含量上升,将会对人体造成更直接的伤害。下列说法正确的是
A.“E85”属于化合物
B.乙醇和汽油都可以与钠反应
C.乙醇分子的比例模型为
D.乙醇能使酸性KMnO4溶液褪色
【答案】D
【详解】A.由题给信息可知,“E85”中含85%乙醇和15%汽油。属于混合物,A项错误;
B.乙醇能与钠反应生成乙醇钠和氢气。汽油的主要成分为C5~C12脂肪烃和环烷烃,以及一定量芳香烃,不能与钠发生反应,B项错误;
C.乙醇的分子式为CH3CH2OH,其比例模型为:。C项错误;
D.乙醇可被高锰酸钾氧化成乙酸,同时高锰酸钾由紫红色变为无色。D项正确;
答案选D。
20.(2021春·山东枣庄·高一统考期末)下表是几种短周期元素的原子半径及主要化合价:
元素代号
X
Y
Z
W
原子半径/pm
160
143
70
66
主要化合价
+2
+3
+5、+3、-3
-2
下列叙述正确的是A.最高价氧化物对应水化物的碱性X的比Y的强
B.一定条件下,Z单质与W的常见单质直接化合生成ZW2
C.X元素原子的失电子能力比Y元素原子的失电子能力弱
D.Z和W的简单氢化物通常情况下均为气态
【答案】A
【分析】X的主要化合价为+2价,则应为第IIA族元素;Y的主要化合价为+3价,则应为第IIIA族元素;Z的主要化合价有+5、+3、-3,则为第ⅤA族元素;W的主要化合价为-2价,应为O元素,
【详解】A.X为第IIA族元素,Y为第IIIA族元素,且X的半径大于Y,则X的金属性一定强于Y,所以最高价氧化物对应水化物的碱性X的比Y的强,A正确;
B.若Z为N元素,N2与O2直接化合只能生成NO,无法生成NO2,B错误;
C.X的金属性一定强于Y,所以X元素原子失电子能力更强,C错误;
D.O元素简单气态氢化物为H2O,通常情况下为液体,D错误;
综上所述答案为A。
21.(2021春·山东枣庄·高一统考期末)一定温度下,在固定容积的密闭容器中发生下列反应:。若c(HI)由0.1mol/L降到0.07mol/L时,需要15s,那么c(HI)由0.07mol/L降到0.05mol/L时,所需的时间为
A.5s B.10s C.大于10s D.小于10s
【答案】C
【详解】由题意可知,0—15s内,碘化氢的平均反应速率为=0.002mol/(L·s),随着反应进行,反应物的浓度减小,反应速率减小,则由0.07mol/L降到0.05mol/L时,反应速率小于0.002mol/(L·s),反应所需的时间大于=10s,故选C。
22.(2021春·山东枣庄·高一统考期末)为了证明液溴与苯发生的反应是取代反应,有如图所示装置。则装置A中盛有的物质是
A.水 B.NaOH溶液 C.CCl4 D.NaI溶液
【答案】C
【分析】苯和液溴发生取代反应,生成的是溴苯和HBr,如果发生的是加成反应,则没有HBr生成,故想要验证该反应是不是取代反应,只需要检验是否有HBr生成即可。题中使用了AgNO3溶液,则该溶液是想通过有AgBr生成来检验HBr,则A的作用是除去挥发出的Br2,以避免对HBr的检验产生干扰。
【详解】A.Br2在水中的溶解度不大,HBr在水中的溶解度大,HBr在A中被吸收,Br2进入到AgNO3溶液中并与AgNO3溶液反应,与实验的思路不符合,故A错误;
B.HBr、Br2都能被NaOH溶液吸收,AgNO3溶液中无明显现象,故B错误;
C.Br2易溶于CCl4,HBr不溶于CCl4,故HBr可以进入到AgNO3溶液中并发生反应,生成AgBr沉淀,符合实验设计的思路,故C正确;
D.HBr、Br2都会被NaI溶液吸收,故D错误;
故选C。
23.(2021春·山东枣庄·高一统考期末)某有机物在氧气中充分燃烧,生成等物质的量的水和二氧化碳,则该有机物必须满足的条件是
A.分子中C、H、O个数比为1:2:3
B.分子中C、H个数比为1:2
C.该有机物为乙烯
D.该分子中肯定不含氧元素
【答案】B
【详解】A.根据质量守恒定律可以判断在有机物中含有碳原子和氢原子,但是不能判断出该有机物中是否含有氧元素,所以也就无从求算其该有机物中碳氢氧三种原子的个数比,A错误;
B.根据题意可以知道生成的水和二氧化碳的物质的量比为1:1,即生成的水和二氧化碳的分子个数相等,而一个水分子中含有2个氢原子,一个二氧化碳分子中含有一个碳原子,即该有机物中碳原子和氢原子的个数比为1:2,B正确;
C.C、H原子个数之比为1:2,但不一定是乙烯,也可以是丁烯、丙烯等,C错误;
D.根据质量守恒定律可以判断在有机物中含有碳原子和氢原子,但是不能判断出该有机物中是否含有氧元素,D错误;
综上所述答案为B。
24.(2021春·山东枣庄·高一统考期末)下列关于有机物的说法,正确的是
A.汽油、柴油和植物油都是碳氢化合物,完全燃烧只生成CO2和H2O
B.向鸡蛋清溶液中加入浓的硫酸钠溶液或福尔马林,蛋白质会发生变性
C.淀粉和纤维素都属于糖类,且互为同分异构体
D.将铜丝灼烧成黑色后趁热插入乙醇中铜丝变红,其质量不变
【答案】D
【详解】A.植物油属于油脂,除C、H元素外,还含有O元素,A错误;
B.硫酸钠溶液只能使蛋白质发生盐析,不会使其变质,B错误;
C.淀粉和纤维素均为高分子,由于聚合度可能不同,所以不是同分异构体,C错误;
D.铜丝灼烧后生成黑色的CuO,CuO可以被乙醇还原为Cu,整个过程中Cu为乙醇被氧化的催化剂,所以质量不变,D正确;
综上所述答案为D。
25.(2021春·山东枣庄·高一统考期末)原子的核电荷数小于18的某元素X,其原子的电子层数为n,最外层电子数为2n+1,原子核内质子数为2n2-1。下列有关X的说法中正确的是( )
A.X位于元素周期表中第2周期ⅤA族
B.X元素有-3、+5两种化合价
C.X元素在元素周期表中的族序数肯定为奇数
D.X元素最高价氧化物对应的水化物可以表示为H3XO4
【答案】C
【分析】根据核电荷数小于18的某元素X,其原子的电子层数为n,最外层电子数为2n+1,原子核内质子数是2n2-1.假设n=1时,最外层电子数为3,不符合题意;n=2时,最外层电子数为5,质子数为7,符合题意;n=3时,最外层电子数为7,质子数为17,符合题意,所以X为N或Cl元素;
【详解】A. X为N或Cl元素,X位于元素周期表中第2周期ⅤA族或第3周期ⅦA族,故A错误;
B. X元素为N时,有-3、+3、+5等多种化合价,当X元素为Cl时,有-1、+1、+7等多种化合价,故B错误;
C. X为N或Cl元素,X元素在元素周期表中的族序数肯定为奇数,故C正确;
D. X元素最高价氧化物对应的水化物可以表示为HXO3(X为N)或HXO4(X为Cl),故D错误;
故选C。
山东省枣庄市2020-2022三年高二化学下学期期末试题汇编1-选择题①: 这是一份山东省枣庄市2020-2022三年高二化学下学期期末试题汇编1-选择题①,共17页。试卷主要包含了下列方程式书写正确的是,下列化学用语书写错误的是,下列关于有机物命名错误的是等内容,欢迎下载使用。
山东省烟台市2020-2022三年高一化学下学期期末试题汇编1-选择题①: 这是一份山东省烟台市2020-2022三年高一化学下学期期末试题汇编1-选择题①,共17页。试卷主要包含了下列说法正确的个数是,蔗糖是重要的甜味调味品等内容,欢迎下载使用。
山东省威海市2020-2022三年高一化学下学期期末试题汇编1-选择题①: 这是一份山东省威海市2020-2022三年高一化学下学期期末试题汇编1-选择题①,共16页。试卷主要包含了化学与我们的生产、生活密切相关,下列化学用语表述正确的是,在一定条件下发生如下反应,下列说法正确的是等内容,欢迎下载使用。

