备战2023数学新中考二轮复习考点精讲精练(河北专用)突破07 一次函数
展开函数的相关概念
一般地,在一个变化过程中. 如果有两个变量 与,并且对于的每一个确定的值,都有唯一确定的值与其对应,那么我们就说 是自变量,是的函数.
是的函数,如果当=时=,那么叫做当自变量为时的函数值.
函数的表示方法有三种:解析式法,列表法,图象法.
一次函数的相关概念
一次函数的一般形式为,其中、是常数,≠0.特别地,当=0时,一次函数即(≠0),是正比例函数.
一次函数的图象及性质
1、函数的图象
如果把自变量与函数的每对对应值分别作为点的横、纵坐标,那么坐标平面内由这些点组成的图形,就是这个函数的图象.
待定系数法求一次函数解析式
一次函数(,是常数,≠0)中有两个待定系数,,需要两个独立条件确定两个关于,的方程,这两个条件通常为两个点或两对,的值.
考点解读
考点一:一次函数的定义
1、定义
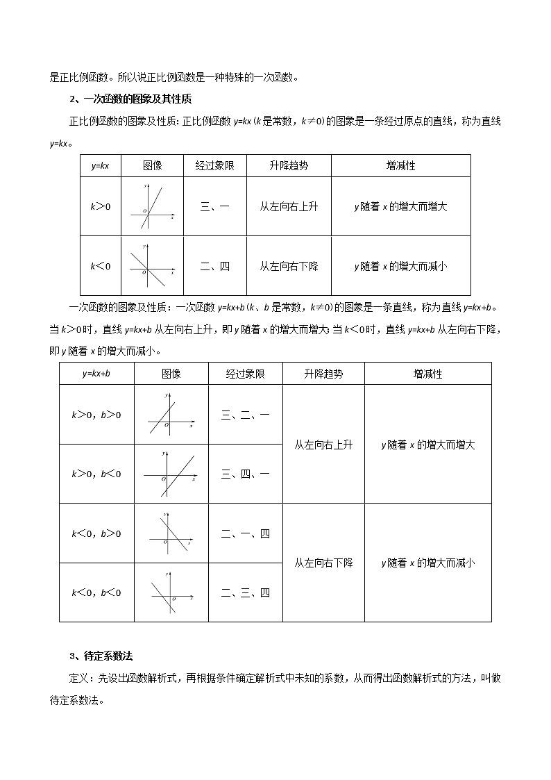
定义1:一般地,形如y=kx(k是常数,k≠0)的函数叫做正比例函数,其中k叫做比例系数。
定义2:一般地,形如y=kx+b(k,b是常数,k≠0)的函数叫做一次函数。当b=0时,y=kx+b即y=kx,是正比例函数。所以说正比例函数是一种特殊的一次函数。
2、一次函数的图象及其性质
正比例函数的图象及性质:正比例函数y=kx(k是常数,k≠0)的图象是一条经过原点的直线,称为直线y=kx。
一次函数的图象及性质:一次函数y=kx+b(k、b是常数,k≠0)的图象是一条直线,称为直线y=kx+b。当k>0时,直线y=kx+b从左向右上升,即y随着x的增大而增大;当k<0时,直线y=kx+b从左向右下降,即y随着x的增大而减小。
3、待定系数法
定义:先设出函数解析式,再根据条件确定解析式中未知的系数,从而得出函数解析式的方法,叫做待定系数法。
函数解析式y=kx+b
满足条件的两定点(x1,y1)与(x2,y2)
一次函数的图象直线l
4、一次函数与方程(组)及不等式(组)
方程(组)的解与相应函数的交点坐标是相对应的。找到函数的交点坐标,也就找到了对应方程(组)的解,反之一样。对于不等式(组)的解集也可以通过其对应的函数图象来解决。
5、函数与实际问题(适用于一次函数、二次函数、反比例函数)
在研究有关函数的实际问题时,要遵循一审、二设、三列、四解的方法:
第1步:审题。认真读题,分析题中各个量之间的关系;
第2步:设自变量。根据各个量之间的关系设满足题意的自变量;
第3步:列函数。根据各个量之间的关系列出函数;
第4步:求解。求出满足题意的数值。
考点二:函数及其图象
1、坐标与象限
定义1:我们把有顺序的两个数a与b所组成的数对,叫做有序数对,记作(a,b)。
定义2:平面直角坐标系即在平面内画互相垂直,原点重合的两条数轴。水平的数轴称为x轴或横轴,取向右方向为正方向;竖直的数轴称为y轴或纵轴,取向上方向为正方向。两坐标轴的交点为平面直角坐标系的原点。
建立平面直角坐标系后,坐标平面被两条坐标轴分成了四个部分,每个部分称为象限,分别叫做第一象限、第二象限、第三象限、第四象限,坐标轴上的点不属于任何象限。
2、函数与图象
定义1:在一个变化过程中,我们称数值发生变化的量为变量,数值始终不变的量为常量。
定义2:一般地,在一个变化过程中,如果有两个变量x和y,并且对于x的每一个确定的值,y都有唯一确定的值与其对应,那么我们就说x是自变量,y是x的函数。如果当x=a时,y=b,那么b叫做当自变量的值为a时的函数值。
定义3:一般地,对于一个函数,如果把自变量与函数的每对对应值分别作为点的横、纵坐标,那么坐标平面内由这些点组成的图形,就是这个函数的图象。
定义4:用关于自变量的数学式子表示函数与自变量之间的关系,是描述函数的常用方法。这种式子叫做函数的解析式。
表示函数的方法:解析式法、列表法和图象法。解析式法可以明显地表示对应规律;列表法直接给出部分函数值;图象法能直观地表示变化趋势。
画函数图象的方法——描点法:
第1步,列表。表中给出一些自变量的值及其对应的函数值;
第2步,描点。在直角坐标系中,以自变量的值为横坐标、相应的函数值为纵坐标,描出表格中数值对应的各点;
第3步,连线。按照横坐标由小到大的顺序,把所描出的各点用平滑曲线连接起来。
考点突破
1.(2021·河北唐山·八年级期末)对于函数,下列结论正确的是( )
A.它的图象必经过点B.它的图象经过第二、三、四象限
C.的值随值的增大而增大D.当时,
2.(2021·河北承德·八年级期末)已知正比例函数的图象经过点(﹣3,6),则的值是( )
A.2B.C.D.
3.(2021·河北廊坊·八年级期末)一次函数y=5x+1的图象不经过下列哪个象限( )
A.第一象限B.第二象限C.第三象限D.第四象限
4.(2021·河北·平泉市教育局教研室八年级期末)如图,在点M,N,P,Q中,一次函数的图象可能经过的点是( )
A.MB.NC.PD.Q
5.(2021·河北保定·八年级期末)关于一次函数y= -3x+4图像和性质的描述错误的是( )
A.y 随x的增大而减小B.直线与x轴交点的坐标是( 0, 4 )
C.当x>0时,y<4D.直线经过第一、二、四象限
6.(2021·河北邯郸·八年级期末)如图,直线与的交点坐标为,则使的x的取值范围为( )
A.B.C.D.
7.(2021·河北承德·二模)有一个装有水的容器,如图所示.容器内的水面高度是10cm,现向容器内注水,并同时开始计时,在注水过程中,水面高度以每秒0.2cm的速度匀速增加,则容器注满水之前,容器内的水面高度与对应的注水时间满足的函数关系是( )
A.正比例函数关系B.一次函数关系C.二次函数关系D.反比例函数关系
8.(2021·河北·石家庄外国语教育集团八年级期中)关于函数,下列结论正确的是( )
A.图象必经过点B.图象经过第一、二、三象限
C.当时,D.随的增大而增大
9.(2021·河北廊坊·二模)已知在同一直角坐标系中二次函数和反比例函数的图象如图所示,则一次函数的图象可能是( )
A.B.C.D.
10.(2021·河北保定师范附属学校八年级期末)如图,在平面直角坐标系中,每个小正方形的边长都为的顶点均在格点上.请按要求完成下列各问题:
(1)的周长等于 (结果保留根号)
(2)点与点关于 y 轴对称的,则点的坐标为 .
(3)在 轴上找到一点,若使最小,此时点坐标为 ;若使最大,此时点坐标为 .
11.(2021·河北唐山·八年级期中)王师傅非常喜欢自驾游,为了解他新买轿车的耗油情况,将油箱加满后进行了耗油实验,得到下表中的数据:
(1)在这个问题中,自变量是______,函数是______;
(2)该轿车油箱的容量为______L,与的关系式为______,行驶150 km时,估计油箱中的剩余油量为______ L.
(3)王师傅将油箱加满后驾驶该轿车从地前往地,到达地时油箱中的剩余油量为22 L,请直接写出,两地之间的距离是______km.
12.(2021·河北张家口·八年级期末)若与成正比例,且当时,,则与的函数解析式为________.
13.(2021·河北保定·八年级期末)如图,在平面直角坐标系中,矩形ABCD顶点A、B、C的坐标分别为(0,6)、(0,2)、(4,2),直线l:y=kx+5-3k(k>0).
(1)点D的坐标是 ;
(2)若直线l:y=kx+5-3k经过点D,求直线l的解析式;
(3)在(2)的条件下,若直线l与BC、x轴分别交于点E、F,求CEF的面积;
(4)在(2)的条件下,若点P(x,y)是第一象限内直线l上的一个动点,当点P运动过程中,是否存在CEP为等腰三角形?若存在直接写出满足条件的点P的个数.
14.(2021·河北石家庄·九年级期中)如图1和图2,在中,,,.点在边上,点,分别在,上,且.点从点出发沿折线匀速移动,到达点时停止;而点在边上随移动,且始终保持.
(1)当点在上时,求点与点的最短距离;
(2)若点在上,且将的面积分成上下4:5两部分时,求的长;
(3)设点移动的路程为,当及时,分别求点到直线的距离(用含的式子表示);
(4)在点处设计并安装一扫描器,按定角扫描区域(含边界),扫描器随点从到再到共用时36秒.若,请直接写出点被扫描到的总时长.
15.(2021·河北唐山·一模)如图,直角坐标系中,过点的直线与直线:相交于点,直线与轴交于点.
(1)的值为_______________;
(2)求的函数表达式和的值;
(3)直线与直线和直线分别交于点,,(,不同)
①直接写出,都在轴右侧时的取值范围;
②在①的条件下,以为边作正方形,边恰好在轴上,直接写出此时的值.
16.(2021·河北保定·八年级期末)直线过点,且与直线:相交于点.
(1)求直线的解析式;
(2)过动点且垂直于轴的直线与,的交点分别为,,当线段长为4时,直接写出的值.
17.(2021·河北秦皇岛·八年级期末)某气象研究中心观测一场沙尘暴从发生到结束全过程,开始时风暴平均每小时增加2千米/时,4小时后,沙尘暴经过开阔荒漠地,风速变为平均每小时增加4千米/时,一段时间,风暴保持不变,当沙尘暴遇到绿色植被区时,其风速平均每小时减小1千米/时,最终停止.结合风速与时间的图象,回答下列问题:
(1)在y轴内填入相应的数值;
(2)沙尘暴从发生到结束,共经过 小时?
(3)求出当x≥25时,风速y(千米/时)与时间x(小时)之间的函数关系式;
18.(2021·河北·石家庄二十三中八年级期末)如图13-1,甲、乙两个遥控车模型分别从A,B两处同时出发,沿直线轨道匀速行驶,并同时到达C处.已知乙车速度是甲车速度的1.5倍,甲、乙两遥控车到A处的距离,(米)与时间(分钟)的函数关系如图13-2所示.
(1)A,C两地的距离为_____________米,乙车的速度为_____________米/分钟,的值为_____________;
(2)求(米)与时间(分钟)之间的函数关系式,并写出自变量的取值范围.
19.(2021·河北廊坊·二模)某种机器工作前先将空油箱加满,然后停止加油立即开始工作,当停止工作时,油箱中油量为.在整个过程中,油箱里的油量(单位:)与时间(单位:)之间的关系如图所示.
(1)机器每分钟加油量为_____,机器工作的过程中每分钟耗油量为_____.
(2)求机器工作时关于的函数解析式,并写出自变量的取值范围.
(3)直接写出油箱中油量为油箱容积的一半时的值.
20.(2021·河北·保定市第十七中学八年级期末)某企业准备购进甲、乙两种防护服捐给一线抗疫人员,经了解,购进4件甲种防护服和5件乙种防护服需要2万元,购进3件甲种防护服和10件乙种防护服需要3万元.y=kx
图像
经过象限
升降趋势
增减性
k>0
三、一
从左向右上升
y随着x的增大而增大
k<0
二、四
从左向右下降
y随着x的增大而减小
y=kx+b
图像
经过象限
升降趋势
增减性
k>0,b>0
三、二、一
从左向右上升
y随着x的增大而增大
k>0,b<0
三、四、一
k<0,b>0
二、一、四
从左向右下降
y随着x的增大而减小
k<0,b<0
二、三、四
行驶的路程(km)
…
油箱剩余油量(L)
…
备战2023英语新中考二轮复习考点精讲精练(北京专用)突破 07 冠词: 这是一份备战2023英语新中考二轮复习考点精讲精练(北京专用)突破 07 冠词,文件包含备战2023英语新中考二轮复习考点精讲精练北京专用突破07冠词解析版docx、备战2023英语新中考二轮复习考点精讲精练北京专用突破07冠词原卷版docx等2份试卷配套教学资源,其中试卷共17页, 欢迎下载使用。
备战2023数学新中考二轮复习考点精讲精练(河北专用)突破16 圆: 这是一份备战2023数学新中考二轮复习考点精讲精练(河北专用)突破16 圆,文件包含备战2023数学新中考二轮复习考点精讲精练河北专用突破16圆解析版docx、备战2023数学新中考二轮复习考点精讲精练河北专用突破16圆原卷版docx等2份试卷配套教学资源,其中试卷共43页, 欢迎下载使用。
备战2023数学新中考二轮复习考点精讲精练(河北专用)突破13 图形的相似: 这是一份备战2023数学新中考二轮复习考点精讲精练(河北专用)突破13 图形的相似,文件包含备战2023数学新中考二轮复习考点精讲精练河北专用突破13图形的相似解析版docx、备战2023数学新中考二轮复习考点精讲精练河北专用突破13图形的相似原卷版docx等2份试卷配套教学资源,其中试卷共46页, 欢迎下载使用。

