专题02 组成细胞的分子:【二轮复习】备战2023年高考生物必备知识大串讲
展开专题02 组成细胞的分子
【考点梳理.逐个击破】
1.生物界与非生物界的统一性与差异性
(1)组成细胞的化学元素在无机自然界中都能找到,体现了生物界与非生物界的 统一 性。
(2)细胞与非生物相比,各种元素的相对含量大不相同,体现了生物界与非生物界的 差异 性。
2.生物体总是和外界环境进行着物质交换,细胞生命活动所需的物质,归根结底是地从无机自然界获取的。因此,组成细胞的化学元素在无机自然界中都能找到,没有一种化学元素为细胞所特有。但是其各元素的相对含量却大不相同。
3.细胞中常见的化学元素有20多种,其中 C、H、O、N、S、K、Ca、Mg 等含量较多,称大量元素;Fe、Mn、B、Zn、Mo、Cu含量较少,称微量元素。
例1:下列有关组成生物体化学元素的叙述,正确的是( )。
A.人体缺Fe和缺Ca都会引起相关疾病,故Fe和Ca是大量元素
B.人体细胞中含量比较少的元素均为微量元素
C.C、H、O、N、P都是大量元素
D.大量元素是人体必需的元素,而微量元素不是人体必需的元素
4.组成细胞的元素来源于无机自然界,在细胞中大多数以化合物形式存在。
5.人体细胞含量最多的元素:细胞鲜重中元素相对含量高的为O>C>H>N ;干重中为 C>D>N>H,此四种元素又称基本元素;其中C为最基本元素,因 碳链 是生物构成生物大分子的基本骨架。
6.组成细胞的化合物
(1)组成细胞的元素大多以 化合物 的形式存在。
(2)占细胞鲜重最多的化合物是 水 ;占细胞鲜重最多的有机化合物是 蛋白质 ;
(2)占细胞干重最多的化合物是 蛋白质 。
例2:大海中的水母、海带,陆地上的蜥蜴、小草等都是生物,都是由细胞构成的。这些生物细胞中含量最多的有机物是( )。
A.水 B.蛋白质 C.脂质 D.糖类
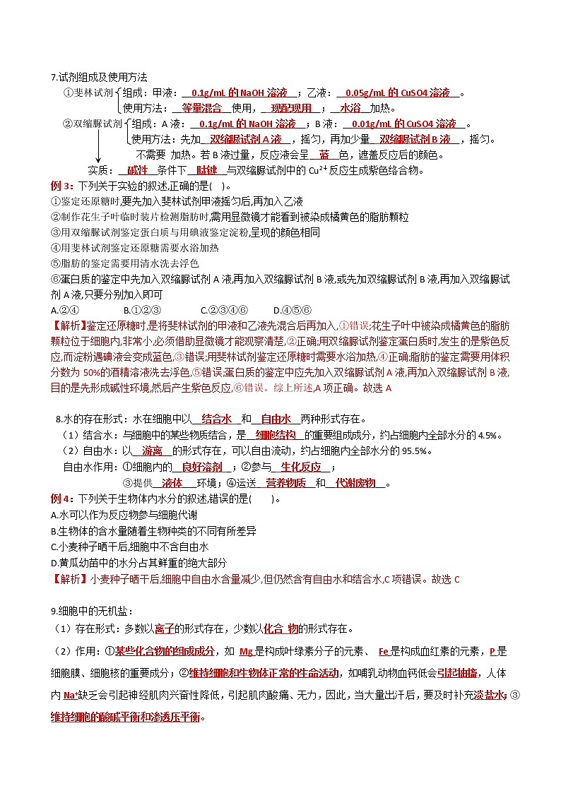
7.试剂组成及使用方法
①斐林试剂 组成:甲液: 0.1g/mL的NaOH溶液 ;乙液: 0.05g/mL的CuSO4溶液 。
使用方法: 等量混合 使用, 现配现用 ; 水浴 加热。
②双缩脲试剂:组成:A液: 0.1g/mL的NaOH溶液 ;B液: 0.01g/mL的CuSO4溶液 。
使用方法:先加 双缩脲试剂A液 ,摇匀,再加少量 双缩脲试剂B液 ,摇匀。
不需要 加热。若B液过量,反应液会呈 蓝 色,遮盖反应后的颜色。
实质: 碱性 条件下 肽键 与双缩脲试剂中的Cu2+反应生成紫色络合物。
例3:下列关于实验的叙述,正确的是( )。
①鉴定还原糖时,要先加入斐林试剂甲液摇匀后,再加入乙液
②制作花生子叶临时装片检测脂肪时,需用显微镜才能看到被染成橘黄色的脂肪颗粒
③用双缩脲试剂鉴定蛋白质与用碘液鉴定淀粉,呈现的颜色相同
④用斐林试剂鉴定还原糖需要水浴加热
⑤脂肪的鉴定需要用清水洗去浮色
⑥蛋白质的鉴定中先加入双缩脲试剂A液,再加入双缩脲试剂B液,或先加双缩脲试剂B液,再加入双缩脲试剂A液,只要分别加入即可
A.②④ B.①②③ C.②③④⑥ D.④⑤⑥
8.水的存在形式:水在细胞中以 结合水 和 自由水 两种形式存在。
(1)结合水:与细胞中的某些物质结合,是 细胞结构 的重要组成成分,约占细胞内全部水分的4.5%。
(2)自由水:以 游离 的形式存在,可以自由流动,约占细胞内全部水分的95.5%。
自由水作用:①细胞内的 良好溶剂 ;②参与 生化反应 ;
③提供 液体 环境;④运送 营养物质 和 代谢废物 。
例4:下列关于生物体内水分的叙述,错误的是( )。
A.水可以作为反应物参与细胞代谢
B.生物体的含水量随着生物种类的不同有所差异
C.小麦种子晒干后,细胞中不含自由水
D.黄瓜幼苗中的水分占其鲜重的绝大部分
9.细胞中的无机盐:
(1)存在形式:多数以离子的形式存在,少数以化合 物的形式存在。
(2)作用:①某些化合物的组成成分,如 Mg是构成叶绿素分子的元素、 Fe是构成血红素的元素,P是细胞膜、细胞核的重要成分;②维持细胞和生物体正常的生命活动,如哺乳动物血钙低会引起抽搐,人体内Na+缺乏会引起神经肌肉兴奋性降低,引起肌肉酸痛、无力,因此,当大量出汗后,要及时补充淡盐水;③维持细胞的酸碱平衡和渗透压平衡。
例5:夏季,人在高温作业或剧烈活动后,要喝淡盐水;患急性肠胃炎时,要及时注射生理盐水;不慎受外伤后,用0.9%的生理盐水清洗伤口。这样做的目的依次为( )。
①降温 ②维持水代谢的平衡 ③维持无机盐代谢的平衡 ④消毒 ⑤是细胞的等渗溶液并有清洁作用
A.①②④ B.③②⑤ C.②③⑤ D.②③④
例6:结合下列曲线,分析有关无机物在生物体内含量的说法,错误的是( )。
A.曲线①可表示人一生中体内自由水与结合水的比值随年龄的变化
B.曲线①可表示人从幼年到成年体内含水量的变化
C.曲线②可表示细胞代谢强度随自由水与结合水比值的变化
D.曲线③可表示一粒新鲜的玉米种子在烘箱中被烘干的过程中,其无机盐的相对含量变化
10.细胞中的糖类
(1)功能:生物体进行生命活动的主要能源物质。
(2)组成元素:只有C、H、O三种元素。
(3)分类、分布及功能
种类 | 特点 | 常见种类 | 分布 | 功能 | |
单糖 | 不能水解的糖 | 五碳糖 | 核糖 | 动植物细胞 | 组成RNA |
脱氧核糖 | 组成DNA | ||||
六碳糖 | 葡萄糖 | 细胞中主要的能源物质 | |||
果糖 | 植物细胞 | —— | |||
半乳糖 | 动物细胞 | —— | |||
种类 | 特点 | 常见种类 | 分布 | 功能 | |
二糖 | 水解后能够生成两分子单糖,一般要水解成单糖才能被细胞吸收 | 蔗糖(蔗糖→葡萄糖+果糖) | 甜菜、甘蔗、水果等植物细胞中,可用于加工红糖、白糖、冰糖等 | 能水解成单糖而供能 | |
麦芽糖(麦芽糖→葡萄糖+葡萄糖) | 发芽的小麦等植物细胞中 | ||||
乳糖(乳糖→葡萄糖+半乳糖) | 人和动物的乳汁中 | ||||
种类 | 特点 | 常见种类 | 分布 | 功能 | |
多糖 | 水解后能够生成许多单糖,必须水解成单糖才能被细胞吸收 | 淀粉(淀粉→许多葡萄糖) | 玉米、小麦、水稻、马铃薯、山药等植物细胞中 | 植物细胞中重要的储能物质 | |
纤维素(纤维素→许多葡萄糖) | 植物细胞壁 | 植物细胞壁的主要成分 | |||
糖原(糖原→许多葡萄糖) | 肝糖原 | 主要存在于人和动物的肝脏和肌肉中 | 糖原是人和动物细胞中重要的储能物质;肝糖原可调节血糖含量,肌糖原可为肌肉供能 | ||
肌糖原 | |||||
几丁质(壳多糖) | 广泛存在于甲壳类动物和昆虫的外骨骼中 | 几丁质及其衍生物用于医药、化工方面 | |||
例7:下列关于细胞主要化学成分的叙述,正确的是( )。
A.几丁质与糖原的元素组成不同
B.所有糖类在细胞中的作用都是为细胞供能
C.有些糖类可作为生物体的结构成分
D.动物乳汁中的乳糖和植物细胞中的纤维素都属于多糖
- 细胞中的脂质
(1)元素组成:主要由C、H、O_三种元素组成,有的脂质还含有N、P。
(2)分类、分布及功能:
按化学本质分类 | 元素组成 | 功能及分布 | |
脂肪 | C、H、O | a.主要功能:细胞内良好的储能物质;很好的绝热体,起保温作用;缓冲和减压作用,可以保护内脏器官。 b.主要分布:皮下和内脏器官周围 | |
磷脂 | C、H、O、N、P | a.主要功能:细胞膜、细胞器膜和核膜 的重要成分 b.主要分布:人和动物的脑、卵细胞、肝脏以及大豆的种子中 | |
固醇 | 胆固醇 | C、H、O | 构成动物细胞膜的重要成分,在人体内还参与血液中脂质的运输 |
性激素 | 促进人和动物生殖器官的发育和生殖细胞的形成,激发并维持第二性征及雌性动物的性周期 | ||
维生素D | 促进人和动物肠道对钙、磷的吸收,调节钙、磷的代谢 | ||
例8:下列关于脂质的叙述,正确的是( )。
A.磷脂由C、H、O三种元素组成,是构成细胞膜的成分
B.性激素的化学本质是蛋白质,能调节生物体的生殖过程
C.脂肪只存在于动物的脂肪细胞中,而其他部位和植物细胞中没有
D.北极熊体内的脂肪有减少热量散失、维持体温稳定的作用
12.蛋白质是生命活动的主要承担者
(1)组成蛋白质的基本单位氨基酸。其组成元素为C、H、O、N。有的还含有:P、S
(2)其结构通式为:
(3)结构特点:
数目:至少含有一个氨基(-NH2)和一个羧基 (-COOH)。
连接方式:都有一个氨基和一个羧基连接在同一 个碳原子上。
(4)氨基酸的种类和性质的唯一决定因素:R 基。
例9:下列关于蛋白质功能的叙述,错误的是( )。
A.许多蛋白质是构成细胞和生物体结构的重要物质, 被称为结构蛋白
B.有些蛋白质起信息传递作用,能够调节机体的生命活动,如性激素
C.人体内的抗体是蛋白质,可以帮助人体抵御病菌和病毒等的侵害
D.一切生命活动都离不开蛋白质,蛋白质是生命活动的主要承担者
例10:下列物质中,属于构成人体蛋白质氨基酸的是( )。
① ② ③
④ ⑤
A.①③⑤ B.①②③ C.②③④ D.③④⑤
例11:下图表示某种蛋白质中相关基团或氨基酸的数目,下列相关叙述正确的是( )。
A.该蛋白质中含有两条肽链
B.该蛋白质中共有126个肽键
C.该蛋白质的R基上共含17个氨基
D.形成该蛋白质时共脱掉125个水分子
13.核酸是遗传信息的携带者
(1)核酸分类:脱氧核糖核酸(简称 DNA)、核糖核酸(简称 RNA)。
(2)核酸的分布:
真核细胞:DNA主要分布在细胞核中,少数分布在线粒体和叶绿体中;RNA主要分布在细胞质中。
原核细胞:DNA主要位于拟核中,细胞质中也有小型环状DNA分子(质粒)
病毒:病毒无细胞结构,一种病毒只含有一种核酸(DNA或RNA)
(3)基本组成单位—核苷酸
一个核苷酸由一分子磷酸、一分子五碳糖和一分子含氮碱基组成,
五碳糖:核糖、脱氧核糖。
含氮碱基:A(腺嘌呤)、G(鸟嘌呤)、C(胞嘧啶)、T(胸腺嘧啶)、U(尿嘧啶)。
(4)DNA 和 RNA 的比较:两者共有磷酸、A、G、C; DNA 特有脱氧核糖和 T,RNA 特有核糖和 U。
(5)核酸的功能:核酸是 细胞内携带遗传信息的物质。在生物体的遗传、变异和蛋白质的生物合成中具有极其重要的作用。
例12:经过实验测得衣藻DNA在细胞中分布如下:84%在染色体上,14%在叶绿体中,1%在线粒体中,1%游离在细胞质中,这些数据说明( )。
A.衣藻的遗传物质主要是DNA
B.衣藻DNA的主要载体是染色体
C.衣藻细胞染色体中的DNA对细胞质中的DNA有控制作用
D.衣藻染色体由DNA、蛋白质和少量RNA组成
例13:组成DNA结构的基本成分是( )。
①核糖 ②脱氧核糖 ③磷酸 ④腺嘌呤、鸟嘌呤、胞嘧啶
⑤胸腺嘧啶 ⑥尿嘧啶
- ①③④⑤ B.①②④⑥ C.②③④⑤ D.②③④⑥
【技巧方法】
1.大量元素、微量元素都是生物必需的元素,对于维持生物体的生命活动都起着非常重要的作用。
2.人体中占细胞鲜重含量最多的元素是氧,占细胞干重含量最多的元素是碳。
3.占细胞鲜重最多的化合物是水,占细胞干重最多的化合物是蛋白质。
4.水不仅是细胞代谢所需的原料,也是细胞代谢的产物,如有氧呼吸、光合作用、蛋白质和DNA的合成等过程中都有水的生成。
5.绝大多数酶是蛋白质,少数酶是RNA;激素中,少部分是蛋白质,如胰岛素、生长激素等,多数不是蛋白质,如性激素、甲状腺激素等,抗体和载体的本质都是蛋白质,但结构各不相同。
【真题重现.精选精炼】
一、单选题
1.(2022·浙江·高考真题)生物体中的有机物具有重要作用。下列叙述正确的是( )
A.油脂对植物细胞起保护作用 B.鸟类的羽毛主要由角蛋白组成
C.糖元是马铃薯重要的贮能物质 D.纤维素是细胞膜的重要组成成分
2.(2021·海南·高考真题)下列关于纤维素的叙述正确的是( )
A.是植物和蓝藻细胞壁的主要成分
B.易溶于水,在人体内可被消化
C.与淀粉一样都属于多糖,二者的基本组成单位不同
D.水解的产物与斐林试剂反应产生砖红色沉淀
3.(2018·上海·高考真题)现有氨基酸800个,其中氨基总数为810个,羧基总数为808个,则由这些氨基酸合成的含有2条肽链的蛋白质共有肽键、氨基和羧基的数目依次分别为( )
A.798、2和2 B.798、12和10
C.799、1和1 D.799、11和9
4.(2021·浙江·高考真题)无机盐是生物体的组成成分,对维持生命活动有重要作用。下列叙述错误的是( )
A.Mg2+存在于叶绿体的类胡萝卜素中
B.HCO3- 对体液pH 起着重要的调节作用
C.血液中Ca2+含量过低,人体易出现肌肉抽搐
D.适当补充I-,可预防缺碘引起的甲状腺功能减退症
5.(2021·全国·高考真题)植物在生长发育过程中,需要不断从环境中吸收水。下列有关植物体内水的叙述,错误的是( )
A.根系吸收的水有利于植物保持固有姿态
B.结合水是植物细胞结构的重要组成成分
C.细胞的有氧呼吸过程不消耗水但能产生水
D.自由水和结合水比值的改变会影响细胞的代谢活动
6.(2021·全国·高考真题)已知①酶、②抗体、③激素、④糖原、⑤脂肪、⑥核酸都是人体内有重要作用的物质。下列说法正确的是( )
A.①②③都是由氨基酸通过肽键连接而成的
B.③④⑤都是生物大分子,都以碳链为骨架
C.①②⑥都是由含氮的单体连接成的多聚体
D.④⑤⑥都是人体细胞内的主要能源物质
7.(2017·海南·高考真题)无机盐对于维持生物体的生命活动具有重要作用。下列相关叙述错误的是( )
A.蔬菜中的草酸不利于机体对食物中钙的吸收
B.缺铁会导致哺乳动物血液运输O2的能力下降
C.和ATP一样,KH2PO4也能为生物体提供能量
D.植物秸秆燃烧产生的灰烬中含有丰富的无机盐
8.(2020·海南·高考真题)下列关于人体脂质的叙述,正确的是( )
A.组成脂肪与糖原的元素种类不同
B.磷脂水解的终产物为甘油和脂肪酸
C.性激素属于固醇类物质,能维持人体第二性征
D.维生素D是构成骨骼的主要成分,缺乏维生素D会影响骨骼发育
9.(2020·北京·高考真题)蛋白质和DNA是两类重要的生物大分子,下列对两者共性的概括,不正确的是( )
A.组成元素含有C、H、O、N
B.由相应的基本结构单位构成
C.具有相同的空间结构
D.体内合成时需要模板、能量和酶
10.(2020·江苏·高考真题)下列关于细胞中无机化合物的叙述,正确的是( )
A.自由水是生化反应的介质,不直接参与生化反应
B.结合水是细胞结构的重要组成成分,主要存在于液泡中
C.无机盐参与维持细胞的酸碱平衡,不参与有机物的合成
D.无机盐多以离子形式存在,对维持生命活动有重要作用
专题19 基因工程 :【二轮复习】备战2023年高考生物必备知识大串讲: 这是一份专题19 基因工程 :【二轮复习】备战2023年高考生物必备知识大串讲,文件包含专题19基因工程二轮复习备战2023年高考生物必备知识大串讲解析版docx、专题19基因工程二轮复习备战2023年高考生物必备知识大串讲原卷版docx等2份试卷配套教学资源,其中试卷共21页, 欢迎下载使用。
专题18 细胞工程 :【二轮复习】备战2023年高考生物必备知识大串讲: 这是一份专题18 细胞工程 :【二轮复习】备战2023年高考生物必备知识大串讲,文件包含专题18细胞工程二轮复习备战2023年高考生物必备知识大串讲解析版docx、专题18细胞工程二轮复习备战2023年高考生物必备知识大串讲原卷版docx等2份试卷配套教学资源,其中试卷共20页, 欢迎下载使用。
专题13 人体稳态:【二轮复习】备战2023年高考生物必备知识大串讲: 这是一份专题13 人体稳态:【二轮复习】备战2023年高考生物必备知识大串讲,文件包含专题13人体稳态二轮复习备战2023年高考生物必备知识大串讲解析版docx、专题13人体稳态二轮复习备战2023年高考生物必备知识大串讲原卷版docx等2份试卷配套教学资源,其中试卷共17页, 欢迎下载使用。

