专题15 种群和群落 :【二轮复习】备战2023年高考生物必备知识大串讲
展开专题15 种群和群落
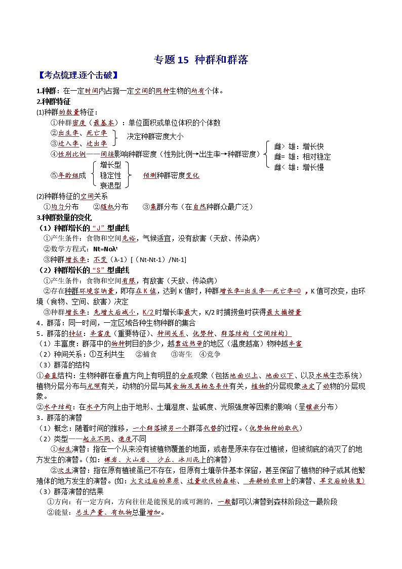
【考点梳理.逐个击破】
1.种群:在一定时间内占据一定空间的同种生物的所有个体。
2.种群特征
(1)种群的数量特征:
①种群密度(最基本):单位面积或单位体积的个体数
②出生率、死亡率
③迁入率、迁出率
④性别比例——间接影响种群密度(性别比例→出生率→种群密度)
增长型
⑤年龄组成 稳定性 预测种群密度变化
衰退型
(2)种群特征的空间关系
①均匀分布 ②随机分布 ③集群分布(在自然种群众最广泛)
3.种群数量的变化
(1)种群增长的“J”型曲线
①产生条件:食物和空间充裕,气候适宜,没有敌害(天敌、传染病)
②数学方程式:Nt=Noλt
③种群增长率:不变(λ-1)[(Nt-Nt-1)/Nt-1]
(2)种群增长的“S”型曲线
①产生条件:食物和空间有限,有敌害(天敌、传染病)
②存在种群环境容纳量,即存在K值,达到K值时,种群增长率=出生率—死亡率=0 ,K值可改变,由环境(食物、空间、敌害)决定
③种群增长率:先增大后减小,K/2时增长率最大,K/2时捕捞鱼时获得最大捕捞量
4.群落:同一时间,一定区域各种生物种群的集合
5.群落的特征:丰富度(重要特征)、种间关系、优势种、群落结构(空间结构)
(1)丰富度:群落中的物种树目的多少,越靠近热带的地区(温度越高)物种越丰富
(2)种间关系:①互利共生 ②捕食 ③寄生 ④竞争
(3)群落的结构
①垂直结构:生物种群在垂直方向上有明显的分层现象(包括地面以上、地面以下、以及水域生态系统)植物分层分布与光照有关,动物的分层与其食物及其栖息条件有关,植物的分层现象决定了动物的分层现象。
②水平结构:在水平方向上由于地形、土壤湿度、盐碱度、光照强度等因素的影响(呈镶嵌分布)
3.群落的演替
(1)概念:随着时间的推移,一个群落被另一个群落代替的过程。(优势物种的取代)
(2)类型——起点不同、速度不同
①初生演替:指在一个从来没有被植物覆盖的地面,或者是原来存在过植被,但被彻底的消灭了的地
方发生的演替。(如:裸岩、火山岩、 沙丘、冰川泥上的演替)
②次生演替:指在原有植被虽已不存在,但原有土壤条件基本保留,甚至保留了植物的种子或其他繁殖体的地方发生的演替。(如:火灾过后的草原、过量砍伐的森林、 弃耕的农田上的演替、旱灾后的恢复)
(3)群落演替的结果
①方向:有一定方向,方向往往是能预见的或可测的,一般都可以演替到森林阶段这一最阶段
②能量:总生产量、有机物总量增加。
③结构:生物种类越来越多,群落的结构越来越复杂。
④稳定性:群落演替是不可逆的,稳定性越来越高。
(4)人类活动对群落演替的影响使群落演替按照不同于自然演替的速度和方向进行
解题技巧:
1.种群密度调查方法
(1)样方法:(调查双子叶植物)
①适用范围:植物、活动能力弱(昆虫卵)、活动范围小的动物 (蚜虫、跳蝻,丛生不能)
②方法:随机选取若干个样方——>计数每个样方内的个体数;求得每个样方的种群密度,取所有的样方的平均值作为该种群的种群密度
③取样关键:随机取样
④常用取样方法:五点取样法(被调查的面积为正方形)
等距取样法(被调查的面积为长方形)
⑤计数原则:计左不计右,计上不计下
草本植物样方为1㎡,灌木:16㎡、乔木:100㎡
(2)标志重捕法
①适用范围:活动能力强,活动范围广的动物
②计算公式: 第一次捕获数×第二次捕获数 = 种群数量
第二次捕获中有标记个体数
【真题重现.精选精炼】
1.(2022·河北·高考真题)20世纪70年代褐家鼠由外地进入新疆,对当地生态系统造成危害。研究发现,新疆某地褐家鼠种群的周限增长率为1.247(t+1年与t年种群数量的比值),种群年龄组成如下图。下列叙述正确的是( )
A.该种群老年个体占比较低,属于衰退型种群
B.依据其年龄组成和周限增长率推测,该种群很难被去除
C.该种群扩大过程中,当地生态系统物种丰富度提高,食物网更复杂
D.作为近缘物种,褐家鼠与当地的鼠类具有相同的种群增长能力
2.(2022·河北·高考真题)某兴趣小组的实验设计中,存在错误的是( )
A.采用样方法调查土壤中蚯蚓、鼠妇的种群数量
B.利用醋酸洋红对蝗虫精巢染色,观察减数分裂特征
C.利用斐林试剂检测麦芽、雪梨榨汁中的还原糖
D.利用健那绿染色观察衰老细胞中的线粒体
3.(2022·山东·高考真题)根据所捕获动物占该种群总数的比例可估算种群数量。若在某封闭鱼塘中捕获了1000条鱼售卖,第2天用相同方法捕获了950条鱼。假设鱼始终保持均匀分布,则该鱼塘中鱼的初始数量约为( )
A.2×104条 B.4×104条 C.6×104条 D.8×104条
4.(2022·全国·高考真题)在鱼池中投放了一批某种鱼苗,一段时间内该鱼的种群数量、个体重量和种群总重量随时间的变化趋势如图所示。若在此期间鱼没有进行繁殖,则图中表示种群数量、个体重量、种群总重量的曲线分别是( )
A.甲、丙、乙 B.乙、甲、丙 C.丙、甲、乙 D.丙、乙、甲
5.(2022·浙江·高考真题)沙蝗的活动、迁徙有逐水而居”的倾向。某年,沙蝗从非洲经印度和巴基斯坦等国家向中亚迁徙,直到阿富汗以及我国西北边境,扩散和迁徙“戛然而止”。下列叙述正确的是( )
A.沙蝗停止扩散的主要原因是种内竞争加剧
B.沙蝗种群的数量波动表现为非周期性变化
C.天敌对沙蝗的制约作用改变了沙蝗的生殖方式
D.若沙蝗进入我国西北干旱地区将呈现“J”型增长
6.(2022·海南·高考真题)某学者提出,岛屿上的物种数取决于物种迁入和灭亡的动态平衡。图中曲线表示面积大小不同和距离大陆远近不同的岛屿上物种的迁入率和灭亡率,S1、S2、S3和S4表示迁入率和灭亡率曲线交叉点对应的平衡物种数,即为该岛上预测的物种数。下列有关叙述错误的是( )
A.面积相同时,岛屿距离大陆越远,预测的物种数越多
B.与大陆距离相同时,岛屿面积越大,预测的物种数越多
C.物种数相同情况下,近而大的岛,迁入率高;远而小的岛,迁入率低
D.物种数相同情况下,小岛上的物种灭亡率高于大岛
7.(2021·重庆·高考真题)若某林区的红松果实、某种小型鼠(以红松果实为食)和革蜱的数量变化具有如图所示的周期性波动特征。林区居民因革蜱叮咬而易患森林脑炎。据此分析,下列叙述错误的是( )
A.曲线③和①不能明显体现捕食关系,推测是小型鼠繁殖能力强所致
B.通过曲线②与③的关系推断小型鼠与革蜱不是互利共生关系
C.曲线③在K值上下波动,影响K值的主要因素是小型鼠的出生率、死亡率、迁入率和迁出率
D.林区居民森林脑炎发病率会呈现与曲线②相似的波动特征
8.(2022·全国·高考真题)某研究小组借助空中拍照技术调查草原上地面活动的某种哺乳动物的种群数量,主要操作流程是选取样方、空中拍照、识别照片中该种动物并计数。回答下列问题。
(1)为保证调查的可靠性和准确性,选取样方应注意的主要事项有______(答出3点即可)。
(2)已知调查区域总面积为S,样方面积为m,样方内平均个体数为n,则该区域的种群数量为______。
(3)与标志重捕法相比,上述调查方法的优势有______(答出2点即可)。
9.(2022·全国·高考真题)为保护和合理利用自然资源,某研究小组对某林地的动植物资源进行了调查。回答下列问题。
(1)调查发现,某种哺乳动物种群的年龄结构属于增长型,得出这一结论的主要依据是发现该种群中_____________。
(2)若要调查林地中某种双子叶植物的种群密度,可以采用的方法是_____________;若要调查某种鸟的种群密度,可以采用的方法是_____________。
(3)调查发现该林地的物种数目很多。一个群落中物种数目的多少称为_____________。
(4)该林地中,植物对动物的作用有_____________(答出2点即可);动物对植物的作用有_____________(答出2点即可)。
10.(2021·湖北·高考真题)北方农牧交错带是我国面积最大和空间尺度最长的一种交错带。近几十年来,该区域沙漠化加剧,生态环境恶化,成为我国生态问题最为严重的生系统类型之一。因此,开展退耕还林还草工程,已成为促进区域退化土地恢复和植被重建改善土壤环境、提高土地生产力的重要生态措施之一研究人员以耕作的农田为对照,以退耕后人工种植的柠条(灌木)林地、人工杨树林地和弃耕后自然恢复草地为研究样地,调查了退耕还林与还草不同类型样地的地面节肢动物群落结构特征,调查结果如表所示。
样地类型 | 总个体数量(只) | 优势类群(科) | 常见类群数量(科) | 总类群数量(科) |
农田 | 45 | 蜉金龟科、蚁科、步甲科和蠼螋科共4科 | 6 | 10 |
柠条林地 | 38 | 蚁科 | 9 | 10 |
杨树林地 | 51 | 蚁科 | 6 | 7 |
自然恢复草地 | 47 | 平腹蛛科、鳃金龟科、蝼蛄科和拟步甲科共4科 | 11 | 15 |
回答下列问题:
(1)上述样地中,节肢动物的物种丰富度最高的是___________,产生的原因是___________。
(2)农田优势类群为4科,多于退耕还林样地,从非生物因素的角度分析,原因可能与农田中___________较高有关(答出2点即可)。
(3)该研究结果表明,退耕还草措施对地面节肢动物多样性的恢复效应比退耕还林措施___________(填“好”或“差”)。
(4)杨树及甲、乙两种草本药用植物的光合速率与光照强度关系曲线如图所示。和甲相比,乙更适合在杨树林下种植,其原因是______________________。
11.(2021·全国·高考真题)在自然界中,竞争是一个非常普遍的现象。回答下列问题:
(1)竞争排斥原理是指在一个稳定的环境中,两个或两个以上受资源限制的,但具有相同资源利用方式的物种不能长期共存在一起。为了验证竞争排斥原理,某同学选用双小核草履虫和大草履虫为材料进行实验,选择动物所遵循的原则是______________。该实验中需要将两种草履虫放在资源______________(填“有限的”或“无限的”)环境中混合培养。当实验出现______________的结果时即可证实竞争排斥原理。
(2)研究发现,以同一棵树上的种子为食物的两种雀科鸟原来存在竞争关系,经进化后通过分别取食大小不同的种子而能长期共存。若仅从取食的角度分析,两种鸟除了因取食的种子大小不同而共存,还可因取食的______________(答出1点即可)不同而共存。
(3)根据上述实验和研究,关于生物种间竞争的结果可得出的结论是______________。
12.(2020·海南·高考真题)用4种不同方式培养酵母菌,其他培养条件相同,酵母菌种群数量增长曲线分别为a、b、c、d,如图所示。
回答下列问题。
(1)培养酵母菌时需要将温度控制在20℃左右,原因是_________________。
(2)曲线a所示的种群数量增长最快,主要原因是种群增长所需的______________最丰富。
(3)曲线d为对照组,对照组的培养方式是____________________。该组酵母菌数量增长到一定程度后,种群增长逐渐变慢,其限制因素有_______________________(答出2点即可)。
(4)随着培养时间的延长,在有限的空间中,每组酵母菌种群数量都会达到环境容纳量。环境容纳量是指____________________________。
专题19 基因工程 :【二轮复习】备战2023年高考生物必备知识大串讲: 这是一份专题19 基因工程 :【二轮复习】备战2023年高考生物必备知识大串讲,文件包含专题19基因工程二轮复习备战2023年高考生物必备知识大串讲解析版docx、专题19基因工程二轮复习备战2023年高考生物必备知识大串讲原卷版docx等2份试卷配套教学资源,其中试卷共21页, 欢迎下载使用。
专题18 细胞工程 :【二轮复习】备战2023年高考生物必备知识大串讲: 这是一份专题18 细胞工程 :【二轮复习】备战2023年高考生物必备知识大串讲,文件包含专题18细胞工程二轮复习备战2023年高考生物必备知识大串讲解析版docx、专题18细胞工程二轮复习备战2023年高考生物必备知识大串讲原卷版docx等2份试卷配套教学资源,其中试卷共20页, 欢迎下载使用。
专题13 人体稳态:【二轮复习】备战2023年高考生物必备知识大串讲: 这是一份专题13 人体稳态:【二轮复习】备战2023年高考生物必备知识大串讲,文件包含专题13人体稳态二轮复习备战2023年高考生物必备知识大串讲解析版docx、专题13人体稳态二轮复习备战2023年高考生物必备知识大串讲原卷版docx等2份试卷配套教学资源,其中试卷共17页, 欢迎下载使用。

