专题01 走进细胞:【二轮复习】备战2023年高考生物必备知识大串讲
展开专题01 走进细胞
【考点梳理.逐个击破】
1.细胞学说的内容
(1)细胞是一个有机体,一切动植物都由细胞发育而来,并由细胞和细胞产物所构成。
(2)细胞是一个相对独立的单位,既有它自己的生命,又对与其他细胞共同组成的整体生命起作用。
(3)新细胞是由老细胞分裂产生的。
例1:关于细胞学说,下列说法错误的是( )。
A.施莱登和施旺建立细胞学说
B.细胞学说揭示了细胞的统一性和多样性
C.草履虫的增殖依靠细胞分裂
D.熊猫身体所有细胞的活动共同体现了熊猫的生命活动
【解析】细胞学说揭示了细胞的统一性,没有揭示多样性,B项错误。
故选B
2.细胞学说的建立过程
科学家 | 研究发展 |
比利时的维萨里、法国的比夏 | 揭示了人体在 器官和组织水平 的结构 |
英国的罗伯特·虎克 | 用显微镜观察植物木栓组织,发现并命名 细胞 |
德国的施莱登和施旺 | 细胞 是构成动植物体的基本单位 |
德国的魏尔肖 | 细胞通过分裂产生新细胞 |
例2:下列关于细胞学说建立的过程的说法,正确的是( )。
A.法国的比夏通过对器官的解剖观察,提出器官由组织构成
B.列文虎克观察到了细菌、红细胞和精子等的微细结构
C.施莱登的研究推倒了分割动植物界的巨大屏障
D.魏尔肖首次观察到新细胞的产生原来是细胞分裂的结果
【解析】法国的比夏通过对器官的解剖观察,提出器官由低一层次的结构——组织构成,A项正确;列文虎克观察到了不同形态的细菌、红细胞和精子等,但并没有看到细胞的微细结构,B项错误;施旺在施莱登研究的基础上,结合自己的研究,提出动物也是由细胞构成的,推倒了分割动植物界的巨大屏障,C项错误;施莱登的朋友耐格里观察多种植物分生区新细胞的形成,发现新细胞的产生原来是细胞分裂的结果,魏尔肖总结出“细胞通过分裂产生新细胞”,D项错误。故选A
3.细胞学说的意义:揭示了动物和植物的统一性,从而阐明了生物界的统一性。
4.多细胞生物生命活动的基础:
(1)生物与环境间的物质和能量交换的基础:细胞代谢。
(2)生物生长发育的基础:细胞增殖、分化。
(3)遗传变异的基础:细胞内基因的传递与变化。
例3:“细胞是生命活动的基本单位”,下列叙述不符合这一观点的是( )。
A.唾液腺细胞的分泌功能离不开细胞结构的完整性
B.多细胞生物的生命活动以每个细胞的生命活动为基础
C.病毒只有寄生在寄主细胞内才能复制增殖
D.细胞不是生物体新陈代谢和遗传的基本单位
【解析】细胞是生命活动的基本单位。单细胞生物能够独立完成生命活动,多细胞生物通过全身细胞的生命活动来体现生物体的生命活动。故选D
5.生命系统的结构层次包括细胞→组织→器官→系统→个体→种群→群落→生态系统→生物圈9个层次。
(1)系统:指彼此间 相互作用 、 相互依赖 的组分有规律地结合而形成的整体。
(2)种群:在一定的空间范围内,同种生物的所有个体形成一个整体是一个种群。
(3)群落:在一定空间范围内,不同种群相互作用形成更大的整体,叫做群落。
(4)生态系统:在一定空间范围内,所有生物个体及其所处的无机环境相互作用形成的更大的整体。
例4:下列不属于生命系统的结构层次的是( )。
A.池塘中的一只青蛙
B.青蛙的表皮细胞
C.表皮细胞中的水和蛋白质
D.池塘中的水、阳光等环境因素以及生活在池塘中的青蛙等各种生物
【解析】一只青蛙属于个体层次;青蛙的表皮细胞属于细胞层次;池塘中的水、阳光等环境因素以及生活在池塘中的青蛙等各种生物属于生态系统层次。表皮细胞中的水和蛋白质不能单独完成各项生命活动,不属于生命系统结构层次。故选C
6.科学家根据细胞内有无以核膜为界限的细胞核,把细胞分为真核细胞和原核细胞两大类。
7.细菌:细菌属于 原核 生物,它的细胞都有 细胞壁 、 细胞膜 、 细胞质 、 核糖体 ,它没有由核膜包被的细胞核,也没有 染色体 ,但有环状 DNA分子 ,位于细胞内特定的区域,这个区域叫做 拟核 。
8.蓝细菌内含有藻蓝素和叶绿素 ,是能进行光合作用的自养生物。
9.原核细胞具有与真核细胞相似的细胞膜和细胞质,它们都以DNA作为遗传物质,这让我们再一次看到了真核细胞和原核细胞的统一性。
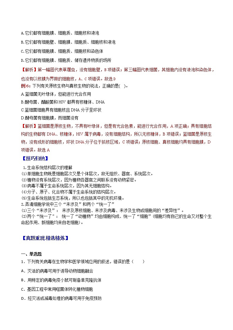
例5:下列是三种生物的图片,相关说法正确的是( )。
A.它们都有细胞膜、细胞质、细胞核和液泡
B.它们都有细胞壁、细胞膜、细胞质、细胞核和液泡
C.它们都有细胞膜、细胞质、细胞核和染色体
D.它们都有细胞膜、细胞质、储存遗传物质的场所
【解析】第一幅图代表草履虫,没有细胞壁,B项错误;第三幅图代表细菌,其细胞内没有液泡和染色体,也没有以核膜为界限的细胞核,A、C项错误。故选D
例6:下列有关原核生物与真核生物的说法,正确的是( )。
A.蓝细菌无叶绿体,但能进行光合作用
B.酵母菌、醋酸菌和HIV都具有核糖体、DNA
C.蓝细菌细胞具有细胞核且DNA分子呈环状
D.酵母菌有细胞膜,而细菌没有
【解析】蓝细菌是原核生物,不具有叶绿体,但是有光合色素,能进行光合作用,A项正确;具有细胞结构的生物都有DNA、核糖体,HIV属于病毒,没有细胞结构,所以无核糖体,B项错误;蓝细菌是原核生物,没有成形的细胞核,环状DNA分子位于拟核区域,C项错误;原核细胞、真核细胞均具有细胞膜,D项错误。故选A
【技巧归纳】
1.生命系统结构层次的理解
(1)单细胞生物既是细胞层次又是个体层次,故无组织、器官、系统层次。
(2)植物没有系统层次,因为植物各器官之间联系没有动物紧密。
(3)病毒不属于生命系统层次,因为其无细胞结构。
(4)分子、原子、化合物不属于生命系统的结构层次。
(5)生命系统包括生态系统,所以也包括其中的无机环境。
2.弄清细胞学说中三个“未涉及”和两个“统一了”
(1)三个“未涉及”: 未涉及原核细胞、未涉及病毒、未涉及生物或细胞间的“差异性”。
(2)两个“统一了”: 统一了“动植物”均由细胞构成、统一了“细胞”(细胞均有自己的生命又对整个生命起作用、新细胞均来自老细胞)。
【真题重现.精选精炼】
一、单选题
1.下列有关病毒在生物学和医学领域应用的叙述,错误的是( )
A.灭活的病毒可用于诱导动物细胞融合
B.用特定的病毒免疫小鼠可制备单克隆抗体
C.基因工程中常用噬菌体转化植物细胞
D.经灭活或减毒处理的病毒可用于免疫预防
【答案】C
【分析】
1、病毒是非细胞生物,只能寄生在活细胞中进行生命活动。病毒依据宿主细胞的种类可分为植物病毒、动物病毒和噬菌体;根据遗传物质来分,分为DNA病毒和RNA病毒;病毒由核酸和蛋白质组成。
2、疫苗是将病原微生物(如细菌、立克次氏体、病毒等)及其代谢产物,经过人工减毒、灭活或利用转基因等方法制成的用于预防传染病的自动免疫制剂。应用转基因技术生产的疫苗,主要成分是病毒的表面抗原蛋白,接种后能刺激机体免疫细胞产生抵抗病毒的抗体。
【详解】
A、促进动物细胞的融合除了物理方法和化学方法外,还可以采用灭活的病毒,A正确;
B、病毒作为抗原可刺激机体发生特异性免疫,产生抗体,用特定的病毒免疫小鼠可制备单克隆抗体,B正确;
C、基因工程中常用农杆菌转化植物细胞,农杆菌的特点是其细胞内的Ti质粒上的T-DNA片段能够转移至受体细胞,并整合到受体细胞的染色体上,C错误;
D、经过灭活或减毒处理的病毒可以作为免疫学中的疫苗,用于免疫预防,D正确。
故选C。
2.蓝细菌是一类古老的原核生物。下列叙述错误的是( )
A.没有内质网,但有核糖体
B.没有成形的细胞核,但有核仁
C.没有叶绿体,但能进行光合作用
D.没有线粒体,但能进行细胞呼吸
【答案】B
【分析】蓝细菌是原核生物,主要包括颤蓝细菌、发菜。蓝细菌含有藻蓝素和叶绿素,是能进行光合作用的自养生物。
【详解】
A、蓝细菌是原核生物,只有核糖体一种细胞器,没有内质网等,A正确;
B、蓝细菌没有成形的细胞核,也没有核膜、核仁等结构,只有拟核,B错误;
C、蓝细菌没有叶绿体,但含有藻蓝素和叶绿素,能进行光合作用,C正确;
D、蓝细菌没有线粒体,但能进行细胞呼吸,场所是质膜(和细胞溶胶),D正确。故选B。
3.关于下列微生物的叙述,正确的是( )
A.蓝藻细胞内含有叶绿体,能进行光合作用
B.酵母菌有细胞壁和核糖体,属于单细胞原核生物
C.破伤风杆菌细胞内不含线粒体,只能进行无氧呼吸
D.支原体属于原核生物,细胞内含有染色质和核糖体
【答案】C
【分析】1、原核细胞和真核细胞最主要的区别就是原核细胞没有核膜包被的典型细胞核,原核细胞具有细胞壁、细胞膜、细胞质、核糖体、拟核以及遗传物质DNA等。
2、蓝藻、破伤风杆菌、支原体属于原核生物,原核生物只有核糖体一种细胞器。
【详解】
A、蓝藻属于原核生物,原核细胞中没有叶绿体,但含有藻蓝素和叶绿素,能够进行光合作用,A错误;
B、酵母菌属于真核生物中的真菌,有细胞壁和核糖体,B错误;
C、破伤风杆菌属于原核生物,原核细胞中没有线粒体。破伤风杆菌是厌氧微生物,只能进行无氧呼吸,C正确;
D、支原体属于原核生物,没有核膜包被的细胞核,仅含有核糖体这一种细胞器,拟核内DNA裸露,无染色质,D错误。故选C。
4.下列叙述正确的是( )
A.酵母菌和白细胞都有细胞骨架 B.发菜和水绵都有叶绿体
C.颤藻、伞藻和小球藻都有细胞核 D.黑藻、根瘤菌和草履虫都有细胞壁
【答案】A
【分析】1、科学家根据有无以核膜为界限的细胞核,将细胞分为真核细胞和原核细胞;
2、真核细胞具有细胞核,以及多种细胞器,由真核细胞构成的生物是真核生物;
3、原核细胞没有细胞核,只有拟核,只有核糖体一种细胞器,由原核细胞构成的生物是原核生物。
【详解】
A、酵母菌属于真菌,是真核生物,白细胞是真核细胞,这两种细胞都具有细胞骨架,细胞骨架是由蛋白质纤维构成的网架结构,与细胞的运动、分裂、分化以及物质运输、能量转化、信息传递等多种功能有关,A正确;
B、发菜属于蓝藻,是原核生物,其细胞中没有叶绿体,水绵细胞中具有叶绿体,B错误;
C、颤藻属于蓝藻,是原核生物,没有细胞核,只有拟核,伞藻和小球藻是真核生物,它们细胞中具有细胞核,C错误;
D、黑藻是植物,其细胞具有细胞壁,根瘤菌是细菌,其细胞也具有细胞壁,草履虫是单细胞动物,不具有细胞壁,D错误。故选A。
5.“超级细菌”是一种对绝大多数抗生素不再敏感的细菌,它的产生与人们滥用抗生素有关。“超级细菌”的结构特点是( )
A.没有DNA B.没有细胞质
C.没有核糖体 D.没有核膜包被的细胞核
【答案】D
【分析】超级细菌属于原核生物,原核细胞与真核细胞相比,最大的区别是原核细胞没有被核膜包被的成形的细胞核(没有核膜、核仁和染色体);原核生物没有复杂的细胞器,只有核糖体一种细胞器,但原核生物含有细胞膜、细胞质等结构,也含有核酸(DNA和RNA)和蛋白质等物质,且遗传物质是DNA。
【详解】A、细菌含有DNA,以DNA为遗传物质,A错误;
BC、细菌具有细胞质和核糖体,B、C错误;
D、细菌为原核生物,没有成形的细胞核(核膜包被的细胞核),D正确。
故选D。
6.细胞学说建立于19世纪,是自然科学史上的一座丰碑。它揭示了
A.细胞分化的根本原因 B.细胞的多样性
C.植物细胞与动物细胞的区别 D.细胞的统一性
【答案】D
【分析】细胞学说:细胞是一个有机体,一切动植物都是由细胞发育而来的,并由细胞和细胞产物所构成;细胞是一个性对独立的单位,既有它自己的生命,又对与其他细胞共同组成的整体的生命起作用;新细胞可以从老细胞中产生。
【详解】
A、细胞学说未揭示细胞分化的根本原因,A错误;
B、细胞学说只揭示了细胞的统一性,未揭示细胞的多样性,B错误;
C、细胞学说认为一切动植物都是由细胞发育而来的,未揭示二者的区别,C错误;
D、细胞学说揭示了细胞的统一性,D正确。故选D。
7.细胞学说认为:所有的生物都是由一个或多个细胞组成的;细胞是所有生物的结构和功能的单位;所有的细胞必定是由已存在的细胞产生的。据此分析,下列叙述错误的是
A.生物具有多样性 B.生物具有遗传性
C.生物能定向变异 D.生物具有统一性
【答案】C
【分析】细胞学说是由德国植物学家施莱登和动物学家施旺提出的,后由德国科学家魏尔肖补充完善,其内容为①所有的生物都是由一个或多个细胞组成的;②细胞是所有生物的结构和功能的单位;③所有的细胞必定是由已存在的细胞产生的。
【详解】不同的生物组成所需的细胞数量和种类均不同,故生物具有多样性,A选项正确;在个体发育中,一定的基因在一定的条件下,控制着一定的代谢过程,从而体现了一定的遗传特性和特征,故生物具有遗传性,B选项正确;生物的变异是不定向的,C选项错误;生物界共用一套遗传密码,故生物具有统一性,D选项正确。故错误的选项选择C。
8.蓝细菌和酵母菌的相同之处是
A.都有拟核 B.均能进行需(有)氧呼吸
C.都有线粒体 D.均能进行光合作用
【答案】B
【详解】蓝细菌为原核生物,酵母菌为真核生物。原核生物无真正细胞核,只有拟核,真核生物有真正细胞核,故A错误;蓝细菌进行有氧呼吸供能,酵母菌为兼性厌氧,可以进行有氧呼吸和无氧呼吸,故B正确。原核生物只有核糖体,无其他细胞器,故C错误;蓝细菌有光合色素,可以光合作用,酵母菌无光合色素和叶绿体,不能光合作用,故D错误。
9.细胞是生命活动的基本单位。关于细胞结构的叙述,错误的是( )
A.细菌有核糖体,无叶绿体 B.蓝藻无细胞核,也无核糖体
C.水绵有细胞核,也有叶绿体 D.酵母菌有细胞核,无叶绿体
【答案】B
【详解】A.细菌属于原核生物,细胞内有核糖体,无叶绿体,A正确;
B.蓝藻属于原核生物,细胞内无细胞核,但有核糖体,B错误;
C.水绵是真核藻类,细胞内有细胞核,也有叶绿体,C正确;
D.酵母菌属于真菌,细胞内有细胞核,无叶绿体,是异养兼性厌氧型生物,D正确;
因此,本题答案选B。
专题18 细胞工程 :【二轮复习】备战2023年高考生物必备知识大串讲: 这是一份专题18 细胞工程 :【二轮复习】备战2023年高考生物必备知识大串讲,文件包含专题18细胞工程二轮复习备战2023年高考生物必备知识大串讲解析版docx、专题18细胞工程二轮复习备战2023年高考生物必备知识大串讲原卷版docx等2份试卷配套教学资源,其中试卷共20页, 欢迎下载使用。
专题12 生物的进化:【二轮复习】备战2023年高考生物必备知识大串讲: 这是一份专题12 生物的进化:【二轮复习】备战2023年高考生物必备知识大串讲,文件包含专题12生物的进化二轮复习备战2023年高考生物必备知识大串讲解析版docx、专题12生物的进化二轮复习备战2023年高考生物必备知识大串讲原卷版docx等2份试卷配套教学资源,其中试卷共16页, 欢迎下载使用。
专题06 细胞的生命历程:【二轮复习】备战2023年高考生物必备知识大串讲: 这是一份专题06 细胞的生命历程:【二轮复习】备战2023年高考生物必备知识大串讲,文件包含专题06细胞的生命历程二轮复习备战2023年高考生物必备知识大串讲解析版docx、专题06细胞的生命历程二轮复习备战2023年高考生物必备知识大串讲原卷版docx等2份试卷配套教学资源,其中试卷共22页, 欢迎下载使用。

