最新高考物理一轮突破实验二 探究弹簧弹力与形变量的关系
展开实验二 探究弹簧弹力与形变量的关系
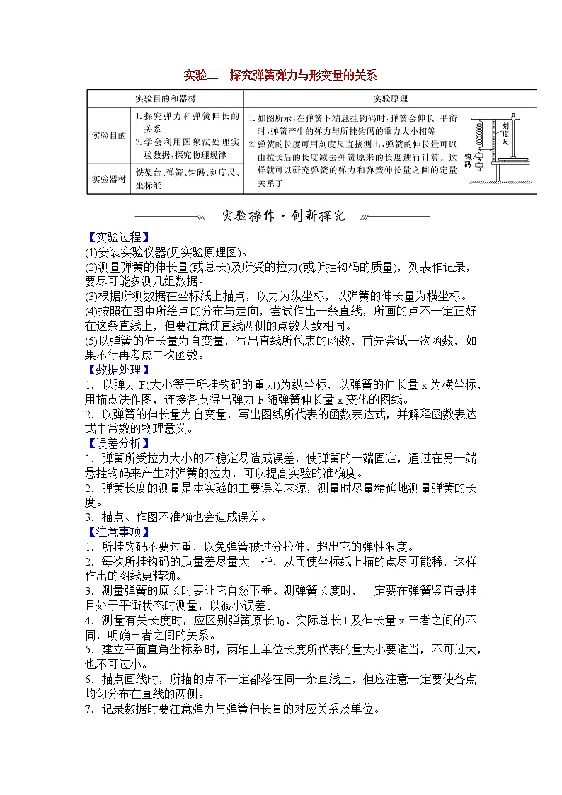
【实验过程】
(1)安装实验仪器(见实验原理图)。
(2)测量弹簧的伸长量(或总长)及所受的拉力(或所挂钩码的质量),列表作记录,要尽可能多测几组数据。
(3)根据所测数据在坐标纸上描点,以力为纵坐标,以弹簧的伸长量为横坐标。
(4)按照在图中所绘点的分布与走向,尝试作出一条直线,所画的点不一定正好在这条直线上,但要注意使直线两侧的点数大致相同。
(5)以弹簧的伸长量为自变量,写出直线所代表的函数,首先尝试一次函数,如果不行再考虑二次函数。
【数据处理】
1.以弹力F(大小等于所挂钩码的重力)为纵坐标,以弹簧的伸长量x为横坐标,用描点法作图,连接各点得出弹力F随弹簧伸长量x变化的图线。
2.以弹簧的伸长量为自变量,写出图线所代表的函数表达式,并解释函数表达式中常数的物理意义。
【误差分析】
1.弹簧所受拉力大小的不稳定易造成误差,使弹簧的一端固定,通过在另一端悬挂钩码来产生对弹簧的拉力,可以提高实验的准确度。
2.弹簧长度的测量是本实验的主要误差来源,测量时尽量精确地测量弹簧的长度。
3.描点、作图不准确也会造成误差。
【注意事项】
1.所挂钩码不要过重,以免弹簧被过分拉伸,超出它的弹性限度。
2.每次所挂钩码的质量差尽量大一些,从而使坐标纸上描的点尽可能稀,这样作出的图线更精确。
3.测量弹簧的原长时要让它自然下垂。测弹簧长度时,一定要在弹簧竖直悬挂且处于平衡状态时测量,以减小误差。
4.测量有关长度时,应区别弹簧原长l0、实际总长l及伸长量x三者之间的不同,明确三者之间的关系。
5.建立平面直角坐标系时,两轴上单位长度所代表的量大小要适当,不可过大,也不可过小。
6.描点画线时,所描的点不一定都落在同一条直线上,但应注意一定要使各点均匀分布在直线的两侧。
7.记录数据时要注意弹力与弹簧伸长量的对应关系及单位。
【实验创新】
视角一:不变目的变装置。可以不悬挂重物,变化弹力的测量方法;可以变化刻度尺,变化弹簧长度的测量方法;可以把竖直装置变化为水平装置等。
视角二:不变装置变目的。可以不测量弹簧的劲度系数,测量弹簧的原长,测量劲度系数与哪些因素有关等。
教材原型实验
【典例1】如图甲所示,用铁架台、弹簧和多个质量均为m的钩码探究在弹性限度内弹簧弹力与弹簧伸长量的关系。
(1)为完成实验,还需要的实验器材有:
___________________________________________________________________。
(2)实验中需要测量的物理量有:
___________________________________________________________________。
(3)图乙是弹簧弹力F与弹簧伸长量x的Fx图线,由此可求出弹簧的劲度系数为________ N/m。图线不过原点是由于__________。
(4)为完成该实验,设计实验步骤如下:
A.以弹簧伸长量为横坐标,以弹力为纵坐标,描出各组(x,F)对应的点,并用直线连接起来,直线穿过尽量多的点,不穿过的点均分在直线两侧;
B.记下弹簧不挂钩码时其下端在刻度尺上的刻度l0;
C.将铁架台固定于桌子上,并将弹簧的一端系于横梁上,在弹簧附近竖直固定一把刻度尺;
D.依次在弹簧下端挂上1个、2个、3个、4个、…钩码,并分别记下钩码静止时弹簧下端所对应的刻度,并记录在表格内,然后取下钩码;
E.以弹簧伸长量为自变量,写出弹力与伸长量的关系式。首先尝试写成一次函数,如果不行,则考虑二次函数;
F.解释函数表达式中常数的物理意义;
G.整理仪器。
请将以上步骤按操作的先后顺序排列出来:________。
创新型实验
类型一 不变目的变装置(利用直尺和滑轮)
【典例2】(2019·海南高考)某同学利用图(a)的装置测量轻弹簧的劲度系数。图中,
光滑的细杆和直尺水平固定在铁架台上,一轻弹簧穿在细杆上,其左端固定,右端与细绳连接;细绳跨过光滑定滑轮,其下端可以悬挂砝码(实验中,每个砝码的质量均为m=50.0 g)。弹簧右端连有一竖直指针,其位置可在直尺上读出。实验步骤如下:
①在绳下端挂上一个砝码,调整滑轮,使弹簧与滑轮间的细绳水平且弹簧与细杆没有接触;
②系统静止后,记录砝码的个数及指针的位置;
③逐次增加砝码个数,并重复步骤②(保持弹簧在弹性限度内);
④用n表示砝码的个数,l表示相应的指针位置,将获得的数据记录在表格内。
回答下列问题:
(1)根据如表的实验数据在图(b)中补齐数据点并作出ln图象。
n | 1 | 2 | 3 | 4 | 5 |
l/cm | 10.48 | 10.96 | 11.45 | 11.95 | 12.40 |
(2)弹簧的劲度系数k可用砝码质量m、重力加速度大小g及ln图线的斜率α表示,表达式为k=________。若g取9.80 m/s2,则本实验中k=________N/m(结果保留3位有效数字)。
类型二 不变装置变目的(求拉力)
【典例3】用金属制成的线材(如钢丝、钢筋)受到拉力作用会伸长。如果要直接测试成品线材,比较困难。为此,我们可以选用同种材料制成样品进行测试,如表是对样品测试取得的伸长量x的数据。单位:cm
材料的长 度l/m | 横截面积 S/cm2 | 拉力F/N | |||
250 | 500 | 750 | 1 000 | ||
1 | 0.05 | 0.04 | 0.08 | 0.12 | 0.16 |
2 | 0.05 | 0.08 | 0.16 | 0.24 | 0.32 |
3 | 0.05 | 0.12 | 0.24 | 0.36 | 0.48 |
1 | 0.10 | 0.02 | 0.04 | 0.06 | 0.08 |
1 | 0.20 | 0.01 | 0.02 | 0.03 | 0.04 |
请回答下列问题:
(1)这种测试方法,运用了________的科学思想。
(2)根据样品的测试结果,该材料制成的线材受力后的伸长量x与材料的长度l、材料的横截面积S及拉力F的函数关系为________________________。
(3)现有一该材料制成的金属杆,长为5 m,横截面积为0.8 cm2,设计要求它受到拉力后的伸长量不超过0.4 cm。其能承受的最大拉力为__________。
答案解析
教材原型实验
【典例1】如图甲所示,用铁架台、弹簧和多个质量均为m的钩码探究在弹性限度内弹簧弹力与弹簧伸长量的关系。
(1)为完成实验,还需要的实验器材有:
___________________________________________________________________。
(2)实验中需要测量的物理量有:
___________________________________________________________________。
(3)图乙是弹簧弹力F与弹簧伸长量x的Fx图线,由此可求出弹簧的劲度系数为________ N/m。图线不过原点是由于__________。
(4)为完成该实验,设计实验步骤如下:
A.以弹簧伸长量为横坐标,以弹力为纵坐标,描出各组(x,F)对应的点,并用直线连接起来,直线穿过尽量多的点,不穿过的点均分在直线两侧;
B.记下弹簧不挂钩码时其下端在刻度尺上的刻度l0;
C.将铁架台固定于桌子上,并将弹簧的一端系于横梁上,在弹簧附近竖直固定一把刻度尺;
D.依次在弹簧下端挂上1个、2个、3个、4个、…钩码,并分别记下钩码静止时弹簧下端所对应的刻度,并记录在表格内,然后取下钩码;
E.以弹簧伸长量为自变量,写出弹力与伸长量的关系式。首先尝试写成一次函数,如果不行,则考虑二次函数;
F.解释函数表达式中常数的物理意义;
G.整理仪器。
请将以上步骤按操作的先后顺序排列出来:________。
【解析】(1)根据实验原理可知还需要刻度尺来测量弹簧原长和伸长量。
(2)根据实验原理,实验中需要测量的物理量有弹簧的原长、弹簧所受外力与对应的伸长量(或与弹簧对应的长度)。
(3)取图象中(0.5,0)和(3.5,6)两个点,代入F=kx可得k=200 N/m,由于弹簧自重的原因,使得弹簧不加外力时就有形变量。
(4)根据完成实验的合理性可知先后顺序为CBDAEFG。
答案:(1)刻度尺 (2)弹簧原长、弹簧所受外力与对应的伸长量(或与弹簧对应的长度) (3)200 弹簧自重 (4)CBDAEFG
创新型实验
类型一 不变目的变装置(利用直尺和滑轮)
【典例2】(2019·海南高考)某同学利用图(a)的装置测量轻弹簧的劲度系数。图中,
光滑的细杆和直尺水平固定在铁架台上,一轻弹簧穿在细杆上,其左端固定,右端与细绳连接;细绳跨过光滑定滑轮,其下端可以悬挂砝码(实验中,每个砝码的质量均为m=50.0 g)。弹簧右端连有一竖直指针,其位置可在直尺上读出。实验步骤如下:
①在绳下端挂上一个砝码,调整滑轮,使弹簧与滑轮间的细绳水平且弹簧与细杆没有接触;
②系统静止后,记录砝码的个数及指针的位置;
③逐次增加砝码个数,并重复步骤②(保持弹簧在弹性限度内);
④用n表示砝码的个数,l表示相应的指针位置,将获得的数据记录在表格内。
回答下列问题:
(1)根据如表的实验数据在图(b)中补齐数据点并作出ln图象。
n | 1 | 2 | 3 | 4 | 5 |
l/cm | 10.48 | 10.96 | 11.45 | 11.95 | 12.40 |
(2)弹簧的劲度系数k可用砝码质量m、重力加速度大小g及ln图线的斜率α表示,表达式为k=________。若g取9.80 m/s2,则本实验中k=________N/m(结果保留3位有效数字)。
【解析】(1)根据题表的实验数据在图(b)中补齐数据点并作出l-n图象如图所示。
(2)l-n图线的斜率α=,所以k==,
k== N/m= 101 N/m。
答案:(1)
(2) 101
【创新解读】 本题用了一个定滑轮改变了拉力方向,变竖直弹簧为水平弹簧,回避了弹簧的自重对弹簧形变量的影响。
类型二 不变装置变目的(求拉力)
【典例3】用金属制成的线材(如钢丝、钢筋)受到拉力作用会伸长。如果要直接测试成品线材,比较困难。为此,我们可以选用同种材料制成样品进行测试,如表是对样品测试取得的伸长量x的数据。单位:cm
材料的长 度l/m | 横截面积 S/cm2 | 拉力F/N | |||
250 | 500 | 750 | 1 000 | ||
1 | 0.05 | 0.04 | 0.08 | 0.12 | 0.16 |
2 | 0.05 | 0.08 | 0.16 | 0.24 | 0.32 |
3 | 0.05 | 0.12 | 0.24 | 0.36 | 0.48 |
1 | 0.10 | 0.02 | 0.04 | 0.06 | 0.08 |
1 | 0.20 | 0.01 | 0.02 | 0.03 | 0.04 |
请回答下列问题:
(1)这种测试方法,运用了________的科学思想。
(2)根据样品的测试结果,该材料制成的线材受力后的伸长量x与材料的长度l、材料的横截面积S及拉力F的函数关系为________________________。
(3)现有一该材料制成的金属杆,长为5 m,横截面积为0.8 cm2,设计要求它受到拉力后的伸长量不超过0.4 cm。其能承受的最大拉力为__________。
【解析】(1)运用了控制变量的科学思想。
(2)从第一行数据可知,在横截面积和材料的长度不变的情况下,伸长量x与拉力F成正比;从第一、四、五行数据可知,在材料的长度和拉力不变的情况下,伸长量x与横截面积S成反比;从第一、二、三行数据可知,在横截面积和拉力不变的情况下,伸长量与材料的长度成正比。所以线材受力后的伸长量x与材料的长度l、材料的横截面积S及拉力F的函数关系为x=k,取第一组数据代入可得k=8.0×10-12 m2/N,x=8.0×10-12 m2/N·。
(3)金属杆能承受的最大拉力为
F== N=8 000 N。
答案:(1)控制变量 (2)x=8.0×10-12 m2/N·
(3)8 000 N

