小学数学北师大版六年级上册1 搭积木比赛教学设计及反思
展开二、教学目标
知识与技能
1.能正确辨认从不同方向观察到的立体图形的形状,并画出草图。
2.能根据从不同角度(正面、左面、上面)所观察到的立体图形的形状,判断立体图形的形状,确定搭成这个立体图形所需要的小立方块的数量范围。
3.在小正方体数量确定的情况下,能根据某一角度所观察到的立体图形形状,搭出所有符合条件的立体图形。
(二)过程与方法
通过观察、操作和想象等活动引导学生读图,读立体图形画出从上面、正面、左面看到的形状或读平面图形还原立体图形。
(三)情感、态度与价值观
通过读、画、搭等活动,培养学生的阅读能力,发展学生的空间观念以及培养学生勤于动手、动脑的良好习惯和小组合作的能力。
三、教材分析
教科书设置了三个层次的搭积木比赛,其中比赛一是从三维到二维,教科书呈现了用5个小正方体搭成立体图形,借助比赛的方式分别画出从上面、正面和左面看到的形状,建立5个小正方体搭出的立体图形与学生观察到的平面图形之间的联系,从而发展学生的空间观念。比赛二根据从两个方向观察到的平面图形确定搭成这个立体图形所需要的正方体的数量范围,比赛三是根据从一个方向看到的形状,还原几何体。比赛二和三都是从二维到三维,是一个逆向的思维过程,有利于发展学生思维的灵活性。
四、学情、学法分析
(一)学情分析
爱玩是学生的天性,而玩积木也是他们喜欢的活动之一,因此以搭积木比赛贯穿全课,能极大限度地激发学生的兴奋感和对活动的参与意识。在教学中通过读图、搭一搭、画一画等活动,让学生动口、动手、动脑,全身心地投入到学习活动中去,形成牢固的表象。
(二)学法分析
新课标指出:学生的数学学习内容应当是现实的、有意义的、富有挑战性的,这些内容要有利于学生主动地进行观察、实验、猜测、验证、推理与交流等数学活动。本着这样的理念,我在教学中主要采用以下的教学方法:从小游戏:谁在说谎?中蕴含的数学意义作为本节课教学的起点,使学生进一步认识到同一事物从不同的角度去观察,所得到的认识是不一样。为了能更清楚了解事物,我们必须从不同的侧面和整体的角度去分析。以此思想和学法作为教学的切入点。再以搭积木比赛激发学生的兴奋感和对活动的参与意识。在探究过程中,重视学生动手操作,大胆放手,给学生时间和空间,通过操作和小组交流讨论,探究新知,发现新知;利用多媒体辅助教学,提高教学效率。
五、教学重、难点
(一)教学重点
能画出从不同角度观察到的立体图形的。
(二)教学难点
能根据平面图形还原立体图形或根据平面图形确定组成立体图形的小正方体的数量范围。
六、教学资源开发与利用
多媒体课件、个人及小组的协作学习任务单,小立方块,方格纸。
七、教学过程
(一)激趣促学,初探初读初悟
1.小游戏初探:谁在说谎?桌面上放一个6,请两个同学各在一端,读出自己看到的数字。让学生猜猜谁在说谎,为什么?被猜的同学举起数字,证明自己没有说谎,那为什么两个同学说的都不一样呢?
2.初读初悟因为观察物体的位置不同,所以观察到的图形也不同。
3. 出示两个小正方体,问:看,这是什么?对,这是两个正方体,是我们常玩的积木中的一种,你们喜欢玩积木吗?这节课我们就来进行搭积木比赛!揭示课题:搭积木比赛。
设计意图:从小游戏:谁在说谎?中蕴含的数学意义作为本节课教学的起点,使学生进一步认识到同一事物从不同的角度去观察,所得到的认识是不一样。为了能更清楚了解事物,我们必须从不同的侧面和整体的角度去分析。以此思想和学法作为教学的切入点。再以搭积木比赛激发学生的兴奋感和对活动的参与意识。
(二)动手操作,深探深读深悟
1.热身运动
出示两个正方体拼成的立体图形。
让不同方向的学生说出自己看到的图形。
(2)让左右两边的学生说说为什么明明有两个积木,却只看到一个面呢?
(3)小结:因为我们的视线是直的,而另一个积木被隐藏住了。
(4)思考:那是不是在这个积木的后面放更多的正方体我们也看不到呢?
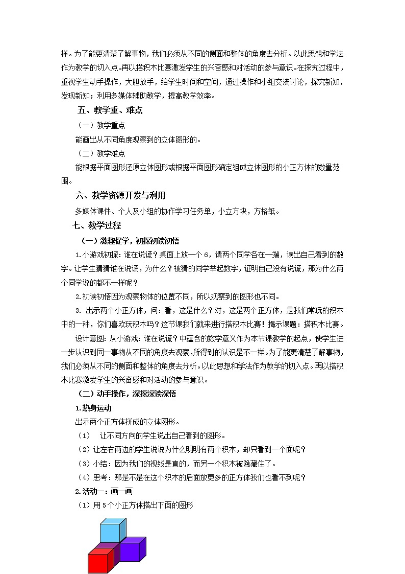
2.活动一:画一画
(1)用5个小正方体搭出下面的图形
(2)再画出从上面、正面和左面看到的形状。看谁画得又对又快!
(3)小组汇报。
(4)你搭我画(四人小组分为两人一小组):
①用5个正方体任意搭一个立体图形;
②观察所搭成的立体图形,分别画出从上面、正面、左面看到的形状。
设计意图:学生已经能正确辨认从不同方向观察到的立体图形(5个小正方体组合)的形状,并画出三视图,这节课以这个为出发点,充分尊重并利用学生个人已有的数学知识与经验,先让学生画一画,再进行比较,在复习旧知的同时,进一步感受小正方体位置的变化导致从不同方向观察到的形状有相同也有不同,体会面与体的位置关系,同时也初步感受从2个方向观察,是不能确定立体图形形状的,为下面的学习做好铺垫!亦培养了学生读图的能力。
3.活动二:比一比、看谁搭得多
用6个小正方体搭一个立体图形,从上面看到的形状是 ,看谁搭法比较多。
小组汇报:你们组一共有几种搭法?请演示出来。
提问:你们搭出的立体图形各不相同,你从中发现了什么?
小结:如果老师没规定用6个正方体,就会有无数种搭法!
深悟:根据从一个方向看到的平面图形是不能确定这个立体图形的。那根据从两个方向看到的平面图形呢?请看活动三。
4.活动三:搭一搭、想一想
一个立体图形,从上面看到的形状是 ,从左面看到的形状是 。搭这个立体图形至少需要多少小正方体个?最多可以有几个小正方体?
小组汇报。
小结:根据从两个方向看到的平面图形,也不能确定这个立体图形,但是能确定搭这个立体图形需要正方体的数量范围,至少需要多少个?最多可以有几个?
那我们接下来试试根据从三个方向看到的平面图形能不能还原这个立体图形?
5.活动四:还原立体图形
根据从上面、正面、左面观察到的平面图形还原成立体图形。
从上面看 从左面看 从正面看
设计意图:本环节以从一个方向到三个方向的搭积木比赛游戏形式进行学习,学生经历了“研读视图——充分想象——搭出物体——验证搭法”的过程,有效地发展他们的空间观念。在利用平面图形搭立体图形的过程中,学生掌握了按照一定的顺序与方法来思考的解决问题的策略;并对思维过程进行描述与刻画,在交流中体会搭法是多样的,而且学会按照一定的方法把各种搭法分类整理,找到解决问题的规律,充分地培养学生思维的条理性、开阔性、灵活性和概括性,在表达与交流的过程中空间理解意识和解决问题的能力得到提升。
八、布置作业,拓展阅读
课后与家人搭一搭、画一画,并说说你是怎样观察的?将你搭、画的过程写成一篇数学日记。
九、教后反思
教科书设置了三个层次的搭积木比赛,其中比赛一是从三维到二维,教科书呈现了用5个小正方体搭成立体图形,借助比赛的方式分别画出从上面、正面和左面看到的形状,建立5个小正方体搭出的立体图形与学生观察到的平面图形之间的联系,从而发展学生的空间观念。比赛二根据从两个方向观察到的平面图形确定搭成这个立体图形所需要的正方体的数量范围,比赛三是根据从一个方向看到的形状,还原几何体。比赛二和三都是从二维到三维,是一个逆向的思维过程,有利于发展学生思维的灵活性。
爱玩是学生的天性,而玩积木也是他们喜欢的活动之一,因此以搭积木比赛贯穿全课,能极大限度地激发学生的兴奋感和对活动的参与意识。在教学中通过读图、搭一搭、画一画等活动,让学生动口、动手、动脑,全身心地投入到学习活动中去,形成牢固的表象。
我在课堂教学中通过“四读四悟”培养学生的阅读能力:
(一)激趣促学,初探初读初悟
从小游戏:谁在说谎?中蕴含的数学意义作为本节课教学的起点,初读初悟因为观察物体的位置不同,所以观察到的图形也不同。为了能更清楚了解事物,我们必须从不同的侧面和整体的角度去分析。以此思想和学法作为教学的切入点。再以搭积木比赛激发学生的兴奋感和对活动的参与意识。
(二)动手操作,深探深读深悟
活动一:画一画
学生已经能正确辨认从不同方向观察到的立体图形(5个小正方体组合)的形状,并画出三视图,这节课以这个为出发点,充分尊重并利用学生个人已有的数学知识与经验,先让学生画一画,再进行比较,在复习旧知的同时,进一步感受小正方体位置的变化导致从不同方向观察到的形状有相同也有不同,体会面与体的位置关系,同时也初步感受从2个方向观察,是不能确定立体图形形状的,为下面的学习做好铺垫!亦培养了学生读图的能力。
活动二:比一比、看谁搭得多
深悟:根据从一个方向看到的平面图形是不能确定这个立体图形的。那根据从两个方向看到的平面图形呢?请看活动三
活动三:搭一搭、想一想
根据从两个方向看到的平面图形,也不能确定这个立体图形,但是能确定搭这个立体图形需要正方体的数量范围,至少需要多少个?最多可以有几个?
活动四:还原立体图形
根据从上面、正面、左面观察到的平面图形还原成立体图形。
本环节以从一个方向到三个方向的搭积木比赛游戏形式进行学习,学生经历了“研读视图——充分想象——搭出物体——验证搭法”的过程,有效地发展他们的空间观念。在利用平面图形搭立体图形的过程中,学生掌握了按照一定的顺序与方法来思考的解决问题的策略;并对思维过程进行描述与刻画,在交流中体会搭法是多样的,而且学会按照一定的方法把各种搭法分类整理,找到解决问题的规律,充分地培养学生思维的条理性、开阔性、灵活性和概括性,在表达与交流的过程中空间理解意识和解决问题的能力得到提升。
(三)梯次练习,再探再读再悟
层次性练习既让学困生吃得了,培养他们学习数学的自信心,又让学优生吃得饱。
(四)课堂总结,巧探巧读巧悟
反思整个教学过程,我觉得基本完成了教学任务,实现了教学目标。教学中充分调动了各种积极因素,创设出了学生乐学的氛围。学生们在学习中,表现出了强烈的参与欲,学得积极主动。整个教学过程体现出了学生是学习的主体。备课之时,我还认为这节课学生理解掌握起来会有一定的困难,特别是按从不同方向看到的图形,搭一个立体图形,根据指令搭立体图形,但是通过实践发现,他们中的大多数都能很顺利地完成搭立体图形的任务。不过我们也清醒地认识到,能够搭出图形只是初步的要求,要想发展学生空间观念还需要在日常生活和以后教学中慢慢培养。
北师大版六年级上册1 搭积木比赛教案: 这是一份北师大版六年级上册1 搭积木比赛教案,共5页。教案主要包含了创设情境,导入新课,自主活动,探索新知,当堂训练,课堂总结,布置作业等内容,欢迎下载使用。
小学北师大版1 搭积木比赛教学设计: 这是一份小学北师大版1 搭积木比赛教学设计,共4页。
小学数学北师大版六年级上册1 搭积木比赛公开课教案及反思: 这是一份小学数学北师大版六年级上册1 搭积木比赛公开课教案及反思,共4页。教案主要包含了教学目标,教学过程等内容,欢迎下载使用。

