【高考真题解密】高考化学真题题源——专题12《工艺流程选择题》母题解密(全国通用)
展开专题12 工艺流程选择题
【母题来源】2022年山东卷
【母题题文】高压氢还原法可直接从溶液中提取金属粉。以硫化铜精矿(含Zn、Fe元素的杂质)为主要原料制备Cu粉的工艺流程如下,可能用到的数据见下表。
开始沉淀pH
1.9
4.2
6.2
沉淀完全pH
3.2
6.7
8.2
下列说法错误的是
A.固体X主要成分是和S;金属M为Zn
B.浸取时,增大压强可促进金属离子浸出
C.中和调pH的范围为3.2~4.2
D.还原时,增大溶液酸度有利于Cu的生成
【答案】D
【试题解析】
CuS精矿(含有杂质Zn、Fe元素)在高压O2作用下,用硫酸溶液浸取,CuS反应产生为CuSO4、S、H2O,Fe2+被氧化为Fe3+,然后加入NH3调节溶液pH,使Fe3+形成Fe(OH)3沉淀,而Cu2+、Zn2+仍以离子形式存在于溶液中,过滤得到的滤渣中含有S、Fe(OH)3;滤液中含有Cu2+、Zn2+;然后向滤液中通入高压H2,根据元素活动性:Zn>H>Cu,Cu2+被还原为Cu单质,通过过滤分离出来;而Zn2+仍然以离子形式存在于溶液中,再经一系列处理可得到Zn单质。
A.经过上述分析可知固体X主要成分是S、Fe(OH)3,金属M为Zn,A正确;
B.CuS难溶于硫酸,在溶液中存在沉淀溶解平衡CuS(s)Cu2+(aq)+S2-(aq),增大O2的浓度,可以反应消耗S2-,使之转化为S,从而使沉淀溶解平衡正向移动,从而可促进金属离子的浸取,B正确;
C.根据流程图可知:用NH3调节溶液pH时,要使Fe3+转化为沉淀,而Cu2+、Zn2+仍以离子形式存在于溶液中,结合离子沉淀的pH范围,可知中和时应该调节溶液pH范围为3.2~4.2,C正确;
D.在用H2还原Cu2+变为Cu单质时,H2失去电子被氧化为H+,与溶液中OH-结合形成H2O,若还原时增大溶液的酸度,c(H+)增大,不利于H2失去电子还原Cu单质,因此不利于Cu的生成,D错误;
故合理选项是D。
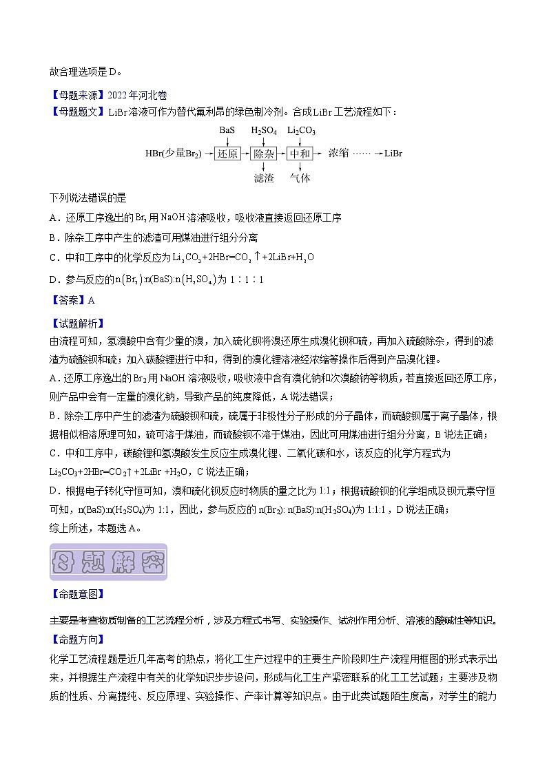
【母题来源】2022年河北卷
【母题题文】溶液可作为替代氟利昂的绿色制冷剂。合成工艺流程如下:
下列说法错误的是
A.还原工序逸出的用溶液吸收,吸收液直接返回还原工序
B.除杂工序中产生的滤渣可用煤油进行组分分离
C.中和工序中的化学反应为
D.参与反应的为1∶1∶1
【答案】A
【试题解析】
由流程可知,氢溴酸中含有少量的溴,加入硫化钡将溴还原生成溴化钡和硫,再加入硫酸除杂,得到的滤渣为硫酸钡和硫;加入碳酸锂进行中和,得到的溴化锂溶液经浓缩等操作后得到产品溴化锂。
A.还原工序逸出的Br2用NaOH溶液吸收,吸收液中含有溴化钠和次溴酸钠等物质,若直接返回还原工序,则产品中会有一定量的溴化钠,导致产品的纯度降低,A说法错误;
B.除杂工序中产生的滤渣为硫酸钡和硫,硫属于非极性分子形成的分子晶体,而硫酸钡属于离子晶体,根据相似相溶原理可知,硫可溶于煤油,而硫酸钡不溶于煤油,因此可用煤油进行组分分离,B说法正确;
C.中和工序中,碳酸锂和氢溴酸发生反应生成溴化锂、二氧化碳和水,该反应的化学方程式为 Li2CO3+2HBr=CO2↑ +2LiBr +H2O,C说法正确;
D.根据电子转化守恒可知,溴和硫化钡反应时物质的量之比为1:1;根据硫酸钡的化学组成及钡元素守恒可知,n(BaS):n(H2SO4)为1:1,因此,参与反应的n(Br2): n(BaS):n(H2SO4)为1:1:1,D说法正确;
综上所述,本题选A。
【命题意图】
主要是考查物质制备的工艺流程分析,涉及方程式书写、实验操作、试剂作用分析、溶液的酸碱性等知识。
【命题方向】
化学工艺流程题是近几年高考的热点,将化工生产过程中的主要生产阶段即生产流程用框图的形式表示出来,并根据生产流程中有关的化学知识步步设问,形成与化工生产紧密联系的化工工艺试题;主要涉及物质的性质、分离提纯、反应原理、实验操作、产率计算等知识点。由于此类试题陌生度高,对学生的能力要求也大,加上有的试题文字信息量大,所以这类题的得分不是很理想。
(1)金属冶炼类,如冶炼铁、铜、锰和钨等金属,针对产品纯度测定、冶炼条件控制以及混合物的分离和提纯等设问。
(2)中学重要化工产品的制备类,如胆矾、绿矾、明矾、氧化铁、硝酸铜等物质的制备。
(3)模拟化工原理,设计实验类。如海水资源综合应用、石化工业、接触法制硫酸、合成氨、氨催化氧化法制硝酸和硅的精炼等原理。
预计2023年高考将继续以生产、生活或以陌生元素为背景,基于化工工艺流程考查其他物质的制备,涉及物质的分离、提纯以及物质检验的思路和方法,综合考查考生运用化学知识解决实际生产、生活中问题的能力。
【得分要点】
工艺流程题,就是将化工生产过程中的主要生产阶段即生产流程用框图形式表示出来,并根据生产流程中有关的化学知识步步设问,形成与化工生产紧密联系的化工工艺试题。
(1)常用思考方法。
①反应原理;②提高原料利用率;③快速反应;④提高产率;⑤提高产品纯度;⑥绿色环保;⑦工业成本低。
(2)控制反应条件。
①调节pH值的目的:控制溶液的酸碱性使某些金属离子形成氢氧化物沉淀。调pH值所加试剂:一般是含被提纯物质中的金属阳离子对应的金属、金属氧化物、金属氢氧化物或金属碳酸盐(总之,这些物质要能与H+反应,又难溶于水,这样可即使过量而又不会引入新的杂质离子),有时候也可能加NaOH或氨水来调pH值,要据题意具体分析(一般是加的Na+、NH4+不会在后续的程序中难以分离)。pH值的调节范围:据题意告知的某离子完全沉淀或开始沉淀的pH值数据来选择,不能随意更改,应该是题目中原始数据的组合。
(3)物质的分离和提纯的方法。①结晶(重结晶);②过滤;③趁热过滤;④洗涤(水洗,冰水洗涤,醇洗);⑤蒸馏:液、液分离(主要仪器:蒸馏烧瓶、温度计、冷凝管、尾接管);⑥蒸发(实验仪器:蒸发皿、铁架台、玻璃棒、坩埚钳、酒精灯);⑦萃取;⑧分液(主要仪器:分液漏斗);⑨升华;⑩盐析:加无机盐使溶质的溶解度降低而析出。⑪灼烧:高温条件下固体物质的燃烧(主要仪器:坩埚);⑫煮沸:目的通常是除去溶解在水中的气体(通常为O2),或是为了促进水解,聚沉后便于过滤分离。
1.(2022·四川攀枝花·模拟预测)由含硒废料(主要 含S、Se 、Fe2O3、CuO 、ZnO 、SiO2等)制取硒的流程如图:
下列有关说法正确的是
A.“分离”时得到含硫煤油的方法是蒸馏
B.“酸溶”时能除去废料中的全部氧化物杂质
C.“酸化”的离子反应为:+2H+=Se↓+SO2↑+H2O
D.若向“酸溶”所得的滤液中加入少量铜,铜不会溶解
【答案】C
【解析】由流程可知,煤油溶解S后,过滤分离出含硫的煤油,分离出Se、Fe2O3、CuO、ZnO、SiO2后,加硫酸溶解、过滤,滤液含硫酸铜、硫酸锌、硫酸铁,滤渣含Se、SiO2,再加亚硫酸钠浸取Se生成Na2SeSO3,最后酸化生成粗硒。
A. 煤油溶解S后,过滤分离出含硫的煤油,滤渣为Se、Fe2O3、CuO、ZnO、SiO2,“分离”时得到含硫煤油的方法是过滤,故A错误;
B.加硫酸溶解、过滤,滤液含硫酸铜、硫酸锌、硫酸铁,滤渣含Se、SiO2,“酸溶”时能除去废料中的部分氧化物杂质,二氧化硅不溶于硫酸,故B错误;
C. Na2SeSO3酸化生成粗硒,“酸化”的离子反应为:+2H+=Se↓+SO2↑+H2O,故C正确;
D. 若向“酸溶”所得的滤液中加入少量铜,滤液含硫酸铁,铜会溶解,2Fe3++Cu=Cu2++2Fe2+,故D错误;
故选C。
2.(2022·山东师范大学附中模拟预测)实验室以含锌废液(主要成分为ZnSO4,含少量的Fe2+、Mn2+)为原料制备ZnCO3·2Zn(OH)2的实验流程如下:
下列说法正确的是
A.过二硫酸钠(Na2S2O8)中硫元素的化合价为+7价
B.氧化除锰后的溶液中存在:Na+、Zn2+、Fe2+、
C.调节pH时试剂X可以选用Zn、ZnO、ZnCO3等物质
D.沉锌时的离子方程式为3Zn2++6=ZnCO3·2Zn(OH)2↓+5CO2↑+H2O
【答案】D
【解析】由题给流程可知,向含锌废液中加入过二硫酸钠溶液,将溶液中的亚铁离子氧化为铁离子,锰离子氧化为二氧化锰,过滤得到二氧化锰和滤液1;向滤液1中加入氧化锌或碳酸锌等调节溶液pH,将铁离子转化为氢氧化铁沉淀,过滤得到氢氧化铁和滤液2;向滤液2中加入碳酸氢铵溶液,将锌离子转化为ZnCO3·2Zn(OH)2沉淀,过滤得到滤液和ZnCO3·2Zn(OH)2。
A.过二硫酸钠中含有过氧链,分子中硫元素的化合价为+6价,故A错误;
B.由分析可知,氧化除锰后的溶液中存在的离子为Na+、Zn2+、Fe3+、,故B错误;
C.溶液中铁离子能与锌反应生成氯化亚铁和氯化锌,所以调节溶液pH时试剂X不能选用锌,故C错误;
D.沉锌时发生的反应为溶液中锌离子与碳酸氢根离子反应生成ZnCO3·2Zn(OH)2沉淀、二氧化碳和水,反应的离子方程式为3Zn2++6=ZnCO3·2Zn(OH)2↓+5CO2↑+H2O,故D正确;
故选D。
3.(2022·山东省实验中学模拟预测)微生物法浸出黄铜矿(CuFeS2,其中Cu为+2价)中铜元素的过程如图。下列说法错误的是
A.该方法的原料只有黄铜矿和氧气
B.Fe2(SO4)3和H2SO4可以循环利用
C.微生物在整个转化过程中起催化作用
D.当黄铜矿中的铁元素全部转化为Fe3+时,生成2mol SO同时消耗4.25mol O2
【答案】A
【解析】由微生物法浸出黄铜矿中铜元素的过程示意图可知,黄铜矿与氢离子、铁离子反应生成铜离子、亚铁离子和H2Sn,亚铁离子在微生物作用下与氧气反应生成铁离子;铁离子与H2Sn反应生成亚铁离子、氢离子和S8,亚铁离子在微生物作用下与氧气反应生成铁离子;S8与氧气和水反应生成硫酸根离子和氢离子,则微生物是浸出过程的催化剂,总反应的方程式为4CuFeS2+17O2+2H2SO44CuSO4+2Fe2(SO4)3+2H2O,浸出过程中硫酸和硫酸铁可循环使用。
A.由分析可知,该方法的原料为黄铜矿、硫酸和氧气,故A错误;
B.由分析可知,出过程中硫酸和硫酸铁可循环使用,故B正确;
C.由分析可知,微生物是浸出过程的催化剂,故C正确;
D.由分析可知,当黄铜矿中的铁元素全部转化为铁离子时,生成2mol硫酸根时,反应消耗氧气的物质的量为17mol×=4.25,故D正确;
故选A。
4.(2022·重庆八中模拟预测)某研究团队提出的SO2烟气脱硫工艺流程如图所示,该流程中脱硫剂反复循环,可实现对烟气中SO2的持续脱除。已知:脱硫塔中发生的主要反应为2CaS+3SO2=2CaSO3+3S,2CaSO3+O2=2CaSO4。下列有关说法正确的是
A.静电除尘的原理是用SO2烟气中灰尘胶体粒子带电性加以清除
B.经冷凝器得到的S2、S4、S6和S8互为同位素
C.脱硫塔中反应生成的CaSO3为氧化产物
D.再生塔中得到的X主要成分为CaSO3
【答案】A
【解析】A.静电除尘的原理是使灰尘带电后在电场力的作用下奔向电极并吸附于电极上,可利用SO2烟气中灰尘胶体粒子带电性加以清除,选项A正确;
B.S2、S4、S6和S8都为硫的不同单质,互为同素异形体,选项B错误;
C.脱硫塔中发生反应2CaS+3SO2 =2CaSO3+3S, 则S为氧化产物和还原产物,CaSO3既不是氧化产物也不是还原产物,选项C错误;
D.“再生塔”中C与CaSO4反应生成CO2和X,根据原子守恒、电子守恒规律及脱硫剂反复循环的信息,可判断X为CaS,选项D错误;
答案选A。
5.(2022·山东聊城·三模)某矿石中含有硅、铁、铝的氧化物,为综合开发资源提高矿石的利用率,化工厂采取如图工艺制备铁红和AlCl3•6H2O。下列说法错误的是
A.“酸浸”过程中选择盐酸比硫酸更为合适
B.“氧化”过程中少量多次添加双氧水可有效减少Fe3+催化H2O2分解
C.“洗涤”的操作是将沉淀转移至洁净的烧杯中,加蒸馏水清洗2~3次
D.将SOCl2与AlCl3•6H2O混合并加热,可得到无水AlCl3
【答案】C
【解析】矿石酸浸后过滤,除去难溶于酸的硅氧化物,滤液A氧化后调节pH,将铁元素以氢氧化物形式沉淀,再次过滤,滤渣B洗涤灼烧得到铁红,滤液B经结晶得到AlCl3•6H2O。
A.由于目标产物是AlCl3•6H2O ,为避免引入硫酸根杂质,“酸浸”过程中选择盐酸比硫酸更为合适,A正确;
B.H2O2氧化Fe2+优先于分解,“氧化”过程中少量多次添加双氧水可防止H2O2局部过量而分解,有效减少Fe3+催化H2O2分解,B正确;
C.“洗涤”的操作是将沉淀留在漏斗的滤纸中,加蒸馏水自然滤干,清洗2~3次,C错误;
D.SOCl2遇水容易水解,与AlCl3•6H2O混合并加热,可吸收结晶水并生成HCl,可有效防止AlCl3水解,得到无水AlCl3,D正确;
故选C。
6.(2022·山东日照·三模)废旧铅蓄电池会导致铅污染,RSR工艺回收铅的化工流程如图所示。
已知:ⅰ.铅膏的主要成分是和;是强酸;
ⅱ.、。
下列有关说法错误的是
A.步骤②中反应的化学平衡常数K约为
B.操作③需要用的玻璃仪器有烧杯、漏斗、玻璃棒
C.步骤④发生反应的离子方程式为
D.若步骤⑤用铅蓄电池作为电源电解溶液,当电路中有电子转移时,铅蓄电池负极质量的变化量与电解池阴极质量的变化量相等
【答案】D
【解析】铅有主要成分是PbO2、PbSO4, 通入SO2后,发生反应:PbO2+SO2=PbSO4 ,再加入(NH4)2CO3,发生反应: (NH4 ) 2CO3+PbSO4=PbCO3+ ( NH4) 2SO4,此反应的本质为沉淀的转化,过滤得到副产品( NH4) 2SO4,再将PbCO3溶于HBF4酸(强酸),得到Pb ( BF4) 2溶液和CO2气体,再对Pb ( BF4) 2溶液进行电解得到Pb 。
A.步骤②中反应的化学平衡常数K ,A正确;
B.操作③为过滤操作,需要用的玻璃仪器有烧杯、漏斗、玻璃棒,B正确;
C.步骤④PbCO3溶于HBF4酸(强酸),得到Pb ( BF4) 2溶液和CO2气体,发生反应的离子方程式为,C正确;
D.若步骤⑤用铅蓄电池作为电源电解溶液,当电路中有电子转移时,铅蓄电池负极是1mol铅变成1mol硫酸铅,质量的变化为96克,与电解池阴极为铅离子变成铅,质量的变化为207克,质量不相等,D错误;
故选D。
7.(2022·江苏·南京师大附中高三阶段练习)实验室由炼钢污泥(简称铁泥,主要成分为铁的氧化物)制备软磁性材料,其主要实验流程如图。下列说法不正确的是
A.“酸浸”时,可通过适当加快搅拌速度来提高铁元素浸出率
B.“还原”过程中除生成外,还会生成
C.“除杂”时,向“还原”后的滤液中加入溶液,使转化为沉淀除去
D.“沉铁”时加入过量溶液,生成沉淀的离子方程式为
【答案】D
【解析】铁泥(主要成分为铁的氧化物),与足量酸反应生成含有铁离子的溶液,还原时,通过加入过量Fe粉使Fe3+完全转化为Fe2+,反应为2Fe3++Fe = 3Fe2+,加入NH4F可将溶液中少量的钙离子转化为CaF2沉淀,过滤得到Fe2+溶液,再加入过量NaHCO3溶液沉铁,反应为Fe2++ 2 =FeCO3↓+CO2↑+H2O,过滤得到FeCO3沉淀,经过洗涤、烘干、高温分解生成,据此分析解答。
A.“酸浸”时,通过适当加快搅拌速度可增大接触面积、加快反应速率,使铁元素充分浸出,故A正确;
B.为了提高铁元素的浸出率,“酸浸”过程中硫酸溶液要适当过量,故“还原”过程中发生的反应有:2Fe3++Fe=3Fe2+、Fe+2H+ = Fe2++H2↑,“还原”过程中除生成外,还会生成,故B正确;
C.“除杂”时,向“还原”后的滤液中加入溶液,将溶液中少量的钙离子转化为CaF2沉淀除去,故C正确;
D.沉铁时加入过量的NaHCO3溶液,反应的离子方程式为Fe2++2 =FeCO3↓+CO2↑+H2O,故D错误;
故答案选:D。
8.(2022·河北唐山·三模)铍是航天、航空、电子和核工业等领域不可替代的材料,有“超级金属”之称。以绿柱石[]为原料制备金属铍的工艺如下:
已知:750℃烧结时,与绿柱石作用生成易溶于水的,“滤渣1”中含有铁、铝、硅的氧化物,难溶于水,可与过量结合成。下列说法正确的是
A.提高烧结后的水浸效率可以将烧结固体粉碎处理
B.对过滤1后的滤液中加入过量的NaOH溶液有利于Be元素的沉淀
C.“沉氟”反应的离子方程式为
D.工业上电解熔融混合物制备金属铍,在阳极析出金属铍
【答案】A
【解析】绿柱石的主要成分Be3Al2(SiO3)6,可表示为3BeO•Al2O3•6SiO2,由流程可知,烧结时发生Be3Al2(SiO3)6+2Na3FeF63Na2BeF4+Al2O3+Fe2O3+6SiO2,碾碎、水浸后,再过滤,分离出滤渣为Al2O3、Fe2O3、SiO2,滤液中加入NaOH生成Be(OH)2沉淀,若NaOH过量、则氢氧根与Be(OH)2反应结合成,降低Be的产率,Be(OH)2煅烧得BeO,BeO与C、Cl2反应得到BeCl2、CO,电解NaCl-BeCl2熔融混合物制备金属铍,沉氟时发生12NaF+Fe2(SO4)3=2Na3FeF6↓+3Na2SO4,难溶物循环利用,据此分析解题。
A.接触面积越大反应越充分、浸取效率越高,则提高烧结后的水浸效率可以将烧结固体粉碎处理,A正确;
B.氢氧根与Be(OH)2反应结合成,则对过滤1后的滤液中加入过量的NaOH溶液不利于Be元素的沉淀,B错误;
C. “沉氟”反应为12NaF+Fe2(SO4)3=2Na3FeF6↓+3Na2SO4,则离子方程式为:3Na++6F-+Fe3+=Na3FeF6↓,C错误;
D. 工业上电解熔融混合物制备金属铍,Be化合价降低发生还原反应,故在阴极析出金属铍,D错误;
答案选A。
9.(2022·辽宁·模拟预测)利用闪锌矿{主要成分为ZnS,还有Fe、Co、In(铟)、F、Cl等元素}生产Zn的一种工艺流程如图所示。下列说法中正确的是
已知:焙烧时,Fe、Co均转化为+3价的氧化物;易成胶状。
A.在“除杂1”中作氧化剂
B.“气体2”中含有有色气体,由此说明氧化性:
C.“除氟”时,适量的可以防止形成氟化钙胶体,提高氟的沉降率
D.“溶浸”时,易形成难溶的和,其中Fe元素的化合价为+6价
【答案】C
【解析】闪锌矿焙烧后产生气体1为SO2,Fe、Co、In均转化为+3价的氧化物;硫酸酸浸后得到Fe3+、Co3+、In3+,不溶性物质进入浸渣,上层清液中加入Na2S2O4, Co3+转化为Co(OH)2沉淀,Co化合价降低,Na2S2O4为还原剂;O3除杂2产生气体为Cl2,剩下滤液中加氢氧化钙和碳酸钙进行沉氟,由于易成胶状,除氟时适量的碳酸钙可以使生成的氟化钙着附在碳酸钙表面形成沉淀,防止氟化钙形成胶体,提高氟的沉降率,滤液经过电解得到金属锌。
A.焙烧时,Co会转化为,加入可将转化为,作还原剂,A错误;
B.-1价氯元素会和臭氧反应生成氯气,说明氧化性,B错误;
C.易成胶状,除氟时适量的碳酸钙可以使生成的氟化钙着附在碳酸钙表面形成沉淀,防止氟化钙形成胶体,提高氟的沉降率,C正确;
D.中锌、氧的化合价分别为+2、-2,则铁元素的化合价为+3,D错误;
故选C。
10.(2022·湖北·黄冈中学二模)电镀污泥(包含Ni、Ca、Fe、Al等金属阳离子)对环境污染极大,是典型危险废弃物。某科研团队设计了从电镀污泥中提取镍的流程,如图所示。
根据以上信息,下列说法错误的是
A.“浸出渣”的主要成分可能是CaCO3、Fe(OH)3、Al(OH)3
B.“氨浸”时适当提高氨水浓度和反应温度,有利于增大浸出率
C.该流程中“有机萃取剂”和“萃余液”均可重复使用,且重复使用的目的相同
D.“富集”与“还原”之间的操作可能是沉淀、过滤、洗涤、干燥、灼烧
【答案】C
【解析】A.电镀污泥(包含Ni、Ca、Fe、Al等金属阳离子),研磨后加入碳酸铵、氨水进行氨浸后除去浸出渣,钙离子与碳酸根离子反应生成CaCO3,溶液pH增大促进Fe3+、Al3+的水解,转化为Fe(OH)3、Al(OH)3,故浸出渣主要成分为CaCO3、Fe(OH)3、Al(OH)3,选项A正确;
B.“氨浸”时适当提高氨水浓度,pH值增大,升高反应温度,均促进Fe3+、Al3+的水解,有利于增大浸出率,选项B正确;
C.该流程中“有机萃取剂”和“萃余液”均可重复使用,但前者重复使用的目的是充分利用萃取剂,而后者是为了提高Ni的萃取率,目的不相同,选项C错误;
D.“富集”与“还原”之间的操作是将溶液中的Ni转化后处理富集且转化为粗镍,可能是沉淀、过滤、洗涤、干燥、灼烧,选项D正确;
答案选C。
11.(2022·江苏盐城·三模)某研究小组利用的还原性提纯并制取的方案如下:
下列说法正确的是
A.“沉淀”步骤中可使用溶液代替硫酸
B.滤渣中只有
C.“转化”步骤中发生反应的离子方程式为
D.将直接加热得到固体
【答案】C
【解析】本流程中还原步骤是用BaS还原HBr中的Br2单质,反应原理为:Br2+BaS=BaBr2+S,沉淀步骤是用H2SO4将Ba2+沉淀,反应原理为:BaBr2+H2SO4=BaSO4↓+2HBr,过滤出滤渣,主要成分是BaSO4和S,滤液的主要成分是HBr和H2SO4,向滤液中加入Mg(OH)2,反应为:Mg(OH)2+2HBr=MgBr2+2H2O,然后进行蒸发浓缩、冷却结晶,洗涤干燥,脱水得到MgBr2,据此分析解题。
A.“沉淀”步骤中若使用Na2SO4溶液代替硫酸,则得到的滤液中将引入NaBr杂质,导致MgBr2的产率降低和所得的MgBr2中含有杂质NaBr,A错误;
B.由分析可知,滤渣的主要成分是BaSO4和S,B错误;
C.由分析可知,“转化”步骤中发生反应的反应方程式为:Mg(OH)2+2HBr=MgBr2+2H2O,则其离子方程式为Mg(OH)2+2H+=Mg2++2H2O,C正确;
D.由于MgBr2水解生成的HBr挥发,加入促进水解,故将MgBr2·6H2O直接加热得不到MgBr2固体,需要在HBr的气流中加热脱水才能得到MgBr2固体,D错误;
故答案为:C。
12.(2022·北京海淀·高三期末)氧化铈(CeO2)是应用广泛的稀土氧化物。一种用氟碳铈矿(CeFCO3,含BaO、SiO2等杂质)为原料制备CeO2,的工艺如图。
下列说法不正确的是
A.滤渣A的主要成分为BaSO4和SiO2
B.步骤①、②中均有过滤操作
C.该过程中,铈元素的化合价变化了两次
D.步骤②反应的离子方程式为2Ce3++6HCO=Ce(CO3)3↓+3CO2↑+3H2O
【答案】C
【解析】由流程可知,氟碳铈矿在空气中焙烧主要将CeFCO3转化为CeO2和CeF4,Ce3+被氧化为Ce4+,然后再用硫酸浸取,Ce4+进入溶液中,SiO2不反应,BaO与硫酸反应生成BaSO4沉淀,过滤分离,即滤渣A为SiO2、BaSO4,滤液中加还原剂将Ce4+还原Ce3+,再加入碳酸氢铵使Ce3+转化为Ce2(CO3)3,最后灼烧分解生成CeO2,据此解答。
A.由上述分析可知,滤渣A的主要成分为BaSO4和SiO2,故A正确;
B.步骤①、②中均分离出沉淀,所以均为过滤操作,故 B正确;
C.焙烧、滤液还原、灼烧时铈元素的化合价均变化,所以共三次,故C错误;
D.步骤②加入碳酸氢铵使Ce3+转化为Ce2(CO3)3,反应的离子方程式为:2Ce3++6HCO=Ce(CO3)3↓+3CO2↑+3H2O,故D正确;
故答案选C。
【高考真题解密】高考化学真题题源——专题15《工艺流程综合题》母题解密(全国通用): 这是一份【高考真题解密】高考化学真题题源——专题15《工艺流程综合题》母题解密(全国通用),文件包含高考真题解密高考化学真题题源专题15《工艺流程综合题》母题解密全国通用解析卷docx、高考真题解密高考化学真题题源专题15《工艺流程综合题》母题解密全国通用原卷卷docx等2份试卷配套教学资源,其中试卷共37页, 欢迎下载使用。
【高考真题解密】高考化学真题题源——专题14《化学实验综合题》母题解密(全国通用): 这是一份【高考真题解密】高考化学真题题源——专题14《化学实验综合题》母题解密(全国通用),文件包含高考真题解密高考化学真题题源专题14《化学实验综合题》母题解密全国通用解析卷docx、高考真题解密高考化学真题题源专题14《化学实验综合题》母题解密全国通用原卷卷docx等2份试卷配套教学资源,其中试卷共37页, 欢迎下载使用。
【高考真题解密】高考化学真题题源——专题11《化学实验选择题》母题解密(全国通用): 这是一份【高考真题解密】高考化学真题题源——专题11《化学实验选择题》母题解密(全国通用),文件包含高考真题解密高考化学真题题源专题11《化学实验选择题》母题解密全国通用解析卷docx、高考真题解密高考化学真题题源专题11《化学实验选择题》母题解密全国通用原卷卷docx等2份试卷配套教学资源,其中试卷共23页, 欢迎下载使用。

