【高考真题解密】高考化学真题题源——专题11《化学实验选择题》母题解密(全国通用)
展开专题11 化学实验选择题
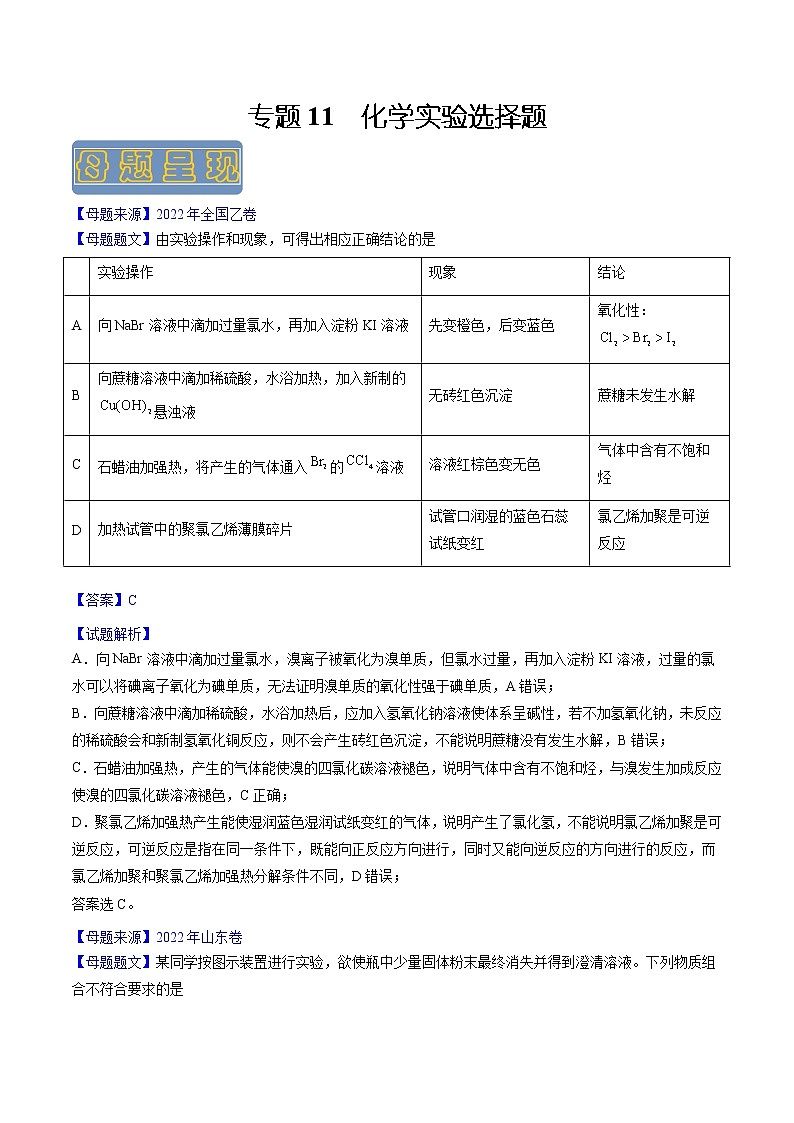
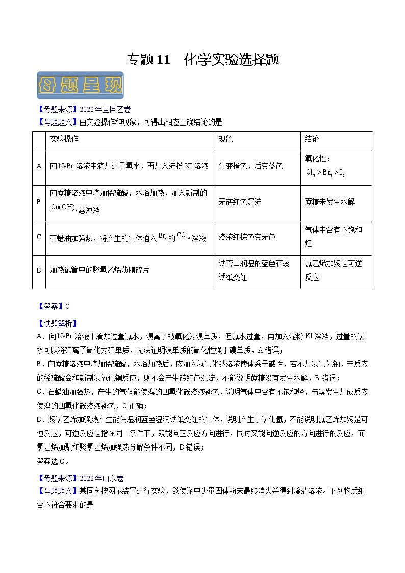
【母题来源】2022年全国乙卷
【母题题文】由实验操作和现象,可得出相应正确结论的是
实验操作
现象
结论
A
向NaBr溶液中滴加过量氯水,再加入淀粉KI溶液
先变橙色,后变蓝色
氧化性:
B
向蔗糖溶液中滴加稀硫酸,水浴加热,加入新制的悬浊液
无砖红色沉淀
蔗糖未发生水解
C
石蜡油加强热,将产生的气体通入的溶液
溶液红棕色变无色
气体中含有不饱和烃
D
加热试管中的聚氯乙烯薄膜碎片
试管口润湿的蓝色石蕊试纸变红
氯乙烯加聚是可逆反应
【答案】C
【试题解析】
A.向NaBr溶液中滴加过量氯水,溴离子被氧化为溴单质,但氯水过量,再加入淀粉KI溶液,过量的氯水可以将碘离子氧化为碘单质,无法证明溴单质的氧化性强于碘单质,A错误;
B.向蔗糖溶液中滴加稀硫酸,水浴加热后,应加入氢氧化钠溶液使体系呈碱性,若不加氢氧化钠,未反应的稀硫酸会和新制氢氧化铜反应,则不会产生砖红色沉淀,不能说明蔗糖没有发生水解,B错误;
C.石蜡油加强热,产生的气体能使溴的四氯化碳溶液褪色,说明气体中含有不饱和烃,与溴发生加成反应使溴的四氯化碳溶液褪色,C正确;
D.聚氯乙烯加强热产生能使湿润蓝色湿润试纸变红的气体,说明产生了氯化氢,不能说明氯乙烯加聚是可逆反应,可逆反应是指在同一条件下,既能向正反应方向进行,同时又能向逆反应的方向进行的反应,而氯乙烯加聚和聚氯乙烯加强热分解条件不同,D错误;
答案选C。
【母题来源】2022年山东卷
【母题题文】某同学按图示装置进行实验,欲使瓶中少量固体粉末最终消失并得到澄清溶液。下列物质组合不符合要求的是
气体
液体
固体粉末
A
饱和溶液
B
溶液
C
溶液
D
【答案】A
【试题解析】
A.通入CO2气体依次发生反应CO2+Na2CO3+H2O=2NaHCO3、CaCO3+H2O+CO2=Ca(HCO3)2,由于在相同温度下NaHCO3的溶解度小于Na2CO3,最终瓶中仍有白色晶体析出,不会得到澄清溶液,A项选;
B.通入Cl2,发生反应Cl2+2FeCl2=2FeCl3、2FeCl3+Fe=3FeCl2,最终Fe消失得到澄清溶液,B项不选;
C.通入HCl,在酸性条件下会表现强氧化性,发生离子反应:3Cu+8H++2=3Cu2++2NO↑+4H2O,最终Cu消失得到澄清溶液,C项不选;
D.AgCl在水中存在溶解平衡AgCl(s)⇌Ag+(aq)+Cl-(aq),通入NH3后,Ag+与NH3结合成[Ag(NH3)2]+,使溶解平衡正向移动,最终AgCl消失得到澄清溶液,D项不选;
答案选A。
【命题意图】
考查化学实验的基本操作,如物质的制备、分离与提纯、检验与测定及化学实验方案的设计与评价,侧重于学生的分析能力、实验能力的考查,很好的落实了化学学科素养中的证据推理与模型认知、实验探究与创新意识等。注意把握实验操作要点,结合物质的性质综合考虑分析是解答关键。
【命题方向】
化学实验基础知识是高考命题的重点、热点和历年必考的考点,在同一年、同一份试卷中,不仅在选择题中考查还在非选择题中考查。选择题大多以考查实验仪器的选择、基本操作的正误为重点,探究物质的性质、检验、分离和提纯以及实验评价。高考仍然会以常见仪器的选用、实验基本操作为中心,围绕是什么、为什么和怎么做来重点考查实验基本操作的规范性和准确性;预计2023高考会保持对传统知识点的考查,如常见气体实验室制法的反应原理,气体的净化、干燥、收集、尾气吸收,气密性检查等,仍然会注重对萃取、分液、过滤、蒸发等基本操作要领和容量瓶、滴定管等重要仪器用法的考查。将会以元素化合物的性质为基础,依托化学实验基本操作,如过滤、重结晶、萃取分液、蒸馏、洗气、干燥等,考查对离子、气体、有机物等的检验,要牢记物理及化学提纯方法,注意答题细节。
(1)物质的分离、提纯是历年高考的命题热点,无论是在综合实验题中,还是在选择题中,考查的频率均很高。以无机反应为素材的试题对分离、提纯的考查主要集中在洗气装置及试剂,过滤装置及操作等方前:以有机反应为素材的实验题,对分离、提纯的考查主要集中在萃取、蒸馏与冷凝装置及操作方面,多以非选择题形式出现。
(2)物质的检验类试题多涉及气体、有机物和溶液中的离子检验,可能出现在选择题中,也可能以填空题的形式出现在综合实验题或工艺流程题中。物质的鉴别类试题多涉及有机物、溶液中离子和部分固体物质的鉴别,一般出现在选择题中。
【得分要点】
实验题的答题基本流程:原理→反应物质→仪器装置→现象→结论→作用意义→联想。具体分析为:①实验是根据什么性质和原理设计的?实验的目的是什么?②所用各物质名称、状态、代替物(根据实验目的和相关的化学反应原理,进行全面的分析比较和推理,并合理选择)。③有关装置:性能、使用方法、适用范围、注意问题、是否有替代装置可用、仪器规格等。④有关操作:技能、操作顺序、注意事项或操作错误的后果。⑤实验现象:自下而上,自左而右全面观察。⑥实验结论:直接结论或导出结论。对实验方案的正确与错误、严密与不严密、准确与不准确的判断。主要从以下几个方面考虑:①实验原理是否正确、可行;②实验操作是否完全、合理; ③实验步骤是否简单、方便;④实验效果是否明显等。⑤反应原料是否易得、安全、无毒;⑥反应速率较快;⑦原料利用率以及合成物质的产率是否较高;⑧合成过程是否造成环境污染。⑨有无化学安全隐患,如倒吸、爆炸、吸水、泄漏、着火、溅液、破损等。
常见易错的实验操作题举例分析如下:
实验操作及现象
结论
判断
解释
(1)
用铂丝蘸取某溶液进行焰色反应,火焰呈黄色
一定是钠盐,该溶液中一定不含有K+
错
结论混淆了范围:NaOH焰色反应火焰也是黄色,检验钾要透过蓝色钴玻璃,透过蓝色钴玻璃呈现紫色说明含有钾元素,否则不含有
(2)
向乙醇中加入浓硫酸,加热,溶液变黑,将产生的气体通入酸性KMnO4溶液,溶液褪色
该气体是乙烯
错
挥发的乙醇、乙烯、副反应生成的SO2都能使酸性 KMnO4溶液褪色
(3)
向溶液X中滴加NaOH稀溶液,将湿润的红色石蕊试纸置于试管口,试纸不变蓝
溶液X中无N
错
NH3极易溶于水,在溶液中加入稀NaOH溶液,生成的氨水浓度小,不加热NH3不会挥发出来
(4)
用湿润的淀粉−碘化钾试纸检验气体Y,试纸变蓝
该气体是Cl2
错
淀粉−碘化钾试纸检验的是具有强氧化性的气体,Y可能是Cl2,也可能是O3、NO2等气体
(5)
将某气体通入品红溶液中,品红褪色
该气体一定是SO2
错
O3、Cl2也能使品红褪色
(6)
向溶液Y中滴加硝酸,再滴加BaCl2溶液,有白色沉淀生成
Y中一定含有
错
溶液Y中可能含有Ag+;②若溶液Y中含有,滴加硝酸时能被氧化成,加入BaCl2也会有白色沉淀产生
(7)
向CH2CHCHO中滴入KMnO4酸性溶液,溶液褪色
该有机物中含有碳碳双键
错
碳碳双键和醛基都能使酸性高锰酸钾褪色,故用KMnO4溶液无法证明分子中含有碳碳双键
(8)
蘸有浓氨水的玻璃棒靠近溶液X,有白烟产生
X一定是浓盐酸
错
只要是挥发性的浓酸遇蘸有浓氨水的玻璃棒都能产生白烟,浓盐酸、浓硝酸都符合
(9)
在淀粉溶液中加入适量稀硫酸微热,向水解后的溶液中加入新制Cu(OH)2并加热,无砖红色沉淀
说明淀粉未水解
错
稀硫酸在淀粉水解中作催化剂,在未中和硫酸的情况下加入的新制Cu(OH)2会与硫酸反应生成CuSO4,在加热时得不到沉淀,应该先加氢氧化钠中和硫酸后再加新制Cu(OH)2
(10)
向某溶液中滴加KSCN 溶液,溶液不变色,滴加氯水后溶液显红色
该溶液中一定含Fe2+
正确
Fe2+的检验方法正确
(11)
溴乙烷与NaOH溶液共热后,滴加AgNO3溶液,未出现淡黄色沉淀
溴乙烷未发生水解
错
NaOH与AgNO3溶液反应生成的AgOH极不稳定,分解生成黄褐色的氧化银,干扰溴离子的检验
(12)
在硫酸钡沉淀中加入浓碳酸钠溶液充分搅拌后,取沉淀(洗净)放入盐酸中有气泡产生
说明Ksp(BaCO3)<
Ksp(BaSO4)
错
溶解度大的容易向溶解度小的物质转化;但Ksp相近时,溶解度小的也能向溶解度大的物质转化
物质的分离、提纯
(1)物质提纯的原则:不增、不减、易复、易分。所谓不增,不引进新的物质;不减指不能损耗或减少被提纯的物质;易复指被提纯物质转化后易复原;易分指易使杂质与被提纯的物质分离。
(2)依据物质的物理性质选择恰当分离(提纯)方法:
①“固+固”混合物的分离(提纯):固+固
②“固+液”混合物的分离(提纯):固+液
③“液+液”混合物的分离(提纯):液+液
④“气+气”混合物的分离(提纯):气+气
⑤含杂质的胶体的分离(提纯):渗析法:用半透膜除去胶体中混有的小分子或离子等杂质。
高考常考物质的除杂方法
原物质
所含杂质
除杂质试剂
主要操作方法
N2
O2
灼热的铜网
吸收法
CO
CO2
NaOH溶液
洗气
CO2
CO
灼热CuO
转化法
CO2
H2S
CuSO4溶液
洗气
CO2
HCl
饱和NaHCO3溶液
洗气
SO2
HCl
饱和NaHSO3溶液
洗气
Cl2
HCl
饱和食盐水
洗气
H2S
HCl
饱和NaHS溶液
洗气
炭粉
MnO2
浓盐酸(加热)
过滤
Fe2O3
Al2O3
过量NaOH溶液
过滤
Al2O3
SiO2
①盐酸;②氨水
过滤、灼烧
NaHCO3溶液
Na2CO3
CO2
转化法
FeCl3溶液
FeCl2
Cl2
转化法
FeCl3溶液
CuCl2
Fe、Cl2
过滤
FeCl2溶液
FeCl3
过滤
乙烷
乙烯
溴水
洗气
乙醇
水
新制CaO
蒸馏
乙烯
SO2
NaOH溶液
洗气
溴苯
溴
NaOH溶液
分液
乙酸乙酯
乙酸
饱和Na2CO3溶液
分液
1.(2022·安徽师范大学附属中学模拟预测)以下为有机物的制备实验装置。下列相关说法错误的是
A.图1右侧试管中观察到淡黄色沉淀,可证明制备溴苯的反应为取代反应
B.图2所制得的硝基苯因溶解有NO2略带黄色,可加入NaOH溶液分液除去
C.图3导气管口应在右侧试管中Na2CO3溶液液面上方,以防止倒吸
D.图4分水器分出生成的水可提高反应转化率,且有机组分密度可以大于水
【答案】B
【解析】A.图1中四氯化碳可溶解挥发产生的Br2,若产生淡黄色的沉淀,说明苯与溴反应时有HBr产生,发生取代反应,A项正确;
B.由于浓硝酸易分解产生NO2气体使硝基苯略带黄色,可加入稀NaOH溶液,然后用苯进行萃取最后进行蒸馏即可得到纯净的硝基苯,B项错误;
C.图3中右侧试管中为导管口在Na2CO3溶液的上方,目的是防止倒吸,Na2CO3溶液的作用吸收乙酸、溶解乙醇、降低乙酸乙酯的溶解度,C项正确;
D.图4中乙酸与正丁醇发生酯化反应,乙醇、正丁醇、乙酸正丁酯受热挥发,冷凝管冷却后液体回流可提高反应的转化率,乙酸正丁酯密度大于水在分水器的下层,D项正确;
答案选B。
2.(2022·北京·北师大实验中学三模)下列图示方法能完成相应实验的是
A
B
C
D
配制一定物质的量浓度的NaOH溶液
实验室制取Cl2
验证铁的析氢腐蚀
验证氨气易溶于水
【答案】D
【解析】A.容量瓶不能作为溶解、稀释、反应和长期贮存溶液的仪器,A不合题意;
B.实验室用MnO2和浓盐酸反应制备Cl2时需要加热,B不合题意;
C.钢铁在NaCl溶液等中性溶液中发生吸氧腐蚀,不会发生析氢腐蚀,C不合题意;
D.氨气的喷泉实验可以验证氨气易溶于水,D符合题意;
故答案为:D。
3.(2022·北京·北大附中三模)实验室制备下列气体所选试剂、制备装置及收集方法均正确的是
气体
试剂
制备装置
收集方法
A.
C2H4
乙醇、浓硫酸
c
d
B.
NH3
NH4Cl
a
e
C.
Cl2
MnO2、浓盐酸
b
f
D.
NO
Cu、稀硝酸
b
f
【答案】D
【解析】A.乙醇在170℃时发生消去反应生成乙烯,可选c装置测定溶液温度,乙烯密度与空气密度接近,不能用排空气法收集,即不能选d做收集装置,故A错误;
B.加热氯化铵分解生成氨气和氯化氢,在试管口氨气与氯化氢化合生成氯化铵,不能用a装置制备氨气,故B错误;
C.浓盐酸与二氧化锰在加热下反应生成氯气,由于氯气能溶于水且能发生化学反应,不能用排水法收集,即不能选f收集氯气,故C错误;
D.Cu和稀硝酸反应生成NO,可选b做制备装置,NO难溶于水,易被氧气氧化,则用排水法收集,即选f做收集装置,故D正确;
故选:D。
4.(2022·北京·北大附中三模)下列实验方案能达到相应实验目的的是
实验目的
实验方案
A
证明铜与浓硫酸反应生成了SO2
将铜单质与浓硫酸在试管中加热,产生的气体通入石蕊溶液,观察石蕊是否变红
B
检验浓硫酸催化纤维素水解的产物含有还原性糖
向水解后的溶液中加入新制Cu(OH)2浊液,加热,观察是否有砖红色沉淀生成
C
检验Na2SO3是否变质
向Na2SO3溶液中加入Ba(NO3)2和稀硝酸,观察是否产生白色沉淀
D
证明1—溴丁烷发生了消去反应
将1—溴丁烷与NaOH醇溶液共热,将产生的气体通入溴水,观察溴水是否褪色
【答案】D
【解析】A.不宜用石蕊溶液检验SO2,因为SO2在溶液中易被氧化生成H2SO4,H2SO4也会使石蕊溶液变红;应将反应产生的气体通入到品红溶液中,若品红溶液褪色后受热又恢复红色,则说明该反应产生了SO2,A错误;
B.使用新制Cu(OH)2浊液检验还原性糖时,应在碱性条件下进行,故浓硫酸催化纤维素水解后,应先加入NaOH溶液至溶液呈碱性,再加入新制Cu(OH)2浊液,加热,观察是否有砖红色沉淀生成,B错误;
C.向Na2SO3溶液中加入Ba(NO3)2和稀硝酸,会被氧化为,会产生BaSO4白色沉淀,则不能说明Na2SO3是否变质,C错误;
D.将1-溴丁烷与NaOH醇溶液共热,将产生的气体通入到溴水中,若溴水褪色,由于醇溶剂与溴水不反应,说明将1-溴丁烷与NaOH醇溶液共热产生了丁烯,即1-溴丁烷发生了消去反应,D正确;
故选D。
5.(2022·河南·模拟预测)下列除杂方法错误的是
选项
物质(括号内为杂质)
除杂试剂
除杂操作
A
溴苯(溴)
NaOH溶液
振荡后分液
B
蒸馏水、浓硫酸
洗气
C
稀盐酸
过滤、洗涤、干燥
D
KCl()溶液
适量氨水
过滤
【答案】D
【解析】A.常温下,溴苯与氢氧化钠溶液不反应,溴与NaOH溶液反应后,与溴苯分层,然后分液可除去溴苯中混有的少量单质溴,故A正确;
B.二氧化氮和水反应生成硝酸和一氧化氮,浓硫酸能干燥NO,故B正确;
C.碳酸钡和盐酸反应生成氯化钡、二氧化碳和水,故过滤、洗涤、干燥得到硫酸钡,故C正确;
D.KCl中含有少量时,应加入适量的KOH,不能加入氨水,否则会引入新杂质,故D错误。
故选D。
6.(2022·河南洛阳·二模)Li和N2在450℃时反应制得储氢材料Li3N,Li3N易水解,在空气中加热可发生剧烈燃烧。下图是某实验小组设计的实验室制备少量Li3N的装置图。下面有关说法不正确的是
A.洗气瓶a中盛放NaOH溶液
B.浓硫酸的作用是防止空气中的水蒸气和氧气进入d,避免Li3N水解和燃烧
C.反应时,先对d加热,再点燃c中酒精灯
D.取少量反应后固体,滴加酚酞溶液,若溶液变红不能说明反应后固体中含Li3N
【答案】C
【解析】用氢氧化钠除去空气中的二氧化碳,用b中碱石灰干燥空气,c中Cu粉除去空气中的氧气,d中Li和干燥的氮气反应生成Li3N,为防止空气中的氧气、水蒸气进入d,装置最后连接盛有浓硫酸的洗气瓶。
A.空气中含有二氧化碳,洗气瓶a中盛放NaOH溶液除去空气中的二氧化碳,故A正确;
B.Li3N易水解,在空气中加热可发生剧烈燃烧,浓硫酸的作用是防止空气中的水蒸气和氧气进入d,避免Li3N水解和燃烧,B正确;
C.反应时,先对c加热,除去空气中的氧气,用氮气排尽装置内的空气后再点燃d中酒精灯,防止Li和氧气反应,故C错误;
D.Li和水反应生成氢氧化铝和氢气,取少量反应后固体,滴加酚酞溶液,若溶液变红不能说明反应后固体中含Li3N,故D正确;
选C。
7.(2022·河南·三模)下列实验操作设计正确且能达到实验目的的是
A
B
C
D
测稀硫酸pH
配制一定物质的量浓度的NaOH溶液
分离乙酸乙酯和碳酸钠溶液
制备氨水
【答案】C
【解析】A.用pH试纸测溶液pH的方法为将pH试纸放在干燥洁净的玻璃片,上,用干燥洁净的玻璃棒蘸取溶液点在pH试纸上,与标准比色卡对比,故A错误;
B.容量瓶不能用于直接溶解氢氧化钠固体,故B错误;
C.乙酸乙酯和碳酸钠溶液为互不相溶的两种液体,能用分液漏斗分离,故C正确;
D.由于氨气极易溶于水,导管直接伸人水中容易发生倒吸,故D错误;
故答案选C。
8.(2022·江西·临川一中模拟预测)下列实验操作、现象、结论都正确的是
实验操作
实验现象
实验结论
A
将浸透了石蜡油的石棉放置在硬质试管中(内有碎瓷片)并加热,将产生的气体通过酸性高锰酸钾溶液
溶液褪色
产生的气体是乙烯
B
用坩埚钳夹持铝箔,放在酒精灯上燃烧
铝箔熔化并滴落下来
铝的熔点较低
C
I2能与KI反应生成KI3,向两支盛有KI3溶液的试管中分别滴加淀粉溶液和AgNO3溶液
前者变蓝,后者有黄色沉淀生成
KI3溶液中存在II2+I-
D
将Cu与浓硫酸反应后的混合液冷却,再向其中加入蒸馏水
溶液变蓝
有Cu2+生成
【答案】C
【解析】A.将浸透了石蜡油的石棉放置在硬质试管中(内有碎瓷片)并加热,将产生的气体通过酸性高锰酸钾溶液,溶液褪色说明气体中含有不饱和烃,但该气体不一定的乙烯气体,A错误;
B.用坩埚钳夹持铝箔,放在酒精灯上燃烧,铝箔熔化并滴落下来,说明Al与空气中的O2在加热时反应产生熔点高的Al2O3,Al2O3包裹在Al表面,使Al熔化但不滴落,而不能说明铝的熔点较低,B错误;
C.由操作及现象可知:在溶液中存在I2、I-,因此该溶液中存在化学平衡: II2+I-,C正确;
D.由于Cu与浓硫酸反应后的溶液中含有大量浓硫酸,因此要检验反应后的溶液中是否含有Cu2+,应该根据浓硫酸的稀释原则,将冷却后的反应溶液加入水中,根据溶液是否变为蓝色分析判断,D错误;
故合理选项是C。
9.(2021·江西赣州·二模)用下列实验装置进行有关实验能达到实验目的的是
A.实验室制备并能较长时间观察到白色
B.实验室制备少量乙烯
C.实验室制取少量气体
D.实验室用海水制取蒸馏水
【答案】D
【解析】A.酒精易溶于水,不能隔绝空气、被氧化为红褐色的,因此不能较长时间观察到白色,A项错误;
B.实验室制乙烯中温度计应伸入混合液中,使混合液温度在170℃左右,B项错误;
C.实验室用CaCO3和稀盐酸制取CO2,Na2CO3反应速度较快不利于CO2的收集,而且Na2CO3是粉末状固体,无法放在多孔隔板上,不能控制反应,C项错误;
D.实验室可用D装置进行蒸馏,D项正确;
故答案选D。
10.(2020·江西·新余市第一中学模拟预测)利用下列实验装置完成对应的实验,能达到实验目的的是
A.装置甲验证苯与液溴发生取代反应
B.装置乙探究酒精脱水生成乙烯
C.装置丙利用分水器提高乙酸乙酯的产率
D.装置丁分离乙醇和水
【答案】C
【解析】A.苯与液溴在溴化铁作催化剂的条件下发生取代反应生成溴苯和溴化氢,由于溴具有挥发性,会随着溴化氢一起进入硝酸银溶液,溴和水反应生成溴化氢,与硝酸银溶液反应生成淡黄色沉淀,干扰对反应产物的验证,A错误;
B.乙醇发生消去反应应该在170oC,温度计应该插入液面以下,B错误;
C.乙醇和乙酸在浓硫酸作催化剂的条件下发生酯化反应,碎瓷片用于防止暴沸,球形冷凝管用于将有机物冷凝回流,通过分水器分离出水,使平衡正向移动,提高乙酸乙酯的产率,C正确;
D.直接蒸馏水和乙醇,会得到共沸物,无法分离,故分离乙醇和水时,需要加入生石灰,氧化钙与水反应生成氢氧化钙,再进行蒸馏,可以分离水和乙醇;冷凝水应下进上出,D错误;
故选C。
11.(2022·湖南·湘潭一中三模)我校化学组(部分夹持装置略)进行实验,能达到实验目的的是
A
B
C
D
制备
制备并收集少量NO
配制溶液
证明乙炔可使溴水褪色
【答案】B
【解析】A.利用浓硫酸与铜片反应制二氧化硫时需要加热,该装置未加热,所以不反应,选项A错误;
B.利用稀硝酸与铜丝反应制备NO,且NO不溶于水可以用排水法收集,选项B正确;
C.不能在容量瓶中直接溶解固体,选项C错误;
D.此法制备的乙块气体中含有等还原性气体,所以可以使溴水褪色的不一定是乙炔,选项D错误;
答案选B。
12.(2022·河北·石家庄二中模拟预测)下列实验操作现象与结论对应关系正确的是
实验操作、现象
结论
A
加热NaI固体和浓磷酸的混合物,有气体产生
浓磷酸的酸性大于氢碘酸
B
分别在20℃、30℃下,取溶液,向其中先加入的硫酸,再加入淀粉溶液,发生反应
探究反应速率与温度的关系
C
将SO2通入Ca(ClO)2溶液,出现白色沉淀
SO2是酸性氧化物
D
探究氧化铁和乙醇反应得到黑色固体成分,该黑色固体能被磁铁吸引且加入足量稀盐酸,振荡,固体全部溶解,未观察到有气体生成
不能确定是否含有0价铁
【答案】D
【解析】A.加热HI和浓H3PO4溶液可制得HI,说明HI比H3PO4易挥发,不能比较H3PO4、HI的酸性强弱,A不合题意;
B.KI溶液中先加淀粉,后加硫酸,且均需要加硫酸,试剂顺序不合理,只改变温度探究温度对化学反应速率的影响,B不合题意;
C.Ca(ClO)2溶液中通入SO2,发生氧化还原反应生成硫酸钙,则白色沉淀为CaSO4,体现SO2的还原性而不是酸性氧化物的通性,C不合题意;
D.由于Fe、Fe3O4均为黑色可以被吸铁石吸引的固体,根据反应Fe3O4+8HCl=2FeCl3+FeCl2+4H2O,Fe+2FeCl3=3FeCl2,故可知探究氧化铁和乙醇反应得到黑色固体成分,该黑色固体能被磁铁吸引且加入足量稀盐酸,振荡,固体全部溶解,未观察到有气体生成,故不能确定是否含有0价铁,D符合题意;
故答案为:D。
【高考真题解密】高考化学真题题源——专题14《化学实验综合题》母题解密(全国通用): 这是一份【高考真题解密】高考化学真题题源——专题14《化学实验综合题》母题解密(全国通用),文件包含高考真题解密高考化学真题题源专题14《化学实验综合题》母题解密全国通用解析卷docx、高考真题解密高考化学真题题源专题14《化学实验综合题》母题解密全国通用原卷卷docx等2份试卷配套教学资源,其中试卷共37页, 欢迎下载使用。
【高考真题解密】高考化学真题题源——专题12《工艺流程选择题》母题解密(全国通用): 这是一份【高考真题解密】高考化学真题题源——专题12《工艺流程选择题》母题解密(全国通用),文件包含高考真题解密高考化学真题题源专题12《工艺流程选择题》母题解密全国通用解析卷docx、高考真题解密高考化学真题题源专题12《工艺流程选择题》母题解密全国通用原卷卷docx等2份试卷配套教学资源,其中试卷共20页, 欢迎下载使用。
【高考真题解密】高考化学真题题源——专题09《电化学基础》母题解密(全国通用): 这是一份【高考真题解密】高考化学真题题源——专题09《电化学基础》母题解密(全国通用),文件包含高考真题解密高考化学真题题源专题09《电化学基础》母题解密全国通用解析卷docx、高考真题解密高考化学真题题源专题09《电化学基础》母题解密全国通用原卷卷docx等2份试卷配套教学资源,其中试卷共22页, 欢迎下载使用。

