2021学年第3章 人类的家园——地球(地球与宇宙)第5节 泥石流习题ppt课件
展开第5节 泥石流
预习速填
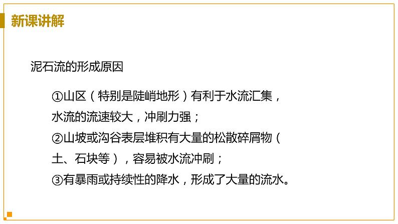
1.泥石流是指在山区因为暴雨或其他原因引发的携带有大量泥沙以及石块的特殊洪流。泥石流形成的自然原因主要有:①山区(特别是 )有利于水流汇集,水流的流速较大,冲刷力强;②山坡或沟谷表层堆积有大量的松散碎屑物(土、石块等),容易被水流冲刷;③有 的降水,形成了大量的流水 过后,坡面上的碎屑物受震动而变松动,容易形成泥石流。在我国西北内陆地区,积雪融化引发的泥石流也经常发生。
2.泥石流的爆发往往具有 的特点,经常与山体滑坡和崩塌相伴发生,破坏力巨大。
自我检测
1.下列人类活动中,可能导致泥石流发生的是( )
A.陡坡修筑梯田
B.围湖造田
C.过度抽取地下水
D.内蒙古高原上垦殖草原
2.泥石流灾害频发的地区,气候特征往往是( )
A.终年高温多雨
B.终年高温少雨
C.四季分明,降水均匀
D.干湿季分明,暴雨集中
3.下列各组省区中,均为我国主要泥石流分布区的是 ( )
①四川 ②甘肃 ③山东 ④云南 ⑤西藏 ⑥浙江
A.①②③⑥ B.①③④⑤
C.②③④⑤ D.①②④⑤
4.下列关于泥石流特点的叙述,正确的是( )
A.规模不大,但危害严重
B.活动频繁,历时长
C.危及面狭窄,且重复成灾
D.突发性强,历时短
5.下列关于泥石流的危害的叙述,不正确的是( )
A.泥石流多发生在地形陡峭的山区,人烟稀少,故不会对人类产生危害
B.经常会冲毁铁路、公路、桥梁、水电站等公共设施
C.它会摧毁矿山,掩埋良田,毁坏房屋
D.它会堵塞河流,造成河流决口,泛滥成灾
6.在陡峭的沟谷山区进行交通运输建设时,应充分考虑的地质灾害是( )
A.水土流失 B.泥石流
C.地震 D.火山
7.为减轻山区地质灾害的威胁,下列措施合理的是( )
A.加强对地质灾害的科学研究,建立灾情监测预警系统
B.加强对地质灾害的治理,就可以减少地震的发生频率
C.依靠工程、生物措施,彻底杜绝地质灾害
D.加强防灾、减灾宣传,组织当地居民向平原地区迁移
8.2015年3月30日,暴雨引发的泥石流在印控克什米尔地区造成至少10人被埋。泥石流是一种破坏力巨大的地质灾害,经常与之相伴发生的地质灾害还有( )
①火山 ②地震
③山体滑坡 ④崩塌
A.①② B.②③
C.③④ D.①④
9.下列关于泥石流发生前的特征描述,不正确的是 ( )
A.沟谷中的小溪突然断流
B.深谷或沟内传来类似火车轰鸣或闷雷般的声音
C.沟谷深处突然变得昏暗并有轻微震动感
D.由于泥石流的发生具有突发性,所以其发生前不会有任何征兆
10.下列关于泥石流发生时的防御措施的叙述,不正确的是( )
A.泥石流发生时,应设法从房屋里跑到开阔地带并迅速转移到高处
B.不要顺沟方向往上游或下游逃生,要向两边的山坡上面逃生
C.千万不可在泥石流中横渡
D.发生泥石流时,要勇于到室内救出被困人员,并抢救一些易于携带的物资
11.泥石流长期防御措施:①建立预测、预报及 体系;②对于遭受泥石流严重威胁的居民、企业和重要工程设施等,及时 和疏散;③植树造林;④修建 设施阻挡、调整和疏导泥石流;
⑤受灾时有效地_ 等措施都能减少泥石流的发生或降低危害程度。
12.用松散的泥土堆制一个山谷模型,如图3-5-1所示,完成下列问题:
图3-5-1
(1)在土质山谷模型的坡面上洒水,在A处发生的现象是 。
(2)若加大洒水的量,使坡面形成比较大的水流,在A处发生的现象是 。
(3)在A处发生的现象是一种类似于泥石流的现象。由此推断,影响泥石流形成的自然原因有 。
(4)若在B处坡面上覆盖植物(草皮或苔藓),再向坡面洒较大的水流,A处水流与没有植被覆盖时相比的变化是 。
(5)由此可见, 可以减少泥石流的发生。
答案
【预习速填】
1.陡峭地形 暴雨或持续性 地震 2. 突发性、历时短
【自我检测】
1.A 2.D 3.D 4.D 5.A 6.B 7.A 8.C 9.D 10.D
11. 救灾 搬迁 工程 抢险救灾 12. 水流携带泥沙向下流淌 水流携带泥沙向下流淌 陡峭的山区地形、暴雨或持续性的强降水、堆积有大量松散碎屑物的坡面 水流中的泥沙大量减少 良好的植被
初中科学浙教版八年级上册第2章 天气与气候第2节 气温习题课件ppt: 这是一份初中科学浙教版八年级上册第2章 天气与气候第2节 气温习题课件ppt,文件包含第2节气温pptx、第2节气温doc、补充习题第2节气温docx、第2节气温doc等4份课件配套教学资源,其中PPT共43页, 欢迎下载使用。
科学第5节 科学探究习题ppt课件: 这是一份科学第5节 科学探究习题ppt课件,文件包含第5节科学探究pptx、第5节科学探究docx、第5节科学探究docx、补充习题第5节科学探究docx等4份课件配套教学资源,其中PPT共28页, 欢迎下载使用。
浙教版七年级上册第1章 科学入门第4节 科学测量习题课件ppt: 这是一份浙教版七年级上册第1章 科学入门第4节 科学测量习题课件ppt,文件包含第4节科学测量pptx、教材习题第4节科学测量pptx、第4节科学测量课时4温度测量docx、第4节科学测量课时1基本长度测量docx、第4节科学测量课时3体积测量docx、第4节科学测量第1课时docx、第4节科学测量第4课时docx、补充习题第4节科学测量1长度的测量-副本-副本docx、补充习题第4节科学测量2特殊长度的测量docx、补充习题第4节科学测量3体积的测量docx、补充习题第4节科学测量4温度的测量docx、第4节科学测量课时2特殊长度测量docx、第4节科学测量第2课时docx、第4节科学测量第3课时docx、30RMY46G%S7PAX_CLS2png等15份课件配套教学资源,其中PPT共67页, 欢迎下载使用。

