高中地理人教版 (2019)必修 第一册第一章 宇宙中的地球第二节 太阳对地球的影响课堂教学ppt课件
展开必备知识·自主预习储备
关键能力·情境探究达成
太阳辐射对地球的影响
太阳活动对地球的影响
核心素养·案例对接研讨
学习效果·随堂评估自测
高中地理人教版 (2019)必修 第一册第二节 太阳对地球的影响评课ppt课件: 这是一份高中地理人教版 (2019)必修 第一册第二节 太阳对地球的影响评课ppt课件,共38页。PPT课件主要包含了目录索引等内容,欢迎下载使用。
2020-2021学年第二节 地质灾害课文配套ppt课件: 这是一份2020-2021学年第二节 地质灾害课文配套ppt课件,文件包含人教版高中地理必修第一册第6章第2节地质灾害课件ppt、人教版高中地理必修第一册第6章第2节地质灾害学案doc、人教版高中地理必修第一册课后素养落实16地质灾害含答案doc等3份课件配套教学资源,其中PPT共60页, 欢迎下载使用。
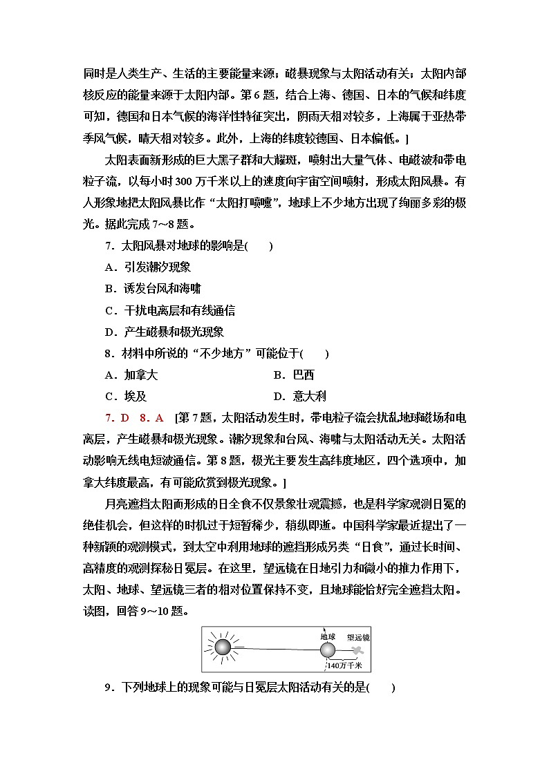
人教版 (2019)必修 第一册第二节 土壤评课ppt课件: 这是一份人教版 (2019)必修 第一册第二节 土壤评课ppt课件,文件包含人教版高中地理必修第一册第5章第2节土壤课件ppt、人教版高中地理必修第一册第5章第2节土壤学案doc、人教版高中地理必修第一册课后素养落实14土壤含答案doc等3份课件配套教学资源,其中PPT共60页, 欢迎下载使用。

