中图版高中地理选择性必修2第2章章末总结探究课课件+学案+测评含答案
展开章末综合测评(二)
一、选择题
下图是宁夏沿黄城市带规划示意图。读图,完成1~3题。
1.沿黄城市带形成的决定性因素是( )
A.交通 B.地形
C.水源 D.能源
2.图中各城市规模与服务功能的叙述,正确的是( )
A.石嘴山市的服务范围较贺兰市小
B.中卫市提供的服务种类较中宁市多
C.银川市与永宁市的服务范围不可能重叠
D.青铜峡市和吴忠市的服务功能相同
3.提升沿黄城市带的辐射带动能力,应优先发展( )
A.高新技术产业 B.交通等基础设施
C.旅游休闲业 D.重化工业
1.C 2.B 3.B [第1题,宁夏地处西北内陆,气候干旱,黄河为灌溉农业、工业、人口、城市,提供充足的水源,促进了人口集聚、城市的形成与发展,所以沿黄城市带形成主要是黄河提供了充足的水源。第2题,中卫市是地级市,中宁是县级市,中卫市提供的服务种类较中宁市多;银川市是宁夏的省会城市,服务范围涵盖全省;青铜峡市是县级市,吴忠市是地级市,青铜峡市较吴忠市的服务功能小。第3题,完善、发展交通等基础设施,可以加强沿黄城市带与周边地区的联系,拉动周边地区的发展,提升沿黄城市带的辐射带动能力;高新技术产业要求科技水平高,劳动力素质高,而周边地区比较落后,所以对周边地区辐射带动能力小;该地区旅游资源集中,周边地区旅游资源较少,不能形成整个地区的经济支柱,辐射城市带的发展;当地水资源缺乏,也缺少重化工所需的资源,不适合优先发展。]
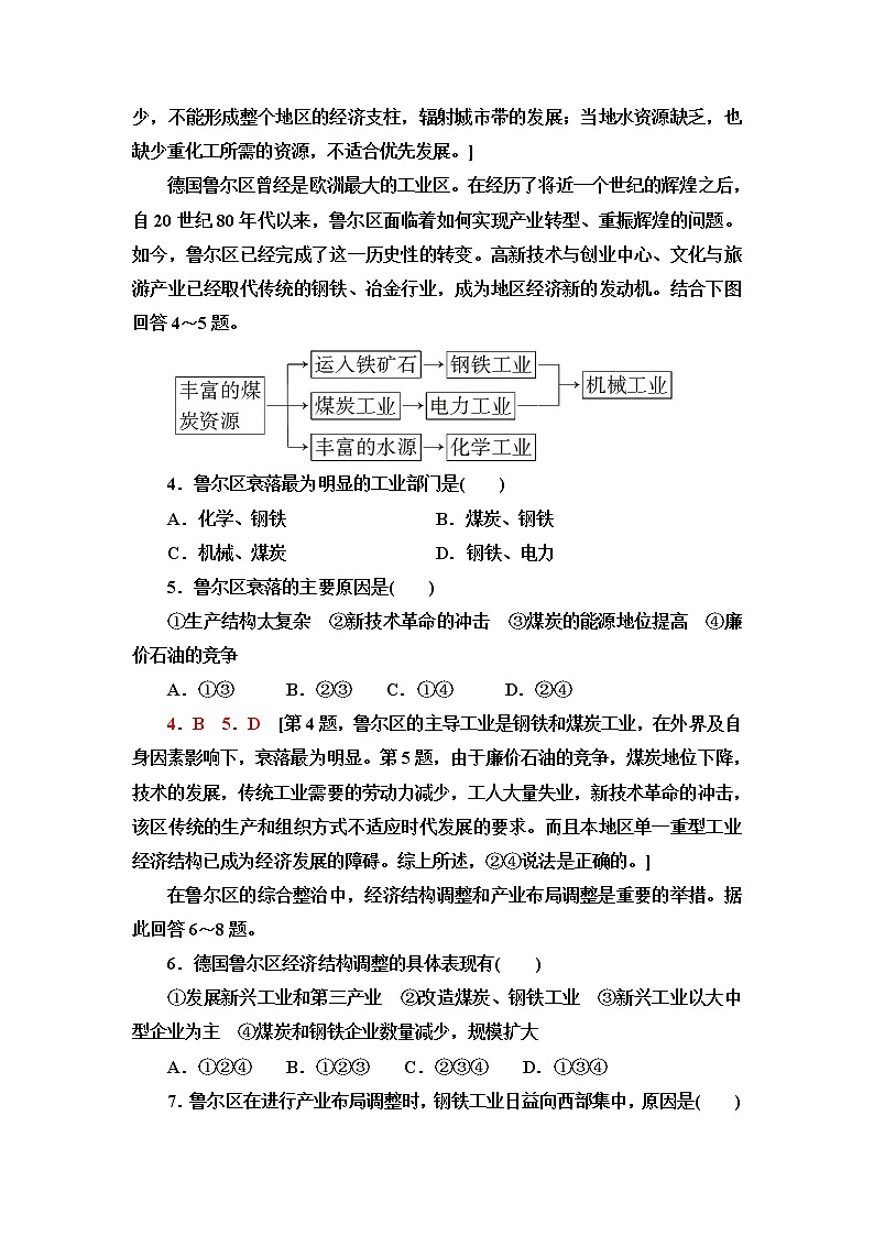
德国鲁尔区曾经是欧洲最大的工业区。在经历了将近一个世纪的辉煌之后,自20世纪80年代以来,鲁尔区面临着如何实现产业转型、重振辉煌的问题。如今,鲁尔区已经完成了这一历史性的转变。高新技术与创业中心、文化与旅游产业已经取代传统的钢铁、冶金行业,成为地区经济新的发动机。结合下图回答4~5题。
4.鲁尔区衰落最为明显的工业部门是( )
A.化学、钢铁 B.煤炭、钢铁
C.机械、煤炭 D.钢铁、电力
5.鲁尔区衰落的主要原因是( )
①生产结构太复杂 ②新技术革命的冲击 ③煤炭的能源地位提高 ④廉价石油的竞争
A.①③ B.②③ C.①④ D.②④
4.B 5.D [第4题,鲁尔区的主导工业是钢铁和煤炭工业,在外界及自身因素影响下,衰落最为明显。第5题,由于廉价石油的竞争,煤炭地位下降,技术的发展,传统工业需要的劳动力减少,工人大量失业,新技术革命的冲击,该区传统的生产和组织方式不适应时代发展的要求。而且本地区单一重型工业经济结构已成为经济发展的障碍。综上所述,②④说法是正确的。]
在鲁尔区的综合整治中,经济结构调整和产业布局调整是重要的举措。据此回答6~8题。
6.德国鲁尔区经济结构调整的具体表现有( )
①发展新兴工业和第三产业 ②改造煤炭、钢铁工业 ③新兴工业以大中型企业为主 ④煤炭和钢铁企业数量减少,规模扩大
A.①②④ B.①②③ C.②③④ D.①③④
7.鲁尔区在进行产业布局调整时,钢铁工业日益向西部集中,原因是( )
A.就近获得从国外进口的大量煤炭
B.就近将工业废水、废弃物排入莱茵河
C.就近获得通过莱茵河进口的铁矿石
D.便于得到充足的水源供应
8.针对区域突出的环境问题,该区域所采取的措施是( )
A.大力发展新兴产业 B.植树造林,保持水土
C.合理利用水资源 D.关闭所有煤炭和钢铁企业
6.A 7.C 8.A [第6题,优化产业结构,发展新兴工业和第三产业,调整企业生产规模,改善环境等都是资源型工业地域转型发展的共同性措施,其中新兴工业以中小型企业为主。第7题,鲁尔区将钢铁工业日益向西部集中,主要是为了就近获得通过莱茵河进口的铁矿石。第8题,鲁尔区的环境污染很严重,如水污染和大气污染等。鲁尔区进行了改造,如调整产业结构,发展科技,大力发展第三产业和新兴产业。]
我国东南沿海某市原为农产品和部分轻工业原料生产基地,1990年开始积极吸引外资,调整产业结构,建立起以化工、机械、纺织、电子、服装等为主的工业体系。下图是该市1990~2010年产业结构变化图。读图,回答9~10题。
9.1990~2010年,该市产业结构变化的特点是( )
A.第一产业比重持续快速下降
B.第二产业始终占主导地位
C.第三产业比重变化最大
D.产业结构趋于优化
10.促进该市产业结构进一步升级的措施是( )
①逐渐将纺织、服装企业向内地转移
②农、林、牧、渔业全面发展
③大量引进国外化工、机械项目
④加快发展第三产业
A.①② B.①④ C.②③ D.②④
9.D 10.B [第9题,从图中可以看出,1990~2010年该市第一产业比重整体下降,中间个别年份有小幅上升;第二、三产业比重明显上升,但第二产业并不是始终占主导地位;第一产业比重变化最大。第10题,要促进产业结构进一步升级,不能大量引进化工项目,这容易引发环境污染问题;农、林、牧、渔业全面发展仅仅针对农业结构;将劳动密集型产业转出可以提升产业层次,大力发展第三产业能更好地优化产业结构。]
在区域发展过程中,城镇化进程与产业结构演化相伴相随。下图为上海市崇明区三大产业产值比重和城镇化率变化图。读图,完成11~12题。
11.2000年到2012年,崇明区城镇化水平不断提高的主要原因是( )
①第一产业效率提高,农村出现剩余劳动力 ②第二产业长足进步,吸纳农村剩余劳动力 ③第三产业产值稳定,城镇人口不断增加 ④产业结构基本稳定,就业人口基本不变
A.①② B.②③ C.③④ D.①④
12.崇明区需根据自身的环境和人才条件,调整第三产业,推进城镇化建设。其应该优先发展的行业是( )
A.休闲旅游业 B.高端金融业
C.农贸批发业 D.房地产业
11.A 12.A [第11题,图中信息显示当地在2000年到2012年间,第一产业产值比重迅速下降,第二产业产值比重迅速上升,说明在此期间城镇化水平不断提高,第一产业效率提高,农村出现剩余劳动力,第二产业发展快,吸纳了大量农村剩余劳动力,①和②对。第三产业产值比重变化不大,但在此期间城镇化水平不断提高,所以当地经济总量也在增加,故在此期间第三产业产值也应增加,③错。据图可知,崇明区产业结构发生变化,④错。因此A正确。第12题,崇明区位于“长三角”地区,区域内经济发达,居民消费水平高。崇明区独特的自然环境适宜发展休闲旅游业。A正确。]
下图为我国某县所在地区等高线地形图。读图,回答13~15题。
13.当前该县面临的最严峻的生态环境问题是( )
A.土地盐碱化 B.土地沙漠化
C.湿地破坏 D.水土流失
14.该县东南部这一生态环境问题较为严重的自然原因主要是( )
A.地形坡度较大 B.降水强度较大
C.河流密度较高 D.地表土质疏松
15.针对该地生态环境问题产生的人为原因,该县应采取的主要工程措施是( )
A.地膜覆盖 B.土地复垦
C.植树造林 D.打坝淤地
13.D 14.A 15.B [第13题,根据图中经纬度可以判断该县位于黄土高原,其最严峻的生态环境问题是水土流失。第14题,读图可知,该县东南部等高线密集,说明地形坡度大,水流速度快,流水侵蚀作用强,故水土流失问题较为严重。第15题,结合图例可以看出,该地水土流失产生的人为原因主要为采煤,所以矿区土地复垦是减轻水土流失的主要工程措施;地膜覆盖解决不了大面积的水土流失问题;植树造林是生物措施,不是工程措施;打坝淤地属于小流域沟谷的保土措施,对于坡地来说效果较差。]
二、综合题
16.阅读图文资料,完成下列要求。
粤港澳大湾区是由香港、澳门两个特别行政区和广东省的广州、深圳、珠海、佛山、中山、东莞、惠州、江门、肇庆九市组成的城市群(如下图),是国家建设世界级城市群和参与全球竞争的重要空间载体。2018年10月港珠澳大桥通车,为粤港澳大湾区的发展提供了新的通道。
(1)简述建设粤港澳大湾区城市群的区位条件。
(2)说明粤港澳大湾区的建设对该区域工业企业发展的有利影响。
(3)分析港珠澳大桥的开通对粤港澳大湾区城市群发展的有利影响。
[解析] 第(1)题,城市群的区位条件可从自然条件(地形、气候、水源等)、社会经济条件(经济、交通等)两方面分析。第(2)题,建设粤港澳大湾区有利于加强内地与港澳企业交流合作;有利于改善基础设施;同时促进区域内企业联系,加强分工与协作。第(3)题,可从缩短时间距离、加强联系等角度分析。
[答案] (1)气候温和湿润、河流众多,水资源丰富;人口众多,工业企业众多,经济发达;濒临南海,铁路运输、公路运输、河运、海运等交通便利。
(2)有利于深化内地和港澳企业在技术、人才等方面的交流合作,提升竞争力;有利于加强工业企业联系,促进分工与合作;有利于不断完善基础设施,为企业成长提供保障。
(3)缩短香港、珠海和澳门三地以及珠江口两岸的时间距离,提高城市间的交通通达性;加强广州、深圳、香港中心城市的辐射带动作用,促进粤港澳大湾区城市群的内部联系,促进分工与协作,优化城市群的空间结构。
17.阅读材料,回答下列问题。
材料一 湖北省黄石市是武汉都市圈的副中心城市,有“青铜古都”“钢铁摇篮”“水泥故乡”之称。图1为黄石市区位示意图。
材料二 黄石市2008年被确定为资源枯竭转型试点城市,2015年年底关闭第一批露天矿山,采掘业产值明显下降。图2为2008~2017年黄石市GDP和三大产业结构统计图,图3为2008~2017年黄石市轻重工业产值统计图。
图1
图2
图3
(1)简述当前黄石市产业结构的特点。
(2)说明目前黄石市第二产业发展的有利条件。
(3)简析黄石市第二产业转型升级的主要方向。
(4)要实现黄石市可持续发展,你认为可采取哪些有效措施?
[解析] 第(1)题,描述产业结构特点时,应主要从三大产业结构的比重及变化、主导产业等方面分析。由图2和图3可知,黄石市的产业结构中第二产业占比在50%以上,说明该市以第二产业为主,第二产业中重工业为主导产业,第一产业比重最低。第(2)题,黄石市第二产业发展的区位优势应主要从当地的产业基础、交通运输、政策、劳动力以及大城市辐射带动作用等方面分析。第(3)题,由材料分析可知,黄石市第二产业以重工业为主,所以其发展方向可以平衡轻重工业比重、提高工业的科技含量以及工业产品的附加值等方面分析。第(4)题,在分析黄石市可持续发展的措施时,应主要从优化产业结构、恢复生态环境、防治环境污染、加大科技投入、提高资源利用率等方面分析。
[答案] (1)以第二产业为主;第二产业中重工业占据主导地位;第一、第三产业占比较低;第三产业占比大于第一产业。
(2)产业基础好;临江水运便利;政策扶持;距中心城市武汉近;劳动力丰富。
(3)轻型化(提高轻工业比重);高附加值化(提升产品的附加值);高科技化(积极发展高新技术产业);加强传统优势工业技术改造。
(4)优化产业结构;增加就业岗位;提高资源利用率;加快生态恢复;防治环境污染;推进城市化进程。
18.阅读材料,回答下列问题。
材料一 塔吉克斯坦是位于中亚地区的内陆国家,经济基础薄弱,产业结构单一,是一个传统的农业国家。其境内矿产资源丰富,采矿业是该国的主要工业部门之一。目前该国积极吸引外资对本国矿产资源进行开发。
材料二 下图为塔吉克斯坦矿产资源分布简图。
(1)该国矿产资源开发的有利条件有哪些?
(2)水资源短缺是限制该国矿产资源开发的重要因素之一,该问题产生的原因有哪些?试分析解决该问题的对策。
(3)为加强该国矿产资源的综合开发利用,需要采取哪些措施?
[解析] 第(1)题,由图文材料可知,该国矿产资源储量丰富、品种齐全,再加上该国政府政策的支持、距离我国消费市场较近等,为该国矿产资源的开发提供了有利条件。第(2)题,该国降水少,但人口的增加和工农业生产的发展对水资源的需求量大,导致该国水资源缺乏,限制了该国矿产资源开发,可通过跨流域调水和提高水资源利用率等措施来应对该问题。第(3)题,应从延长产业链、提高矿产资源的外运能力、加大对工业“三废”的治理等方面分析。
[答案] (1)储量丰富;品种齐全;政府政策的支持;距离我国消费市场较近等。
(2)原因:该国是中亚地区的内陆国家,降水稀少;人口的增加和工农业生产的发展,对水资源的需求量增加。
对策:实施跨流域调水;加强水资源的循环利用,提高水资源的利用率。
(3)延长产业链,大力发展矿产资源深加工工业;修建公路和铁路,提高矿产资源的外运能力;美化、绿化环境,加大对工业“三废”的治理,减轻矿产资源开发带来的生态环境问题等。
19.阅读材料,回答下列问题。
年降水量与林木覆盖率、草地覆盖率间存在密切的相关性。根据年降水量与林木覆盖率、草地覆盖率的对应关系,可以确定林草界线。下面两图分别为年降水量与林草覆盖率的关系图(图A)及我国局部地区年降水量的空间分布图(图B)。
图A
图B
(1)简述图B所示区域天然植被类型的空间分布特征,并说明成因。
(2)分析甲区域水土流失严重的原因。
(3)简述甲区域防治水土流失的生物措施。
[解析] 第(1)题,由图中年等降水量线的分布可知,图B所示区域年降水量东南多、西北少。结合图A可推断植被类型从西北部的荒漠草原向东南部的森林递变。第(2)题,由经纬度可知,该区域位于黄土高原。分析其水土流失的原因,应考虑降水、地形、植被等因素。第(3)题,从甲区域的位置特征来看,降水量为400~530 mm,适宜栽培耐旱的草本植物及灌丛;甲区域位于河流支流的发源地,河谷发育,应注意立体开发和治理等。
[答案] (1)年降水量小于400 mm的西北部为荒漠草原地区,水分条件不适宜林木的生长,地带性植被为草原,故草地覆盖率较大。年降水量大于530 mm的东南部为半湿润地区,适宜木本植被生长,故林木覆盖率较高。年降水量为400~530 mm的地区是林草过渡区。
(2)甲区域位于黄土高原,土质疏松,降水季节变化大,夏季多暴雨;开垦历史悠久,植被破坏严重;位于河流上游,沟谷发育,流水侵蚀作用较强,水土流失严重。
(3)栽培耐旱植物;小流域垂直空间注重林、灌、草的合理配置;进行退耕还林(草)的生物工程建设等。

