2021学年第二章 区域发展本章综合与测试导学案
展开请根据下面的体系图快速回顾本章内容,把各序号代表的含义填到对应的方框内,构建出清晰的知识网络。
①长江三角洲城市群
②基础设施
③污染
④社会保障
⑤人为因素
⑥工程措施
⑦以小流域为单元的综合治理
[学思心得]
我国生态环境问题已经非常严重,形成这些问题有其自然原因,但主要是巨大的人口压力,再加上不合理的开发活动造成的。我们已经认识到这一问题的严重性,国家和政府已经下定决心整治生态环境。
1.我国区域生态环境问题产生的原因分析
有关区域生态环境建设(如水土流失、荒漠化、森林开发、湿地的开发等)问题分析中,首先需要分析该区域的地理背景,从自然与人为角度找出该区域生态环境问题产生的原因,并针对原因制定相应的治理措施。
(1)自然原因
①地形原因(地形类型、地势起伏状况等)。
②气候原因(热量条件、降水条件、风力、风向等)。
③土壤条件(土壤组成、肥力等)。
④植被原因(疏密状况、季节变化等)。
⑤河流原因(流量大小、侵蚀强度或沉积强度等)。
(2)人为原因
包括当地农业结构、居民能源消费结构、生产技术、政策导向等。
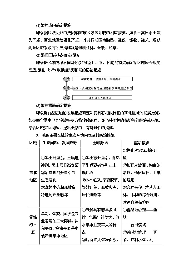
2.区域生态环境问题治理措施的分析
(1)根据成因确定措施
即根据区域问题的成因确定该区域应采取的相应措施,如黄土高原水土流失严重、西北地区荒漠化严重,其共同成因为滥垦、滥伐、滥牧、滥采,所以两地区应采取的对应措施就是退耕还林、还牧、还草。
(2)根据区域特点确定措施
即根据区域内部不同部分(如河流上、中、下游)的特点确定某区域应采取的相应措施,如淮河流域洪灾频发的防治措施:
(3)根据措施确定措施
即根据典型区域的发展措施确定和其具有相似特征的其他区域的发展措施。如参照宁夏中卫县沙坡头草方格沙障治理、亚马孙雨林的保护等的经验或措施,结合区域实际问题,提出类似的且有针对性的措施。
3.我国主要区域的生态环境问题及其防治措施
1.农牧过渡带是较为脆弱的地区。读我国近代农牧过渡带范围图,完成(1)~(2)题。
(1)下列措施能有效防治甲地区荒漠化的是( )
A.加强天气预报 B.改变农业生产结构
C.发展耐旱农作物 D.全面种草,发展畜牧业
(2)农牧过渡带会随着人类的生产活动的改变发生移动。推断在近代之前的农牧过渡带可能位于现在过渡带的( )
A.西北方向B.东南方向
C.现在位置D.北方
(1)B (2)B [第(1)题,甲地主要表现为过度农垦造成的环境问题,解决措施应为改变农业生产结构。第(2)题,历史上的农牧过渡带位于现在的东南方向,由于过度农垦造成过渡带向西北方向移动。]
2.阅读图文材料,完成下列问题。
艾比湖位于天山北坡,曾经是一个淡水湖,现在是新疆第一大咸水湖。20世纪50年代流入艾比湖的大小河流有23条;但随着大规模农垦及修建水库,20世纪70年代后期至今,入湖的河流只有博尔塔拉河和精河,导致湖泊面积不断缩小,大片湖区干涸。下图为艾比湖地理位置示意图。
(1)分析艾比湖湖水由淡变咸的原因。
(2)推测艾比湖湖面最大的季节,并说明理由。
(3)分析艾比湖大片湖区干涸带来的影响。
(4)请就艾比湖的生态环境保护提出建议。
[解析] 解题时要注意结合当地的气候条件来分析。第(1)题,从经纬度位置看,该湖泊位于西北内陆地区,降水量与蒸发量的变化决定了湖水的咸淡变化;同时考虑全球变暖的影响;材料中提到“20世纪50年代流入艾比湖的大小河流有23条”“随着大规模农垦及修建水库,20世纪70年代后期至今,入湖的河流只有博尔塔拉河和精河”,说明入湖水量减少,导致湖水变咸。第(2)题,艾比湖位于我国西北内陆温带大陆性气候区,注入该湖的河流的主要补给水源是大气降水和冰川融水,河流的汛期为夏季,故艾比湖湖面最大的季节是夏季。第(3)题,艾比湖大片湖区干涸,会影响湖泊的水质、调节气候的能力、生物多样性,会加剧土地荒漠化趋势。第(4)题,从合理利用水资源角度分析即可。
[答案] (1)艾比湖地处西北内陆地区,干旱少雨,蒸发旺盛,导致湖水盐分不断累积;气候变化,使该地区气候趋向暖干化,蒸发量加大;大规模农垦及修建水库等人类活动使入湖水量大大减少,对湖水的稀释作用减弱等。
(2)夏季。注入艾比湖的河流的主要补给水源是大气降水和冰川融水,其汛期出现在夏季。
(3)湖水自净能力减弱,水质变坏;蒸发量减少,调节气候的能力下降;渔业资源减少,鸟类栖息环境恶化,生物多样性减少;湖底裸露面积不断增加,盐渍化和沙化加重,影响北疆地区的生态环境。
(4)调整农业结构,发展高效节水农业;发展循环经济,提高水资源的利用率。我国主要区域的生态环境问题分析
区域
生态问题、发展障碍
形成原因
整治措施
东北地区
①黑土开垦后,土壤遭冲刷,黑土层日渐变薄
②沼泽地的开垦引起生态恶化
③森林生态和森林资源遭到严重破坏
①黑土被开垦后,自然平衡受到破坏引起土壤冲刷
②林木超采,采育脱节,毁林开荒,森林火灾,居民烧柴等
①停止对沼泽地的开垦
②加强对坡面、沟壑的治理,植树造林,土壤的培肥
③合理采伐,营造人工林,木材的综合利用,建设自然保护区
黄淮海平原
旱涝、盐碱、风沙是农业发展的三大障碍。冲积平原、滨海平原是中低产田集中地区
①气候具有春旱多风沙、气温年较差大、降水集中且变率大等特点
②片面扩大灌溉面积,大水漫灌、只灌不排以及不合理开垦土地
①低湿地治理——鱼塘
——台田模式
②盐碱地治理——调节、控制水盐运动
南方丘陵山区
水土流失严重,危害大于黄土高原,导致石质裸露,不能恢复,形成“红色荒漠”
能源短缺,农村薪柴匮乏,乱砍滥伐
①发展立体农业
②解决生活用能问题、发展沼气、营造薪炭林、炉灶革新、推广生活用煤
西北干旱半干旱地区
土地荒漠化——世界上荒漠化最严重的国家之一
①干旱的大陆性气候,多大风
②原生沙质荒漠、砾质荒漠
③过度樵采、过度放牧、过度农垦,水资源利用不当,工矿开发,居民点和道路建设
①消除贫困
②早期预警
③生物固沙、沙障固沙
地理选择性必修2 区域发展第二章 区域发展本章综合与测试学案: 这是一份地理选择性必修2 区域发展第二章 区域发展本章综合与测试学案,共5页。
中图版 (2019)选择性必修2 区域发展第一章 区域类型与区域差异本章综合与测试导学案: 这是一份中图版 (2019)选择性必修2 区域发展第一章 区域类型与区域差异本章综合与测试导学案,共7页。
高中地理中图版 (2019)选择性必修2 区域发展第三章 区域协调本章综合与测试导学案及答案: 这是一份高中地理中图版 (2019)选择性必修2 区域发展第三章 区域协调本章综合与测试导学案及答案,共6页。

