中职专业课第二节 结核菌素试验的方法、结果判定及临床意义精品同步测试题
展开第十四章 结核病患儿的护理
同学们,基础计划免疫程序告诉我们,小儿须在生后的1、2天内接种卡介苗,接种卡介苗3个月后必须做结核菌素试验。接种卡介苗的目的是为了预防小儿被感染结核病。什么是结核菌素试验?怎样做结核菌素实验?如何判定其结果?结核菌素试验的结果都有哪些临床意义?我们这一章要学习的内容就是有关小儿结核病的护理及实验室检查的相关内容。要求同学们掌握结核素菌素试验的方法、结果判定及临床意义;原发性肺结核(原发综合征、支气管淋巴结核)的症状与体征。结核性脑膜炎的特点、分期及其临床表现和脑脊液检查。
第二节 结核菌素试验
知识要点 1.结核菌素及实验方法 2.结核菌素试验结果判定 3.结核菌素实验结果的临床意义 |
一、结核菌素
结核菌素实验可测定受试者是否感染过结核杆菌。小儿受结核杆菌感染4~8周后,其结核菌素试验呈阳性反应。是由于致敏淋巴细胞和巨噬细胞积聚在真皮的血管周围,且血管通透性增高,在注射局部形成硬结。常用的结核菌素试验的试液有以下两种:
1.旧结核菌素(old tuberculin,OT) OT是以甘油蛋白胨肉汤为培养基培养的结核菌产生的特异产物,有杂质,但其重要成分为结合蛋白。
2.结核菌纯蛋白衍生物(protein purified derivative,PPD) PPD不含任何非特异性物质,试验结果更准确,应用较多。
二、试验的方法
一般用用OT或者PPD制剂1:2000稀释液0.1ml(含结核菌素5单位),在左前臂屈侧中、下1/3交界处皮内注射,使之形成6~10mm的皮丘。对有明显结核接触史或结核过敏现象(结节性红斑、疱疹性结膜炎)等,要用1:10000(含1个结核菌素单位)的稀释液开始,以防止局部或病灶的强烈反应。若测试为阴性,可逐渐增加浓度复试,如果1:100仍阴性,可除外结核感染。
三、结果判定
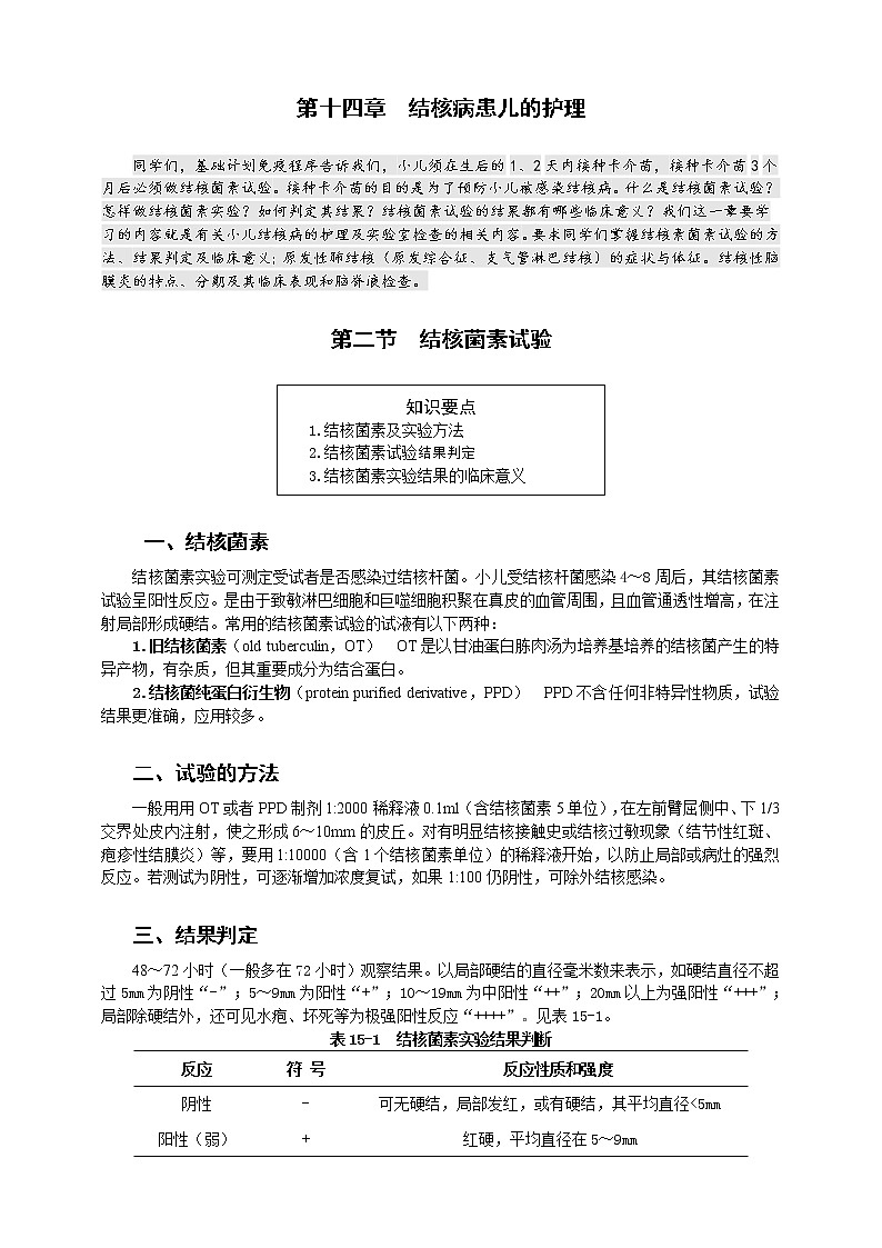
48~72小时(一般多在72小时)观察结果。以局部硬结的直径毫米数来表示,如硬结直径不超过5mm为阴性“-”;5~9mm为阳性“+”;10~19mm为中阳性“++”;20mm以上为强阳性“+++”;局部除硬结外,还可见水疱、坏死等为极强阳性反应“++++”。见表15-1。
表15-1 结核菌素实验结果判断
反应 | 符 号 | 反应性质和强度 |
阴性 | - | 可无硬结,局部发红,或有硬结,其平均直径<5mm |
阳性(弱) | + | 红硬,平均直径在5~9mm |
阳性(中) | + + | 红硬,平均直径在10~19mm |
阳性(强) | + + + | 红硬,平均直径≥20mm |
阳性(极强) | + + + + | 除硬结外还有水泡、坏死(无论硬结的直径大小) |
四、临床意义
1.阳性反应 ①接种卡介苗后。②未接种卡介苗的年长儿无临床症状、仅呈一般阳性反应者,表示曾感染过结核杆菌。③强阳性反应者,表示体内有活动性结核病;④3岁以下尤其是1岁以内未接种过卡介苗者,中阳性反应表示体内有新的结核病灶,年龄愈小,活动性结核的可能性越大;⑤由阴性反应转为阳性的,或反应强度由原来小于10mm增至大于10mm,且增加幅度大于6mm,表示新近有感染
2.阴性反应 ①未感染过结核;②结核菌素效价不足或错误的技术操作;③结核菌感染后的结核变态反应前期(初次感染4~8周内);④假阴性反应见于应用糖皮质激素、机体免疫功能低下或受抑制所致、淋巴细胞免疫系统缺陷、或者患麻疹、重度营养不良、百日咳、严重结核病或老年人等。
五、预防与治疗
【预防】
1.控制传染源 结核菌涂片阳性病人是主要传染源,早发现、早隔离、早治疗。
2.切断传播途径 结核病人的痰液用漂白粉消毒、用物煮沸;注意卫生,不随地吐痰。
3.保护易感人群 预防呼吸道感染、避免着凉;积极防治急性传染病,如麻疹、百日咳等。加强营养、增强体质,提高机体自身的抵抗力。按时接种卡介苗,定期复查结核菌素试验,出现阴性时,积极补种卡介苗。接种时需注意禁忌症。
4.药物性预防 需要进行药物预防的有:①密切接触开放性肺结核病人的小儿。②3岁以下婴幼儿未接种过卡介苗、并且结核菌素实验阳性者。③结核菌素试验新近由阴性转为阳性者。④结核菌素实验阳性伴有结核中毒症状者。⑤结核菌素实验阳性、新近患麻疹或者百日咳的小儿。⑥结核菌素实验阳性、需要长期使用糖皮质激素或者免疫抑制剂者。
【治疗】
1.治疗原则 加强营养、适当休息;早期、适量、联合、全程、规律应用抗结核药物。
2.抗结核药物 全杀菌药有异烟肼(INH)、利福平(RFP);半杀菌药有链霉素(SM)和吡嗪酰胺(PZA);抑菌药有乙胺丁醇(EMB)、乙硫异烟胺(ETH)。
3.抗结核治疗方案
(1)普通疗法:用于无明显症状的原发型肺结核,服用异烟肼、利福平和(或)乙胺丁醇。疗程为9~12个月。
(2)两阶段疗法:用于活动性原发型肺结核、急性粟粒型肺结核、结核性脑膜炎。①强化治疗阶段联用3、4种杀菌药联合使用(INH、RFP、PZA及SM),长程3~4月,短程2个月;②巩固治疗阶段:联用2种抗结核药(连续应用INH、RFP或EMB。RFP或EMB),长程12~18个月,短程4个月。总疗程大于12个月。
(3)短程疗法:选用6个月短程化疗方案。
【同步训练】
- 下列有关结核菌素实验的概念正确的是
A.结核菌素实验阴性可排除结核病 B.卡介苗接种成功,结核菌素反应呈阴性
C.结核菌素实验阳性,可确诊有结核病 D.结核菌素试验后12小时观察结果准确
E.严重肺结核病时,结核菌素实验可能会有阴性反应
2.婴儿,15个月岁,生后未接种卡介苗,体质较弱。近一个月咳嗽,食欲不振,午后微热,体温37.8℃,肺听诊呼吸音粗,无水泡音,为确诊,应首选哪种检查最好?
A.全血常规 B.肺部CT C.结核菌素实验 D.血清病毒抗体测定 E.血沉
【护士执业资格考试链接】
1.关于结核病发病机制错误的是
A.机体受结核菌感染后产生免疫力,同时也产生变态反应 B.结核的免疫主要是体液免疫
C.结核变态反应属IV型变态反应 D.结核变态反应在一定条件下与免疫是平行一致的
E.结核变态反应对免疫的影响有双重作用
2.做结核菌素试验后,判断其结果以下正确的是
A.硬结直径5~9mm(-) B.硬结直径10~20mm(+) C.硬结直径大于20mm(++)
D.有水疱或局部坏死为(++++) E.硬结直径大于20mm(+)
3.做结核菌素试验,注射后多长时间观察结果:
A.24~48小时 B.48~72小时 C.3~4小时 D.4~8小时 E.20分钟
4.皮内注射PPD实验方法,皮丘直径应为
A. 1~3mm B. 3~5mm C. 6~10mm D. 5~9mm E. 7~9mm
(2~3题共用题干)结核病是一种严重危害人民健康的慢性传染病,全球有约20亿人被感染,每年新出现结核病患者约800~1000万,每年因结核病死亡人数约为200~300万。
BDBC
通用版儿科护理第五节 小儿肺炎的护理精品测试题: 这是一份通用版儿科护理第五节 小儿肺炎的护理精品测试题,共8页。试卷主要包含了占门诊患儿的60%~70%等内容,欢迎下载使用。
通用版第八章 急性传染病患儿的护理第三节 水痘患儿的护理优秀课后作业题: 这是一份通用版第八章 急性传染病患儿的护理第三节 水痘患儿的护理优秀课后作业题,共7页。
通用版第二节 麻疹患儿的护理精品同步练习题: 这是一份通用版第二节 麻疹患儿的护理精品同步练习题,共6页。试卷主要包含了2℃之间,前驱期,随后迅速增多并融合,如何预防麻疹病毒的传播?,病例讨论,不恰当护理措施是等内容,欢迎下载使用。

