还剩9页未读,
继续阅读
成套系列资料,整套一键下载
人教版高中生物选择性必修3生物技术与工程章末综合测评1发酵工程含答案
展开
这是一份人教版高中生物选择性必修3生物技术与工程章末综合测评1发酵工程含答案,共12页。
章末综合测评(一) 发酵工程
一、选择题
1.(2020·北京朝阳区一模)某位同学在制作果酒时,如果改成制作果醋,不需要改变的是( )
A.发酵过程的环境温度
B.发酵液中的氧气含量
C.培养液中的营养成分
D.检测发酵产物的试剂
C [果酒制作的适宜温度一般控制在18~30 ℃,果醋制作的适宜温度为30~35 ℃,A项需要改变;果酒制作后期需要无氧环境,果醋制作需要有氧环境,B项需要改变;制作果酒改成制作果醋时,无需更换培养液中的营养成分,C项不需要改变;检测产生果酒(酒精)的简单方法是用酸性条件下的重铬酸钾检测;检测产生果醋(乙酸)的简单方法是嗅味和品尝进行初步鉴定,再检测和比较发酵前后的pH变化(可用pH试纸)进一步确认,D项需要改变。]
2.(2020·海南高三模拟)下列关于果酒和果醋的制作过程的叙述,错误的是( )
A.二者的发酵菌种不同,但两菌种消耗葡萄糖的部位相同
B.二者都应用体积分数为70%的酒精对发酵瓶消毒
C.在变酸的果酒表面所观察到的菌膜可能是乳酸菌的菌落
D.二者可用同一装置,但需控制不同的发酵条件
C [酒精发酵利用的菌种是酵母菌,醋酸发酵利用的菌种是醋酸菌,酵母菌通过无氧呼吸消耗葡萄糖,醋酸菌通过有氧呼吸消耗葡萄糖,两菌种消耗葡萄糖的部位都是细胞质基质,A项正确;酒精发酵和乙酸发酵,都需用体积分数为70%的酒精对发酵瓶消毒,B项正确;在变酸的果酒表面所观察到的菌膜可能是醋酸菌的菌落,不可能是乳酸菌的菌落,因为乳酸菌是厌氧细菌,C项错误;制作果酒和果醋可用同一装置,但需控制不同的发酵条件,如前者温度需控制在18~30 ℃,后者温度需控制在30~35 ℃,D项正确。]
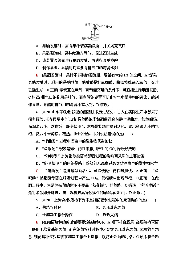
3.下图为果酒和果醋的发酵装置,下列有关说法正确的是( )
A.果酒发酵时,需将果汁装满发酵瓶,并关闭充气口
B.果醋发酵时,需持续通入氧气,促进乙酸生成
C.该装置必须先进行果酒发酵,再进行果醋发酵
D.制作果酒、果醋时均需要将排气口的弯管水封
B [果酒发酵时,果汁不能装满发酵瓶,要留有大约1/3的空间,A错误;果醋发酵时,利用的是醋酸菌,醋酸菌是好氧细菌,故需持续通入氧气,促进乙酸生成,B正确;该装置在氧气、葡萄糖充足的条件下,可直接进行果醋发酵,C错误;排气口的作用是排气,而弯管的设置可防止空气中微生物的污染,故制作果酒、果醋时排气口的弯管不需水封,D错误。]
4.(2020·山东等级考)我国的酿酒技术历史悠久,古人在实际生产中积累了很多经验。《齐民要术》记载:将蒸熟的米和酒曲混合前需“浸曲发,如鱼眼汤,净淘米八斗,炊作饭,舒令极冷”。意思是将酒曲浸到活化,冒出鱼眼大小的气泡,把八斗米淘净,蒸熟,摊开冷透。下列说法错误的是( )
A.“浸曲发”过程中酒曲中的微生物代谢加快
B.“鱼眼汤”现象是微生物呼吸作用产生的CO2释放形成的
C.“净淘米”是为消除杂菌对酿酒过程的影响而采取的主要措施
D.“舒令极冷”的目的是防止蒸熟的米温度过高导致酒曲中的微生物死亡
C [“浸曲发”是将酵母菌活化,可以使微生物代谢加快,A正确;“鱼眼汤”是指酵母菌在呼吸过程中产生CO2,使溶液中出现气泡,B正确;在做酒过程中,为消除杂菌的影响主要靠“炊作饭”,即蒸熟,C错误;“舒令极冷”是将米饭摊开冷透,防止温度过高导致微生物(酵母菌死亡),D正确。]
5.(2020·上海高考模拟)下列不是细菌接种过程中的无菌操作的是( )
A.灼烧接种环 B.高压蒸汽灭菌
C.于超净工作台操作 D.靠近火焰
B [在细菌接种的前后都需要灼烧接种环,A项不符合题意;高压蒸汽灭菌一般用于培养基的灭菌,而在细菌接种过程中不需要高压蒸汽灭菌,B项符合题意;细菌接种过程应该在超净工作台上操作,以防止杂菌的污染,C项不符合题意;细菌接种过程应该在酒精灯火焰附近进行,以防止杂菌的污染,D项不符合题意。]
6.(2020·江苏海安高中高二检测)下列关于微生物培养所需营养物质的叙述,正确的是 ( )
A.碳源物质不可能同时是氮源
B.无机氮源也能提供能量
C.凡是碳源都能提供能量
D.固体培养基中的琼脂也可以作为碳源
B [有的碳源可同时是氮源,如牛肉膏、蛋白胨,A项错误;NH3可为硝化细菌提供能量和氮源,B项正确;有的碳源不能提供能量,如硝化细菌利用CO2,C项错误;固体培养基中的琼脂是凝固剂,不能作为碳源,D项错误。]
7.(2020·上海松江区高二期末)下列实验室培养微生物的操作措施中,不能获得较纯菌种的是 ( )
A.土壤样品灭菌处理后进行稀释涂布分离纯化
B.培养皿、接种工具和培养基等进行灭菌
C.操作过程需在酒精灯火焰旁进行并在适宜条件下培养
D.若是固体培养基,则培养时需把培养皿倒置
A [土壤样品不能进行灭菌,否则得不到要分离纯化的菌种,A项符合题意;要获得纯净的菌种,在培养细菌的整个过程中都严格要求无菌,所有用于菌种培养的器皿、接种用具和培养基等均需要进行灭菌,B项不符合题意;操作过程要严格无菌,所以在酒精灯附近操作,培养菌种需要在其适宜的条件下培养,保证菌种的生长,C项不符合题意;倒置培养能避免水珠滴入培养基中造成污染,还能防止培养基中水分过快地挥发,D项不符合题意。]
8.(2020·辽宁丹东高二期末)下列关于消毒、灭菌的方法,描述不正确的是( )
A.接种用的无菌操作台要进行灭菌处理
B.用巴氏消毒法处理牛奶是因为高温易破坏牛奶的营养成分
C.煮沸半小时后的凉开水中仍含有部分芽孢和孢子
D.对接种环灼烧灭菌后,要等其温度下降再进行接种
A [接种用的无菌操作台一般用紫外线消毒处理,A项错误;用巴氏消毒法处理牛奶是因为高温易破坏牛奶的营养成分,B项正确;煮沸仅杀死微生物的营养细胞和一部分芽孢,因此煮沸半小时后的凉开水中仍含有部分芽孢和孢子,C项正确;对接种环灼烧灭菌后,要等其温度下降再进行接种,D项正确。]
9.(2020·广东东莞高二月考)下列培养基能鉴定分解尿素细菌的是( )
A.KH2PO4、Na2HPO4、MgSO4·7H2O、尿素、琼脂、水、酚红指示剂
B.KH2PO4、Na2HPO4、MgSO4·7H2O、葡萄糖、尿素、水、酚红指示剂
C.KH2PO4、Na2HPO4、MgSO4·7H2O、葡萄糖、尿素、琼脂、水、酚红指示剂
D.KH2PO4、Na2HPO4、MgSO4·7H2O、牛肉膏、蛋白胨、琼脂、水、酚红指示剂
C [A项培养基中没有碳源,A项不符合题意;B项培养基中没有琼脂,为液体培养基,而鉴定分解尿素的细菌应该用固体培养基,B项不符合题意;C项培养基中有琼脂,以尿素为唯一氮源,且含有碳源、无机盐、水和酚红指示剂,可以鉴定分解尿素细菌,C项符合题意;D项培养基没有以尿素为唯一氮源,不能鉴定分解尿素细菌,D项不符合题意。]
10.(2020·江苏高考)为纯化菌种,在鉴别培养基上划线接种纤维素降解细菌,培养结果如图所示。下列叙述正确的是( )
A.倒平板后需间歇晃动,以保证表面平整
B.图中Ⅰ、Ⅱ区的细菌数量均太多,应从Ⅲ区挑取单菌落
C.该实验结果因单菌落太多,不能达到菌种纯化的目的
D.菌落周围的纤维素被降解后,可被刚果红染成红色
B [倒平板后无需间歇晃动,A错误;图中Ⅰ区、Ⅱ区的细菌数量太多,Ⅲ区的细菌数量较少,可从Ⅲ区挑取单菌落,B正确;Ⅲ区中存在单菌落,该实验结果能达到菌种纯化的目的,C错误;刚果红能与纤维素形成红色复合物,但不能和纤维素水解后的纤维二糖和葡萄糖形成红色复合物,因此菌落周围的纤维素被降解后,不能被刚果红染成红色,D错误。]
11.(2021·江苏省适应性测试)平板涂布是分离菌种常用的方法,下列相关叙述不恰当的是( )
A.固体培养基灭菌后,应冷却至50 ℃左右时倒平板
B.倒好的平板需立即使用,以免表面干燥,影响菌的生长
C.平板涂布分离到的单菌落需进一步划线纯化
D.平板涂布法既可用于微生物的分离,也可用于微生物的计数
B [固体培养基灭菌后,应冷却至50 ℃左右时倒平板,固体培养基中含有琼脂,40 ℃左右会凝固,因此温度过低会导致培养基凝固无法倒平板,A正确;倒好的平板需要冷却后使用,且不宜久存,以免表面干燥,影响接种后微生物的生长,B错误;平板涂布分离到的单菌落仍需进一步划线纯化,以利于菌种保藏,C正确;结合分析可知,平板涂布法既可用于微生物的分离,也可用于微生物的计数,D正确。]
12.(2020·浙江高考)下列关于微生物培养及利用的叙述,错误的是( )
A.利用尿素固体培养基可迅速杀死其他微生物,而保留利用尿素的微生物
B.配制培养基时应根据微生物的种类调整培养基的pH
C.酵母菌不能直接利用糯米淀粉发酵得到糯米酒
D.适宜浓度的酒精可使醋化醋杆菌活化
A [利用尿素固体培养基筛选尿素分解菌时,尿素固体培养基并不直接杀死其他微生物,而是其他微生物不能以尿素为氮源,无法在尿素固体培养基中存活,A错误;不同的微生物生长所需的最适pH不同,如细菌适宜生活在中性偏碱环境,霉菌适宜生活在中性偏酸环境,因此配制培养基时应根据微生物的种类调整培养基的pH,B正确;利用糯米酿酒需要先进行糖化,酵母菌不能直接利用淀粉进行发酵,C正确;醋化醋杆菌的发酵底物为一定浓度的酒—水混合物,适宜浓度的酒精可使醋化醋杆菌活化,D正确。]
13.下列关于发酵工程的说法,错误的是( )
A.发酵工程产品主要是指微生物的代谢物、酶和菌体本身
B.可以通过人工诱变选育新菌株
C.培养基、发酵设备和菌种必须经过严格的灭菌
D.环境条件的变化既影响菌种的生长繁殖又影响菌体代谢物的形成
C [发酵工程产品可以是微生物本身,也可以是其代谢物,A项正确;可以从自然界中筛选优良菌种,也可以通过人工诱变或基因工程选育新菌株,B项正确;培养基、发酵设备必须经过严格的灭菌,但菌种不能灭菌,C项错误;环境条件的变化既影响菌种的生长繁殖又影响菌体代谢物的形成,D项正确。]
14.下图所示制作果酒和果醋的流程,下列相关叙述中,不正确的是( )
A.①为冲洗,目的是去掉葡萄表面的污物,但不能冲洗次数过多
B.②为果酒,酒精发酵过程中要严格控制氧气和温度
C.③为果醋,醋酸发酵过程中要间断通气
D.②的制作过程中既涉及有氧呼吸又涉及无氧呼吸
C [①为冲洗,目的是去掉葡萄表面的污物,但不能冲洗次数过多,否则会冲洗掉葡萄表面的野生酵母菌,A正确;酒精发酵的产物是果酒,氧气和温度是影响果酒制作的两个重要因素,需要在发酵过程中严格控制,B正确;③为果醋,果醋制作所用微生物是醋酸菌,醋酸菌是好氧菌,在发酵过程中如果中断氧气供应会抑制醋酸菌的代谢,甚至引起醋酸菌的死亡,所以应持续通入空气,C错误;果酒制作既需要酵母菌的有氧呼吸以大量繁殖,更要通过无氧呼吸产生酒精,D正确。]
15.(2020·天津高二检测)苯酚是工业生产排放的有毒污染物质,自然界中存在着降解苯酚的微生物。某工厂产生的废水中含有苯酚,为了降解废水中的苯酚,研究人员从土壤中筛选获得只能利用苯酚的细菌菌株,筛选的主要步骤如图所示,①为土壤样品。下列相关叙述不正确的是( )
A.图示②中不同浓度碳源的培养基不会影响细菌的数量
B.图示②培养目的菌株的选择培养基中应加入苯酚作为碳源
C.若图中④为对照实验,则其中不应加入苯酚作为碳源
D.使用平板划线法可以在⑥上获得单菌落
A [②中不同浓度的碳源的培养基会影响细菌的数量,A错误;②中的选择培养基中应加入苯酚作碳源,以增大降解苯酚细菌的浓度,B正确;④与⑤的培养基的主要区别在于④的培养基不加入苯酚作碳源,⑤的培养基加入苯酚作碳源,C正确;分离单菌落可以使用稀释涂布平板法和平板划线法,故使用平板划线法可以在⑥上获得单菌落,D正确。]
16.筛选淀粉分解菌需使用以淀粉为唯一碳源的培养基。接种培养后,得到如下图所示的两个菌落,培养平板经稀碘液处理,出现了以菌落为中心的透明圈。相关叙述正确的是 ( )
A.培养基中的淀粉也可为微生物提供氮源
B.两个菌落中的微生物为同一种微生物
C.两个菌落中的微生物均能将淀粉酶分泌至细胞外
D.透明圈直径与菌落直径的比值越小,说明该微生物分解淀粉的能力越大
C [淀粉只含有C、H、O三种元素,因此培养基中的淀粉不能为微生物提供氮源,A项错误;两个菌落的周围均有透明圈,说明两个菌落中的微生物都能分解淀粉,但不一定为同一种微生物,B项错误;两个菌落的周围均有透明圈,说明两个菌落中的微生物均能产生淀粉酶并将淀粉酶分泌至细胞外,C项正确;透明圈是由培养基中的淀粉被微生物产生的淀粉酶分解后而产生的,因此透明圈直径与菌落直径的比值越大,说明该微生物分解淀粉的能力越大,D项错误。]
二、非选择题
17.(10分)鸭梨醋饮属于绿色健康饮品,既保存了鸭梨中的多种氨基酸、维生素、矿物质、有机酸等营养成分,又兼具果醋醒酒护肝、助消化、降低血脂、软化血管等的养生保健功能,深受广大消费者的青睐。下面为鸭梨醋饮的制作流程图,请据图回答问题:
―→
(1)果酒的酿造原理是先使酵母菌进行________以增加酵母菌的数量,然后再通过________获得果酒。
(2)在果酒的自然发酵过程中,起主要作用的是附着在________上的野生型酵母菌。
(3)酒精发酵时一般将温度控制在28 ℃左右,温度过高时,酵母菌代谢减慢甚至死亡,原因是___________________________。
(4)果醋发酵过程中,适宜的温度为________,较高的酒精度通常不适宜进行醋酸发酵,原因是___________________________________。
(5)酒精发酵后转入醋酸发酵前,除改变温度外,还需调整的发酵条件是____________。
[解析] (1)果酒的制作离不开酵母菌,酵母菌在氧气充足时进行有氧呼吸,大量繁殖,在无氧条件下,进行无氧呼吸产生酒精。(2)在果酒的自然发酵过程中,起主要作用的是附着在水果皮上的野生型酵母菌。(3)温度主要影响酶的活性。(4)醋酸菌的最适生长温度为30~35 ℃。酒精浓度过高会抑制醋酸菌的生长和代谢,影响产酸量。(5)醋酸菌是好氧细菌,发酵时需要通入无菌空气。
[答案] (1)有氧呼吸 无氧呼吸 (2)鸭梨皮 (3)温度过高,酶的活性降低或失活 (4)30~35 ℃ 较高浓度的酒精会抑制醋酸菌的生长和代谢,使产酸量下降 (5)通入无菌空气
18.(11分)下图甲、乙是微生物接种常用的两种方式,回答相关问题:
甲 乙
(1)图甲是利用_______法进行微生物接种的,图乙是利用___________法进行微生物接种的。这两种方法所用的接种工具分别是________和________;对这两种接种工具进行灭菌和消毒的方法依次是________和酒精消毒。
(2)平板划线时,为保证微生物的数目随划线次数的增加而逐步减少,每次划线都要从________________开始,平板划线结束后,最后一次划的线不能与第一次划的线________。
(3)接种操作为什么一定要在酒精灯火焰附近进行?
_________________________________________________________________
_______________________________________________________________。
(4)下图是接种后培养的效果图解,其接种方法是__________(填“图甲”或“图乙”)所示方法。
(5)假设用图乙所示方法接种培养结束后,发现培养基上菌落连成一片,可能的原因是什么?
_______________________________________________________________
_______________________________________________________________
_______________________________________________________________。
[解析] (1)图甲和图乙分别是利用平板划线法和稀释涂布平板法进行微生物接种的,这两种方法所用的接种工具分别是接种环和涂布器。(2)平板划线时,每次划线前都要从上一次划线的末端开始,最后一次划线不能与第一次划线相连。(3)在酒精灯火焰附近存在着无菌区域,因此接种常在火焰附近进行。(4)培养基上的菌落分布均匀,接种方法为稀释涂布平板法。(5)采用稀释涂布平板法进行菌种分离时,稀释度要足够高,否则会使微生物不能分散成单个细胞。
[答案] (1)平板划线 稀释涂布平板 接种环 涂布器 灼烧灭菌 (2)上一次划线的末端 相连(或相接、相交、交叉等) (3)酒精灯火焰附近存在着无菌区域 (4)图乙 (5)稀释倍数不够,菌液的浓度太高
19.(9分)多氯联苯是一种对人体有很大危害的有机物,呈油状液体,污染土壤后,很难清除。研究发现部分酵母菌具有分解多氯联苯的作用。为消除这种污染,科研人员计划从受污染的土壤中筛选出高效分解多氯联苯的菌株。
(1)筛选分解多氯联苯的菌株时,应将土壤样品__________后接种到以________为唯一碳源的培养基上,从功能上讲,该培养基属于 ____________。
(2)对初步提取到的菌株要进行________,一般操作方法有两种,上图是________法。
(3)若要测定培养液酵母菌的菌体数,可在显微镜下直接计数。若用____________法统计菌落数,在涂布接种前,随机取若干灭菌后的空白平板进行培养,这样做的目的是____________________。
[解析] (1)依题意可知,筛选分解多氯联苯的菌株时,应将土壤样品稀释(溶解)后接种到以多氯联苯为唯一碳源的培养基上。在该培养基中,只有能降解多氯联苯的微生物才能生长,而其他微生物则不能生长,所以从功能上讲,该培养基属于选择培养基。(2)要对初步提取到的菌株进行纯化。图中采用的操作方法是平板划线法。(3)若要测定培养液酵母菌的菌体数,既可在显微镜下用血细胞计数板直接计数,也可选用稀释涂布平板法统计活菌数目。在涂布接种前,随机取若干灭菌后的空白平板进行培养,其目的是检验平板灭菌是否成功(或倒平板时是否感染杂菌或是否彻底灭菌)。
[答案] (1)稀释(溶解) 多氯联苯 选择培养基 (2)纯培养 平板划线 (3)稀释涂布平板 检验平板灭菌是否成功(倒平板时是否感染杂菌或是否彻底灭菌)
20.(10分)高温淀粉酶在大规模工业生产中有很大的实用性。研究者从热泉中筛选出了能高效生产高温淀粉酶的嗜热菌,其筛选过程如下图所示。请据图回答下列问题:
(1)Ⅰ号培养基从物理状态来看,属于________,从用途来看属于________,应以________作为唯一碳源,原因是________________。
(2)制备固体培养基的基本步骤是配制培养基、灭菌、________。
(3)部分嗜热菌在Ⅰ号培养基上生长时可释放________分解培养基中的淀粉,在菌落周围形成________,挑选相应的菌落,接种到Ⅱ号培养基进一步分离纯化后,再对菌种进行________培养。
(4)对培养基灭菌的方法一般为________________________。
[解析] (1)Ⅰ号培养基从物理状态来看,属于固体培养基,从用途来看,属于选择培养基,由于本实验的目的是筛选出能高效生产高温淀粉酶的嗜热菌,所以以淀粉为唯一碳源。(2)配制固体培养基的基本步骤是计算、称量、溶化、灭菌、倒平板。(3)分解淀粉的嗜热菌在Ⅰ号培养基上生长时可释放淀粉酶,分解培养基中的淀粉,在菌落周围形成透明圈,透明圈越大说明淀粉酶的活性越强,所以要从中挑出透明圈大的菌落,再转移至液体培养基中进行扩大培养。(4)培养基的灭菌方法一般是高压蒸汽灭菌法。
[答案] (1)固体培养基 选择培养基 淀粉 实验目的是筛选出能高效生产高温淀粉酶的嗜热菌,所以以淀粉为唯一碳源 (2)倒平板 (3)淀粉酶 透明圈 扩大 (4)高压蒸汽灭菌法
21.(12分)(2020·江苏高考)产脂肪酶酵母可用于含油废水处理。为筛选产脂肪酶酵母菌株,科研人员开展了相关研究。请回答下列问题:
(1)常规微生物实验中,下列物品及其灭菌方法错误的是________(填编号)。
编号
①
②
③
④
物品
培养基
接种环
培养皿
涂布器
灭菌方法
高压蒸汽
火焰灼烧
干热
臭氧
(2)称取1.0 g某土壤样品,转入99 mL无菌水中,制备成菌悬液,经________后,获得细胞密度不同的菌悬液。分别取0.1 mL菌悬液涂布在固体培养基上,其中10倍稀释的菌悬液培养后平均长出了46个酵母菌落,则该样本中每克土壤约含酵母菌________个。
(3)为了进一步提高酵母菌产酶能力,对分离所得的菌株,采用射线辐照进行________育种。将辐照处理后的酵母菌涂布在以________为唯一碳源的固体培养基上,培养一段时间后,按照菌落直径大小进行初筛,选择直径________的菌落,纯化后获得A、B两突变菌株。
(4)在处理含油废水的同时,可获得单细胞蛋白,实现污染物资源化。为评价A、B两菌株的相关性能,进行了培养研究,结果如图。据图分析,应选择菌株________进行后续相关研究,理由是______________________。
[解析] (1)涂布器一般用干热灭菌法或灼烧灭菌法进行灭菌。(2)99 mL无菌水中加入1.0 g土壤制成的菌悬液为100 mL,取稀释10倍后的菌悬液0.1 mL涂布平板,平板上的平均菌落数为46,则每克土壤约含酵母菌46÷0.1×10×100=4.6×105(个)。(3)辐射可以提高基因突变的频率,利用射线辐照进行的育种为诱变育种。本实验的目的是筛选产脂肪酶的菌株,所用的培养基应该以脂肪(或油脂)为唯一碳源;最终形成的菌落直径越大,形成该菌落的菌株分解脂肪(或油脂)的能力越强,生产脂肪酶的能力也越大。(4)由图可知,相对于菌株A,菌株B的增殖速度更快,降解脂肪能力更强;根据题干信息“在处理含油废水的同时,可获得单细胞蛋白”可进一步推知菌株B处理含油废水时可得到更多的单细胞蛋白,故菌株B更适合作为后续研究的材料。
[答案] (1)④ (2)梯度稀释 4.6×105(或460 000) (3)诱变 脂肪(或油脂) 较大 (4)B 该菌株增殖速度快,单细胞蛋白产量高;降解脂肪能力强,净化效果好
章末综合测评(一) 发酵工程
一、选择题
1.(2020·北京朝阳区一模)某位同学在制作果酒时,如果改成制作果醋,不需要改变的是( )
A.发酵过程的环境温度
B.发酵液中的氧气含量
C.培养液中的营养成分
D.检测发酵产物的试剂
C [果酒制作的适宜温度一般控制在18~30 ℃,果醋制作的适宜温度为30~35 ℃,A项需要改变;果酒制作后期需要无氧环境,果醋制作需要有氧环境,B项需要改变;制作果酒改成制作果醋时,无需更换培养液中的营养成分,C项不需要改变;检测产生果酒(酒精)的简单方法是用酸性条件下的重铬酸钾检测;检测产生果醋(乙酸)的简单方法是嗅味和品尝进行初步鉴定,再检测和比较发酵前后的pH变化(可用pH试纸)进一步确认,D项需要改变。]
2.(2020·海南高三模拟)下列关于果酒和果醋的制作过程的叙述,错误的是( )
A.二者的发酵菌种不同,但两菌种消耗葡萄糖的部位相同
B.二者都应用体积分数为70%的酒精对发酵瓶消毒
C.在变酸的果酒表面所观察到的菌膜可能是乳酸菌的菌落
D.二者可用同一装置,但需控制不同的发酵条件
C [酒精发酵利用的菌种是酵母菌,醋酸发酵利用的菌种是醋酸菌,酵母菌通过无氧呼吸消耗葡萄糖,醋酸菌通过有氧呼吸消耗葡萄糖,两菌种消耗葡萄糖的部位都是细胞质基质,A项正确;酒精发酵和乙酸发酵,都需用体积分数为70%的酒精对发酵瓶消毒,B项正确;在变酸的果酒表面所观察到的菌膜可能是醋酸菌的菌落,不可能是乳酸菌的菌落,因为乳酸菌是厌氧细菌,C项错误;制作果酒和果醋可用同一装置,但需控制不同的发酵条件,如前者温度需控制在18~30 ℃,后者温度需控制在30~35 ℃,D项正确。]
3.下图为果酒和果醋的发酵装置,下列有关说法正确的是( )
A.果酒发酵时,需将果汁装满发酵瓶,并关闭充气口
B.果醋发酵时,需持续通入氧气,促进乙酸生成
C.该装置必须先进行果酒发酵,再进行果醋发酵
D.制作果酒、果醋时均需要将排气口的弯管水封
B [果酒发酵时,果汁不能装满发酵瓶,要留有大约1/3的空间,A错误;果醋发酵时,利用的是醋酸菌,醋酸菌是好氧细菌,故需持续通入氧气,促进乙酸生成,B正确;该装置在氧气、葡萄糖充足的条件下,可直接进行果醋发酵,C错误;排气口的作用是排气,而弯管的设置可防止空气中微生物的污染,故制作果酒、果醋时排气口的弯管不需水封,D错误。]
4.(2020·山东等级考)我国的酿酒技术历史悠久,古人在实际生产中积累了很多经验。《齐民要术》记载:将蒸熟的米和酒曲混合前需“浸曲发,如鱼眼汤,净淘米八斗,炊作饭,舒令极冷”。意思是将酒曲浸到活化,冒出鱼眼大小的气泡,把八斗米淘净,蒸熟,摊开冷透。下列说法错误的是( )
A.“浸曲发”过程中酒曲中的微生物代谢加快
B.“鱼眼汤”现象是微生物呼吸作用产生的CO2释放形成的
C.“净淘米”是为消除杂菌对酿酒过程的影响而采取的主要措施
D.“舒令极冷”的目的是防止蒸熟的米温度过高导致酒曲中的微生物死亡
C [“浸曲发”是将酵母菌活化,可以使微生物代谢加快,A正确;“鱼眼汤”是指酵母菌在呼吸过程中产生CO2,使溶液中出现气泡,B正确;在做酒过程中,为消除杂菌的影响主要靠“炊作饭”,即蒸熟,C错误;“舒令极冷”是将米饭摊开冷透,防止温度过高导致微生物(酵母菌死亡),D正确。]
5.(2020·上海高考模拟)下列不是细菌接种过程中的无菌操作的是( )
A.灼烧接种环 B.高压蒸汽灭菌
C.于超净工作台操作 D.靠近火焰
B [在细菌接种的前后都需要灼烧接种环,A项不符合题意;高压蒸汽灭菌一般用于培养基的灭菌,而在细菌接种过程中不需要高压蒸汽灭菌,B项符合题意;细菌接种过程应该在超净工作台上操作,以防止杂菌的污染,C项不符合题意;细菌接种过程应该在酒精灯火焰附近进行,以防止杂菌的污染,D项不符合题意。]
6.(2020·江苏海安高中高二检测)下列关于微生物培养所需营养物质的叙述,正确的是 ( )
A.碳源物质不可能同时是氮源
B.无机氮源也能提供能量
C.凡是碳源都能提供能量
D.固体培养基中的琼脂也可以作为碳源
B [有的碳源可同时是氮源,如牛肉膏、蛋白胨,A项错误;NH3可为硝化细菌提供能量和氮源,B项正确;有的碳源不能提供能量,如硝化细菌利用CO2,C项错误;固体培养基中的琼脂是凝固剂,不能作为碳源,D项错误。]
7.(2020·上海松江区高二期末)下列实验室培养微生物的操作措施中,不能获得较纯菌种的是 ( )
A.土壤样品灭菌处理后进行稀释涂布分离纯化
B.培养皿、接种工具和培养基等进行灭菌
C.操作过程需在酒精灯火焰旁进行并在适宜条件下培养
D.若是固体培养基,则培养时需把培养皿倒置
A [土壤样品不能进行灭菌,否则得不到要分离纯化的菌种,A项符合题意;要获得纯净的菌种,在培养细菌的整个过程中都严格要求无菌,所有用于菌种培养的器皿、接种用具和培养基等均需要进行灭菌,B项不符合题意;操作过程要严格无菌,所以在酒精灯附近操作,培养菌种需要在其适宜的条件下培养,保证菌种的生长,C项不符合题意;倒置培养能避免水珠滴入培养基中造成污染,还能防止培养基中水分过快地挥发,D项不符合题意。]
8.(2020·辽宁丹东高二期末)下列关于消毒、灭菌的方法,描述不正确的是( )
A.接种用的无菌操作台要进行灭菌处理
B.用巴氏消毒法处理牛奶是因为高温易破坏牛奶的营养成分
C.煮沸半小时后的凉开水中仍含有部分芽孢和孢子
D.对接种环灼烧灭菌后,要等其温度下降再进行接种
A [接种用的无菌操作台一般用紫外线消毒处理,A项错误;用巴氏消毒法处理牛奶是因为高温易破坏牛奶的营养成分,B项正确;煮沸仅杀死微生物的营养细胞和一部分芽孢,因此煮沸半小时后的凉开水中仍含有部分芽孢和孢子,C项正确;对接种环灼烧灭菌后,要等其温度下降再进行接种,D项正确。]
9.(2020·广东东莞高二月考)下列培养基能鉴定分解尿素细菌的是( )
A.KH2PO4、Na2HPO4、MgSO4·7H2O、尿素、琼脂、水、酚红指示剂
B.KH2PO4、Na2HPO4、MgSO4·7H2O、葡萄糖、尿素、水、酚红指示剂
C.KH2PO4、Na2HPO4、MgSO4·7H2O、葡萄糖、尿素、琼脂、水、酚红指示剂
D.KH2PO4、Na2HPO4、MgSO4·7H2O、牛肉膏、蛋白胨、琼脂、水、酚红指示剂
C [A项培养基中没有碳源,A项不符合题意;B项培养基中没有琼脂,为液体培养基,而鉴定分解尿素的细菌应该用固体培养基,B项不符合题意;C项培养基中有琼脂,以尿素为唯一氮源,且含有碳源、无机盐、水和酚红指示剂,可以鉴定分解尿素细菌,C项符合题意;D项培养基没有以尿素为唯一氮源,不能鉴定分解尿素细菌,D项不符合题意。]
10.(2020·江苏高考)为纯化菌种,在鉴别培养基上划线接种纤维素降解细菌,培养结果如图所示。下列叙述正确的是( )
A.倒平板后需间歇晃动,以保证表面平整
B.图中Ⅰ、Ⅱ区的细菌数量均太多,应从Ⅲ区挑取单菌落
C.该实验结果因单菌落太多,不能达到菌种纯化的目的
D.菌落周围的纤维素被降解后,可被刚果红染成红色
B [倒平板后无需间歇晃动,A错误;图中Ⅰ区、Ⅱ区的细菌数量太多,Ⅲ区的细菌数量较少,可从Ⅲ区挑取单菌落,B正确;Ⅲ区中存在单菌落,该实验结果能达到菌种纯化的目的,C错误;刚果红能与纤维素形成红色复合物,但不能和纤维素水解后的纤维二糖和葡萄糖形成红色复合物,因此菌落周围的纤维素被降解后,不能被刚果红染成红色,D错误。]
11.(2021·江苏省适应性测试)平板涂布是分离菌种常用的方法,下列相关叙述不恰当的是( )
A.固体培养基灭菌后,应冷却至50 ℃左右时倒平板
B.倒好的平板需立即使用,以免表面干燥,影响菌的生长
C.平板涂布分离到的单菌落需进一步划线纯化
D.平板涂布法既可用于微生物的分离,也可用于微生物的计数
B [固体培养基灭菌后,应冷却至50 ℃左右时倒平板,固体培养基中含有琼脂,40 ℃左右会凝固,因此温度过低会导致培养基凝固无法倒平板,A正确;倒好的平板需要冷却后使用,且不宜久存,以免表面干燥,影响接种后微生物的生长,B错误;平板涂布分离到的单菌落仍需进一步划线纯化,以利于菌种保藏,C正确;结合分析可知,平板涂布法既可用于微生物的分离,也可用于微生物的计数,D正确。]
12.(2020·浙江高考)下列关于微生物培养及利用的叙述,错误的是( )
A.利用尿素固体培养基可迅速杀死其他微生物,而保留利用尿素的微生物
B.配制培养基时应根据微生物的种类调整培养基的pH
C.酵母菌不能直接利用糯米淀粉发酵得到糯米酒
D.适宜浓度的酒精可使醋化醋杆菌活化
A [利用尿素固体培养基筛选尿素分解菌时,尿素固体培养基并不直接杀死其他微生物,而是其他微生物不能以尿素为氮源,无法在尿素固体培养基中存活,A错误;不同的微生物生长所需的最适pH不同,如细菌适宜生活在中性偏碱环境,霉菌适宜生活在中性偏酸环境,因此配制培养基时应根据微生物的种类调整培养基的pH,B正确;利用糯米酿酒需要先进行糖化,酵母菌不能直接利用淀粉进行发酵,C正确;醋化醋杆菌的发酵底物为一定浓度的酒—水混合物,适宜浓度的酒精可使醋化醋杆菌活化,D正确。]
13.下列关于发酵工程的说法,错误的是( )
A.发酵工程产品主要是指微生物的代谢物、酶和菌体本身
B.可以通过人工诱变选育新菌株
C.培养基、发酵设备和菌种必须经过严格的灭菌
D.环境条件的变化既影响菌种的生长繁殖又影响菌体代谢物的形成
C [发酵工程产品可以是微生物本身,也可以是其代谢物,A项正确;可以从自然界中筛选优良菌种,也可以通过人工诱变或基因工程选育新菌株,B项正确;培养基、发酵设备必须经过严格的灭菌,但菌种不能灭菌,C项错误;环境条件的变化既影响菌种的生长繁殖又影响菌体代谢物的形成,D项正确。]
14.下图所示制作果酒和果醋的流程,下列相关叙述中,不正确的是( )
A.①为冲洗,目的是去掉葡萄表面的污物,但不能冲洗次数过多
B.②为果酒,酒精发酵过程中要严格控制氧气和温度
C.③为果醋,醋酸发酵过程中要间断通气
D.②的制作过程中既涉及有氧呼吸又涉及无氧呼吸
C [①为冲洗,目的是去掉葡萄表面的污物,但不能冲洗次数过多,否则会冲洗掉葡萄表面的野生酵母菌,A正确;酒精发酵的产物是果酒,氧气和温度是影响果酒制作的两个重要因素,需要在发酵过程中严格控制,B正确;③为果醋,果醋制作所用微生物是醋酸菌,醋酸菌是好氧菌,在发酵过程中如果中断氧气供应会抑制醋酸菌的代谢,甚至引起醋酸菌的死亡,所以应持续通入空气,C错误;果酒制作既需要酵母菌的有氧呼吸以大量繁殖,更要通过无氧呼吸产生酒精,D正确。]
15.(2020·天津高二检测)苯酚是工业生产排放的有毒污染物质,自然界中存在着降解苯酚的微生物。某工厂产生的废水中含有苯酚,为了降解废水中的苯酚,研究人员从土壤中筛选获得只能利用苯酚的细菌菌株,筛选的主要步骤如图所示,①为土壤样品。下列相关叙述不正确的是( )
A.图示②中不同浓度碳源的培养基不会影响细菌的数量
B.图示②培养目的菌株的选择培养基中应加入苯酚作为碳源
C.若图中④为对照实验,则其中不应加入苯酚作为碳源
D.使用平板划线法可以在⑥上获得单菌落
A [②中不同浓度的碳源的培养基会影响细菌的数量,A错误;②中的选择培养基中应加入苯酚作碳源,以增大降解苯酚细菌的浓度,B正确;④与⑤的培养基的主要区别在于④的培养基不加入苯酚作碳源,⑤的培养基加入苯酚作碳源,C正确;分离单菌落可以使用稀释涂布平板法和平板划线法,故使用平板划线法可以在⑥上获得单菌落,D正确。]
16.筛选淀粉分解菌需使用以淀粉为唯一碳源的培养基。接种培养后,得到如下图所示的两个菌落,培养平板经稀碘液处理,出现了以菌落为中心的透明圈。相关叙述正确的是 ( )
A.培养基中的淀粉也可为微生物提供氮源
B.两个菌落中的微生物为同一种微生物
C.两个菌落中的微生物均能将淀粉酶分泌至细胞外
D.透明圈直径与菌落直径的比值越小,说明该微生物分解淀粉的能力越大
C [淀粉只含有C、H、O三种元素,因此培养基中的淀粉不能为微生物提供氮源,A项错误;两个菌落的周围均有透明圈,说明两个菌落中的微生物都能分解淀粉,但不一定为同一种微生物,B项错误;两个菌落的周围均有透明圈,说明两个菌落中的微生物均能产生淀粉酶并将淀粉酶分泌至细胞外,C项正确;透明圈是由培养基中的淀粉被微生物产生的淀粉酶分解后而产生的,因此透明圈直径与菌落直径的比值越大,说明该微生物分解淀粉的能力越大,D项错误。]
二、非选择题
17.(10分)鸭梨醋饮属于绿色健康饮品,既保存了鸭梨中的多种氨基酸、维生素、矿物质、有机酸等营养成分,又兼具果醋醒酒护肝、助消化、降低血脂、软化血管等的养生保健功能,深受广大消费者的青睐。下面为鸭梨醋饮的制作流程图,请据图回答问题:
―→
(1)果酒的酿造原理是先使酵母菌进行________以增加酵母菌的数量,然后再通过________获得果酒。
(2)在果酒的自然发酵过程中,起主要作用的是附着在________上的野生型酵母菌。
(3)酒精发酵时一般将温度控制在28 ℃左右,温度过高时,酵母菌代谢减慢甚至死亡,原因是___________________________。
(4)果醋发酵过程中,适宜的温度为________,较高的酒精度通常不适宜进行醋酸发酵,原因是___________________________________。
(5)酒精发酵后转入醋酸发酵前,除改变温度外,还需调整的发酵条件是____________。
[解析] (1)果酒的制作离不开酵母菌,酵母菌在氧气充足时进行有氧呼吸,大量繁殖,在无氧条件下,进行无氧呼吸产生酒精。(2)在果酒的自然发酵过程中,起主要作用的是附着在水果皮上的野生型酵母菌。(3)温度主要影响酶的活性。(4)醋酸菌的最适生长温度为30~35 ℃。酒精浓度过高会抑制醋酸菌的生长和代谢,影响产酸量。(5)醋酸菌是好氧细菌,发酵时需要通入无菌空气。
[答案] (1)有氧呼吸 无氧呼吸 (2)鸭梨皮 (3)温度过高,酶的活性降低或失活 (4)30~35 ℃ 较高浓度的酒精会抑制醋酸菌的生长和代谢,使产酸量下降 (5)通入无菌空气
18.(11分)下图甲、乙是微生物接种常用的两种方式,回答相关问题:
甲 乙
(1)图甲是利用_______法进行微生物接种的,图乙是利用___________法进行微生物接种的。这两种方法所用的接种工具分别是________和________;对这两种接种工具进行灭菌和消毒的方法依次是________和酒精消毒。
(2)平板划线时,为保证微生物的数目随划线次数的增加而逐步减少,每次划线都要从________________开始,平板划线结束后,最后一次划的线不能与第一次划的线________。
(3)接种操作为什么一定要在酒精灯火焰附近进行?
_________________________________________________________________
_______________________________________________________________。
(4)下图是接种后培养的效果图解,其接种方法是__________(填“图甲”或“图乙”)所示方法。
(5)假设用图乙所示方法接种培养结束后,发现培养基上菌落连成一片,可能的原因是什么?
_______________________________________________________________
_______________________________________________________________
_______________________________________________________________。
[解析] (1)图甲和图乙分别是利用平板划线法和稀释涂布平板法进行微生物接种的,这两种方法所用的接种工具分别是接种环和涂布器。(2)平板划线时,每次划线前都要从上一次划线的末端开始,最后一次划线不能与第一次划线相连。(3)在酒精灯火焰附近存在着无菌区域,因此接种常在火焰附近进行。(4)培养基上的菌落分布均匀,接种方法为稀释涂布平板法。(5)采用稀释涂布平板法进行菌种分离时,稀释度要足够高,否则会使微生物不能分散成单个细胞。
[答案] (1)平板划线 稀释涂布平板 接种环 涂布器 灼烧灭菌 (2)上一次划线的末端 相连(或相接、相交、交叉等) (3)酒精灯火焰附近存在着无菌区域 (4)图乙 (5)稀释倍数不够,菌液的浓度太高
19.(9分)多氯联苯是一种对人体有很大危害的有机物,呈油状液体,污染土壤后,很难清除。研究发现部分酵母菌具有分解多氯联苯的作用。为消除这种污染,科研人员计划从受污染的土壤中筛选出高效分解多氯联苯的菌株。
(1)筛选分解多氯联苯的菌株时,应将土壤样品__________后接种到以________为唯一碳源的培养基上,从功能上讲,该培养基属于 ____________。
(2)对初步提取到的菌株要进行________,一般操作方法有两种,上图是________法。
(3)若要测定培养液酵母菌的菌体数,可在显微镜下直接计数。若用____________法统计菌落数,在涂布接种前,随机取若干灭菌后的空白平板进行培养,这样做的目的是____________________。
[解析] (1)依题意可知,筛选分解多氯联苯的菌株时,应将土壤样品稀释(溶解)后接种到以多氯联苯为唯一碳源的培养基上。在该培养基中,只有能降解多氯联苯的微生物才能生长,而其他微生物则不能生长,所以从功能上讲,该培养基属于选择培养基。(2)要对初步提取到的菌株进行纯化。图中采用的操作方法是平板划线法。(3)若要测定培养液酵母菌的菌体数,既可在显微镜下用血细胞计数板直接计数,也可选用稀释涂布平板法统计活菌数目。在涂布接种前,随机取若干灭菌后的空白平板进行培养,其目的是检验平板灭菌是否成功(或倒平板时是否感染杂菌或是否彻底灭菌)。
[答案] (1)稀释(溶解) 多氯联苯 选择培养基 (2)纯培养 平板划线 (3)稀释涂布平板 检验平板灭菌是否成功(倒平板时是否感染杂菌或是否彻底灭菌)
20.(10分)高温淀粉酶在大规模工业生产中有很大的实用性。研究者从热泉中筛选出了能高效生产高温淀粉酶的嗜热菌,其筛选过程如下图所示。请据图回答下列问题:
(1)Ⅰ号培养基从物理状态来看,属于________,从用途来看属于________,应以________作为唯一碳源,原因是________________。
(2)制备固体培养基的基本步骤是配制培养基、灭菌、________。
(3)部分嗜热菌在Ⅰ号培养基上生长时可释放________分解培养基中的淀粉,在菌落周围形成________,挑选相应的菌落,接种到Ⅱ号培养基进一步分离纯化后,再对菌种进行________培养。
(4)对培养基灭菌的方法一般为________________________。
[解析] (1)Ⅰ号培养基从物理状态来看,属于固体培养基,从用途来看,属于选择培养基,由于本实验的目的是筛选出能高效生产高温淀粉酶的嗜热菌,所以以淀粉为唯一碳源。(2)配制固体培养基的基本步骤是计算、称量、溶化、灭菌、倒平板。(3)分解淀粉的嗜热菌在Ⅰ号培养基上生长时可释放淀粉酶,分解培养基中的淀粉,在菌落周围形成透明圈,透明圈越大说明淀粉酶的活性越强,所以要从中挑出透明圈大的菌落,再转移至液体培养基中进行扩大培养。(4)培养基的灭菌方法一般是高压蒸汽灭菌法。
[答案] (1)固体培养基 选择培养基 淀粉 实验目的是筛选出能高效生产高温淀粉酶的嗜热菌,所以以淀粉为唯一碳源 (2)倒平板 (3)淀粉酶 透明圈 扩大 (4)高压蒸汽灭菌法
21.(12分)(2020·江苏高考)产脂肪酶酵母可用于含油废水处理。为筛选产脂肪酶酵母菌株,科研人员开展了相关研究。请回答下列问题:
(1)常规微生物实验中,下列物品及其灭菌方法错误的是________(填编号)。
编号
①
②
③
④
物品
培养基
接种环
培养皿
涂布器
灭菌方法
高压蒸汽
火焰灼烧
干热
臭氧
(2)称取1.0 g某土壤样品,转入99 mL无菌水中,制备成菌悬液,经________后,获得细胞密度不同的菌悬液。分别取0.1 mL菌悬液涂布在固体培养基上,其中10倍稀释的菌悬液培养后平均长出了46个酵母菌落,则该样本中每克土壤约含酵母菌________个。
(3)为了进一步提高酵母菌产酶能力,对分离所得的菌株,采用射线辐照进行________育种。将辐照处理后的酵母菌涂布在以________为唯一碳源的固体培养基上,培养一段时间后,按照菌落直径大小进行初筛,选择直径________的菌落,纯化后获得A、B两突变菌株。
(4)在处理含油废水的同时,可获得单细胞蛋白,实现污染物资源化。为评价A、B两菌株的相关性能,进行了培养研究,结果如图。据图分析,应选择菌株________进行后续相关研究,理由是______________________。
[解析] (1)涂布器一般用干热灭菌法或灼烧灭菌法进行灭菌。(2)99 mL无菌水中加入1.0 g土壤制成的菌悬液为100 mL,取稀释10倍后的菌悬液0.1 mL涂布平板,平板上的平均菌落数为46,则每克土壤约含酵母菌46÷0.1×10×100=4.6×105(个)。(3)辐射可以提高基因突变的频率,利用射线辐照进行的育种为诱变育种。本实验的目的是筛选产脂肪酶的菌株,所用的培养基应该以脂肪(或油脂)为唯一碳源;最终形成的菌落直径越大,形成该菌落的菌株分解脂肪(或油脂)的能力越强,生产脂肪酶的能力也越大。(4)由图可知,相对于菌株A,菌株B的增殖速度更快,降解脂肪能力更强;根据题干信息“在处理含油废水的同时,可获得单细胞蛋白”可进一步推知菌株B处理含油废水时可得到更多的单细胞蛋白,故菌株B更适合作为后续研究的材料。
[答案] (1)④ (2)梯度稀释 4.6×105(或460 000) (3)诱变 脂肪(或油脂) 较大 (4)B 该菌株增殖速度快,单细胞蛋白产量高;降解脂肪能力强,净化效果好
相关资料
更多

