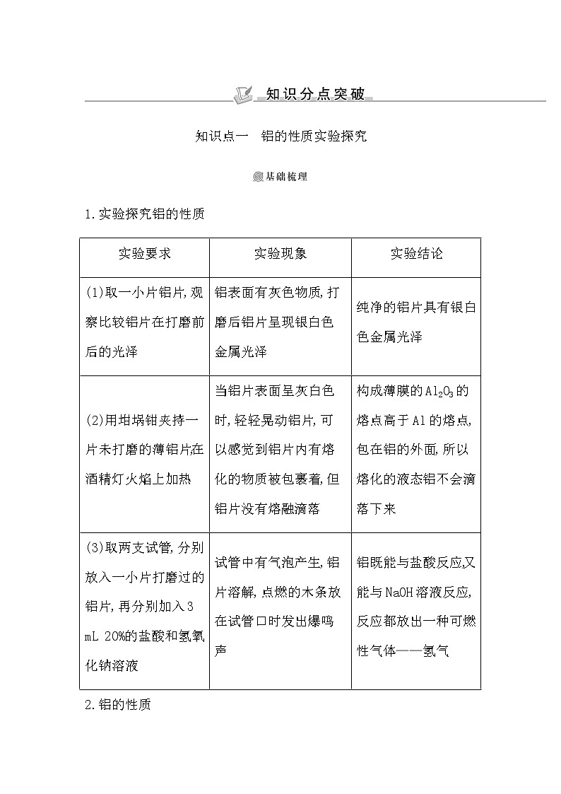
资料中包含下列文件,点击文件名可预览资料内容
还剩20页未读,
继续阅读
所属成套资源:苏教版化学必修第一册导学案全册
成套系列资料,整套一键下载
苏教版高中化学必修第一册专题2研究物质的基本方法课时学案
展开
这是一份苏教版高中化学必修第一册专题2研究物质的基本方法课时学案,文件包含第二单元溶液组成的定量研究docx、专题整合docx、第2课时物质的分离提纯docx、第1课时实验安全与基本规范docx、第4课时物质性质和变化的探究docx、第三单元人类对原子结构的认识docx、第3课时物质的检验docx等7份学案配套教学资源,其中学案共191页, 欢迎下载使用。
第二单元 溶液组成的定量研究
学习目标
课程标准
学业评价
1.了解物质的量及其相关物理量的含义和应用,体会定量研究对化学科学的重要作用。
2.初步学会溶液配制的化学实验基础知识和基本技能。
1.能领会物质的量浓度的含义,推断其与物质的量、质量分数的相互关系。
2.学会配制一定物质的量浓度及质量分数的溶液的方法,并能运用物质的量浓度进行简单计算。
3.能分析配制过程中误差产生的原因。
素养解读:(教师备用)
1.宏观辨识与微观探析:能从宏观和微观的角度理解物质的量浓度的含义及其与微观粒子间的关系,能通过观察和分析,辨识物质在一定条件下存在的形态,能依据物质的组成、结构特点分析溶液中离子或物质的物质的量浓度。
2.科学探究与创新意识:了解容量瓶的特点、用途及使用注意事项,掌握配制一定物质的量浓度溶液的方法及操作,并学会误差分析,培养创新意识,能科学地加工、处理配制过程中获得的数据,通过分析、归纳、推理,得出合理的结论。
知识点一 物质的量浓度
1.概念:表示单位体积溶液中所含溶质B的物质的量。
2.符号:cB,常用单位:mol·L-1。
3.表达式:cB=nBV。
[想一想] cB=nBV中的V是溶剂的体积,还是溶剂加溶质的体积,还是都不是?
提示:V表示溶液的体积,而不是溶剂的体积,也不是溶剂与溶质的体积简单加和。
有关物质的量浓度的注意事项
(1)溶质用物质的量表示,而不是质量。如给出的条件是溶质的质量或气体的体积等,应根据有关公式换算为物质的量。
(2)V表示溶液的体积,而不是溶剂的体积,单位一般用“L”,也可用其他单位,但要注意单位的换算和统一。
(3)对于一定物质的量浓度的溶液来说,从中取出任意体积的溶液,物质的量浓度不变,但其中所含溶质的物质的量与所取体积有关。
(4)整体与部分的关系:如0.1 mol·L-1H2SO4溶液中,c(H+)=0.2 mol·L-1,c(SO42-)=0.1 mol·L-1。
(5)带有结晶水的物质作为溶质时,其“物质的量”的计算:用带有结晶水的物质的质量除以带有结晶水的物质的摩尔质量。如a g胆矾(CuSO4·5H2O)溶于水得到V L溶液,其物质的量浓度为c(CuSO4)=
ag250 g·mol-1 VL=a250 V mol·L-1。
题点一 基本概念理解
1.血液化验单中“葡萄糖”的结果为5.04×10-3 mol·L-1。这里的“5.04×10-3 mol·L-1”表示葡萄糖的( D )
A.物质的量 B.摩尔质量
C.质量分数 D.物质的量浓度
解析:根据单位可确定“5.04×10-3 mol·L-1”表示葡萄糖的物质的量浓度。
2.1 mol·L-1NaCl溶液表示( D )
A.1 mol NaCl溶于1 L水中
B.58.5 g NaCl溶于941.5 g水中
C.溶液中含1 mol NaCl
D.1 L NaCl溶液里含NaCl 58.5 g
解析:公式cB=nBV中V指溶液的体积,不是溶剂的体积,水是1 L,溶液的体积不一定是1 L,A错误;溶液的体积不确定,故不能计算其物质的量浓度,B错误;仅知道物质的量,溶液的体积不确定,不能计算溶质的物质的量浓度,C错误;n=c·V=1 mol·L-1×1 L=1 mol,m=n·M=1 mol×58.5 g· mol-1=58.5 g,D正确。
题点二 物质的量浓度的有关计算
(以下选择题有1个或2个选项符合题意)
3.向1 000 g蒸馏水中通入标准状况下的HCl气体a L,得到盐酸的密度为b g·cm-3,则该盐酸的物质的量浓度为( D )
A.a22.4 mol·L-1
B.ab22 400 mol·L-1
C.ab22 400+36.5a mol·L-1
D.1 000ab22 400+36.5a mol·L-1
解析:题中溶质的物质的量
n(HCl)=aL22.4 L·mol-1=a22.4mol,
溶液的体积V=a22.4mol×36.5 g·mol-1+1 000 g1 000×bg·L-1
=a22.4×36.5+1 0001 000b L,则c(HCl)=n(HCl)V
=1 000ab22 400+36.5amol·L-1。
4.将4 g NaOH溶解在10 mL水中,再加水稀释至1 L,量取10 mL NaOH溶液,这10 mL溶液中NaOH的物质的量浓度是( B )
A.1 mol·L-1 B.0.1 mol·L-1
C.0.01 mol·L-1 D.10 mol·L-1
解析:所得溶液中NaOH的物质的量为4 g40 g·mol-1=0.1 mol,物质的量浓度为0.1mol1 L=0.1 mol·L-1,溶液具有均一性、稳定性,故量取10 mL NaOH溶液,其物质的量浓度不变,依然为0.1 mol·L-1,故选B。
5.如图是病人输液用的葡萄糖(分子式为C6H12O6)注射液的标签上的部分内容。据标签所提供的信息,以下说法错误的是( BD )
5%葡萄糖注射液
【性状】 本品为无色或几乎为无色的透明液体
【规格】 500 mL 25 g
【贮藏】 密封保存
A.该注射液中葡萄糖的质量分数是5%
B.葡萄糖的摩尔质量为180 g·mol-1
C.该注射液的密度约为1 g·cm-3
D.该注射液中葡萄糖的物质的量浓度约为0.014 mol·L-1
解析:由标签所提供的信息可知,该注射液中葡萄糖的质
量分数为5%,A正确;葡萄糖的摩尔质量为 180 g·mol-1,B正确;该注射液的质量为25 g5%=500 g,密度为500 g500 mL=1 g·cm-3,C正确;葡萄糖的质量为25 g,其物质的量为25 g180 g·mol-1≈0.139 mol,则物质的量浓度为0.139mol0.5 L=0.278 mol·L-1,D错误。
物质的量浓度的分类计算
类型一 气体溶于水的计算思路
假定气体的摩尔质量为M g· mol-1,V L(标准状况下)该气体溶于1 L水中所得溶液的密度为ρ g·cm-3。
计算思路:
①先计算溶质的物质的量:n=V22.4 mol;
②再计算溶液的体积:V=m(溶液)ρ(溶液)
=V22.4mol×Mg·mol-1+1 000 gρg·cm-3×1×10-3 L·mL-1=MV+22 40022 400ρ L;
③最后计算溶质的物质的量浓度:c=nV。
类型二 溶液的稀释与混合计算依据
(1)溶液稀释时:溶质质量(物质的量)不变
则m1w1=m2w2、c(浓)·V(浓)=c(稀)·V(稀)。
(2)溶质相同的溶液混合时c(混)·V(混)=c1V1+c2V2。
类型三 物质的量浓度与溶质质量分数之间的换算方法
cB=nV=m(溶质)/MV=m(溶液)·wM·V=1 000ρwM(溶液的密度为ρ g·cm-3);w=cBM1 000ρ。
知识点二 一定物质的量浓度溶液的配制
1.配制一定物质的量浓度溶液专用仪器——容量瓶
2.溶液配制(以配制100 mL 0.100 mol·L-1Na2CO3溶液为例)[学生必做实验]
(1)主要仪器:电子天平、药匙、烧杯、量筒、玻璃棒、胶头滴管、100 mL容量瓶。
(2)实验步骤
实验操作步骤
结论、解释及注意事项
计算
计算所需碳酸钠固体的质量为1.060g
称量
根据计算结果,用电子天平准确称量Na2CO3固体1.060g
溶解
用玻璃棒搅拌以加快溶解速率,并冷却至室温
转移
用玻璃棒引流将溶液转移至100mL 容量瓶中
洗涤、振荡
每次用蒸馏水约5 mL将烧杯内壁和玻璃棒洗涤2~3次,并将洗涤液都转移至容量瓶中,轻轻振荡容量瓶,使溶液混合均匀
定容
①缓缓地将蒸馏水注入容量瓶中,直到容量瓶中的液面距离容量瓶的刻度线1~2cm处;
②改用胶头滴管滴加蒸馏水至溶液凹液面正好与刻度线相切
摇匀
盖好瓶塞,用食指按住瓶塞,另一只手托住瓶底,反复上下颠倒,摇匀
装瓶贴签
把容量瓶内的溶液倒入洁净、干燥的试剂瓶内,盖好瓶盖,在瓶体上贴好写明溶液名称、物质的量浓度的标签
1.容量瓶的选择与使用
(1)容量瓶是配制一定物质的量浓度溶液的专用仪器,选择容量瓶应遵循“大而近”的原则:所配溶液的体积等于或略小于容量瓶的容积。
(2)使用前要检验容量瓶是否漏水。检验程序:加水→塞瓶塞→倒立→查漏→正立→瓶塞旋转180°→倒立→查漏。
(3)使用容量瓶注意“五不”:不能溶解固体;不能稀释浓溶液;不能加热;不能作反应容器;不能长期贮存溶液。
2.误差分析
(1)分析依据:根据cB=nBV=mBMBV可知,MB为定值(溶质的摩尔质量),实验过程中不规范的操作会导致mB或V的值发生变化,从而使所配制溶液的物质的量浓度产生误差。若实验操作导致mB偏大,则cB偏大;若实验操作导致V偏大,则cB偏小。
(2)容量瓶定容时仰视、俯视对结果的影响:
①仰视刻度线(如图a):加水量高于基准线(刻度线),溶液体积偏大,cB偏低。
②俯视刻度线(如图b):加水量低于基准线(刻度线),溶液体积偏小,cB偏高。
题点一 一定物质的量浓度溶液配制
1.用氢氧化钠固体配制1.0 mol·L-1的溶液220 mL,下列说法正确的是( C )
A.需先称取氢氧化钠固体8.8 g
B.氢氧化钠在烧杯中溶解后,要立即转移至容量瓶
C.溶液转移到容量瓶后,烧杯及玻璃棒用蒸馏水洗涤2~3次,并将洗涤液转移至容量瓶
D.定容后将溶液振荡摇匀,静置时发现液面低于刻度线,于是又加水至刻度线
解析:根据“大而近”的原则,应选用250 mL容量瓶进行配制,需要称取10.0 g氢氧化钠固体;氢氧化钠溶解时放热,要冷却后再转移至容量瓶。
2.将配制一定物质的量浓度的氯化钠溶液的过程排序: 。(填序号)
答案:④①⑦⑤⑥③②
题点二 误差分析
3.溶液配制过程中的误差分析,用“偏大”“偏小”或“无影响”填空。
(1)配制450 mL 0.1 mol·L-1的NaOH溶液,用托盘天平称取NaOH固体1.8 g 。
(2)配制500 mL 0.1 mol·L-1的硫酸铜溶液,用托盘天平称取胆矾8.0 g 。
(3)配制NaOH溶液时,天平的两个托盘上放两张质量相等的纸片,其他操作均正确 。
(4)配制一定物质的量浓度的NaOH溶液,需称量溶质4.4 g,称量时物码放置颠倒 。
(5)用量筒量取浓硫酸时,仰视读数 。
(6)配制NaOH溶液时,将称量好的NaOH固体放入小烧杯中溶解,未经冷却立即转移到容量瓶中并定容 。
(7)定容时,加水超过刻度线,用胶头滴管吸取多余的液体至刻度线 。
(8)定容摇匀后,发现液面下降,继续加水至刻度线 。
(9)定容时仰视刻度线 。
(10)定容摇匀后少量溶液外流 。
答案:(1)偏小 (2)偏小 (3)偏小 (4)偏小 (5)偏大
(6)偏大 (7)偏小 (8)偏小 (9)偏小 (10)无影响
知识点三 化学反应的计算
1.计算原理
化学反应中参加反应的各物质的物质的量之比等于化学方程式中对应物质的化学计量数之比,因此可以根据该比例来代入已知物质的物理量,从而求出未知物质的物理量。以H2+Cl22HCl为例,方程式中有关量的关系如下:
H2 + Cl2 2HCl
化学计量数之比 1 ∶ 1 ∶ 2
物质的量之比 1 mol ∶ 1 mol∶ 2 mol
标准状况下
气体体积之比 22.4 L∶ 22.4 L∶ 44.8 L
质量之比 2 g ∶ 71 g∶ 73 g
由上可知:化学方程式中各物质的化学计量数之比=各物质的物质的量之比=气体体积之比(相同状况下)≠质量之比。
2.不同物理量间的换算方法(标准状况)
aA(g) + bB(g)cC(g) + dD(g)
a×MAg b mol c×22.4 L d mol
m(A) n(B) V(C) n(D)
则有比例关系:a·MAgm(A)=bmoln(B)=c×22.4 LV(C)=dmoln(D)
比例式中单位关系:上下一致,左右对应。
根据化学方程式计算的解题步骤与注意问题
1.化学方程式中有关物质的量的计算,须按以下步骤进行:
2.根据化学方程式计算时,所列比例要保证:“上下单位要一致,左右单位要对应”。如
1.现有11.2 g铁与500 mL的盐酸恰好完全反应。
求:(1)在标准状况下,生成氢气的体积是多少?
(2)反应前,盐酸的物质的量浓度是多少?
解:n(Fe)=11.2 g56 g·mol-1=0.2 mol
Fe + 2HClFeCl2+H2↑
1 2 1
0.2 mol n(HCl) n(H2)
10.2mol=2n(HCl)=1n(H2)
n(HCl)=0.4 mol n(H2)=0.2 mol
V(H2)=0.2 mol×22.4 L·mol-1=4.48 L
c(HCl)=0.4mol0.5 L=0.8 mol·L-1
答:(1)在标准状况下,生成氢气的体积是4.48 L;
(2)反应前,盐酸的物质的量浓度是0.8 mol·L-1。
2.已知过氧化钠能与水发生反应,化学方程式为2Na2O2+2H2O4NaOH+O2↑,某同学欲用该反应制取标准状况下的氧气1.12 L。
(1)计算至少需要称取过氧化钠的质量。
(2)反应后生成NaOH的物质的量是多少?
(3)若反应后溶液体积为400 mL,求所得溶液溶质的物质的量浓度。
解:2Na2O2+2H2O4NaOH + O2↑
2×78 g 4 mol 22.4 L
m(Na2O2) n(NaOH) 1.12 L
2×78 gm(Na2O2)=22.4 L1.12 L m(Na2O2)=7.8 g
4moln(NaOH)=22.4 L1.12 L n(NaOH)=0.2 mol
c(NaOH)=n(NaOH)V=0.2mol0.4 L=0.5 mol·L-1
答:(1)至少需要称取过氧化钠7.8 g;
(2)反应后生成NaOH 0.2 mol;
(3)所得溶液溶质的物质的量浓度为0.5 mol·L-1。
*测试解读:
测试宗旨——学科核心素养
科学探究与创新意识
通过对胃药片中碳酸钙的含量滴定,能依据探究方案,运用科学的方法观察、调查和实验,客观地收集、记录现象、数据;能发现和提出有探究价值的问题;能从问题和假设出发,依据探究目的,设计探究方案。
测试类别——学业质量水平
(1)问:学业质量水平1
(2)问:学业质量水平1
(3)问:学业质量水平1
(4)问:学业质量水平2
(5)问:学业质量水平3
止酸剂主要利用其中和胃酸的能力,用以缓解或预防因为胃酸过多所引起的心口灼热感。研究性学习小组发现某一种胃药片的止酸剂为碳酸钙,为了测定其中止酸剂的质量,特制定了如下操作步骤:
①配制0.2 mol·L-1的HCl溶液和0.2 mol·L-1的NaOH溶液;
②每次取一粒(药片质量均相同)0.2 g的此胃药片,磨碎后放入锥形瓶中再加入 20 mL 蒸馏水;
③加入25 mL 0.2 mol·L-1的HCl溶液;
④用0.2 mol·L-1的NaOH溶液滴定剩余的HCl,用去Vx mL时恰好反应。
(1)如图所示的仪器中配制0.2 mol·L-1的HCl溶液和0.2 mol·L-1的NaOH溶液肯定不需要的仪器是 (填序号),配制上述溶液还需要用到的玻璃仪器是 (填仪器名称)。
(2)配制上述溶液应选用的容量瓶的规格分别为 (填字母)。
A.50 mL、50 mL B.100 mL、100 mL
C.100 mL、150 mL D.250 mL、250 mL
(3)配制100 mL 0.2 mol·L-1的NaOH溶液所需NaOH固体的质量为 。如果NaOH固体直接放在纸上称量,则所配溶液的实际浓度将 (填“偏大”“偏小”或“不变”)。
(4)写出相关的化学反应方程式: 。
(5)做2次平行实验后,则每粒药片中含碳酸钙的质量表达式为 。
解析:(1)配制一定物质的量浓度的盐酸或NaOH溶液所用的仪器为容量瓶、烧杯、玻璃棒、量筒(或托盘天平)、胶头滴管。
(2)从操作过程上看出,每次实验用的盐酸为25 mL,为保证实验的准确性,需重复操作实验2~3次,故配制溶液为100 mL。
(3)配制100 mL 0.2 mol·L-1的NaOH溶液所需NaOH固体的质量为0.1 L×0.2 mol·L-1×40 g· mol-1=0.8 g。由于NaOH具有吸水性,如果NaOH固体直接放在纸上称量,实际所称量的NaOH的质量偏小,所配溶液的实际浓度将偏小。
(4)实验过程中发生的反应有:CaCO3+2HClCaCl2+H2O+CO2↑、HCl+NaOHNaCl+H2O。
(5)每片胃药中CaCO3的质量为12(25-V1+V22)×10-3L×0.2 mol·L-1×100 g· mol-1=[0.25-0.01(V1+V2)2]g。
答案:(1)AC 烧杯、玻璃棒
(2)B (3)0.8 g 偏小
(4)CaCO3+2HClCaCl2+H2O+CO2↑、HCl+NaOHNaCl+H2O
(5)[0.25-0.01(V1+V2)2]g
课时作业
选题表
考查点
合格考
等级考
物质的量浓度与计算
3,4,5,8
12,13,14,15
一定物质的量浓度溶液的配制
1,2,6,7,9
11,16
化学反应的计算
10
合格考题组
1.实验室中需要配制0.2 mol·L-1的硫酸铜溶液950 mL,配制时应选用的容量瓶的规格和称取的胆矾的质量分别是( C )
A.950 mL;30.4 g B.950 mL;47.5 g
C.1 000 mL;50.0 g D.1 000 mL;32.0 g
解析:容量瓶的选择原则是“大而近”,无950 mL容量瓶,应选择
1 000 mL的容量瓶。胆矾分子式为 CuSO4·5H2O,需胆矾的质量为
0.2 mol·L-1×1 L×250 g·mol-1=50.0 g。
2.下列有关溶液配制正确的是( C )
A.分液漏斗和容量瓶在使用前都无须检漏
B.要配制浓度为0.010 mol·L-1的KMnO4溶液,需称取KMnO4固体
0.158 g,放入100 mL容量瓶中,加水溶解并稀释至刻度线
C.为准确配制一定物质的量浓度的溶液,定容过程中向容量瓶内加蒸馏水至接近刻度线时,改用胶头滴管滴加蒸馏水至刻度线
D.将4.0 g NaOH固体置于100 mL容量瓶中,加水至刻度,配制
1.000 mol·L-1 NaOH溶液
解析:分液漏斗与容量瓶使用前均需要检漏,A错误;容量瓶不能用来溶解物质,B错误;加水至液面距刻度线 1~2 cm 时,用胶头滴管滴加蒸馏水至刻度线,C正确;不能直接在容量瓶中溶解固体,D错误。
3.将100 mL 0.1 mol·L-1的氯化钡溶液与50 mL 0.2 mol·L-1 的氯化钠溶液混合,若不考虑溶液混合时引起的体积变化,则混合溶液中氯离子的物质的量浓度是( A )
A.0.2 mol·L-1 B.0.01 mol·L-1
C.0.1 mol·L-1 D.0.02 mol·L-1
解析:混合前后溶质的物质的量不变,混合溶液中氯离子的物质的量浓度为(100 mL×2×0.1mol·L-1+50 mL×0.2 mol·L-1)(100 mL+50 mL)=0.2 mol·L-1。
4.下列溶液中Cl-的物质的量浓度与100 mL 1 mol·L-1 MgCl2溶液中Cl-的物质的量浓度相同的是( B )
A.50 mL 2 mol·L-1 CaCl2溶液
B.100 mL 2 mol·L-1 NaCl溶液
C.50 mL 4 mol·L-1 CaCl2溶液
D.100 mL 4 mol·L-1 NaCl溶液
解析:题干中溶液中Cl-的物质的量浓度为2 mol·L-1。各选项中Cl-的物质的量浓度分别为4 mol·L-1,2 mol·L-1,8 mol·L-1,4 mol·L-1,故选B。
5.下列溶液中溶质的物质的量浓度为1 mol·L-1的是( C )
A.将40 g NaOH溶于1 L水所得的溶液
B.将22.4 L HCl溶于水配成1 L溶液
C.1 L含2 mol K+的K2SO4溶液
D.将0.5 mol·L-1的NaNO3溶液100 mL加热蒸发掉50 g水后的溶液
解析:A错误,因为只知溶剂体积而不知溶液体积;B错误,22.4 L HCl不一定是在标准状况下;C正确,因为据题意c(K+)=2 mol·L-1,而1 mol K2SO4可电离生成2 mol K+;D错误,因为不知加热蒸发后溶液的体积。
6.以下是精确配制一定物质的量浓度NaOH溶液的实验步骤,其中操作正确的有( B )
A.1步 B.2步 C.3步 D.4步
解析:Ⅰ.NaOH应放在小烧杯中称量,错误;Ⅱ.溶解时要用玻璃棒搅拌,正确;Ⅲ.转移溶液时要用玻璃棒引流,错误;Ⅳ.转移溶液后要洗涤烧杯及玻璃棒,正确;Ⅴ.转移洗涤液时要用玻璃棒引流,错误;Ⅵ.定容时用胶头滴管,错误;Ⅶ.摇匀时要盖上容量瓶的瓶塞,错误。
7.配制98 mL 1.0 mol·L-1Na2CO3溶液,下列操作正确的是( D )
A.称取10.6 g无水碳酸钠,加入100 mL容量瓶中,加水溶解、定容
B.称取10.6 g无水碳酸钠,加入100 mL蒸馏水,搅拌、溶解
C.称取28.6 g Na2CO3·10H2O,配成98 mL溶液
D.称取28.6 g Na2CO3·10H2O,配成100 mL溶液
解析:实验室没有98 mL的容量瓶,应用100 mL的容量瓶进行配制,需要碳酸钠的质量是0.1 L×1.0 mol· L-1×106 g·mol-1=10.6 g,容量瓶不能溶解固体,所以需要在烧杯中溶解,冷却后再转移至
100 mL容量瓶,然后定容,A、B错误;需要Na2CO3·10H2O的质量是
0.1 L×1.0 mol· L-1×286 g·mol-1=28.6 g,即需要称取 28.6 g Na2CO3·10H2O配成100 mL溶液,C错误、D正确。
8.某市售盐酸的质量分数为36.5%,密度为1.18 g·cm-3,该盐酸中溶质的物质的量浓度是( C )
A.3 mol·L-1 B.8.4 mol·L-1
C.11.8 mol·L-1 D.0.5 mol·L-1
解析:c=1 000ρwM=1 000 mL·L-1×1.18 g·cm-3×36.5%36.5 g·mol-1=11.8 mol·L-1。
9.用质量分数为98%的浓硫酸(ρ=1.84 g·cm-3)配制240 mL
1.84 mol·L-1稀硫酸,下列操作正确的是( C )
A.将蒸馏水缓慢注入盛有一定量浓硫酸的烧杯中,并不断搅拌至冷却
B.必需的定量仪器有50 mL量筒、250 mL容量瓶和托盘天平
C.量取浓硫酸的体积为25.0 mL
D.先在容量瓶中加入适量水,将量好的浓硫酸注入容量瓶,加水定容
解析:稀释浓硫酸时,应将浓硫酸沿烧杯壁缓慢注入水中并不断搅拌,A错误;该实验不需要托盘天平,B错误;配制该稀硫酸需要浓硫酸的体积为V=250×10-3L×1.84 mol·L-1×98 g·mol-11.84 g·cm-3×98%=25.0 mL,C正确;不能在容量瓶里稀释浓硫酸, D错误。
10.量取20.00 mL H2SO4稀溶液盛于锥形瓶中,小心地向锥形瓶中滴加0.12 mol·L-1的NaOH溶液,当加到25.00 mL时H2SO4与NaOH恰好完全反应,求该H2SO4溶液中H2SO4的物质的量浓度。(写出计算过程)
解:n(NaOH)=0.025 L×0.12 mol·L-1=3×10-3 mol
H2SO4 + 2NaOHNa2SO4+2H2O
1 mol 2 mol
n(H2SO4) 3×10-3 mol
1mol2mol=n(H2SO4)3×10-3mol
n(H2SO4)=1.5×10-3 mol
c(H2SO4)=1.5×10-3mol0.02 L=0.075 mol·L-1
答:该H2SO4溶液中H2SO4的物质的量浓度为 0.075 mol·L-1。
等级考题组
(以下选择题有1个或2个选项符合题意)
11.配制一定物质的量浓度的氢氧化钠溶液,下列操作正确的是( B )
A.将氢氧化钠固体直接放在托盘天平的托盘上称量
B.将氢氧化钠固体加水溶解,待所得溶液冷却到室温后,再转移至容量瓶中
C.定容时如果加水超过了刻度线,用胶头滴管直接吸出多余部分
D.定容摇匀后发现溶液液面低于刻度线,再补加少量蒸馏水至刻度线
解析:氢氧化钠固体易潮解,具有腐蚀性,不能直接放在托盘天平的托盘上称量,应放在烧杯中称量;定容时如果加水超过了刻度线,应重新配制;定容摇匀后发现溶液液面低于刻度线,再补加少量蒸馏水至刻度线,所配溶液的浓度偏低。
12.如图是某校化学实验室中硫酸溶液试剂标签上的部分内容。据此下列说法错误的是( AD )
化学纯(CP)(500 mL)
品名:硫酸 化学式:H2SO4
相对分子质量:98 密度:1.84 g·mL-1
质量分数:98%
A.该硫酸溶液的物质的量浓度为9.2 mol·L-1
B.100 mL该硫酸溶液的质量是184 g
C.硫酸的摩尔质量与磷酸(H3PO4)的摩尔质量相同
D.取该硫酸溶液62.5 mL稀释至250 mL,得到稀硫酸的浓度为
2.3 mol·L-1
解析:该硫酸溶液的物质的量浓度c=1 000ρwM=1 000×1.84×98%98mol·L-1=
18.4 mol·L-1,A项错误;该硫酸溶液的密度为1.84 g·mL-1,所以
100 mL该硫酸溶液的质量为1.84 g·mL-1×100 mL=184 g,B项正确;磷酸(H3PO4)的摩尔质量为98 g·mol-1,与硫酸的相同,C项正确;取该硫酸溶液62.5 mL稀释至250 mL,根据稀释公式c1V1=c2V2,可知
0.25 L×c2=0.062 5 L×18.4 mol·L-1,解得c2=4.6 mol·L-1,D项
错误。
13.在2 L 由NaCl、MgCl2、BaCl2组成的混合液中,部分离子浓度大小如图所示,则此溶液中Ba2+的物质的量是( C )
A.3.0 mol B.2.0 mol
C.1.0 mol D.0.5 mol
解析:依据图示可知钠离子浓度为1.0 mol·L-1,镁离子浓度为
0.5 mol·L-1,氯离子浓度为3.0 mol·L-1,则依据电荷守恒可知:
1.0 mol·L-1×1+0.5 mol·L-1×2+c(Ba2+)×2=3.0 mol·L-1×1,解得c(Ba2+)=0.5 mol·L-1,则Ba2+的物质的量为2 L×0.5 mol·L-1=1.0 mol,故选C。
14.某温度下质量分数为22%的硝酸钠溶液150 mL,加入100 g水稀释后质量分数变成14%,则原溶液的物质的量浓度约为( C )
A.1 mol·L-1 B.2 mol·L-1
C.3 mol·L-1 D.4 mol·L-1
解析:设原溶液的质量为x,则
22%×x=14%×(x+100 g),x=175 g。
原溶液的物质的量浓度c(NaNO3)=n(NaNO3)V[NaNO3(aq)]=175 g×22%85 g·mol-10.15 L≈
3.0 mol·L-1。
15.把2.0 mol·L-1CuSO4溶液和1.0 mol·L-1H2SO4溶液等体积混合(假设混合后的溶液的体积等于混合前两种溶液的体积之和),计算:
(1)混合溶液中CuSO4和H2SO4的物质的量浓度
c(CuSO4)= ;
c(H2SO4)= 。
(2)混合液中H+和SO42-的物质的量浓度
c(H+)= ;
c(SO42-)= 。
(3)向溶液中加入铁粉,经过足够长的时间,铁粉有剩余。此时溶液中的物质的量浓度c(Fe2+)= 。
解析:设V L 2.0 mol·L-1CuSO4溶液和 V L 1.0 mol·L-1 H2SO4溶液混合得2V L溶液。
(1)c(CuSO4)=n(CuSO4)V总=2.0×V2V mol·L-1=1.0 mol·L-1
c(H2SO4)=1.0×V2V mol·L-1=0.5 mol·L-1
(2)c(H+)=2c(H2SO4)=2×0.5 mol·L-1=1.0 mol·L-1
c(SO42-)=c(CuSO4)+c(H2SO4)
=1.0 mol·L-1+0.5 mol·L-1
=1.5 mol·L-1
(3)c(Fe2+)=c(SO42-)=1.5 mol·L-1
答案:(1)1.0 mol·L-1 0.5 mol·L-1
(2)1.0 mol·L-1 1.5 mol·L-1
(3)1.5 mol·L-1
16.某同学帮助水质检测站配制 480 mL 0.5 mol/L NaOH溶液以备
使用。
(1)完成本实验所必需的仪器有:托盘天平(带砝码,最小砝码为5 g)、药匙、烧杯、量筒、胶头滴管、玻璃棒及 。
(2)其操作步骤如图2所示,则如图1操作应在图2中的 (填字母)之间。
A.②与③ B.①与② C.③与④
(3)用质量为23.1 g的烧杯放在托盘天平上称取所需NaOH固体时,请在附表中选取所需的砝码大小 (填字母),并在图中选出能正确表示游码位置的选项 (填字母)。
附表 砝码规格
a
b
c
d
e
砝码质量/g
100
50
20
10
5
(4)转移完溶液后未洗涤玻璃棒和烧杯,浓度会 (填“偏大”“偏小”或“无影响”)。
解析:(1)由于实验室没有480 mL容量瓶,配制480 mL 0.5 mol/L NaOH溶液,根据“大而近”原则,应选择 500 mL 容量瓶。
(2)配制一定物质的量浓度溶液的操作步骤有计算、称量、溶解、移液、洗涤、摇匀、定容等操作,图1中操作为洗涤,所以应在③与④
之间。
(3)称取NaOH固体为0.5 mol/L×0.5 L×40 g/mol=10.0 g,用质量为23.1 g的烧杯放在托盘天平上称取所需NaOH固体时,左盘质量共为33.1 g,选取所需的砝码为cd,能正确表示游码位置的选项为C。
(4)转移完溶液后未洗涤玻璃棒和烧杯,则溶液n值偏小,由公式c=nV分析,浓度会偏小。
答案:(1)500 mL容量瓶 (2)C (3)cd C (4)偏小
第二单元 溶液组成的定量研究
学习目标
课程标准
学业评价
1.了解物质的量及其相关物理量的含义和应用,体会定量研究对化学科学的重要作用。
2.初步学会溶液配制的化学实验基础知识和基本技能。
1.能领会物质的量浓度的含义,推断其与物质的量、质量分数的相互关系。
2.学会配制一定物质的量浓度及质量分数的溶液的方法,并能运用物质的量浓度进行简单计算。
3.能分析配制过程中误差产生的原因。
素养解读:(教师备用)
1.宏观辨识与微观探析:能从宏观和微观的角度理解物质的量浓度的含义及其与微观粒子间的关系,能通过观察和分析,辨识物质在一定条件下存在的形态,能依据物质的组成、结构特点分析溶液中离子或物质的物质的量浓度。
2.科学探究与创新意识:了解容量瓶的特点、用途及使用注意事项,掌握配制一定物质的量浓度溶液的方法及操作,并学会误差分析,培养创新意识,能科学地加工、处理配制过程中获得的数据,通过分析、归纳、推理,得出合理的结论。
知识点一 物质的量浓度
1.概念:表示单位体积溶液中所含溶质B的物质的量。
2.符号:cB,常用单位:mol·L-1。
3.表达式:cB=nBV。
[想一想] cB=nBV中的V是溶剂的体积,还是溶剂加溶质的体积,还是都不是?
提示:V表示溶液的体积,而不是溶剂的体积,也不是溶剂与溶质的体积简单加和。
有关物质的量浓度的注意事项
(1)溶质用物质的量表示,而不是质量。如给出的条件是溶质的质量或气体的体积等,应根据有关公式换算为物质的量。
(2)V表示溶液的体积,而不是溶剂的体积,单位一般用“L”,也可用其他单位,但要注意单位的换算和统一。
(3)对于一定物质的量浓度的溶液来说,从中取出任意体积的溶液,物质的量浓度不变,但其中所含溶质的物质的量与所取体积有关。
(4)整体与部分的关系:如0.1 mol·L-1H2SO4溶液中,c(H+)=0.2 mol·L-1,c(SO42-)=0.1 mol·L-1。
(5)带有结晶水的物质作为溶质时,其“物质的量”的计算:用带有结晶水的物质的质量除以带有结晶水的物质的摩尔质量。如a g胆矾(CuSO4·5H2O)溶于水得到V L溶液,其物质的量浓度为c(CuSO4)=
ag250 g·mol-1 VL=a250 V mol·L-1。
题点一 基本概念理解
1.血液化验单中“葡萄糖”的结果为5.04×10-3 mol·L-1。这里的“5.04×10-3 mol·L-1”表示葡萄糖的( D )
A.物质的量 B.摩尔质量
C.质量分数 D.物质的量浓度
解析:根据单位可确定“5.04×10-3 mol·L-1”表示葡萄糖的物质的量浓度。
2.1 mol·L-1NaCl溶液表示( D )
A.1 mol NaCl溶于1 L水中
B.58.5 g NaCl溶于941.5 g水中
C.溶液中含1 mol NaCl
D.1 L NaCl溶液里含NaCl 58.5 g
解析:公式cB=nBV中V指溶液的体积,不是溶剂的体积,水是1 L,溶液的体积不一定是1 L,A错误;溶液的体积不确定,故不能计算其物质的量浓度,B错误;仅知道物质的量,溶液的体积不确定,不能计算溶质的物质的量浓度,C错误;n=c·V=1 mol·L-1×1 L=1 mol,m=n·M=1 mol×58.5 g· mol-1=58.5 g,D正确。
题点二 物质的量浓度的有关计算
(以下选择题有1个或2个选项符合题意)
3.向1 000 g蒸馏水中通入标准状况下的HCl气体a L,得到盐酸的密度为b g·cm-3,则该盐酸的物质的量浓度为( D )
A.a22.4 mol·L-1
B.ab22 400 mol·L-1
C.ab22 400+36.5a mol·L-1
D.1 000ab22 400+36.5a mol·L-1
解析:题中溶质的物质的量
n(HCl)=aL22.4 L·mol-1=a22.4mol,
溶液的体积V=a22.4mol×36.5 g·mol-1+1 000 g1 000×bg·L-1
=a22.4×36.5+1 0001 000b L,则c(HCl)=n(HCl)V
=1 000ab22 400+36.5amol·L-1。
4.将4 g NaOH溶解在10 mL水中,再加水稀释至1 L,量取10 mL NaOH溶液,这10 mL溶液中NaOH的物质的量浓度是( B )
A.1 mol·L-1 B.0.1 mol·L-1
C.0.01 mol·L-1 D.10 mol·L-1
解析:所得溶液中NaOH的物质的量为4 g40 g·mol-1=0.1 mol,物质的量浓度为0.1mol1 L=0.1 mol·L-1,溶液具有均一性、稳定性,故量取10 mL NaOH溶液,其物质的量浓度不变,依然为0.1 mol·L-1,故选B。
5.如图是病人输液用的葡萄糖(分子式为C6H12O6)注射液的标签上的部分内容。据标签所提供的信息,以下说法错误的是( BD )
5%葡萄糖注射液
【性状】 本品为无色或几乎为无色的透明液体
【规格】 500 mL 25 g
【贮藏】 密封保存
A.该注射液中葡萄糖的质量分数是5%
B.葡萄糖的摩尔质量为180 g·mol-1
C.该注射液的密度约为1 g·cm-3
D.该注射液中葡萄糖的物质的量浓度约为0.014 mol·L-1
解析:由标签所提供的信息可知,该注射液中葡萄糖的质
量分数为5%,A正确;葡萄糖的摩尔质量为 180 g·mol-1,B正确;该注射液的质量为25 g5%=500 g,密度为500 g500 mL=1 g·cm-3,C正确;葡萄糖的质量为25 g,其物质的量为25 g180 g·mol-1≈0.139 mol,则物质的量浓度为0.139mol0.5 L=0.278 mol·L-1,D错误。
物质的量浓度的分类计算
类型一 气体溶于水的计算思路
假定气体的摩尔质量为M g· mol-1,V L(标准状况下)该气体溶于1 L水中所得溶液的密度为ρ g·cm-3。
计算思路:
①先计算溶质的物质的量:n=V22.4 mol;
②再计算溶液的体积:V=m(溶液)ρ(溶液)
=V22.4mol×Mg·mol-1+1 000 gρg·cm-3×1×10-3 L·mL-1=MV+22 40022 400ρ L;
③最后计算溶质的物质的量浓度:c=nV。
类型二 溶液的稀释与混合计算依据
(1)溶液稀释时:溶质质量(物质的量)不变
则m1w1=m2w2、c(浓)·V(浓)=c(稀)·V(稀)。
(2)溶质相同的溶液混合时c(混)·V(混)=c1V1+c2V2。
类型三 物质的量浓度与溶质质量分数之间的换算方法
cB=nV=m(溶质)/MV=m(溶液)·wM·V=1 000ρwM(溶液的密度为ρ g·cm-3);w=cBM1 000ρ。
知识点二 一定物质的量浓度溶液的配制
1.配制一定物质的量浓度溶液专用仪器——容量瓶
2.溶液配制(以配制100 mL 0.100 mol·L-1Na2CO3溶液为例)[学生必做实验]
(1)主要仪器:电子天平、药匙、烧杯、量筒、玻璃棒、胶头滴管、100 mL容量瓶。
(2)实验步骤
实验操作步骤
结论、解释及注意事项
计算
计算所需碳酸钠固体的质量为1.060g
称量
根据计算结果,用电子天平准确称量Na2CO3固体1.060g
溶解
用玻璃棒搅拌以加快溶解速率,并冷却至室温
转移
用玻璃棒引流将溶液转移至100mL 容量瓶中
洗涤、振荡
每次用蒸馏水约5 mL将烧杯内壁和玻璃棒洗涤2~3次,并将洗涤液都转移至容量瓶中,轻轻振荡容量瓶,使溶液混合均匀
定容
①缓缓地将蒸馏水注入容量瓶中,直到容量瓶中的液面距离容量瓶的刻度线1~2cm处;
②改用胶头滴管滴加蒸馏水至溶液凹液面正好与刻度线相切
摇匀
盖好瓶塞,用食指按住瓶塞,另一只手托住瓶底,反复上下颠倒,摇匀
装瓶贴签
把容量瓶内的溶液倒入洁净、干燥的试剂瓶内,盖好瓶盖,在瓶体上贴好写明溶液名称、物质的量浓度的标签
1.容量瓶的选择与使用
(1)容量瓶是配制一定物质的量浓度溶液的专用仪器,选择容量瓶应遵循“大而近”的原则:所配溶液的体积等于或略小于容量瓶的容积。
(2)使用前要检验容量瓶是否漏水。检验程序:加水→塞瓶塞→倒立→查漏→正立→瓶塞旋转180°→倒立→查漏。
(3)使用容量瓶注意“五不”:不能溶解固体;不能稀释浓溶液;不能加热;不能作反应容器;不能长期贮存溶液。
2.误差分析
(1)分析依据:根据cB=nBV=mBMBV可知,MB为定值(溶质的摩尔质量),实验过程中不规范的操作会导致mB或V的值发生变化,从而使所配制溶液的物质的量浓度产生误差。若实验操作导致mB偏大,则cB偏大;若实验操作导致V偏大,则cB偏小。
(2)容量瓶定容时仰视、俯视对结果的影响:
①仰视刻度线(如图a):加水量高于基准线(刻度线),溶液体积偏大,cB偏低。
②俯视刻度线(如图b):加水量低于基准线(刻度线),溶液体积偏小,cB偏高。
题点一 一定物质的量浓度溶液配制
1.用氢氧化钠固体配制1.0 mol·L-1的溶液220 mL,下列说法正确的是( C )
A.需先称取氢氧化钠固体8.8 g
B.氢氧化钠在烧杯中溶解后,要立即转移至容量瓶
C.溶液转移到容量瓶后,烧杯及玻璃棒用蒸馏水洗涤2~3次,并将洗涤液转移至容量瓶
D.定容后将溶液振荡摇匀,静置时发现液面低于刻度线,于是又加水至刻度线
解析:根据“大而近”的原则,应选用250 mL容量瓶进行配制,需要称取10.0 g氢氧化钠固体;氢氧化钠溶解时放热,要冷却后再转移至容量瓶。
2.将配制一定物质的量浓度的氯化钠溶液的过程排序: 。(填序号)
答案:④①⑦⑤⑥③②
题点二 误差分析
3.溶液配制过程中的误差分析,用“偏大”“偏小”或“无影响”填空。
(1)配制450 mL 0.1 mol·L-1的NaOH溶液,用托盘天平称取NaOH固体1.8 g 。
(2)配制500 mL 0.1 mol·L-1的硫酸铜溶液,用托盘天平称取胆矾8.0 g 。
(3)配制NaOH溶液时,天平的两个托盘上放两张质量相等的纸片,其他操作均正确 。
(4)配制一定物质的量浓度的NaOH溶液,需称量溶质4.4 g,称量时物码放置颠倒 。
(5)用量筒量取浓硫酸时,仰视读数 。
(6)配制NaOH溶液时,将称量好的NaOH固体放入小烧杯中溶解,未经冷却立即转移到容量瓶中并定容 。
(7)定容时,加水超过刻度线,用胶头滴管吸取多余的液体至刻度线 。
(8)定容摇匀后,发现液面下降,继续加水至刻度线 。
(9)定容时仰视刻度线 。
(10)定容摇匀后少量溶液外流 。
答案:(1)偏小 (2)偏小 (3)偏小 (4)偏小 (5)偏大
(6)偏大 (7)偏小 (8)偏小 (9)偏小 (10)无影响
知识点三 化学反应的计算
1.计算原理
化学反应中参加反应的各物质的物质的量之比等于化学方程式中对应物质的化学计量数之比,因此可以根据该比例来代入已知物质的物理量,从而求出未知物质的物理量。以H2+Cl22HCl为例,方程式中有关量的关系如下:
H2 + Cl2 2HCl
化学计量数之比 1 ∶ 1 ∶ 2
物质的量之比 1 mol ∶ 1 mol∶ 2 mol
标准状况下
气体体积之比 22.4 L∶ 22.4 L∶ 44.8 L
质量之比 2 g ∶ 71 g∶ 73 g
由上可知:化学方程式中各物质的化学计量数之比=各物质的物质的量之比=气体体积之比(相同状况下)≠质量之比。
2.不同物理量间的换算方法(标准状况)
aA(g) + bB(g)cC(g) + dD(g)
a×MAg b mol c×22.4 L d mol
m(A) n(B) V(C) n(D)
则有比例关系:a·MAgm(A)=bmoln(B)=c×22.4 LV(C)=dmoln(D)
比例式中单位关系:上下一致,左右对应。
根据化学方程式计算的解题步骤与注意问题
1.化学方程式中有关物质的量的计算,须按以下步骤进行:
2.根据化学方程式计算时,所列比例要保证:“上下单位要一致,左右单位要对应”。如
1.现有11.2 g铁与500 mL的盐酸恰好完全反应。
求:(1)在标准状况下,生成氢气的体积是多少?
(2)反应前,盐酸的物质的量浓度是多少?
解:n(Fe)=11.2 g56 g·mol-1=0.2 mol
Fe + 2HClFeCl2+H2↑
1 2 1
0.2 mol n(HCl) n(H2)
10.2mol=2n(HCl)=1n(H2)
n(HCl)=0.4 mol n(H2)=0.2 mol
V(H2)=0.2 mol×22.4 L·mol-1=4.48 L
c(HCl)=0.4mol0.5 L=0.8 mol·L-1
答:(1)在标准状况下,生成氢气的体积是4.48 L;
(2)反应前,盐酸的物质的量浓度是0.8 mol·L-1。
2.已知过氧化钠能与水发生反应,化学方程式为2Na2O2+2H2O4NaOH+O2↑,某同学欲用该反应制取标准状况下的氧气1.12 L。
(1)计算至少需要称取过氧化钠的质量。
(2)反应后生成NaOH的物质的量是多少?
(3)若反应后溶液体积为400 mL,求所得溶液溶质的物质的量浓度。
解:2Na2O2+2H2O4NaOH + O2↑
2×78 g 4 mol 22.4 L
m(Na2O2) n(NaOH) 1.12 L
2×78 gm(Na2O2)=22.4 L1.12 L m(Na2O2)=7.8 g
4moln(NaOH)=22.4 L1.12 L n(NaOH)=0.2 mol
c(NaOH)=n(NaOH)V=0.2mol0.4 L=0.5 mol·L-1
答:(1)至少需要称取过氧化钠7.8 g;
(2)反应后生成NaOH 0.2 mol;
(3)所得溶液溶质的物质的量浓度为0.5 mol·L-1。
*测试解读:
测试宗旨——学科核心素养
科学探究与创新意识
通过对胃药片中碳酸钙的含量滴定,能依据探究方案,运用科学的方法观察、调查和实验,客观地收集、记录现象、数据;能发现和提出有探究价值的问题;能从问题和假设出发,依据探究目的,设计探究方案。
测试类别——学业质量水平
(1)问:学业质量水平1
(2)问:学业质量水平1
(3)问:学业质量水平1
(4)问:学业质量水平2
(5)问:学业质量水平3
止酸剂主要利用其中和胃酸的能力,用以缓解或预防因为胃酸过多所引起的心口灼热感。研究性学习小组发现某一种胃药片的止酸剂为碳酸钙,为了测定其中止酸剂的质量,特制定了如下操作步骤:
①配制0.2 mol·L-1的HCl溶液和0.2 mol·L-1的NaOH溶液;
②每次取一粒(药片质量均相同)0.2 g的此胃药片,磨碎后放入锥形瓶中再加入 20 mL 蒸馏水;
③加入25 mL 0.2 mol·L-1的HCl溶液;
④用0.2 mol·L-1的NaOH溶液滴定剩余的HCl,用去Vx mL时恰好反应。
(1)如图所示的仪器中配制0.2 mol·L-1的HCl溶液和0.2 mol·L-1的NaOH溶液肯定不需要的仪器是 (填序号),配制上述溶液还需要用到的玻璃仪器是 (填仪器名称)。
(2)配制上述溶液应选用的容量瓶的规格分别为 (填字母)。
A.50 mL、50 mL B.100 mL、100 mL
C.100 mL、150 mL D.250 mL、250 mL
(3)配制100 mL 0.2 mol·L-1的NaOH溶液所需NaOH固体的质量为 。如果NaOH固体直接放在纸上称量,则所配溶液的实际浓度将 (填“偏大”“偏小”或“不变”)。
(4)写出相关的化学反应方程式: 。
(5)做2次平行实验后,则每粒药片中含碳酸钙的质量表达式为 。
解析:(1)配制一定物质的量浓度的盐酸或NaOH溶液所用的仪器为容量瓶、烧杯、玻璃棒、量筒(或托盘天平)、胶头滴管。
(2)从操作过程上看出,每次实验用的盐酸为25 mL,为保证实验的准确性,需重复操作实验2~3次,故配制溶液为100 mL。
(3)配制100 mL 0.2 mol·L-1的NaOH溶液所需NaOH固体的质量为0.1 L×0.2 mol·L-1×40 g· mol-1=0.8 g。由于NaOH具有吸水性,如果NaOH固体直接放在纸上称量,实际所称量的NaOH的质量偏小,所配溶液的实际浓度将偏小。
(4)实验过程中发生的反应有:CaCO3+2HClCaCl2+H2O+CO2↑、HCl+NaOHNaCl+H2O。
(5)每片胃药中CaCO3的质量为12(25-V1+V22)×10-3L×0.2 mol·L-1×100 g· mol-1=[0.25-0.01(V1+V2)2]g。
答案:(1)AC 烧杯、玻璃棒
(2)B (3)0.8 g 偏小
(4)CaCO3+2HClCaCl2+H2O+CO2↑、HCl+NaOHNaCl+H2O
(5)[0.25-0.01(V1+V2)2]g
课时作业
选题表
考查点
合格考
等级考
物质的量浓度与计算
3,4,5,8
12,13,14,15
一定物质的量浓度溶液的配制
1,2,6,7,9
11,16
化学反应的计算
10
合格考题组
1.实验室中需要配制0.2 mol·L-1的硫酸铜溶液950 mL,配制时应选用的容量瓶的规格和称取的胆矾的质量分别是( C )
A.950 mL;30.4 g B.950 mL;47.5 g
C.1 000 mL;50.0 g D.1 000 mL;32.0 g
解析:容量瓶的选择原则是“大而近”,无950 mL容量瓶,应选择
1 000 mL的容量瓶。胆矾分子式为 CuSO4·5H2O,需胆矾的质量为
0.2 mol·L-1×1 L×250 g·mol-1=50.0 g。
2.下列有关溶液配制正确的是( C )
A.分液漏斗和容量瓶在使用前都无须检漏
B.要配制浓度为0.010 mol·L-1的KMnO4溶液,需称取KMnO4固体
0.158 g,放入100 mL容量瓶中,加水溶解并稀释至刻度线
C.为准确配制一定物质的量浓度的溶液,定容过程中向容量瓶内加蒸馏水至接近刻度线时,改用胶头滴管滴加蒸馏水至刻度线
D.将4.0 g NaOH固体置于100 mL容量瓶中,加水至刻度,配制
1.000 mol·L-1 NaOH溶液
解析:分液漏斗与容量瓶使用前均需要检漏,A错误;容量瓶不能用来溶解物质,B错误;加水至液面距刻度线 1~2 cm 时,用胶头滴管滴加蒸馏水至刻度线,C正确;不能直接在容量瓶中溶解固体,D错误。
3.将100 mL 0.1 mol·L-1的氯化钡溶液与50 mL 0.2 mol·L-1 的氯化钠溶液混合,若不考虑溶液混合时引起的体积变化,则混合溶液中氯离子的物质的量浓度是( A )
A.0.2 mol·L-1 B.0.01 mol·L-1
C.0.1 mol·L-1 D.0.02 mol·L-1
解析:混合前后溶质的物质的量不变,混合溶液中氯离子的物质的量浓度为(100 mL×2×0.1mol·L-1+50 mL×0.2 mol·L-1)(100 mL+50 mL)=0.2 mol·L-1。
4.下列溶液中Cl-的物质的量浓度与100 mL 1 mol·L-1 MgCl2溶液中Cl-的物质的量浓度相同的是( B )
A.50 mL 2 mol·L-1 CaCl2溶液
B.100 mL 2 mol·L-1 NaCl溶液
C.50 mL 4 mol·L-1 CaCl2溶液
D.100 mL 4 mol·L-1 NaCl溶液
解析:题干中溶液中Cl-的物质的量浓度为2 mol·L-1。各选项中Cl-的物质的量浓度分别为4 mol·L-1,2 mol·L-1,8 mol·L-1,4 mol·L-1,故选B。
5.下列溶液中溶质的物质的量浓度为1 mol·L-1的是( C )
A.将40 g NaOH溶于1 L水所得的溶液
B.将22.4 L HCl溶于水配成1 L溶液
C.1 L含2 mol K+的K2SO4溶液
D.将0.5 mol·L-1的NaNO3溶液100 mL加热蒸发掉50 g水后的溶液
解析:A错误,因为只知溶剂体积而不知溶液体积;B错误,22.4 L HCl不一定是在标准状况下;C正确,因为据题意c(K+)=2 mol·L-1,而1 mol K2SO4可电离生成2 mol K+;D错误,因为不知加热蒸发后溶液的体积。
6.以下是精确配制一定物质的量浓度NaOH溶液的实验步骤,其中操作正确的有( B )
A.1步 B.2步 C.3步 D.4步
解析:Ⅰ.NaOH应放在小烧杯中称量,错误;Ⅱ.溶解时要用玻璃棒搅拌,正确;Ⅲ.转移溶液时要用玻璃棒引流,错误;Ⅳ.转移溶液后要洗涤烧杯及玻璃棒,正确;Ⅴ.转移洗涤液时要用玻璃棒引流,错误;Ⅵ.定容时用胶头滴管,错误;Ⅶ.摇匀时要盖上容量瓶的瓶塞,错误。
7.配制98 mL 1.0 mol·L-1Na2CO3溶液,下列操作正确的是( D )
A.称取10.6 g无水碳酸钠,加入100 mL容量瓶中,加水溶解、定容
B.称取10.6 g无水碳酸钠,加入100 mL蒸馏水,搅拌、溶解
C.称取28.6 g Na2CO3·10H2O,配成98 mL溶液
D.称取28.6 g Na2CO3·10H2O,配成100 mL溶液
解析:实验室没有98 mL的容量瓶,应用100 mL的容量瓶进行配制,需要碳酸钠的质量是0.1 L×1.0 mol· L-1×106 g·mol-1=10.6 g,容量瓶不能溶解固体,所以需要在烧杯中溶解,冷却后再转移至
100 mL容量瓶,然后定容,A、B错误;需要Na2CO3·10H2O的质量是
0.1 L×1.0 mol· L-1×286 g·mol-1=28.6 g,即需要称取 28.6 g Na2CO3·10H2O配成100 mL溶液,C错误、D正确。
8.某市售盐酸的质量分数为36.5%,密度为1.18 g·cm-3,该盐酸中溶质的物质的量浓度是( C )
A.3 mol·L-1 B.8.4 mol·L-1
C.11.8 mol·L-1 D.0.5 mol·L-1
解析:c=1 000ρwM=1 000 mL·L-1×1.18 g·cm-3×36.5%36.5 g·mol-1=11.8 mol·L-1。
9.用质量分数为98%的浓硫酸(ρ=1.84 g·cm-3)配制240 mL
1.84 mol·L-1稀硫酸,下列操作正确的是( C )
A.将蒸馏水缓慢注入盛有一定量浓硫酸的烧杯中,并不断搅拌至冷却
B.必需的定量仪器有50 mL量筒、250 mL容量瓶和托盘天平
C.量取浓硫酸的体积为25.0 mL
D.先在容量瓶中加入适量水,将量好的浓硫酸注入容量瓶,加水定容
解析:稀释浓硫酸时,应将浓硫酸沿烧杯壁缓慢注入水中并不断搅拌,A错误;该实验不需要托盘天平,B错误;配制该稀硫酸需要浓硫酸的体积为V=250×10-3L×1.84 mol·L-1×98 g·mol-11.84 g·cm-3×98%=25.0 mL,C正确;不能在容量瓶里稀释浓硫酸, D错误。
10.量取20.00 mL H2SO4稀溶液盛于锥形瓶中,小心地向锥形瓶中滴加0.12 mol·L-1的NaOH溶液,当加到25.00 mL时H2SO4与NaOH恰好完全反应,求该H2SO4溶液中H2SO4的物质的量浓度。(写出计算过程)
解:n(NaOH)=0.025 L×0.12 mol·L-1=3×10-3 mol
H2SO4 + 2NaOHNa2SO4+2H2O
1 mol 2 mol
n(H2SO4) 3×10-3 mol
1mol2mol=n(H2SO4)3×10-3mol
n(H2SO4)=1.5×10-3 mol
c(H2SO4)=1.5×10-3mol0.02 L=0.075 mol·L-1
答:该H2SO4溶液中H2SO4的物质的量浓度为 0.075 mol·L-1。
等级考题组
(以下选择题有1个或2个选项符合题意)
11.配制一定物质的量浓度的氢氧化钠溶液,下列操作正确的是( B )
A.将氢氧化钠固体直接放在托盘天平的托盘上称量
B.将氢氧化钠固体加水溶解,待所得溶液冷却到室温后,再转移至容量瓶中
C.定容时如果加水超过了刻度线,用胶头滴管直接吸出多余部分
D.定容摇匀后发现溶液液面低于刻度线,再补加少量蒸馏水至刻度线
解析:氢氧化钠固体易潮解,具有腐蚀性,不能直接放在托盘天平的托盘上称量,应放在烧杯中称量;定容时如果加水超过了刻度线,应重新配制;定容摇匀后发现溶液液面低于刻度线,再补加少量蒸馏水至刻度线,所配溶液的浓度偏低。
12.如图是某校化学实验室中硫酸溶液试剂标签上的部分内容。据此下列说法错误的是( AD )
化学纯(CP)(500 mL)
品名:硫酸 化学式:H2SO4
相对分子质量:98 密度:1.84 g·mL-1
质量分数:98%
A.该硫酸溶液的物质的量浓度为9.2 mol·L-1
B.100 mL该硫酸溶液的质量是184 g
C.硫酸的摩尔质量与磷酸(H3PO4)的摩尔质量相同
D.取该硫酸溶液62.5 mL稀释至250 mL,得到稀硫酸的浓度为
2.3 mol·L-1
解析:该硫酸溶液的物质的量浓度c=1 000ρwM=1 000×1.84×98%98mol·L-1=
18.4 mol·L-1,A项错误;该硫酸溶液的密度为1.84 g·mL-1,所以
100 mL该硫酸溶液的质量为1.84 g·mL-1×100 mL=184 g,B项正确;磷酸(H3PO4)的摩尔质量为98 g·mol-1,与硫酸的相同,C项正确;取该硫酸溶液62.5 mL稀释至250 mL,根据稀释公式c1V1=c2V2,可知
0.25 L×c2=0.062 5 L×18.4 mol·L-1,解得c2=4.6 mol·L-1,D项
错误。
13.在2 L 由NaCl、MgCl2、BaCl2组成的混合液中,部分离子浓度大小如图所示,则此溶液中Ba2+的物质的量是( C )
A.3.0 mol B.2.0 mol
C.1.0 mol D.0.5 mol
解析:依据图示可知钠离子浓度为1.0 mol·L-1,镁离子浓度为
0.5 mol·L-1,氯离子浓度为3.0 mol·L-1,则依据电荷守恒可知:
1.0 mol·L-1×1+0.5 mol·L-1×2+c(Ba2+)×2=3.0 mol·L-1×1,解得c(Ba2+)=0.5 mol·L-1,则Ba2+的物质的量为2 L×0.5 mol·L-1=1.0 mol,故选C。
14.某温度下质量分数为22%的硝酸钠溶液150 mL,加入100 g水稀释后质量分数变成14%,则原溶液的物质的量浓度约为( C )
A.1 mol·L-1 B.2 mol·L-1
C.3 mol·L-1 D.4 mol·L-1
解析:设原溶液的质量为x,则
22%×x=14%×(x+100 g),x=175 g。
原溶液的物质的量浓度c(NaNO3)=n(NaNO3)V[NaNO3(aq)]=175 g×22%85 g·mol-10.15 L≈
3.0 mol·L-1。
15.把2.0 mol·L-1CuSO4溶液和1.0 mol·L-1H2SO4溶液等体积混合(假设混合后的溶液的体积等于混合前两种溶液的体积之和),计算:
(1)混合溶液中CuSO4和H2SO4的物质的量浓度
c(CuSO4)= ;
c(H2SO4)= 。
(2)混合液中H+和SO42-的物质的量浓度
c(H+)= ;
c(SO42-)= 。
(3)向溶液中加入铁粉,经过足够长的时间,铁粉有剩余。此时溶液中的物质的量浓度c(Fe2+)= 。
解析:设V L 2.0 mol·L-1CuSO4溶液和 V L 1.0 mol·L-1 H2SO4溶液混合得2V L溶液。
(1)c(CuSO4)=n(CuSO4)V总=2.0×V2V mol·L-1=1.0 mol·L-1
c(H2SO4)=1.0×V2V mol·L-1=0.5 mol·L-1
(2)c(H+)=2c(H2SO4)=2×0.5 mol·L-1=1.0 mol·L-1
c(SO42-)=c(CuSO4)+c(H2SO4)
=1.0 mol·L-1+0.5 mol·L-1
=1.5 mol·L-1
(3)c(Fe2+)=c(SO42-)=1.5 mol·L-1
答案:(1)1.0 mol·L-1 0.5 mol·L-1
(2)1.0 mol·L-1 1.5 mol·L-1
(3)1.5 mol·L-1
16.某同学帮助水质检测站配制 480 mL 0.5 mol/L NaOH溶液以备
使用。
(1)完成本实验所必需的仪器有:托盘天平(带砝码,最小砝码为5 g)、药匙、烧杯、量筒、胶头滴管、玻璃棒及 。
(2)其操作步骤如图2所示,则如图1操作应在图2中的 (填字母)之间。
A.②与③ B.①与② C.③与④
(3)用质量为23.1 g的烧杯放在托盘天平上称取所需NaOH固体时,请在附表中选取所需的砝码大小 (填字母),并在图中选出能正确表示游码位置的选项 (填字母)。
附表 砝码规格
a
b
c
d
e
砝码质量/g
100
50
20
10
5
(4)转移完溶液后未洗涤玻璃棒和烧杯,浓度会 (填“偏大”“偏小”或“无影响”)。
解析:(1)由于实验室没有480 mL容量瓶,配制480 mL 0.5 mol/L NaOH溶液,根据“大而近”原则,应选择 500 mL 容量瓶。
(2)配制一定物质的量浓度溶液的操作步骤有计算、称量、溶解、移液、洗涤、摇匀、定容等操作,图1中操作为洗涤,所以应在③与④
之间。
(3)称取NaOH固体为0.5 mol/L×0.5 L×40 g/mol=10.0 g,用质量为23.1 g的烧杯放在托盘天平上称取所需NaOH固体时,左盘质量共为33.1 g,选取所需的砝码为cd,能正确表示游码位置的选项为C。
(4)转移完溶液后未洗涤玻璃棒和烧杯,则溶液n值偏小,由公式c=nV分析,浓度会偏小。
答案:(1)500 mL容量瓶 (2)C (3)cd C (4)偏小
相关资料
更多

