高中物理人教版 (2019)选择性必修 第一册4 波的干涉优秀当堂检测题
展开
一、单选题
1.下列说法正确的是( )
A. 公共场合使用的非接触式测温仪利用的是紫外线
B. 在地球上利用接收遥远天体发出光波的频率判断遥远天体相对于地球的运动速度,利用的是多普勒效应
C. 军队过桥需要迈着整齐的步伐,防止共振对桥造成伤害
D. 在机械波的干涉现象中,振动加强点始终位于波峰位置
【答案】 B
【解析】A.非接触式测温仪是通过接受身体表面辐射出来的红外线来测温的,A不符合题意;
B.多普勒效应是指波源或观察者发生移动,而使两者间的距离发生变化,在地球上利用接收遥远天体发出光波的频率判断遥远天体相对于地球的运动速度,利用了多普勒效应,B符合题意;
C.军队过桥需要迈着整齐的步伐,产生共振,不能防止共振对桥造成的伤害,C不符合题意;
D.振动加强点的振幅大,而不是始终位于波峰位置,D不符合题意。
故答案为:B。
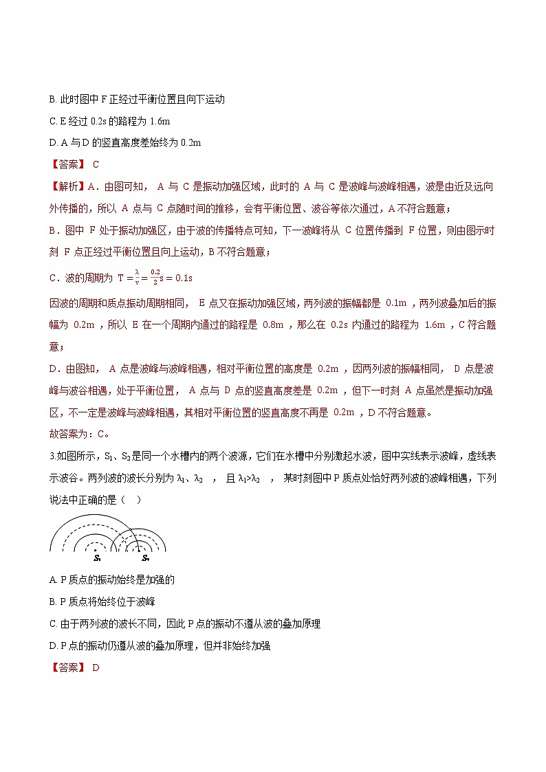
2.如图所示,在两列相干简谐横波的叠加区域中,实线表示波峰,虚线表示波谷。两列波的振幅均0.1m,波速为2m/s,波长为0.2m,E、F两点分别是AB、BC连线的中点,下列说法正确的是( )
A. A与C始终处于波峰
B. 此时图中F正经过平衡位置且向下运动
C. E经过0.2s的路程为1.6m
D. A与D的竖直高度差始终为0.2m
【答案】 C
【解析】A.由图可知, 与 是振动加强区域,此时的 与 是波峰与波峰相遇,波是由近及远向外传播的,所以 点与 点随时间的推移,会有平衡位置、波谷等依次通过,A不符合题意;
B.图中 处于振动加强区,由于波的传播特点可知,下一波峰将从 位置传播到 位置,则由图示时刻 点正经过平衡位置且向上运动,B不符合题意;
C.波的周期为
因波的周期和质点振动周期相同, 点又在振动加强区域,两列波的振幅都是 ,两列波叠加后的振幅为 ,所以 在一个周期内通过的路程是 ,那么在 内通过的路程为 ,C符合题意;
D.由图知, 点是波峰与波峰相遇,相对平衡位置的高度是 ,因两列波的振幅相同, 点是波峰与波谷相遇,处于平衡位置, 点与 点的竖直高度差是 ,但下一时刻 点虽然是振动加强区,不一定是波峰与波峰相遇,其相对平衡位置的竖直高度不再是 ,D不符合题意。
故答案为:C。
3.如图所示,S1、S2是同一个水槽内的两个波源,它们在水槽中分别激起水波,图中实线表示波峰,虚线表示波谷。两列波的波长分别为λ1、λ2 , 且λ1>λ2 , 某时刻图中P质点处恰好两列波的波峰相遇,下列说法中正确的是( )
A. P质点的振动始终是加强的
B. P质点将始终位于波峰
C. 由于两列波的波长不同,因此P点的振动不遵从波的叠加原理
D. P点的振动仍遵从波的叠加原理,但并非始终加强
【答案】 D
【解析】AB.由题设知,此时P点正好是波峰与波峰的相遇点,随着时间推移,P点的位移发生变化,由于波长不同,导致两波的频率不同,所以不是始终振动加强的,P质点不是始终位于波峰,AB不符合题意;
CD.虽然波长不同,但均属于波,都有波的特性,遵从波的叠加原理,但并不始终加强的,C不符合题意,D符合题意。
故答案为:D。
4.如图所示分别为红光和绿光在相同条件下的干涉和衍射图样。下列判断正确的是( )
A. 甲图是绿光的衍射图样
B. 乙图是红光的干涉图样
C. 丙图是红光的衍射图样
D. 丁图是绿光的干涉图样
【答案】 C
【解析】AB.双缝干涉的图样是明暗相间的干涉条纹,所有条纹宽度相同且等间距,故甲图和乙图是双缝干涉现象,根据双缝干涉条纹间距
可知波长 越大, 越大,红光的波长大于绿光的波长,则乙图为绿光的双缝干涉图样,AB不符合题意;
CD.单缝衍射条纹是中间明亮且宽大,越向两侧宽度越小越暗,而波长越大,中央亮条纹越粗,故丙图和丁图是衍射图样,红光的波长大于绿光的波长,即丙图为红光的单缝衍射图样,D不符合题意C符合题意。
故答案为:C。
5.两列频率相同的简谐横波振幅分别为A1=4cm、A2=3cm,它们在某时刻的干涉图样如图所示,以波源S1、S2为圆心的两组同心圆弧分别表示同一时刻两列波的波峰(实线)和波谷(虚线),下列说法正确的是( )
A. 质点A的振幅是1cm
B. 质点C是振动减弱点
C. 质点B此刻振动的速度最小
D. 再过半个周期,质点D是振动加强点
【答案】 C
【解析】图是两列频率相同的相干水波于某时刻的叠加情况,实线和虚线分别表示波峰和波谷,则C点是波谷与波谷相遇点,A是波峰与波峰相遇点,B、D两点是波峰与波谷相遇点。则A、C两点是振动加强的,且B、D两点是振动减弱的。
A.S1的振幅A1=4cm,S2的振幅A2=3cm,质点A是处于波峰叠加位置,则A点的振幅为7cm,A不符合题意;
B.质点C是振动加强点,B不符合题意;
C.质点B是振动减弱点,此刻振动的速度最小,C符合题意;
D.D点是振动减弱点,再过半个周期,质点D的振动仍是减弱点,D不符合题意;
故答案为:C。
6.如图所示,S1、S2为水波槽中的两个波源,它们分别激起两列水波,图中实线表示波峰,虚线表示波谷。已知两列波的波长分别为λ1、λ2 , 且λ1<λ2 , 图示时刻a点为两列波的波峰与波峰相遇,则以下叙述中正确的是( )
A. a点的振动始终加强 B. a点的振动始终减弱
C. 因为λ1<λ2 , 所以a点的振动不遵守波的叠加原理 D. a 点的振动遵守波的叠加原理
【答案】 D
【解析】AB.如图所示,此时a点正好是波峰与波峰的相遇点,随着时间推移,a点的位移发生变化,由于波长不同,两列波的频率不同,所以a点的振动不是始终加强的,也不是始终减弱的,AB不符合题意;
CD.虽然波长不同,但均属于波,都有波的特性,遵守波的叠加原理,C不符合题意,D符合题意。
故答案为:D。
二、填空题
7.如图所示,水面上 M、N 两点为两个振源,两个振源同时开始振动,起振动方向也相同,在水面上形成了两列波。两列波在水面上叠加时,形成了某些区域的振幅加 大,某些区域的振幅减小的稳定图样,则两列波的频率 ________(填“相等” 或“不相等”),在M、N 连线的重垂线上有点 A,A 点是振动________(填“加强 点”或“减弱点”)。
【答案】 相等;加强点
【解析】两列波叠加后形成了稳定图样,说明发生了干涉现象,则两列波的频率相等;在M、N 连线的重垂线上有点 A,A点到MN的距离之差等于零,可知A 点是振动加强点。
8.下列说法中的现象属于波干涉的是________;属于波的衍射的是________. A.夏日雷声轰鸣不绝
B.闻其声而不见其人
C.听到远离的汽笛声音音调较低
D.两个完全相同的声源固定在空间某两位置上.如果在声源周围走动,时而感到有声,时而感到无声.
【答案】D;B
【解析】解:A、夏日雷声轰鸣不绝 是波的反射现象; B、闻其声而不见其人,属于波的衍射现象;
C、听到远离的汽笛声音音调较低,属于多普勒效应;
D、两个完全相同的声源固定在空间某两位置上.如果在声源周围走动,时而感到有声,时而感到无声,属于波的干涉现象;
故选:D,B
9.两个振动情况完全相同的波源S1、S2产生的波叠加,某时刻形成的干涉图样如图所示,实线表示波峰,虚线表示波谷.在a、b、c三个点中振动加强的点是________,从该时刻起,经过 周期,它们中位移为零的点是________
【答案】b;abc
【解析】解:S1、S2是两个振动情况完全相同的波源,产生的波向四周传播,实线表示波峰,虚线表示波谷.所以a点是波峰与波谷相遇点,b点是波峰与波峰相遇点,c点是波峰与波谷相遇点.因此振动始终加强点是b; 再过 周期a是平衡位置与平衡位置相遇,位移为零,
b是平衡位置与平衡位置相遇,位移为零,
c是平衡位置与平衡位置相遇,位移为零,
所以位移为零的点是abc;
故答案为:b;abc.
10.声波能产生许多物理现象,写出下列实例中所对应的物理现象的名称,隔着矮墙“闻其声,不见其人”属于________,绕着正在发声的音叉,能听到声音或强或弱属于________.
【答案】衍射;干涉
【解析】解:“闻其声而不见其人”,听到声音,却看不见人,这是声音的衍射; 围绕振动的音叉转一圈会听到忽强忽弱的声音,音叉发出两个频率相同的声波相互叠加,从而出现加强区与减弱区.这是声音的干涉.
故答案为:衍射;干涉.
高中物理人教版 (2019)选择性必修 第一册3 光的干涉优秀同步测试题: 这是一份高中物理人教版 (2019)选择性必修 第一册3 光的干涉优秀同步测试题,文件包含43光的干涉解析版docx、43光的干涉原卷版docx等2份试卷配套教学资源,其中试卷共11页, 欢迎下载使用。
物理人教版 (2019)2 全反射精品复习练习题: 这是一份物理人教版 (2019)2 全反射精品复习练习题,文件包含42全反射解析版docx、42全反射原卷版docx等2份试卷配套教学资源,其中试卷共13页, 欢迎下载使用。
高中1 光的折射精品课后测评: 这是一份高中1 光的折射精品课后测评,文件包含41光的折射解析版docx、41光的折射原卷版docx等2份试卷配套教学资源,其中试卷共15页, 欢迎下载使用。

