人教版 (2019)选择性必修1第4节 神经系统的分级调节优秀当堂达标检测题
展开姓名: 班级
2.4 神经系统的分级调节
一、 单项选择题
1. 当人的膀胱内贮尿量增加导致膀胱内压升高到一定程度时,膀胱被动扩张,使膀胱壁内牵张感受器受到刺激产生兴奋,兴奋沿传入神经传到脊髓,同时脊髓再把兴奋传至大脑皮层。大脑皮层向下发出兴奋,再传至脊髓,引起传出神经兴奋,从而引起膀胱壁逼尿肌收缩,将尿液排出。当逼尿肌开始收缩时,又刺激膀胱壁内牵张感受器。由此导致膀胱逼尿肌反射性地进一步收缩,直至膀胱内尿液被排空。下列相关说法错误的是
A. 排尿反射能够说明人体的低级中枢受到高级中枢的调控
B. 如果大脑皮层相应部位受损,可能会导致尿失禁
C. 排尿反射属于负反馈调节过程
D. 逼尿肌和传出神经末梢组成了排尿反射弧的效应器
【答案】C
【解析】
【分析】
本题考查人体神经调节的有关内容,在审题时特别要注意关键字眼,比如如何理解"尿意"两字等。反射弧由感受器、传入神经、神经中枢、传出神经、效应器五部分构成,反射需通过完整的反射弧才能实现。
【解答】
A.排尿反射能够说明人体的低级中枢受到高级中枢大脑皮层的调控,A正确;
B.大脑皮层产生尿意,如果大脑皮层相应部位受损,可能会导致尿失禁,B正确;
C.排尿反射属于正反馈调节过程,C错误;
D.逼尿肌和传出神经末梢组成了排尿反射弧的效应器,D正确。
2. 肺牵张反射能调节呼气和吸气。吸气时肺扩张,当肺内气量达一定容积时,肺牵张感受器兴奋,抑制吸气中枢兴奋,吸气转为呼气。呼气时肺缩小,感受器兴奋下降,吸气中枢再次兴奋,呼气停止转而吸气。下列关于肺牵张反射的叙述,错误的是
A. 神经中枢位于脊髓灰质 B. 具有负反馈调节机制
C. 受大脑皮层一定程度的调控 D. 可防止剧烈运动时对肺造成损伤
【答案】A
【解析】
【分析】
本题主要考查反射的知识,解答本题的关键是结合图像知识分析解答。
【解答】
A.肺牵张反射是非条件反射,脊髓损伤(如高位截瘫)的病人呼吸正常,因此呼吸中枢位于脑干而不位于脊髓,A错误;
B.从题干信息中分析可知,吸气与呼气能维持稳态,具有负反馈调节机制,B正确;
C.大脑皮层可参与闭气过程,对此反射有一定的调控作用,C正确;
D.肺牵张反射可以防止剧烈运动时肺过度扩张,有利于肺的保护,D正确。
3. 在血压降低时,血管紧张素Ⅰ(一种多肽)在血管紧张素转化酶的作用下,水解产生血管紧张素Ⅱ(多肽)。血管紧张素Ⅱ与血管紧张素受体结合,引起相应的生理效应,包括:①使全身微动脉、静脉收缩,血压升高,回心血量增多;②增加交感缩血管纤维递质释放量,使交感缩血管中枢兴奋;③引起并增强渴觉、导致饮水行为等。下列相关说法正确的是
A. 血压的调节属于神经——体液调节
B. 交感缩血管中枢兴奋引起并增强渴觉
C. 口服血管紧张素转化酶可升高血压
D. 血管紧张素Ⅰ经一系列生理变化导致血压上升属于分级调节
【答案】A
【解析】
【分析】
本题通过血管紧张素Ⅰ、血管紧张素Ⅱ等信息背景,考查学生获取信息能力,理解能力,对相关知识的识记理解能力,应用能力。
【解答】
A.根据题意,血压升高是血管紧张素Ⅱ与血管紧张素受体结合,引起的生理效应之一,同时增加交感缩血管纤维递质释放量,使交感缩血管中枢兴奋,因此血压的调节属于体神经-液调节,A正确;
B.交感缩血管中枢兴奋引起血压升高,根据题意,血管紧张素Ⅱ与血管紧张素受体结合引起的生理效应之一有增强渴觉、导致饮水行为等,B错误;
C.血管紧张素是多肽类物质,口服后会被消化分解成氨基酸,不会引起相应的生理效应,C错误;
D.根据AB项分析,血管紧张素Ⅰ经一系列生理变化导致血压上升属于神经-体液调节,此过程并没有经过下丘脑、垂体的分级调节,D错误。
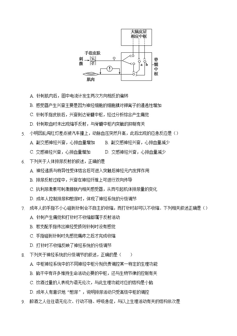
4. 如图为人体某神经调节示意图,有关说法正确的是()
A. 针刺肌肉后,图中电流计发生两次方向相反的偏转
B. 感受器产生兴奋主要是因为神经细胞的细胞膜对钾离子的通透性增加
C. 针刺手指皮肤后,兴奋到达脊髓中枢,经过分析综合产生痛觉
D. 针刺取血时未出现缩手反射,与脊髓中枢内突触的抑制有关
【答案】D
【解析】
【分析】
本题考查反射弧结构及神经兴奋传导的相关知识,意在考查学生的识图能力和判断能力,运用所学知识综合分析问题的能力。
【解答】
A.兴奋在反射弧中单向传递,神经肌肉接头相当于突触,肌肉细胞膜是突触后膜,针刺肌肉后,兴奋不能由肌肉传至神经,电流表不发生偏转,A错误;
B.感受器产生兴奋主要是因为神经细胞的细胞膜对钠离子的通透性增加,导致钠离子进入细胞内,电荷分布表现为外负内正,从而产生兴奋,B错误;
C.针刺手指皮肤后,兴奋到大脑皮层,经过分析综合产生痛觉,C错误;
D. 高级神经中枢调控脊髓中的低级中枢,针刺取血时未出现缩手反射,与脊髓中枢内突触的抑制有关,D正确。
故选D。
5. 小明因乱闯红灯差点被汽车撞上,动脉血压突然升高,此后出现的应急反应是()
A. 副交感神经兴奋,心排血量增加 B. 副交感神经兴奋,心排血量减少
C. 交感神经兴奋,心排血量增加 D. 交感神经兴奋,心排血量减少
【答案】B
【解析】
【分析】本题考查植物性神经调节的相关知识,意在考查考生的识记能力和理解所学知识要点,把握治知识间内在联系,形成知识网络的能力。
【解答】AB.小明因乱闯红灯差点被汽车撞上, 动脉血压突然升高, 此后出现的应急反应应使血压下降才能保持机体的稳态。副交感神经兴奋, 心跳减慢, 心排血量减少, 会使血压降低, A错误, B正确;
CD.交感神经兴奋, 血管收缩, 外周阻力增大, 血压会升高, 不利于血压突然升高后的应急反应, CD错误。
故选
6. 下列关于人体排尿反射的叙述,正确的是
A. 神经递质与特异性受体结合后可进入突触后神经元内发挥作用
B. 排尿反射过程中,兴奋在神经纤维上可进行双向传导
C. 抗利尿激素可刺激膀胱内相关感受器,从而引起机体排尿量的变化
D. 成年人控制排尿和憋尿时,体现了神经系统的分级调节
【答案】D
【解析】
【分析】
本题考查排尿反射的知识点,要求学生掌握兴奋的产生和传导以及传递的过程和特点,理解排尿反射过程中神经系统的分级调节。
【解答】
A.神经递质与特异性受体结合后就会发挥作用,引起突触后神经元的兴奋或抑制,递质并不进入突触后神经元内,A错误;
B.反射过程中,兴奋在神经纤维上进行单向传导,B错误;
C.抗利尿激素作用于肾小管和集合管,促进肾小管和集合管对水分的重吸收,会引起机体产生尿量的减少,C错误;
D.成年人控制排尿和憋尿时,体现了高级中枢大脑皮层可控制脊髓中的低级中枢,体现了分级调节,D正确。
故选D。
7. 成年人的手指不小心碰到针刺会不自主的收缩,而打针时却可以不收缩.下列相关叙述正确是()
A. 针刺产生痛觉和打针时不收缩都属于反射活动
B. 若支配手指传出神经受损则针刺时没有感觉
C. 手指碰到针刺时先感觉痛疼之后才完成收缩
D. 打针时不收缩反映了神经系统的分级调节
【答案】D
【解析】
【分析】
本题考查神经调节的相关知识,意在考查考生的识记能力和理解所学知识要点,把握知识间内在联系,形成知识网络结构的能力;能运用所学知识,准确判断问题的能力,属于考纲识记和理解层次的考查。
反射弧是实现反射活动的结构基础。由感受器、传入神经、神经中枢、传出神经、效应器五个部分组成。神经系统的活动是各种各样简单或复杂的反射活动,反射弧的结构也有简有繁。在最简单的反射弧中,传入神经元和传出神经元直接在中枢内接触,称为单突触反射,如膝跳反射。复杂的反射弧有许多中间神经元。
【解答】
A. 针刺产生痛觉,感觉在大脑皮层,没有通过完整的反射弧,不属于反射活动,A错误;
B. 若仅仅是支配手指的传出神经受损,针刺可以传到大脑皮层产生感觉,但不能运动,B错误;
C. 手指碰到针刺时先收缩,后感觉痛疼,因为感觉传到大脑皮层需经过更多的突触,时间长,C错误;
D. 打针时不收缩反映了大脑皮层的高级运动中枢可以控制脊髓的低级运动中枢,神经系统存在分级调节,D正确。
故选D。
8. 下列关于神经系统的分级调节的叙述,正确的是( )
A. 中枢神经系统中的不同神经中枢分别负责调控某一特定的生理功能
B. 脑干中有许多维持生命活动必要的中枢,还与生物节律的控制有关
C. 饮酒过量的人表现为语无伦次,与此生理功能对应的结构是小脑
D. 成年人有意识地“憋尿”,说明排尿活动只受高级中枢的调控
【答案】A
【解析】
【解答】
A、中枢神经系统中的不同神经中枢分别负责调控某一特定的生理功能,如刺激下丘脑某一区域可引起交感神经兴奋,刺激下丘脑另一区域可引起副交感神经兴奋,A正确;
B、下丘脑与生物节律的控制有关,B错误;
C、饮酒过量的人表现为语无伦次,与此生理功能相对应的结构是大脑,C错误;
D、成年人有意识地“憋尿“,说明低级中枢受脑中高级中枢调控,D错误。
故选:A。
【分析】
下丘脑中有渗透压感受器,是体温调节、水平衡调节、血糖调节的中枢,还与生物节律等的控制有关。
脑干有许多维持生命必要的中枢,如呼吸中枢。
小脑有维持身体平衡的中枢。
本题考查了脑的高级功能,解答本题的关键是掌握学习和记忆的区别及脑的结构和功能,试题难度一般。
9. 醉酒之人往往语无伦次、行动不稳、呼吸急促,与以上生理活动有关的结构依次是
A. 小脑 大脑 脑干 B. 大脑 脑干 小脑
C. 脑干 大脑 小脑 D. 大脑 小脑 脑干
【答案】D
【解析】
【分析】
本题考查了人脑的高级功能,正确区分脑的各部分的功能以及受损时的症状是解答本题的关键。
维持平衡、协调运动是小脑的功能,人类特有的语言功能则依赖于大脑皮层的语言中枢,脑干中则有与呼吸、心跳有关的基本生命中枢。
【解答】
(1)语无伦次与语言中枢有关,语言中枢位于大脑皮层,故语无伦次与大脑有关;
(2)小脑有维持平衡、协调运动的功能,行动不稳即与小脑的麻醉有关;
(3)呼吸急促与呼吸中枢有关,呼吸中枢位于脑干,故呼吸急促与脑干有关;
综上,ABC错误,D正确。
故选D。
10. 如图显示人体尿液产生及排尿调控的大致过程。下列分析不正确的是
A. 若A表示水平衡调节中枢,则A位于下丘脑
B. 若A表示抗利尿激素,则A最终由垂体释放
C. 脊髓对膀胱扩大和缩小的控制由躯体运动神经支配
D. 正常人能有意识地控制排尿是由于大脑皮层对脊髓的调控
【答案】C
【解析】
【分析】
本题考查人体尿液产生及排尿调控的相关知识,意在考查学生对知识的理解和记忆能力。
【解答】
A.若A表示水平衡调节中枢,由于水平衡调节中枢位于下丘脑,则A正确;
B.若A表示抗利尿激素, 在低渗透压的刺激下, 由下丘脑分泌抗利尿激素至垂体, 然后抗利尿激素由垂体释放,故B正确;
C.脊髓对膀胱的扩大和缩小的控制是由自主神经系统支配的,故C不正确;
D.正常人能有意识地控制排尿是因为大脑已经发育完全, 神经控制能力强, 大脑皮层能够调控脊髓, 故D正确。
11. 当膀胱内尿量达400~500 mL时,膀胱充盈、扩张,使膀胱壁的牵张感受器受到刺激而兴奋,传导膀胱充胀感觉的盆神经传入冲动增多,冲动达到骶髓初级排尿中枢,同时也上传至大脑皮层高级中枢,产生尿意。在环境条件允许时,便发动排尿反射。下面有关分析不正确的是()
A. 大脑接受信息后,控制排尿,这属于一个反射活动
B. 大脑可以控制骶髓初级中枢,体现了神经系统的分级调节
C. 除神经调节外,人体正常的生命活动还会受到体液调节和免疫调节
D. 婴幼儿大脑皮层发育不完善,对初级中枢控制能力较弱,易发生夜间遗尿现象
【答案】A
【解析】
【分析】
本题考查了神经调节的相关知识,意在培养学生获取信息并能解决实际问题的能力、把握知识间的内在联系,形成知识网络结构的能力。
【解答】
A.反射的结构基础是反射弧,大脑接受信息后,控制排尿,没有经过一个完整的反射弧,不属于一个反射活动,A错误;
B.大脑可以控制骶髓初级中枢,体现了神经系统的分级调节,B正确;
C.除神经调节外,人体正常的生命活动还会受到体液调节和免疫调节,C正确;
D.婴幼儿大脑皮层发育不完善,对初级中枢控制能力较弱,易发生夜间遗尿现象,D正确。
故选A。
12. 采指血时,人会感觉疼痛但不缩手。在此过程中不会发生()
A. 兴奋在神经纤维上单向传导
B. 突触后膜受体将化学信号转化为电信号
C. 低级中枢受大脑皮层控制
D. 接受信号的神经元均产生了兴奋
【答案】D
【解析】
【分析】
本题考查神经调节,意在考查学生识记理解能力。
【解答】
A.此过程有完整反射弧参与,因此兴奋在神经纤维上是单向传导的,A正确;
B.突触后膜受体将化学信号转化为电信号,B正确;
C.采指血时,人会感觉疼痛但不缩手,在此过程中,低级中枢受高级中枢控制,抑制了缩手肌肉的收缩,C正确;
D.参与该过程的神经元并非均兴奋,控制缩手的神经元受到抑制不会兴奋,D错误。
故选D。
13. 研究人员用脊蛙(去除脑的蛙)为材料进行实验,用硫酸分别刺激左、右后肢中趾的皮肤,左、右后肢均收缩。参与该反射活动的结构示意图如下。下列叙述正确的是()
A. 将蛙的脑去除是为了避免反射中枢对实验结果的干扰
B. 处于反极化过程的神经元质膜,对Na+的通透性持续增大
C. 若用硫酸刺激已剥去皮肤的左后肢中趾,左、右后肢均不收缩
D. 该实验结果说明a神经中只含有传入神经纤维,b神经中只含有传出神经纤维
【答案】C
【解析】
【分析】
本题考查神经调节的知识点,熟知神经调节过程和正确识图是解题的关键,题目难度适中。
【解答】
A.将蛙的脑去除是为了避免脑对脊髓的分级调节对实验结果的干扰,A错误;
B.反极化过程中,钠离子通道打开,大量钠离子内流产生动作电位;因为钠离子内流的方式是协助扩散,所以产生动作电位的过程中,钠离子通透性会降低,B错误;
C.若用硫酸刺激已剥去皮肤的左后肢中趾,左、右后肢均不收缩,C正确;
D.左后肢收缩,说明a神经包含传出神经纤维,D错误。
14. 心脏的搏动受交感神经和副交感神经的控制,其中副交感神经释放乙酰胆碱,作用于心肌细胞膜上的M型受体,使心肌细胞的收缩受到抑制,心率减慢;交感神经释放的去甲肾上腺素可以和心肌细胞膜上的β-肾上腺素受体结合,使心率加快。但交感神经和副交感神经对心脏的作用强度不是等同的,利用心得安和阿托品进行如下实验(心得安是β-肾上腺素受体的阻断剂,阿托品是M型受体的阻断剂)。对两组健康青年分别注射等量的阿托品和心得安各4次,给药次序和测得的平均心率如图所示。有关叙述正确的是()
A. 乙酰胆碱与M型受体结合,使得心肌细胞的静息电位绝对值减小
B. 注射阿托品后交感神经的作用减弱,副交感神经作用加强
C. 每一组的每位健康青年共进行了8次心率的测定
D. 副交感神经对心跳的抑制作用远超过交感神经对心跳的促进作用
【答案】D
【解析】
【分析】
本题结合曲线图,考查神经调节和体液调节的相关知识,旨在考查学生理解所学知识的要点,把握知识的内在联系,并应用相关知识综合解决问题的能力。
据曲线图可知,阿托品是M型受体的阻断剂,抑制心率减慢;心得安是β-肾上腺素受体的阻断剂,抑制心率加快。图中最后一次测得的心率比对照组高,说明副交感神经对心跳的抑制作用远超过交感神经对心跳的促进作用。
【解答】
A.乙酰胆碱与M型受体结合,使心肌细胞的收缩受到抑制,心率减慢。说明心肌细胞的静息电位绝对值增大,A错误;
B.注射阿托品后心率加快,说明交感神经的作用加强,副交感神经作用减弱,B错误;
C.据曲线图可知,每一组的每位健康青年共进行了9次心率的测定,C错误;
D.图中最后一次测得的心率比对照组高,说明副交感神经对心跳的抑制作用远超过交感神经对心跳的促进作用,D正确。
故选D。
二、多选题
15. “当神经系统控制心脏活动时,在神经元与心肌细胞之间传递的信号是化学信号还是电信号呢?”研究者针对这个问题,进行了如下实验。取两个生理状态相同的蛙的心脏(A和B,保持活性)置于成分相同的营养液中,A有某副交感神经支配,B没有该神经支配;刺激该神经,A心脏的跳动减慢;从A心脏的营养液中取一些液体注入B心脏的营养液中(如图),B心脏跳动也减慢。下列相关叙述错误的是
A. 进行该实验基于的假说是神经元与心肌细胞之间传递的信号是化学信号或电信号
B. 该实验说明A的副交感神经细胞可能释放一种神经递质,该递质能使心跳减慢
C. 副交感神经末梢释放的神经递质能与心肌细胞膜上的受体结合,促使K+内流
D. 交感神经使内脏器官的活动加强,副交感神经使内脏器官的活动减弱
【答案】ACD
【解析】
【分析】
本题考查神经调节的相关知识,意在考查学生的实验能力和判断能力,运用所学知识综合分析问题和解决问题的能力。
【解答】
A.进行该实验基于的假说是神经元与心肌细胞之间传递的信号是化学信号,A错误;
B.该实验说明A的副交感神经细胞可能释放一种神经递质,该递质能使心跳减慢,B正确;
C.副交感神经末梢释放的神经递质能与心肌细胞膜上的受体结合,促使Cl-内流,C错误;
D.交感神经使心跳加快,胃肠蠕动减弱等,副交感神经增进胃肠的活动,使心跳减慢,D错误。
故选ACD。
16. 光线进入小鼠眼球刺激视网膜后,产生的信号通过如图所示过程传至高级中枢,产生视觉。有关上述信号产生及传递过程的叙述正确的是()
A. 光刺激感受器,感受器会产生电信号
B. 信号传递过程有电信号与化学信号之间的转换
C. 产生视觉的高级中枢在大脑皮层
D. 图中视觉产生的过程包括了完整的反射弧
【答案】ABC
【解析】
【分析】
本题考查神经系统与神经调节的相关知识,要求考生能够准确提取题干信息结合书本知识作答,解答本题的关键是能够判断完整的反射弧。
【解答】
A.光刺激感受器,产生的兴奋在神经纤维上以电信号的形式传导,所以感受器会产生电信号,A正确;
B.根据图示可知,眼中有突触结构,兴奋在突触处传递时,会有电信号与化学信号之间的转换,B正确:
C.产生视觉的高级中枢在大脑皮层,C正确;
D.图示的视觉产生过程中只有感受器、传入神经和高级中枢,没有传出神经和效应器,不属于完整的反射弧,D错误。
故选ABC。
17. 如图是膝跳反射的反射弧结构模式图,其中①⑤表示反射弧的组成结构,A、B分别是放置在神经和骨骼肌上的电极。下列相关叙述正确的是( )
A. 一个完整的反射至少需要两个神经元参与才能完成
B. 结构①属于效应器,结构③受大脑皮层高级中枢控制
C. 用A刺激结构④,引起的小腿向前踢起属于反射活动
D. 用B刺激结构①,能通过②向中枢传递神经冲动
【答案】AB
【解析】
【分析】
本题主要考查反射弧的组成以及兴奋的传导,意在考查学生对基础知识的理解掌握,难度适中。
人体神经调节的方式是反射,反射的结构基础是反射弧,反射弧由感受器、传入神经、神经中枢、传出神经和效应器五部分构成,兴奋在反射弧上单向传递,兴奋在突触处产生电信号到化学信号再到电信号的转变。
【解答】
A.反射活动的完成需要完整的反射弧参与,而最简单的反射弧中至少包括感受器、传入神经、神经中枢、传出神经和效应器,因此一个完整的反射至少需要两个神经元参与,A正确;
B.结构④上有神经节,因此④属于传入神经,②属于传出神经,结构①与传出神经末端相连,属于效应器,结构③是位于脊髓中的低级反射中枢,它受到大脑皮层高级神经中枢的控制,B正确;
C.用A刺激结构④,引起的小腿向前踢起不属于反射活动,因为没有经过完整的反射弧,C错误;
D.由于神经元之间通过突触完成兴奋传递,而突触传递具有单向性,因此用B刺激效应器后,兴奋不能通过②传递到③,D错误。
故选AB。
18. 给脑桥(位于大脑和小脑之间)注射能阻止γ-氨基丁酸与相应受体结合的物质后,小鼠的排尿阈值(引起排尿反射的最低尿量值)降低。相关推理正确的是()
A. 脑桥释放的γ-氨基丁酸能抑制排尿
B. γ-氨基丁酸使高位截瘫患者排尿顺畅
C. 人体排尿反射的低级中枢位于脑桥
D. 不同年龄段的人排尿阈值都是不相同的
【答案】AD
【解析】
【分析】
本题考查γ-氨基丁酸的功能,意在考查考生分析和判断能力。
反射弧由感受器、传入神经、神经中枢、传出神经、效应器五部分构成,反射需通过完整的反射弧才能实现。明确两个反射弧即脊髓控制的排尿反射弧和大脑控制的对脊髓排尿反射弧中各结构。
【解答】
A.由题干信息可知,注射能阻止γ-氨基丁酸与相应受体结合的物质后,小鼠的排尿阈值说明γ-氨基丁酸能抑制排尿,A正确;
B.由题干分析可知,γ-氨基丁酸抑制排尿,所以不能使高位截瘫患者排尿顺畅,B错误;
C.人体排尿反射的低级中枢位于脊髓,C错误;
D.不同年龄段的人排尿阈值是不同的,D正确。
故选AD。
19. 下列对排尿反射过程的分析,不正确的是
A. 直接刺激传出神经或效应器也可以引起排尿反射
B. 效应器的传出神经末梢受到刺击能产生动作电位并向脊髓传导
C. 动作电位在传入神经纤维和传出神经纤维上的传导是双向的
D. 排尿反射中枢位于脊髓,受大脑皮层的高级神经中枢控制
【答案】ABC
【解析】
【分析】
本题主要考查反射的定义,反射弧的结构及功能,兴奋在神经纤维上的传导等相关知识点,要求学生把握和运用所学知识点间的内在联系,准确答题。
排尿反射的过程:感受器→传入神经→神经中枢(脊髓)→传出神经→效应器。
【解答】
A.直接刺激传出神经或效应器也可以引起膝跳动作,但该过程没有反射弧的全部成分参与,故不属于反射,A错误;
B.效应器的传出神经末梢受到叩击能产生动作电位,但不能向脊髓传导,B错误;
C.排尿反射中兴奋在反射弧中的传导是单向的,C错误;
D.排尿反射的中枢位于脊髓,受大脑皮层的高级神经中枢控制,D正确。
故选:ABC。
20. 排尿是受中枢神经系统控制的复杂反射活动,排尿的初级反射中枢位于脊髓骶段。如图为相关反射弧示意图,下列分析正确的是
A. 在图示反射弧中,背根是传入神经,腹根是传出神经
B. 排尿时,由排尿中枢通过相关神经分别释放“兴奋”和“抑制”性递质使得膀胱逼尿肌收缩、尿道括约肌舒张,从而将尿液排出体外
C. 当尿液充盈使膀胱扩张时,膀胱壁内的牵张感受器细胞膜外侧的电位变化是由正电位变成负电位,从而产生兴奋,兴奋传至脊髓段产生了“尿意”
D. 正常人在没有合适的时机或场所时,能够憋尿,是因为排尿中枢受大脑皮层的控制
【答案】ABD
【解析】
【分析】
本题考查神经系统排尿反射的相关知识,考查学生识图能力和应用所学知识分析问题和解决问题的能力。
【解答】
A.在图示反射弧中,有神经节的为传入神经,因而背根是传入神经,腹根是传出神经,故A正确;
B.排尿时,由排尿中枢通过相关神经分别释放“兴奋”和“抑制”性递质使得膀胱逼尿肌收缩、尿道括约肌舒张,从而将尿液排出体外,故B正确;
C.当尿液充盈使膀胱扩张时,膀胱壁内的牵张感受器细胞膜外侧的电位变化是由正电位变成负电位,从而产生兴奋,兴奋传至大脑皮层产生了“尿意”,故C错误;
D.正常人在没有合适的时机或场所时,能够憋尿,是因为排尿中枢受大脑皮层的控制,大脑皮层是高级中枢,故 D正确。
故选ABD。
21. 下图是人的排尿反射的反射弧结构简图(表示从树突到胞体到轴突),方框甲代表大脑皮层的部分区域,乙代表脊髓中控制排尿的神经中枢。下列有关对此生理过程的分析不正确的是()
A. 婴儿的a兴奋,会引起e发生反应;正常成年人则相反
B. 如果正常成年人高位截瘫,就会失去排尿反射
C. 若正常成年人的b受损,其排尿反射将不会存在
D. 正常成年人可控制排尿,故排尿反射不复存在
【答案】ABD
【解析】
【分析】
本题考查高级神经中枢对低级神经中枢的调控作用,意在考查考生的识图,识记和理解能力。
【解答】
A.婴儿的a感受器兴奋,会引起e效应器发生反应;正常成年人也如此,A错误;
B.如果正常成年人高位截瘫,则甲对乙的调控作用消失,但仍然能完成排尿反射,B错误;
C.若正常成年人的b传入神经受损,反射弧不完整,其排尿反射将不会存在,C正确;
D.正常成年人可控制排尿,是由于大脑皮层对脊髓中的排尿中枢有调控作用,排尿反射仍然存在,D错误。
故选ABD。
三、填空题
22. 排尿不仅受到脊髓的控制,也受到大脑皮层的调控。脊髓对膀胱扩大和缩小的控制是由自主神经系统支配的:________兴奋,不会导致膀胱缩小;________兴奋,会使膀胱缩小。而人之所以能有意识地控制排尿,是因为⑧________,对脊髓进行着调控。
【答案】交感神经;副交感神经;大脑皮层
【解析】
【分析】
本题考查神经调节的相关知识,解题关键是学生对该知识的理解与掌握。
【解答】
交感神经的主要功能使瞳孔散大,心跳加快,皮肤及内脏血管收缩,冠状动脉扩张,血压上升,小支气管舒张,胃肠蠕动减弱,膀胱壁肌肉松弛,唾液分泌减少,汗腺分泌汗液、立毛肌收缩等,副交感神经与之相反。人之所以能有意识地控制排尿,是因为大脑皮层对脊髓进行着调控。
23. 交感神经和副交感神经对同一器官的作用,犹如汽车的油门和刹车,可以使机体对外界刺激作出更精确的反应,使机体更好地适应环境的变化。当人体处于兴奋状态时,交感神经活动占据优势;而当人处于安静状态时,副交感神经活动占据优势。例如,当你看到电影中精彩紧张的镜头时,你往往会不自觉地心跳加快、屏住呼吸、瞪大眼睛、握紧拳头、盯着屏幕,当然这一刻,你一般不会感觉到肚子饿,也不会想去上厕所。而当电影散场时,你经常会发现,你急需去厕所,肚子也饿了。
问题:
(1)精彩紧张的镜头会让人心跳加快、眼睛瞪大、瞳孔放大、握紧拳头,是什么神经在起作用?__________。
(2)为什么散场了,急需去厕所?_______________。
(3)交感神经和副交感神经的相互作用的存在有什么意义?_______________。
【答案】(1)交感神经在起作用
(2)人体处于安静状态时,副交感神经活动占据优势,副交感神经使膀胱收缩,所以急需去厕所
(3) 可使机体对外界刺激作出更精确的反应,使机体更好地适应环境的变化。
【解析】
【分析】
本题考查神经调节的知识,意在考查考生对知识的应用能力。
植物性神经包括交感神经和副交感神经,交感神经与副交感神经在大部分内脏器官中共存,且作用相反,长期处于动态平衡状态,但也会有此消彼长;人体在处于紧张、焦虑和亢奋状态时,交感神经是兴奋的,而此时副交感神经被抑制;当人体处于非常平静状态时,副交感神经兴奋,交感神经受到抑制。
【解答】
(1)交感神经与副交感神经在大部分内脏器官中共存,人体在处于紧张、焦虑和亢奋状态时,交感神经是兴奋的,所以精彩紧张的镜头会让人心跳加快、眼睛瞪大、瞳孔放大、握紧拳头,是交感神经在起作用。
(2)当人体处于安静状态时,副交感神经活动占据优势,副交感神经使膀胱收缩,所以散场后急需去厕所。
(3)交感神经和副交感神经的相互作用可使机体对外界刺激作出更精确的反应,使机体更好地适应环境的变化。
24. 排尿是一种复杂的反射活动,如图是人体内尿液的产生以及神经系统对排尿的控制示意图.请据图回答下列问题:
(1)若A表示水平衡调节中枢,A位于______;若A表示抗利尿激素,该激素由______释放,并作用于______(部位);若饮水过多时A的含量______。
(2)当细胞外液渗透压发生变化时,细胞内液的渗透压_____(填“会”或“不会”)发生变化。
(3)尿量增多,膀胱充盈后,人会产生尿意,请用箭头和图中必要文字、字母表示产生尿意的神经传导途径:______。
(4)由图可知控制排尿的中枢位于______,说明神经系统存在______调节。
【答案】(1)下丘脑 ;垂体 ;肾小管和集合管 ;降低
(2)会
(3)膀胱壁感受器脊髓中的排尿中枢大脑皮层
(4)脊髓和大脑皮层; 分级
【解析】
【分析】本题考查生物的信息传递以及神经调节、水分调节等多方面知识,意在考查学生的识图能力和分析问题的能力,运用所学知识综合分析问题的能力。
1、神经调节的基本方式是反射,其结构基础是反射弧,由感受器、传入神经、神经中枢、传出神经、效应器五部分构成.效应器指传出神经末梢和它所支配的肌肉或腺体等.
2、位于脊髓的低级中枢受脑中相应的高级中枢的调控.
3、体内失水过多或食物过咸时:细胞外液渗透压升高→下丘脑感受器受到刺激→垂体释放抗利尿激素多→肾小管、集合管重吸收增加→尿量减少,同时大脑皮层产生渴觉(饮水)。
【解答】
(1)水平衡调节中枢位于下丘脑,抗利尿激素,由下丘脑某些细胞分泌,垂体释放,并作用于肾小管和集合管,若饮水过多时抗利尿激素的含量降低。
(2)当细胞外液渗透压发生变化时,通过失水或者吸水,还有对物质的吸收或释放,细胞内液的渗透压也会发生变化。
(3)尿量增多,膀胱充盈后,膀胱壁感受器会产生兴奋,兴奋沿着传入神经传到脊髓中的排尿中枢,排尿中枢经过分析和综合,发出兴奋,兴奋沿脊髓的上行传导束到达大脑皮层,产生尿意。
(4)由图可知控制排尿的中枢位于脊髓和大脑皮层,说明神经系统存在分级调节。
25. 排尿是一种反射活动。请回答下列问题:
(1)婴儿膀胱贮尿量达到一定程度时,膀胱壁内的_______感受刺激、产生兴奋,兴奋沿传入神经传至位于_____的初级中枢,该神经中枢中的部分神经元释放兴奋性神经递质,使相应突触后膜的膜内侧电位发生变化,该变化是_______,从而引起盆神经兴奋;同时,该神经中枢中的部分神经元释放抑制性神经递质,使相应突触后膜上发生Cl-_____(填“内流”或“外流”),导致内外两侧膜电位差的绝对值增大,从而抑制腹下神经,最终导致排尿。
(2)成人可以有意识地控制排尿,这是由于成人的排尿反射还受到位于_____中的高级中枢控制。此过程中,排尿反射的高级中枢通过抑制相应低级中枢来抑制排尿的调节方式属于神经系统的_______调节。
【答案】(1)感受器;脊髓;由负变正;内流
(2)大脑皮层;分级
【解析】
【分析】
本题主要考查神经系统不同中枢对排尿反射的控制。排尿反射是一种简单的非条件反射活动,经常在高级中枢控制下进行。当膀胱内贮尿量达到一定程度,使膀胱壁内的感受器受到刺激而兴奋,神经冲动沿传入纤维传到脊髓的排尿反射初级中枢;同时由脊髓再把膀胱充胀的信息上传至大脑皮层的排尿反射高级中枢,并产生尿意;大脑皮层向下发放冲动,传至脊髓初级排尿中枢,通过传出纤维传到膀胱的效应器,将贮存在膀胱内的尿液排出。尿液被送入尿道。当尿液进入尿道时,尿液还可刺激尿道的感受器,神经冲动沿传入神经再次传到脊髓排尿中枢,进一步加强排尿。
【解答】
(1)当膀胱内贮尿量达到一定程度,膀胱壁内的感受器受到刺激而兴奋,神经冲动沿传入神经传到脊髓的排尿反射初级中枢,排尿反射属于非条件反射,其初级控制中枢位于脊髓;神经递质作用于突触后膜,使Na+相应突触后膜的膜内侧电位由负变正,从而引起盆神经兴奋;同时,抑制性神经递质通过使相应突触后膜上发生Cl-内流,导致内外两侧膜电位差的绝对值增大,进一步增大静息电位,从而抑制腹下神经;
(2)排尿反应时,脊髓把膀胱充胀的信息上传至大脑皮层的排尿反射高级中枢,并产生尿意,大脑皮层向下发放冲动,将贮存在膀胱内的尿液排出。此过程属于神经系统的分级调节。
生物选择性必修1第2章 神经调节第4节 神经系统的分级调节优秀同步训练题: 这是一份生物选择性必修1第2章 神经调节第4节 神经系统的分级调节优秀同步训练题,文件包含24神经系统的分级调节课后练习原卷版docx、24神经系统的分级调节课后练习解析版docx等2份试卷配套教学资源,其中试卷共21页, 欢迎下载使用。
人教版 (2019)选择性必修1第4节 神经系统的分级调节优秀课后练习题: 这是一份人教版 (2019)选择性必修1第4节 神经系统的分级调节优秀课后练习题,文件包含24神经系统的分级调节讲义原卷版docx、24神经系统的分级调节讲义解析版docx等2份试卷配套教学资源,其中试卷共16页, 欢迎下载使用。
人教版 (2019)选择性必修1第4节 神经系统的分级调节精品达标测试: 这是一份人教版 (2019)选择性必修1第4节 神经系统的分级调节精品达标测试,文件包含24神经系统的分级调节学生版-高二生物同步精品讲义选择性必修1docx、24神经系统的分级调节教师版-高二生物同步精品讲义选择性必修1docx等2份试卷配套教学资源,其中试卷共49页, 欢迎下载使用。

