- 第二节《特异性免疫》课件+教案 课件 62 次下载
- 第三节《免疫失调》课件+教案 课件 55 次下载
- 第四节《免疫学的应用》课件+教案 课件 51 次下载
- 第一节《植物生长素》课件+教案 课件 55 次下载
- 第二节《其他植物激素》课件+教案 课件 50 次下载
- 第三节《植物生长调节剂的应用》课件+教案 课件 52 次下载
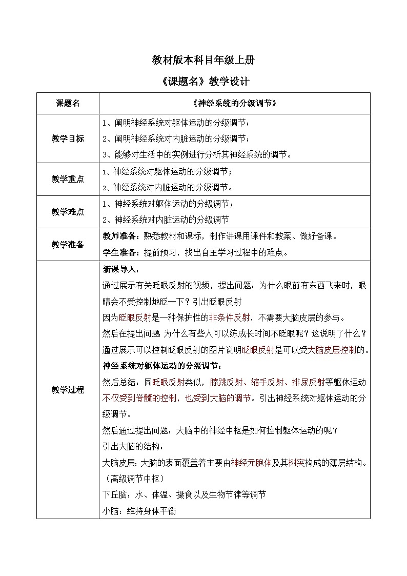
生物第4节 神经系统的分级调节评优课ppt课件
展开2.神经系统对躯体运动的分级调节
3.神经系统对躯体运动的分级调节
为什么眼前有东西飞来时,眼睛会不受控制地眨一下?
因为眨眼反射是一种保护性的非条件反射,不需要大脑皮层的参与。
思考与讨论:为什么有些人可以练成长时间不眨眼呢?这说明了什么?
说明眨眼反射是可以受大脑皮层控制的。
神经系统对躯体运动的分级调节
同眨眼反射类似,膝跳反射、缩手反射、排尿反射等躯体运动不仅受到脊髓的控制,也受到大脑的调节。
思考与讨论:大脑中的神经中枢是如何控制躯体运动的呢?
大脑通过脑干与脊髓相连 ,发出的指令可以通过脑干传到脊髓,躯体运动受大脑皮层以及脑干、脊髓等共同调控。
连接高级调节中枢和低级调节中枢
大脑的表面覆盖着主要由神经元胞体及其树突构成的薄层结构—大脑皮层。
思考与讨论:如果大脑部分区域出现损伤会怎么样?说明了什么?
一位脑卒老人突然出现脸部、手臂及腿部麻木等症状,随后上下肢都不能运动。后经医生检查,发现他的脊髓、脊神经等正常,四肢也都没有任何损伤,但是脑部有血管阻塞,使得大脑某区出现了损伤。这类现象称为中,在我国非常普遍 。
这说明脊髓控制的运动受到大脑的调控。
大脑中丰富的“沟”“回”增加了大脑皮层的表面积。
思考与讨论:那么躯体运动和大脑皮层有着什么样的关系呢
大脑皮层第一运动区(中央前回)与躯体各部分关系示意图
思考与讨论:躯体各部位的运动机能与其在大脑皮层中的代表区位置区域有什么特点?
大脑皮层运动代表区范围的大小与躯体运动的精细程度相关,运动越精细,大脑皮层代表区的范围越大。
大脑皮层代表区的位置与躯体各部的关系是倒置的(头面部正立)。
躯体左右交叉性支配, 头面部多为双侧性支配
思考与讨论:那么经过训练的人遇到刺激时是如何做到不眨眼的?
大脑皮层相关运动代表区
思考与讨论:在医院采血时,如何做到手被针刺却不缩手?
躯体的运动在大脑皮层以及脑干、脊髓等的共同分级调节下,变得更加有条不紊与精准。
神经系统对内脏运动的分级调节
成人可以有意识地控制排尿,婴儿却不能,二者控制排尿的神经中枢的功能有什么差别?
内脏活动调节低级中枢,如排尿、排便、血管舒张等
生命活动中枢,如呼吸运动和心血管运动等
较高级调节中枢,如体温、水、摄食等
各神经中枢对内脏活动的调节
交感神经兴奋时使膀胱逼尿肌松弛,尿道内括约肌收缩
副交感神经兴奋时能使膀胱逼尿肌收缩,尿道内括约肌松弛
运动时如何进行调节呼吸速率的?
内脏活动是在大脑及脑干、脊髓共同参与下的分级调节,并受到交感和副交感神经的双重调控。
1.某人因醉酒驾车导致交通事故,其脊髓从胸部折断,导致下肢瘫痪,大小便失禁,给家庭带来严重灾难。一般情况下该人( )A.排尿反射存在,有排尿意识 B.排尿反射存在,无排尿意识C.排尿反射不存在,有排尿意识 D.排尿反射不存在,无排尿意识
2、下列有关神经系统的分级调节,正确的有( )A.有脑参与的反射都是条件反射B.下丘脑有体温调节中枢、水平衡中枢和呼吸中枢等C.脑干与生物节律有关,还有许多维持生命必要的中枢D.全身麻醉时,控制排尿的高级中枢和脊髓的排尿中枢均失去正常功能
3、关于神经系统分级调节机制,下列说法错误的是( )A.高级中枢可以调控低级中枢 B.上课憋尿是高级中枢的调控行为C.打针时大脑对脊髓产生抑制 D.婴儿尿床是由于膀胱发育不完善
4、饮酒过量的人表现为语无伦次、走路不稳、呼吸急促,在①大脑、②小脑、③脑干三个结构中与此反应相对应的结构分别为( )A.③②① B.②①③ C.③①② D.①②③
5.下列关于人的大脑结构与功能的叙述,错误的是 ( )A.大脑半球的表面有许多凹陷的沟和隆起的回B.大脑皮层上有调节呼吸等基本生命活动的神经中枢C.大脑的左右半球有神经纤维相互联系D.大脑皮层可以划分为若干个功能区
1、分别分析婴儿刚走路时步履蹒跚到步态稳定而优美的神经分级调节?2、预习人脑的高级功能
人教版 (2019)选择性必修1第4节 神经系统的分级调节教学课件ppt: 这是一份人教版 (2019)选择性必修1第4节 神经系统的分级调节教学课件ppt,共51页。
人教版 (2019)选择性必修1第4节 神经系统的分级调节评优课课件ppt: 这是一份人教版 (2019)选择性必修1第4节 神经系统的分级调节评优课课件ppt,共22页。PPT课件主要包含了问题探讨,中央前回,第一运动区,头部器官,其他相应器官,随堂练习等内容,欢迎下载使用。
高中生物人教版 (2019)选择性必修1第4节 神经系统的分级调节课文ppt课件: 这是一份高中生物人教版 (2019)选择性必修1第4节 神经系统的分级调节课文ppt课件,共23页。PPT课件主要包含了缩手反射示意图,躯体运动,大脑皮层,研究结论,脊髓小脑等,尿意在哪儿产生,自主神经,副交感,利于储尿,利于排尿等内容,欢迎下载使用。

