初中物理10.1 浮力教案设计
展开
这是一份初中物理10.1 浮力教案设计,共11页。教案主要包含了学习目标,自学检测,合作探究,精讲点拨,即时练习,展示交流,当堂练习等内容,欢迎下载使用。
【学习目标】
1.认识浮力的存在和方向。
2.影响浮力大小的因素。
重点难点:
1.浮力产生原因分析。
2.影响浮力大小的因素实验探究。
学习内容一:浮力
学习指导:阅读课本P49、P50文字内容和插图,基本概念、定义用红笔做上记号,然后自主完成下列问题,如果你觉得还有需要补充的内容和疑问,请记录下来,以备组内交流。
【自学检测】
1.轮船、冰山、木块等受到重力作用,但没有沉下水底,表明水对它们有一个向上的托力,这个力叫做浮力。
2.弹簧秤下挂一物体,当物体静止时,物体受到重力和拉力是一对平衡力,若弹簧秤的示数3.5N,则物体的重力为3.5N, 当把物体浸入水中时,弹簧秤的示数将减小,若示数变为2.5N,则水向上托的力大小为__1__N。
【合作探究】教师巡视督促指导
一、为什么浸没在液体中的物体会受到浮力作用?
如图所示,一立方体浸没在液体中,受力情况是:其左右两个侧面和前后两个侧面的面积相等,并且对应部位距水面的深度相同。
1.水对它们的压强是否相等?(相等)
2.水对它们的压力是否相等?两个力的方向怎样?(压力相等并且方向相反)
3.立方体上下两个面受力情况:上下两表面处的深度不同,下表面处的深度更深,压强更大(根据:p=ρgh),而上下两表面的表面积相同,所以下表面受到向上的压力比上表面受到向下的压力更大,根据:p=F/S,F=PS。即F向上>F向下,这就是浮力产生的原因。
浮力大小F浮=F向上-F向下,方向:竖直向上。
总结:浸入液体中的物体,上下表面受到的压力差就是浮力。浮力的方向是竖直向上的。
二、浸在液体中物体一定受到浮力吗?
演示实验:
①将一只透明矿泉水塑料瓶去底,瓶口朝下,瓶口略小于乒乓球直径,放入乒乓球。
②往塑料瓶里面注水。乒乓球不浮起。
说明:浸在水中的物体不一定受到浮力。
【精讲点拨】
浸入液体中的物体,当物体上下表面存在向上压力差时,物体才受到浮力。如果物体下表面与容器底部完全接触,就不受浮力。如桥墩在水中不受到浮力。
【即时练习】
1.弹簧秤的下端挂一金属球,弹簧秤的示数是5 N;若将金属球慢慢浸入水中,在浸入过程中弹簧秤的读数逐渐变小(填“变大”或“变小”),金属球受到的浮力逐渐变大(填“变大”或“变小”);当金属球的一半浸在水中时,弹簧秤的示数是4.8 N,此时金属球受到的浮力是0.2N;当金属球全部浸没在水中后,受到的浮力是0.4N。
2.下列物体没有受到浮力作用的是(D)
A.在水中嬉戏的小鸭 B.空中飘舞的气球
C.深海潜游的鲸鱼 D.深入河底的桥墩
3.P52第3和4题
学习内容二:影响浮力大小的因素
学习指导:阅读课本P51到P52文字内容和插图。
【自学检测】
1.木块浸入水中上浮,铁块在水中下沉,它们都受到浮力。
2.对于多因素(多变量)的问题,常采用控制变量法把多因素问题变成多个单因素问题分析解决。
【合作探究】老师巡视指导
实验探究:浮力的大小跟哪些因素有关?
猜想:物体所受的浮力大小跟______________。
(1)利用测力计探究浮力与浸入深度的关系。
器材:________________________________________________________________________,
方法:________________________________________________________________________,
结论:________________________________________________________________________。
(2)利用测力计探究浮力与物体排开液体体积的关系,应该怎样做?
(3)利用测力计探究浮力与物体的密度的关系,应该怎样做?
(4)利用测力计探究浮力与液体的密度的关系,应该怎样做?
学生分组探究:
(1)各小组根据要探究的课题(教师指定),设计实验(参照P51至P52实验步骤设计)。
(2)设计实验记录表格进行交流,然后探究实验。
(3)结论:浸在液体中物体受到的浮力跟物体排开的液体体积和液体密度有关。
【展示交流】教师掌握情况
【精讲点拨】
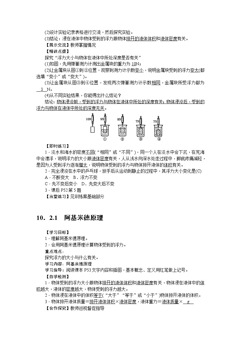
探究“浮力大小与物体在液体中所处深度是否有关”
(1)如图,先用弹簧测力计测出金属块的重力为10N;
(2)让金属块从图①到②位置,观察到测力计示数变小,说明金属块受到的浮力变大(都选填“变小”或“变大”)。
(3)让金属块从图③到④位置,发现两次弹簧测力计示数相同,金属块所受浮力都为__3__N。
(4)从不同实验结果,你能得出什么结论?
结论:物体浸没前,受到的浮力与物体在液体中所处的深度有关;物体浸没后,受到的浮力与物体在液体中所处的深度无关。
【即时练习】
1.淡水和海水的密度不同(“相同”或“不同”),同一个人在淡水中会下沉,在死海中会漂浮,说明浮力的大小跟液体密度有关,人从浅水向深水处走过程中,脚底疼痛减轻,是因为人受到浮力逐渐增大,说明物体受到的浮力与物体排开液体的体积有关。
2.完全浸没在水中的乒乓球,放手后从运动到静止的过程中,其浮力大小变化是(C)
A.不断变大 B.浮力不变
C.先不变后变小 D.先变大后不变
3.课后P52第5题
【当堂练习】见训练案基础部分
10.2.1 阿基米德原理
【学习目标】
1.理解阿基米德原理。
2.会用阿基米德原理计算物体受到的浮力。
重点难点:
探究浮力的大小与什么有关。
学习内容:阿基米德原理
学习指导:阅读课本P53文字内容和插图,基本概念、定义用红笔做上记号。
【自学检测】
1.物体受到的浮力大小跟物体排开的液体体积和液体密度有关,物体浸在液体中的体积越大,液体的密度越大,物体受到的浮力越大。
2.物体浸在液体中的体积等于(“大于”“等于”或“小于”)物体排开液体的体积。
3.物体排开液体质量=排开液体体积×液体密度,液体重力=液体质量×__g__
【合作探究】教师巡视督促指导
一、感受浮力大小
仿照P53图10.2-1“想想做做”:将一空易拉罐按入装满水烧杯中,易拉罐浸入的体积越大,物体排开液体的体积越大,溢出的水越多,手向下的压力越大,易拉罐受到的浮力越大。
你的猜想:物体在液体中受到的浮力与它排开的液体的重力有关。
二、实验探究:物体在液体中受到的浮力跟它排开的液体的重力有什么关系?
实验器材:弹簧测力计﹑溢水杯﹑塑料小桶﹑水。
实验步骤:
1.测出物体所受到的重力G物=________
2.测出空桶重力G桶=________
3.把物体浸入液体中,用小桶收集溢出的水读出此时测力计的示数G′物=________。
4.测出溢出的水的重力G排________。
将实验数据填入下表中。
实验结论:浸在水中物体受到的浮力大小等于物体排开的水所受到的重力,用公式表示为F浮=G排=ρ水gV排。
【展示交流】教师掌握情况
【精讲点拨】
1.浸入液体中的物体所受到的浮力只跟液体的密度和物体排开液体的体积有关,与物体的体积无关。大量的实验结果表明:浮力的大小等于物体排开的液体受到的重力,这就是阿基米德原理。阿基米德原理不仅适用于液体也适用于气体。
2.物体浸在盛满液体的烧杯中,排开的体积等于溢出液体的体积,物体浸在未盛满液体的烧杯中,排开的体积大于溢出液体的体积。
【即时练习】
1.八(6)班实验小组用一个弹簧测力计、一个金属块、两个相同的烧杯(分别装有一定量的水和煤油),对浸在液体中的物体所受的浮力进行了探究.下图表示探究过程及有关数据。
(1)分析图B、C、D,说明浮力大小跟排开的液体体积有关。
(2)分析图D、E,说明浮力大小跟液体密度有关。
(3)物体完全浸没在煤油中所受的浮力是2.4N。
2.质量为0.3kg的物体全部浸没在盛满水的容器中,溢出的水是100g,那么物体所受到的浮力是__1__N。(g=10N/Kg)
3.P56第1和2题
4.一个物体的质量为0.5kg,放入盛有水的容器中(水未装满),溢出水0.1kg,则物体受到的浮力为(C)
A.小于1N B.等于1N
C.大于1N D.无法确定
(提示:V物、V排、V溢出三者之间的大小关系,此题水未装潢,所以V排大于V溢出)
【当堂练习】见训练案基础部分
10.2.2 浮力大小的计算
【学习目标】
1.利用公式F浮=ρ液gV排计算浮力。
2.能灵活使用多种方法计算浮力的大小。
重点难点:
灵活使用多种方法计算浮力的大小。
学习内容:阿基米德原理法——利用公式F浮=ρ液gV排计算浮力。
学习指导:阅读课本P55文字内容,注意浮力的计算题格式,前后步骤之间的推导过程。
【自学检测】
阿基米德原理用公式表示为F浮=G排=ρ液gV排,从公式也可以看出浮力的大小只与液体密度和排开的液体体积有关。
【合作探究】教师巡视督促指导
1.水球运动员把漂在水面上的水球慢慢压入水下0.5m的过程中,水球受到的浮力变化情况是(D)
A.逐渐增大 B.逐渐减小
C.始终不变 D.先增大后不变
分析:运动员把水球慢慢压入水下的过程中,水球在完全浸没前在水中的体积逐渐变大,排开水的体积逐渐增大,所以水球受到的浮力逐渐变大,当水球全部浸入水中后,排开水的体积不变,所以受到的浮力不变。故选D。
2.一个物体的体积为200cm3,将其体积的二分之一浸没在水中时,它受到的浮力是0.98N;全部浸没在水中时,受到的浮力是1.96N。
3.一铁球先后浸没在盐水、水、酒精中,受到的浮力分别是F1、F2、F3,则三者大小关系是F1>F2>F3。
【展示交流】教师掌握情况
【精讲点拨】
浮力的计算方法:
一、浮力产生的原因——压力差法
例1:边长为10cm的立方体金属块,浸没在水中,物体上表面与液面平行,且液体表面到物体上表面的距离为20cm,如图所示,求:立方体上、下表面受到的压强、压力大小,浮力大小及方向。(取g=10N/kg)
解:金属块的上、下表面的面积分别为:S=L×L=0.1m×0.1m=0.01m2
金属块上表面受到的液体向下的压强为:p1=ρgh1=1.0×103kg/m3×10N/kg×0.2m=2000Pa,F1=p1S=2000Pa×0.01m2=20N,方向竖直向下。
金属块下表面受到的液体向上的压强为:p2=ρgh2=1.0×103kg/m3×10N/kg×(0.2m+0.1m)=3000Pa,F2=p2S=3000Pa×0.01m2=30N,方向竖直向上。
浮力的大小为:F浮=F2-F1=30N-20N=10N,方向竖直向上。
二、称重法:
F浮=G-F示,其中G是空气中物体重力,F示是受到浮力时的弹簧测力计示数。
例2:将一物体挂在弹簧测力计挂钩上,示数为70N,将物体浸没入水中时,测力计示数为68N,则物体在水中受到的浮力是多少?物体的密度是多少?
解:把物体浸没在水里时,所受浮力:F浮=G-F示=70N-68N=2N;由F浮=ρ水gV排和V物=V排得V物=V排=eq \f(F浮,ρ水g)=eq \f(2N,103kg/m3×10N/kg)=2×10-4m3,ρ物=eq \f(m,V物)=eq \f(G物,V物g)=eq \f(70N,2×10-4m3×10N/kg)=3.5×103kg/m3。
三、阿基米德原理法:
F浮=G排=ρ液gV排
例3:边长为10cm的立方体木块,漂浮在水中,物体上表面与液面平行,且物体上表面到液体表面的距离为5cm,如图所示,求:物体受到的浮力。
解:①正方体的底面积S=a2=(0.1m)2=1×10-2m2,正方体排开水的体积为V排=(0.1m-0.05m)×1×10-2m2=5×10-4m3,木块受到的浮力为F浮=ρ水gV排=1.0×103kg/m3×10N/kg×5×10-4m3=5N。
【即时练习】
1.不同材料制成的相同体积的三个小球,放入同种液体中,最后静止时如图所示,则它们受到的浮力的大小关系是(C)
A.F甲=F乙=F丙
B.F甲<F乙<F丙
C.F甲<F乙=F丙
D.F甲=F乙<F丙
2.用弹簧测力计测得一石块重5N,将石块全部浸没在水中,测力计的示数为3N,则物体受到的浮力为2N,石块排开水的体积为0.0002m3,石块的体积为0.0002m3,石块的密度是2.5×103kg/m3;若将这个石块浸没在密度为0.8×103kg/m3的液体中,它受到的浮力是1.6N,此时弹簧测力计的读数是3.4N。(g=10N/kg)
3.P56页第3、4、5题,分组完成。
【当堂练习】见训练案基础部分
10.3.1 物体的浮沉条件
【学习目标】
1.理解物体浮沉的条件。
2.会判断物体的浮与沉。
重点难点:
浮沉条件的应用。
学习内容:物体的浮沉条件
学习指导:阅读课本P57文字内容和插图,基本概念、定义用红笔做上记号,熟记物体的四种状态和四种状态下重力与浮力的大小关系。
【自学检测】
1.当物体浸没在液体中时,它排开液体的体积等于物体体积。即V排=V物。
2.当物体漂浮在液面上时,它排开液体的体积小于物体体积。即V排<V物。
3.物体受到平衡力时,处于静止状态或匀速直线运动状态。物体受到非平衡力时,做变速运动(填“变速”或“匀速”)。
【合作探究】教师巡视督促指导
实验探究:物体浮沉条件
1.当把物体浸没在液体中时,物体受到竖直向上的浮力和竖直向下的重力的作用。
(1)当F浮>G物时,物体受到非平衡力(“平衡力”或“非平衡力”)的作用,受力情况如图甲所示,物体上浮,最终漂浮在液面上,处于静止状态。
(2)当F浮=G物时,物体受到平衡力的作用,物体悬浮在液体内任何位置,如图乙所示。此时:F浮__=__G物。
(3)当F浮G物,即ρ液gV排>ρ物gV物,可得出ρ液>ρ物。
(2)悬浮时,有F浮=G物,即ρ液gV排=ρ物gV物,可得出ρ液=ρ物。
(3)下沉时,有F浮
相关教案
这是一份物理八年级下册第十章 浮力10.1 浮力教案设计,共5页。教案主要包含了浮力,浮力的产生,课堂小结,习题巩固等内容,欢迎下载使用。
这是一份人教版八年级下册10.1 浮力教案,共10页。教案主要包含了认识浮力,浮力产生的原因,决定浮力大小的因素等内容,欢迎下载使用。
这是一份初中物理人教版八年级下册7.1 力优质教案,共1页。

