人教版 (2019)必修 第一册第四章 物质结构 元素周期律第三节 化学键同步达标检测题
展开
这是一份人教版 (2019)必修 第一册第四章 物质结构 元素周期律第三节 化学键同步达标检测题,共11页。
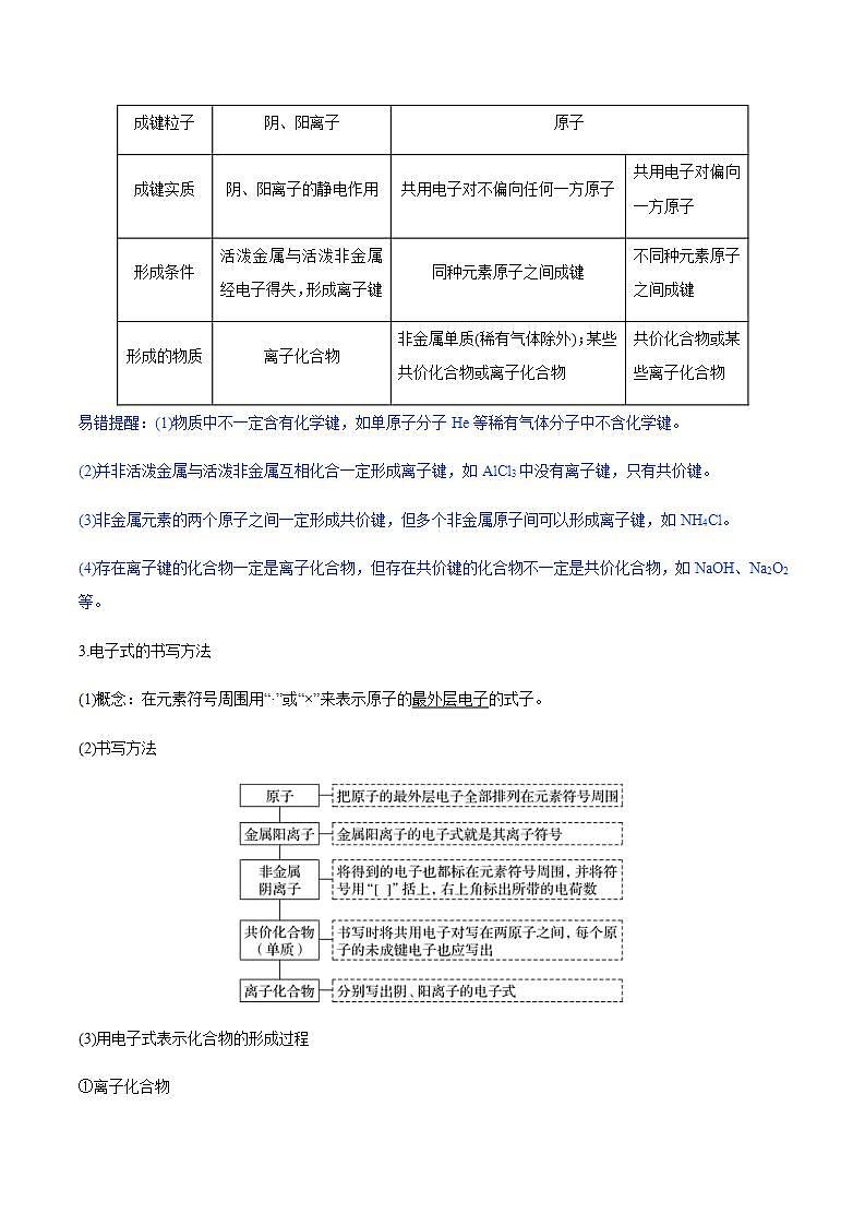
专题10 化学键【知识导图】【目标导航】高中化学考试对本专题内容的考查,主要表现在以下几个方面:一是化学键类型的判断与化合物类型的判断;二是电子式的书写,结合其他化学用语一起考查,如结构简式、结构式等;三是8e-结构判断及稳定结构的判断及应用。选择题、填空题都有涉及,难度较小。【重难点精讲】一、化学键1.化学键(1)化学键的定义及分类(2)化学反应的本质:反应物的旧化学键断裂与生成物的新化学键形成。2.离子键、共价键的比较 离子键共价键非极性键极性键概念带相反电荷离子之间的相互作用原子间通过共用电子对(电子云重叠)所形成的相互作用成键粒子阴、阳离子原子成键实质阴、阳离子的静电作用共用电子对不偏向任何一方原子共用电子对偏向一方原子形成条件活泼金属与活泼非金属经电子得失,形成离子键同种元素原子之间成键不同种元素原子之间成键形成的物质离子化合物非金属单质(稀有气体除外);某些共价化合物或离子化合物共价化合物或某些离子化合物易错提醒:(1)物质中不一定含有化学键,如单原子分子He等稀有气体分子中不含化学键。(2)并非活泼金属与活泼非金属互相化合一定形成离子键,如AlCl3中没有离子键,只有共价键。(3)非金属元素的两个原子之间一定形成共价键,但多个非金属原子间可以形成离子键,如NH4Cl。(4)存在离子键的化合物一定是离子化合物,但存在共价键的化合物不一定是共价化合物,如NaOH、Na2O2等。3.电子式的书写方法(1)概念:在元素符号周围用“·”或“×”来表示原子的最外层电子的式子。(2)书写方法(3)用电子式表示化合物的形成过程①离子化合物如NaCl:。②共价化合物如HCl:+―→4.化学键与化合物的关系易错提醒:(1)有化学键变化的不一定是化学变化。如NaCl晶体从溶液中析出只有化学键的形成,没有化学键的断裂,HCl溶于水电离成H+和Cl-等,只有旧化学键的断裂没有新化学键的形成,二者都没有发生化学变化。(2)存在离子键的化合物一定是离子化合物。(3)离子化合物中一定存在离子键,可能存在共价键,如NaOH、Na2O2、(NH4)2SO4等。(4)共价化合物中只有共价键,一定没有离子键。(5)熔化时导电的化合物一定是离子化合物;溶解时导电,不能判别。(6)全部由非金属元素组成的化合物也可能是离子化合物,如NH4Cl、NH4NO3等铵盐,铵根离子和酸根离子之间以离子键结合。由金属元素和非金属元素形成的化合物也可能是共价化合物,如AlCl3。(7)非金属单质只有共价键(稀有气体除外)。5.化学键对物质性质的影响(1)对物理性质的影响:金刚石、晶体硅、石英、金刚砂等物质硬度大、熔点高,就是因为其中的共价键,破坏时需消耗很多的能量。NaCl等部分离子化合物中也有很强的离子键,故其熔点也较高。(2)对化学性质的影响:N2分子中有很强的共价键,故在通常状况下,N2很稳定,H2S、HI等分子中的共价键较弱,故它们受热时易分解。二、8e-稳定结构的判断(1)特殊排除法:若分子中含有H、B、Be等元素,一定不满足8电子稳定结构,要学会运用这一规律迅速判断。(2)经验规律法:凡符合最外层电子数+|化合价|=8的元素的原子皆为8电子结构。(3)试写电子式、结构式法:判断某化合物中的某元素最外层是否达到8电子稳定结构,应从其结构式或电子式结合原子最外层电子数进行判断,如①H2O,氧原子最外层有6个电子,H2O中每个氧原子又与两个氢原子形成两个共价键,所以H2O中的氧原子最外层有6+2=8个电子,但H2O中的氢原子最外层有2个电子;②N2,氮原子最外层有5个电子,N与N之间形成三个共价键,所以N2中的氮原子最外层达到8电子稳定结构。三、分子间作用力和氢键1 分子间作用力(1)概念:分子间存在一种把分子聚集在一起的作用力,又称范德华力。(2)主要特征①分子间作用力存在于由共价键形成的多数共价化合物和绝大多数气态、液态、固态非金属单质分子之间。但像二氧化硅、金刚石等由共价键形成的物质,微粒之间不存在分子间作用力。②只有分子间充分接近时才有分子间的相互作用力,如固体和液体物质中。③分子间作用力的能量远远小于化学键。④由分子构成的物质,其熔点、沸点、溶解度等物理性质主要由分子间作用力大小决定。(3)变化规律一般来说,对于组成与结构相似的物质,相对分子质量越大,分子间作用力越大,物质的熔、沸点也越高。例如:熔、沸点:I2>Br2>Cl2>F2。2 氢键(1)定义:分子间存在的一种比分子间作用力稍强的相互作用。(2)氢键的形成条件:分子中具有H—F、H—O、H—N等结构条件的分子间才能形成氢键。氢键不属于化学键,其强度比化学键弱得多,但它比分子间作用力稍强,通常把氢键看作是一种较强的分子间作用力。(3)氢键对物质物理性质的影响:氢键的形成加强了分子间作用力,使物质的熔沸点升高,如HF、H2O、NH3的沸点都比它们各自同族元素的氢化物高。又如乙醇的沸点也比乙烷的沸点高出很多。此外,如NH3、C2H5OH、CH3COOH,由于它们能与水形成氢键,使得它们在水中的溶解度较其他同类物质大。【典题精练】考点1、考查化学键概念的辨析例1.下列有关化学键的叙述,正确的是( )A.离子化合物中一定含有离子键 B.单质分子中均不存在化学键C.离子化合物中一定不含非极性共价键 D.含共价键的化合物一定是共价化合物考点2、考查化学键类型的判断例2.下列化合物中,含有非极性共价键的离子化合物是 ( )A.CaC2 B.N2H4 C.Na2O D.NH4NO3方法技巧:化学键类型的判断方法(1)从物质构成角度判断(2)从物质类别角度判断考点3、考查电子式的书写与判断例3.下列有关表述错误的是( )A.IBr的电子式:B.HClO的结构式为H—O—ClC.HIO各原子都满足8电子结构D.MgO的形成过程可以表示为:·Mg·+··―→Mg2+[]2-误区警示:电子式书写常见的五大误区(1)漏写未参与成键的电子,如:N2:N⋮⋮N,正确应为∶N⋮⋮N∶(2)化合物类型不清楚,漏写或多写[ ]及错写电荷数,如:NaCl:Na+;HF:H+[]-,正确应为NaCl:Na+[]-,HF:H。(3)错写分子中原子的结合方式,如HClO中H应与O相结合,而错写。(4)误合并离子,如Na2S的电子式错写成。(5)“―→”与“===”表示意义不清如用电子式表示MgCl2的形成过程应为―→[]-Mg2+[]-,易误写成:===[]-Mg2+[]-。考点4、考查8e-稳定结构的判断例4.下列物质中所有原子均满足最外层8电子稳定结构的化合物是( )A.PCl5 B.P4C.CCl4 D.NH3方法指导:8电子结构的判断方法(1)经验规律法①凡符合最外层电子数+|化合价|=8的皆为8电子结构。②原子序数≤5的原子不能形成8电子稳定结构。(2)试写结构法判断某化合物中的某原子最外层是否达到8电子稳定结构,应从其结构式或电子式结合原子最外层电子数进行判断,如①COCl2可根据结构式判断各原子均为8电子稳定结构。②N2,写出其电子式N⋮⋮N,判断两氮原子均满足8电子稳定结构。考点5、考查离子化合物与共价化合物的判断例5.下列说法正确的是 ( )A.共价化合物中可能含有离子键B.区别离子化合物和共价化合物的方法是看其水溶液是否能够导电C.离子化合物中只含有离子键D.离子化合物在熔融状态下能电离出自由移动的离子,而共价化合物不能方法指导:判断离子化合物和共价化合物的三种方法考点6、考查化学键的断裂与形成例6.下列化学反应中,既有离子键、极性键、非极性键断裂,又有离子键、极性键、非极性键形成的是( )A.2Na2O2+2H2O===4NaOH+O2↑B.Mg3N2+6H2O===3Mg(OH)2↓+2NH3↑C.Cl2+H2OHClO+HClD.NH4Cl+NaOHNaCl+NH3↑+H2O名师归纳:物质变化过程中化学键的变化(1)化学变化过程化学键变化:既有断裂又有形成。解释:化学反应的实质是反应物中旧化学键的断裂和生成物中新化学键的形成。举例:H2+F2===2HF,H—H键、F—F键均被破坏,形成H—F键。(2)物理变化过程(只讨论溶解或熔化)①离子化合物。化学键变化:只有离子键断裂。解释:离子化合物溶解或熔化时,离子键被破坏,电离出自由移动的阴、阳离子,但无化学键的形成。②共价化合物。a.溶解过程。化学键变化:共价键可能被破坏,也可能不被破坏。解释:b.熔化过程。化学键变化:共价键可能被破坏,也可能不被破坏。解释:③单质。化学键变化:共价键可能被破坏,也可能不被破坏。解释:考点7、考查分子间作用力和氢键例7.下列现象与氢键有关的是( )①NH3的熔、沸点比PH3的熔、沸点高 ②小分子的醇、羧酸可以和水以任意比互溶 ③冰的密度比液态水的密度小 ④水分子高温下很稳定A.①②③④ B.①②③C.①② D.①③名师归纳:化学键、分子间作用力和氢键的对比相互作用化学键分子间作用力氢键存在范围分子内相邻原子(离子)之间分子之间某些含强极性键氢化物分子之间(如HF、H2O、NH3等)作用力比较强很弱比化学键弱,比分子间作用力强影响范围物质的物理性质及化学性质物质的物理性质物质的物理性质对物质性质的影响①离子键:成键离子半径越小、离子所带电荷越多、离子键越强,离子化合物的熔沸点越高②共价键:原子半径越小,共用电子对越多,共价键越强,单质或化合物的稳定性越大①影响物质的熔沸点、溶解度等物理性质②组成和结构相似的物质,随着相对分子质量的增大,物质的熔沸点逐渐升高分子间氢键的存在使物质的熔沸点升高,在水中的溶解度增大,如熔沸点:H2O>H2S,HF>HCl
相关试卷
这是一份高中化学人教版 (2019)必修 第一册第三节 化学键课时练习,共6页。
这是一份2021学年第三节 化学键当堂达标检测题,共13页。
这是一份化学必修 第一册第三节 化学键当堂达标检测题,共13页。

