选择性必修 第一册3 动量守恒定律精品随堂练习题
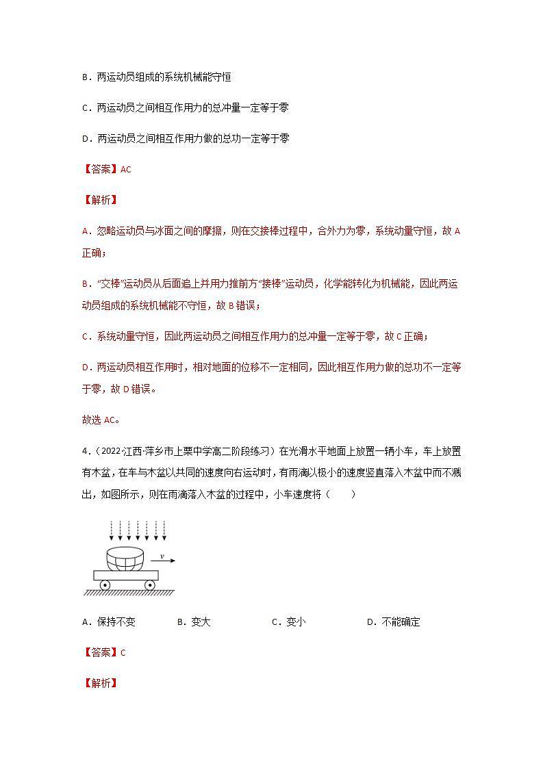
展开人教版新教材 物理选择性必修第一册 第一章《动量守恒定律》1.3 动量守恒定律精选练习夯实基础1.(2022·广东·阳春市第一中学模拟预测)小明在滑板上匀速运动的过程中,突然抓起放在地面上的水杯( )A.人、车、水杯这个系统水平方向动量守恒B.人、车、水杯这个系统机械能守恒C.水杯动量守恒D.手对水杯的冲量大于水杯动量的增量【答案】A【解析】人抓起杯子等效于完全非弹性碰撞,动量守恒机械能不守恒,杯子动量增加,并且等于手对杯子的冲量。故选A。2.(2022·云南·马关县第一中学校高二阶段练习)两个物体组成的系统发生相互作用时,下列哪些情况系统的动量一定是守恒的( )A.作用前两个物体的速度相等B.作用前两个物体的动量相等C.作用过程中两个物体所受外力的合力为零D.作用过程中两个物体所受外力的大小相等【答案】C【解析】ABC.系统动量守恒的条件是系统所受的合外力为零,系统中的两个物体发生相互作用前后的速度与动量不一定相等,故AB错误,C正确;D.作用过程中两个物体所受的外力,即使大小相等,方向如果不相反,合力不为零,动量也不守恒,故D错误。故选C。3.(2022·湖北·恩施土家族苗族高中高二阶段练习)(多选)在2022北京冬奥会上,中国运动健儿武大靖、范可新、曲春雨、任子威组成的团体在短道速滑项目混合团体接力决赛中夺得冠军,为中国代表团赢得了北京冬奥会的第一枚金牌。比赛中“接棒”运动员在前面滑行,“交棒”运动员从后面追上并用力推前方“接棒”运动员完成接力过程。忽略运动员与冰面之间的摩擦,交接棒过程中两运动员的速度均在同一直线上。下列关于交接棒过程的说法正确的是( )A.两运动员组成的系统动量守恒B.两运动员组成的系统机械能守恒C.两运动员之间相互作用力的总冲量一定等于零D.两运动员之间相互作用力做的总功一定等于零【答案】AC【解析】A.忽略运动员与冰面之间的摩擦,则在交接棒过程中,合外力为零,系统动量守恒,故A正确;B.“交棒”运动员从后面追上并用力推前方“接棒”运动员,化学能转化为机械能,因此两运动员组成的系统机械能不守恒,故B错误;C.系统动量守恒,因此两运动员之间相互作用力的总冲量一定等于零,故C正确;D.两运动员相互作用时,相对地面的位移不一定相同,因此相互作用力做的总功不一定等于零,故D错误。故选AC。4.(2022·江西·萍乡市上栗中学高二阶段练习)在光滑水平地面上放置一辆小车,车上放置有木盆,在车与木盆以共同的速度向右运动时,有雨滴以极小的速度竖直落入木盆中而不溅出,如图所示,则在雨滴落入木盆的过程中,小车速度将( )A.保持不变 B.变大 C.变小 D.不能确定【答案】C【解析】雨滴落入木盆的过程中,小车、木盆、雨滴组成的系统水平方向满足动量守恒,设小车、木盆的总质量为,雨滴的质量为,则有解得在雨滴落入木盆的过程中,小车速度将变小。故选C。5.(2022·浙江·萧山十中高二阶段练习)如图所示,物体B被钉牢在放于光滑水平地面的平板小车上,物体A以速率v沿水平粗糙车板向着B运动并发生碰撞。则( )A.对于A与B组成的系统动量守恒B.对于A、B与小车组成的系统动量守恒C.对于A与小车组成的系统动量守恒D.对于A、B与小车组成的系统动能守恒【答案】B【解析】A.对于A与B组成的系统,由于受到小车给它们的摩擦力作用,因此系统合外力不为零,故系统动量不守恒,故A错误;B.对于A、B与小车组成的系统,摩擦力属于内力,系统合外力为零,因此系统动量守恒,故B正确;C.对于A与小车组成的系统,受到B施加给小车的静摩擦力作用,因此系统动量不守恒,故C错误;D.对于A、B与小车组成的系统由于克服阻力做功,动能不守恒,故D错误。故选B。6.(2022·云南·曲靖市第二中学高二阶段练习)如图所示,质量为m的光滑圆弧形槽静止在光滑水平面上,质量也为m的小钢球从槽的顶端A处由静止释放,则( )A.小球和槽组成的系统动量守恒B.小球可以到达与A等高的C点C.小球下滑到底端B的过程中,小球对地的运动轨迹为圆D.小球下滑到底端B的过程中,小球所受合力的瞬时功率增大【答案】B【解析】A.小球有竖直方向的分加速度,小球和槽在竖直方向上系统的合力不为零,则小球和槽组成的系统动量不守恒,故A错误;B.小球和槽组成的系统水平方向上不受外力,所以系统在水平方向上动量守恒,由题意知水平方向上初动量为零,所以小球上滑到最高点时系统的动量也为零,又因为整个过程系统机械能守恒,初动能和末动能都为零,所以初末状态系统重力势能相同,小球可以到达与A等高的C点,故B正确;C.小球下滑到底端B的过程中,小球对槽的运动轨迹为圆,而槽相对于地面在水平方向上运动,所以小球对地的运动轨迹不是圆,故C错误;D.小球开始下滑时,速度为零,根据,合力的瞬时功率为零,小球滑到底端B时,速度与合力垂直,合力的瞬时功率也为零,故D错误。 故选B。7.(2022·山西·祁县中学高二阶段练习)(多选)如图所示,A、B两物体质量之比,静止在平板小车C上,A、B间有一根被压缩的弹簧,地面光滑。当两物体被同时释放后,下列说法中正确的是( )A.若A、B与平板车上表面间的动摩擦因数相同,则A、B组成系统的动量守恒B.若A、B与平板车上表面间的动摩擦因数相同,则A、B、C组成系统的动量守恒C.若A、B所受的摩擦力大小相等,则A、B组成系统的动量守恒D.若A、B所受的摩擦力大小相等,则A、B、C组成系统的动量守恒【答案】BCD【解析】动量守恒的条件是:整个系统所受合外力为零,则动量守恒。A.A、B两物体所受摩擦力大小不同,因此A、B组成的系统动量不守恒,A错误;BD.由于地面光滑,A、B与C之间的摩擦力属于内力,因此无论A、B与C之间的摩擦力是否大小相等,A、B、C组成的系统一定满足动量守恒,BD正确;C.若A、B所受的摩擦力大小相等,A、B组成系统所受合外力为零,满足动量守恒,C正确。故选BCD。8.(2022·山东·聊城水城中学高二开学考试)如图所示,在光滑的水平面上,有一静止的小车,甲、乙两人分别站在小车左、右两端。当他俩同时相向而行时,发现小车向右运动,下列说法正确的是( )A.乙的速度必定小于甲的速度 B.乙的速度必定大于甲的速度C.乙的动量必定小于甲的动量 D.乙对小车的冲量必定大于甲对小车的冲量【答案】D【解析】ABC.甲乙两人和小车组成的系统不受外力,所以动量守恒小车向右运动说明甲乙两人总动量向左,说明乙的动量大于甲的动量,即甲、乙的动量之和必定不为零,但由于不知道两人质量关系,所以无法确定速度关系,ABC错误; D.根据动量定理可知乙对小车的冲量方向向右,乙对小车的冲量方向向左,而小车速度方向向右,即动量变化量向右,可知乙对小车的冲量必定大于甲对小车的冲量,D正确。故选D。9.(2022·辽宁·高三开学考试)如图所示,小木块m与长木板M之间光滑,M置于光滑水平面上,一轻质弹簧左端固定在M的左端,右端与m连接,开始时m和M都静止,弹簧处于自然状态。现同时对、M施加等大反向的水平恒力F1、F2,两物体开始运动后,对m、M、弹簧组成的系统,正确的说法是(整个过程中弹簧不超过其弹性限度)( )A.整个运动过程当中,系统机械能守恒,动量守恒B.整个运动过程中,当物块速度为零时,系统机械能一定最大C.M、m分别向左、右运行过程当中,均一直做加速度逐渐增大的加速直线运动D.M、m分别向左、右运行过程当中,当弹簧弹力与F1、F2的大小相等时,系统动能最大【答案】D【解析】A.由于F1与F2等大反向,系统所受的合外力为零,则系统的动量守恒。由于水平恒力F1、F2对系统做功代数和不为零,则系统的机械能不守恒,故A错误;B.从开始到弹簧伸长到最长的过程,F1与F2分别对M、m做正功,弹簧伸长最长时,m、M的速度为零,之后弹簧收缩,F1与F2分别对M、m做负功,系统的机械能减小,因此,当弹簧有最大伸长时,m、M的速度为零,系统具有机械能最大;当弹簧收缩到最短时,m、M的速度为零,系统的机械能最小,故C错误。CD.在水平方向上,M、m受到水平恒力和弹簧的弹力作用,水平恒力先大于弹力,后小于弹力,随着弹力增大,两个物体的合力先逐渐减小,后反向增大,则加速度先减小后反向增大,则M、m先做加速度逐渐减小的加速运动,后做加速度逐渐增大的减速运动,当弹簧弹力的大小与拉力F1、F2的大小相等时,m、M的速度最大,系统动能最大,故C错误,D正确;故选D。10.(2021·新疆师范大学附属中学高一阶段练习)如图所示,在光滑水平地面上放着两个物体,其间用一根不能伸长的细绳相连,开始时绳松弛、B静止,A具有4kg·m/s的动量(令向右为正),在绳拉紧(可能拉断)的过程中,A、B动量的变化可能为( )A.ΔpA=-4kg·m/s,ΔpB=4kg·m/sB.ΔpA=-2.5kg·m/s,ΔpB=2.5kg·m/sC.ΔpA=2kg·m/s,ΔpB=-2kg·m/sD.ΔpA=ΔpB=2kg·m/s【答案】B【解析】它们的总动量为,而绳子的力为内力,相互作用的过程中,总动量守恒,A的动量减小,B的动量增加,但总动量应保持不变;故A动量改变量应为负值,B动量改变量为正值,且在绳拉紧(可能拉断)的过程中,A的速度不能为零,即A的动量变化量,故ACD错误,B正确。故选B。二、提升训练11.(2021·江苏·高三阶段练习)如图所示,光滑水平面上静止着一长为L的平板车,一人站在车的右端,他将一质量为m的小球水平抛出,抛出点位于车右端点的正上方h处,小球恰好落在车的左端点。已知人和车的总质量为M,不计空气阻力,重力加速度为g。则( )A.平板车、人和小球组成的系统动量守恒B.小球的初速度C.小球落到车上后与车共速,速度方向向左D.抛出小球的过程人做功【答案】D【解析】A.平板车、人和小球组成的系统水平方向不受外力,所以系统水平方向动量守恒,竖直方向合力不为零,所以系统竖直方向动量不守恒。故A错误;B.设小球的初速度为,小车的初速度为,根据系统水平方向动量守恒,有设小球平抛过程所用时间为t,可得联立,可得故B错误;C.规定水平向左为正方向,设小球落到车上后,二者速度为,根据水平方向动量守恒,有解得故C错误;D.根据功能关系,可知抛出小球的过程人做功为解得故D正确。故选D。12.(2022·江苏·高三专题练习)如图,一顶角为直角的光滑细杆竖直放置,细杆与竖直方向夹角为45°.质量相同的两金属环套在细杆上,高度相同,用一轻质弹簧相连,当弹簧处于原长时两金属环同时由静止释放,运动过程中弹簧的伸长在弹性限度内.则( )A.下滑过程中金属环重力的功率先减小后增大B.下滑过程中金属环加速度先增大后减小C.金属环不可能回到初始位置D.下滑过程中两金属环与弹簧组成的系统在水平方向动量守恒【答案】D【解析】ABC.下滑过程中金属环的重力沿细杆方向的分力先大于弹簧的弹力沿细杆方向的分力,然后金属环的重力沿细杆方向的分力小于弹簧的弹力沿细杆方向的分力,则金属环先加速度先沿细杆向下减小后反向增加,根据PG=mgvy可知,重力的功率先增大后减小;由于细杆光滑,可知金属环到达最低点后再返回到初始位置,则选项ABC错误;D.下滑过程中两金属环与弹簧组成的系统在水平方向受合力为零,则水平方向动量守恒,选项D正确。故选D。13.(2022·天津市宁河区芦台第一中学高二阶段练习)(多选)如图所示,光滑水平面上有一足够长的小车B,右端固定一个砂箱,砂箱左侧连着一水平轻弹簧,物块A随小车以速度向右匀速运动。物块A与左侧的车面存在摩擦,与右侧车面摩擦不计。车匀速运动时,距砂面H高处有一质量为m的泥球自由下落,恰好落在砂箱中,则以下说法正确的有( )A.小球落入砂箱的过程中,小球与车组成的系统动量不守恒B.小球落入砂箱的过程中,砂箱对它的冲量等于C.弹簧弹性势能的最大值等于物块A与车之间摩擦产生的总热量D.小球随小车向右运动的过程中,它的机械能不断增大【答案】AC【解析】A.小球落入砂箱的过程中,小球与车组成的系统在水平方向不受外力,水平方向动量守恒,但竖直方向小球受重力作用,竖直方向动量不守恒,故小球与车组成的系统动量不守恒,A正确;B.小球落入砂箱的过程中,砂箱对它竖直方向的冲量等于其竖直方向的动量变化量与重力冲量之和,大小等于在水平方向上,小球获得了水平向右的速度,有因此,砂箱对小球的冲量之和不等于,B错误;C.小球落入砂箱后,弹簧压缩到最短时A与小车共速,A最终与小车相对静止时A与小车也共速,由能量守恒知弹簧弹性势能的最大值等于物块A与小车之间摩擦产生的总热量,C正确;D.小球随小车向右运动的过程中,A与弹簧接触后弹簧被压缩,使得小球向右的速度增大,在弹簧恢复原长后,A相对小车向左运动,在摩擦力作用下使得小球向右的速度减小,故小球的机械能不是一直增大,D错误。故选AC。14.(2022·甘肃·一模)(多选)如图所示,停放在水平冰面上的冰车由质量为M、倾角为θ的斜面体改装而成,在斜面体上轻放一质量为m的物块,不计物块与斜面、冰车与冰面之间的摩擦,下列说法正确的是( )A.释放物块的瞬间冰车受三个力B.释放物块后,在物块沿斜面向下运动的过程中,冰车与物块组成的系统动量守恒C.若冰面上的人在车后方用水平向右的力F1推车,当F1=(m+M)gtan时,物块和斜面保持相对静止一起加速运动D.若冰面上的人在车后方用水平向右的力F2推车,当时,物块在斜面上滑动的同时冰车在冰面上保持静止【答案】ACD【解析】A.对冰车受力分析如图重力、支持力、物块对车的压力,A正确;B.系统在水平方向受力平衡,动量在水平方向守恒,竖直方向物块受重力,会有加速度,受力不平衡,竖直方向动量不守恒,B错误;C.对物块受力分析由几何关系可得由于解得对整体有牛顿第二定律可得C正确;D.将分解,可得为物块对斜面的压力,且有则当时,满足冰车静止,物块下滑,D正确。故选ACD。15.(2022·重庆·西南大学附中高三阶段练习)(多选)如图,在倾角为的固定光滑斜面上,有一用绳子拴着的长木板,木板上站着一只猫。已知木板的质量是猫的质量的2倍。当绳子突然断开时,猫立即沿着板向上跑,以保持其相对斜面的位置不变, 重力加速度为。 在猫奔跑但没有离开木板的过程中( )A.猫和木板组成的系统动量变大B.猫和木板组成的系统动量守恒C.木板加速度为D.木板加速度为【答案】AC【解析】CD.猫相对地面静止,所受外力平衡,设猫的质量为,受力分析如图所示根据受力平衡可知木板受力分析如图所示根据牛顿第三定律可得根据牛顿第二定律可得,木板的加速度大小为木板加速度为,沿斜面向下,C正确,D错误;B.猫和木板组成的系统在沿着斜面的方向上所受外力不为零,系统动量不守恒,B错误;A.木板加速度沿斜面向下,做加速运动,木板的速度越来越大,动量越来越大,猫相对斜面位置不变,猫的对地速度为0,动量为0,因此,猫和木板组成的系统动量变大,A正确。故选AC。16.(2022·云南·镇沅彝族哈尼族拉祜族自治县第一中学高二阶段练习)(多选)如图所示,静止在光滑水平面上的小车质量为M,固定在小车上的杆用长为l的轻绳与质量为m的小球相连,将小球拉至右端水平后放手,则( )A.系统的动量守恒 B.水平方向任意时刻m与M的动量等大反向C.m能向左摆到原高度 D.M一直向右运动【答案】BC【解析】A.小球在向下摆动的过程中,竖直方向具有向上的分加速度,小车和小球整体处于超重状态,即整体所受的合力不为零,总动量不守恒,A错误;B.小球和小车组成的系统在水平方向不受外力作用,所以水平方向系统动量守恒,初始时系统动量为0,所以水平方向任意时刻m与M的动量等大反向,B正确;C.由B选项分析可知,当m在最高点时,小球的速度为0,动量为0,则小车的动量也为0,小车的速度为0,由于系统机械能守恒,故m能向左摆到原高度,C正确;D.当m向左摆动时,M向右运动,当m到达最左端然后向右摆时,M向左运动,由此可知,M先向右运动,后向左运动,如此做往复运动,D错误;故选BC。17.(2022·河南郑州·高二期中)(多选)如图所示、水平轻弹簧与物休A和B相连,放在光滑水平面上,处于静止状态,物体A的质量为m,物体B的质量为M,且M>m。现用大小相等的水平恒力F1、F2拉A和B,从它们开始运动以后的整个过程中(整个过程中弹簧形变不超过弹性限度),说法正确的是( )A.因F1=F2,所以A、B和弹簧组成的系统一定动量守恒B.由于F1、F2大小不变,所以m、M各自一直做匀加速运动C.因F1=F2,所以A、B和弹簧组成的系统机械能不断增加D.弹簧第一次最长时,A和B总动能最小且为零【答案】AD【解析】A.因F1=F2,所以A、B和弹簧组成的系统受到的合外力为0,一定动量守恒,故A正确;B.在拉力作用下,A、B开始做加速运动,弹簧伸长,弹簧弹力变大,拉力大小不变,物体所受合力变小,物体做加速度减小的加速运动,当弹力等于拉力时,物体加速度为零,然后弹力大于拉力,物体做加速度增大的减速运动,故B错误;D.在拉力作用下,A、B开始做加速运动,弹簧伸长,外力做正功,系统的机械能增大;当弹簧弹力等于拉力时物体受到的合力为零,速度达到最大,之后弹簧弹力大于拉力,两物体减速运动,直到速度为零时,弹簧伸长量达最大,弹簧第一次最长时,A、B的总动能为零,总动能最小,故D正确;C.当物体速度减为0后反向运动时,拉力做负功,系统机械能减小,故C错误。故选AD。18.(2020·内蒙古·巴彦淖尔市临河区第三中学高二阶段练习)如图所示,两块厚度相同的木块A、B,紧靠着放在光滑的桌面上,其质量分别为10kg、9kg,它们的下表面光滑,上表面粗糙,另有质量为1kg的铅块C(大小可以忽略)以10m/s的速度恰好水平地滑到A的上表面,由于摩擦,铅块C最后停在木块B上,此时B、C的共同速度v=0.5m/s。求:木块A的最终速度?【答案】0.5m/s【解析】设木块A的最终速度为v1,根据动量守恒定律有解得19.(2022·新疆乌鲁木齐·一模)在高山上的一片水平草地上,一只雪豹正在猎杀一只野山羊,雪豹咬住野山羊前瞬间它们的速度方向相同,且雪豹的水平速度大小v1=15m/s,野山羊的水平速度大小v2=6m/s,咬住后它们一起沿水平草地滑行了一段距离后停下。雪豹和野山羊的质量分别为m1=60kg、m2=30kg,它们滑行时与水平草地间的动摩擦因数,重力加速度g取10m/s2。求:(1)雪豹咬住野山羊后瞬间共同的速度大小v;(2)雪豹咬住野山羊后一起向前滑行的距离x。【答案】(1)12m/s;(2)9m【解析】(1)雪豹咬住野山羊瞬间动量守恒解得(2)对雪豹和野山羊受力分析可知解得雪豹咬住野山羊后一起做匀减速直线运动解得20.(2021·江苏·淮安市淮安区教师发展中心学科研训处高三期中)如图所示,质量为的长木板静止在光滑水平面上,右端与一固定在地面上的半径的光滑四分之一圆弧紧靠在一起,圆弧的底端与木板上表面水平相切。质量为的滑块(可视为质点)以初速度从圆弧的顶端沿圆弧下滑到木板上,恰好不会从板左侧脱落。不计空气阻力,取。求:(1)刚下滑时所受向心力的大小;(2)、间因摩擦而产生的热量;(3)当、间动摩擦因数时木板的长度。【答案】(1);(2);(3)【解析】(1)根据牛顿第二定律可得(2)由动能定理可得,滑块B滑上木板A时的速度为,根据动能定理有解得滑块B在木板A上滑动的过程中因地面光滑,木板A和滑块B组成的系统动量守恒,最终两者的共同速度为解得由能量转化和守恒可知,、间因摩擦而产生的热量为解得(3)、滑动摩擦力为、间因摩擦而产生的热量,根据滑动摩擦力做功和能量转化的关系可得解得
物理人教版 (2019)4 实验:验证动量守恒定律精品练习题: 这是一份物理人教版 (2019)4 实验:验证动量守恒定律精品练习题
高中物理人教版 (2019)选择性必修 第一册第一章 动量守恒定律4 实验:验证动量守恒定律精品同步训练题: 这是一份高中物理人教版 (2019)选择性必修 第一册第一章 动量守恒定律4 实验:验证动量守恒定律精品同步训练题
物理选择性必修 第一册4 实验:验证动量守恒定律精品课后练习题: 这是一份物理选择性必修 第一册4 实验:验证动量守恒定律精品课后练习题

