北师大版九年级全册第十二章 欧姆定律二 根据欧姆定律测量导体的电阻教学设计
展开12.2根据欧姆定律测量导体的电阻
教学目标
【知识与能力】
1.知道用电流表和电压表测电阻的原理。
2.会同时使用电流表和电压表测量导体的电阻。
3.了解减小误差的方法。
【过程与方法】
1.应用欧姆定律学习一种测量电阻的方法。
2.体验“伏安法”测量电阻的过程;能进行初步的相关电路分析、电路故障分析。
【情感态度价值观】
1.通过设计方案、实际操作,对结果进行分析得出结论,培养学生实事求是的科学态度和周密、严谨的科学思维方法,养成良好的学习习惯。
2.在共同操作及实验过程中,培养学生之间相互协作的团队精神。
教学重难点
【教学重点】
根据实验原理设计电路图,并能用滑动变阻器来改变待测电阻两端的电压。
【教学难点】
引导学生分析实验数据,发现规律,加深对电阻概念的认识。
教学过程
情景创设、新课引入
夜幕降临了,小明同学在做功课,桌上的台灯发出明亮的光线,做完功课,小明轻轻转动台灯上的一个旋钮,发现灯光由亮变暗,变得十分柔和,室内显得格外幽雅宁静。他想:调光灯为什么能调亮暗呢?调光原理是什么?
小明通过思考找到答案后,接着他又想:当灯泡的亮度发生变化时,灯的电阻会发生怎样的变化呢?学完本节内容后,希望你一定能知道其中的道理。
新课进行
伏安法测电阻
1.实验原理:R=。用电压表和电流表测量分别测量出未知电阻的电压和电流,然后通过公式R=计算出电阻的阻值。
R=表示导体的电阻在数值上等于加在导体两端的电压与通过它的电流的比值。该式是用比值来定义导体的电阻的,是电阻的定义式,不是决定式,提供了一种测量电阻的方法,叫伏安法测电阻。
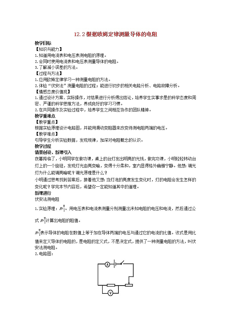
2.电路图:
实物图:
4.交流与讨论
(1)滑动变阻器的作用是什么?
①通过改变电路中的电阻,逐渐改变电路中的电流和部分电路两端的电压。
②保护电路。
(2)怎样减小实验的误差?
多测几组不同的电流和相应电压的数据,就可以得到多个电阻的测量值,从而可以通过取平均值的方法,去掉测量过程中可能出现的偶然误差,提高物理量的测量精确度。
5.进行实验
(1)实验要求
①写出实验步骤及实验数据记录表格。
②按电路图连接电路,并进行测量。
③将测量的数据记录在自己设计的记录表中。
④根据测得的数据,利用欧姆定律算出电阻值。
⑤多测几组数据,看看测得的电阻值是否一样。
(2)实验步骤
①调节电流表、电压表的指针到零刻度;按电路图连接实物。调节滑动变阻器到阻值最大端。
②闭合开关,调节滑动变阻器的滑片至适当位置,分别读出电流表的示数I、电压表的示数U,并记录在表格中。
③根据公式R=计算出R 的值,并记录在表格中。
④调节滑动变阻器的滑片改变待测电阻中的电流及两端的电压,再测几组数据,并计算R 的值。
(3)注意事项
①在连接电路前要调节电流表、电压表到零刻度。
②连接电路时开关要断开,连接完电路要调节滑动变阻器到阻值最大端。
③连接好电路,在检查电路连接无误后要用开关试触,在确定电路完好后再闭合开关S。
④电压表和电流表要注意选择适当的量程。
(4)记录数据
小组之间交流分析需要测量的数据和记录的数据,滑片移动的次数。设计出实验表格,并分组实验记录数据。
6.分析与论证
(1)当定值电阻两端的电压改变时,通过它的电流也随之改变,但电压与电流的比值不变,即电阻不变。
(2)同时证明了导体的电阻是导体本身的一种性质,它的大小由材料、长度和横截面积决定,与电压和电流无关。
二、测量小灯泡的阻值
1.实验电路图
根据伏安法测电阻的实验,画出实验电路图,并连接实物图,设计出数据表格进行实验。
2.记录数据
3.分析与论证
根据实验数据,交流讨论,分析小灯泡的阻值的大小,与定值电阻的阻值相对比,归纳出实验结论。
归纳总结:灯丝的电阻是变化的,灯丝的电阻与温度有关,当灯丝的温度升高时,灯丝的电阻受温度的影响而增大。
特别提醒:几种灯泡不亮的原因:灯泡不亮的原因有灯泡断路、灯泡短路、接线柱接触不良导致电路断路、电压表串联在电路中等等。
板书设计
第3节 电阻的测量
1.实验目的:伏安法测电阻。
2.实验原理:R=。
3.实验电路图
随堂练习
1.用电压表与电流表测电阻的方法叫做“伏安法”,如图所示,“伏安法”测电阻R的电路图应该是( )
2.在“用伏安法测电阻”的实验中,为了使测量结果的误差较小,一般可采取的措施有 、 。
3.在“用伏安法测电阻”的实验中,已知电源电压为6 V,待测电阻R约为10 Ω,电流表有0~0.6 A和0~3 A两个量程,电压表有0~3 V和0~15 V两个量程,则电流表应选择量程,电压表应选择 量程。
4.如图所示是小江同学为测量小灯泡电阻而连的电路,以下有关该实验的说法中,错误的是 ( )
A.闭合开关前,应将滑动变阻器的滑片滑到最左端
B.实验过程中两电表都有可能需要换接较小的量程
C.所测小灯泡的电阻可能随电压表的示数的不同而不同
D.在如图位置闭合开关后,向左移动滑动变阻器的滑片小灯泡变亮
5.利用伏安法测电阻时常常用到如图所示的两种电路,某同学实验时所用电流表的内阻约为10 Ω,电压表的内阻约为20 kΩ,待测电阻的阻值约为100 Ω,为了减小误差,他应该采用图 (填“甲”或“乙”)所示的连接方法,利用该方法进行实验时,测量结果会偏 (填“大”或“小”)。
6.小明在使用铅笔时发现,铅笔芯有很多型号。于是他想测量手边2B铅笔芯电阻的大小,为此他准备了电压表、电流表、电源、滑动变阻器和开关各一个,以及一些导线。请你写出测量铅笔芯电阻的主要实验步骤。
初中物理北师大版九年级全册三 串、并联电路中的电阻关系教学设计及反思: 这是一份初中物理北师大版九年级全册三 串、并联电路中的电阻关系教学设计及反思,共4页。教案主要包含了知识与能力,过程与方法,情感态度价值观,教学重点,教学难点,提出问题,猜想与假设,进行实验与收集证据等内容,欢迎下载使用。
2020-2021学年第十二章 欧姆定律一 学生实验:探究——电流与电压、电阻的关系教学设计及反思: 这是一份2020-2021学年第十二章 欧姆定律一 学生实验:探究——电流与电压、电阻的关系教学设计及反思,共4页。教案主要包含了知识与能力,过程与方法,情感态度价值观等内容,欢迎下载使用。
北师大版九年级全册四 欧姆定律的应用教案: 这是一份北师大版九年级全册四 欧姆定律的应用教案,共3页。教案主要包含了知识与能力,过程与方法,情感态度价值观,教学重点,教学难点等内容,欢迎下载使用。

