所属成套资源:高考专区生物二轮专题试卷整套
高考生物二轮复习3-1生命活动的调节训练含答案
展开
这是一份高考生物二轮复习3-1生命活动的调节训练含答案,共6页。试卷主要包含了内环境稳态与免疫调节,动物生命活动的调节,植物的激素调节等内容,欢迎下载使用。
一、内环境稳态与免疫调节
1.内环境是指由细胞外液构成的液体环境,主要包括血浆、组织液和淋巴等。
2.血浆渗透压的大小主要与无机盐、蛋白质的含量有关。
3.内环境是细胞与外界环境进行物质交换的媒介。
4.免疫系统包括:免疫器官、免疫细胞和免疫活性物质三部分。免疫细胞主要指吞噬细胞、T细胞和B细胞;免疫活性物质主要有抗体、淋巴因子和溶菌酶等。
5.人体免疫系统的第三道防线主要是由免疫器官和免疫细胞借助于血液循环和淋巴循环而组成的。
6.体液免疫过程中,浆(效应B)细胞分泌抗体,抗体与抗原结合形成沉淀或细胞集团,进而被吞噬细胞吞噬消化。
7.细胞免疫过程中,T细胞接受抗原刺激分化形成效应T细胞,进而与靶细胞密切接触,使其裂解死亡。
8.唯一能产生抗体的细胞是浆(效应B)细胞,且一个浆(效应B)细胞只能分泌一种抗体。
9.没有识别功能的细胞是浆细胞,有识别功能,但没有特异性的细胞是吞噬细胞。
10.记忆细胞寿命长,能“记住”入侵抗原;二次免疫反应快,产生抗体多。
11.胞内寄生生物,体液免疫先起作用,阻止寄生生物的传播感染;当寄生生物进入细胞后,细胞免疫将抗原释放,再由体液免疫清除。
12.免疫功能异常会出现:自身免疫病、过敏反应和免疫缺陷病。
二、动物生命活动的调节
1.神经调节的基本方式是反射,完成反射的结构基础是反射弧。
2.完成反射的两个条件:一是经过完整的反射弧,二是适宜的刺激。
3.兴奋在神经纤维上以电信号的形式进行传导,在神经元之间则通过突触传递。
4.神经递质只存在于突触前膜的突触小泡中,只能由突触前膜释放,然后作用于突触后膜,因此兴奋在神经元之间只能单向传递。
5.神经元接受刺激产生兴奋或抑制的生理基础是Na+的内流或阴离子(Cl-)的内流。
6.神经元上静息电位表现为外正内负,产生机理是K+外流;接受刺激产生的动作电位表现为外负内正,产生机理是Na+内流。
7.兴奋传至突触处时发生电信号→化学信号→电信号的转变。
8.神经递质有兴奋类和抑制类。当递质与突触后膜上的受体特异性结合后,会立即被酶分解失活,否则将引起突触后膜持续兴奋或抑制。
9.位于脊髓的低级中枢受脑中相应高级中枢的调控。
10.大脑皮层是整个神经系统的最高级的部位,它除了对外部世界的感知,以及控制机体的反射活动外,还有语言、学习、记忆和思维等方面的高级功能。
11.胰岛素是降低血糖的唯一激素,而胰高血糖素和肾上腺素均可升高血糖。
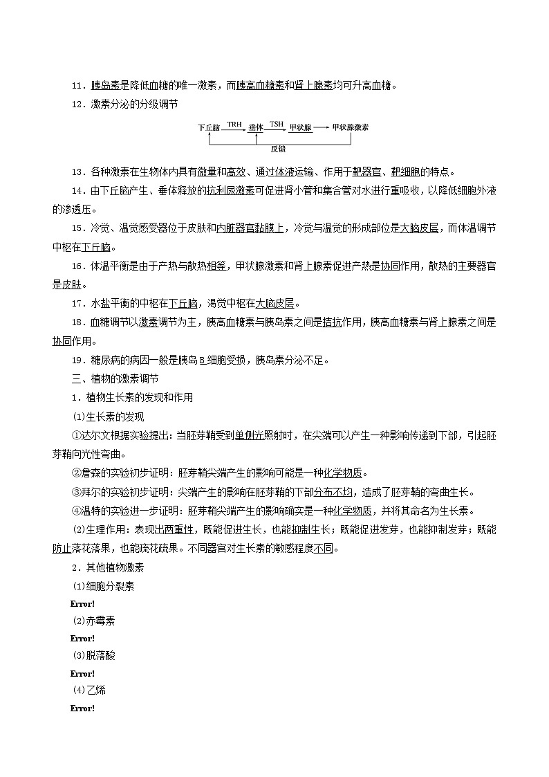
12.激素分泌的分级调节
13.各种激素在生物体内具有微量和高效、通过体液运输、作用于靶器官、靶细胞的特点。
14.由下丘脑产生、垂体释放的抗利尿激素可促进肾小管和集合管对水进行重吸收,以降低细胞外液的渗透压。
15.冷觉、温觉感受器位于皮肤和内脏器官黏膜上,冷觉与温觉的形成部位是大脑皮层,而体温调节中枢在下丘脑。
16.体温平衡是由于产热与散热相等,甲状腺激素和肾上腺素促进产热是协同作用,散热的主要器官是皮肤。
17.水盐平衡的中枢在下丘脑,渴觉中枢在大脑皮层。
18.血糖调节以激素调节为主,胰高血糖素与胰岛素之间是拮抗作用,胰高血糖素与肾上腺素之间是协同作用。
19.糖尿病的病因一般是胰岛B细胞受损,胰岛素分泌不足。
三、植物的激素调节
1.植物生长素的发现和作用
(1)生长素的发现
①达尔文根据实验提出:当胚芽鞘受到单侧光照射时,在尖端可以产生一种影响传递到下部,引起胚芽鞘向光性弯曲。
②詹森的实验初步证明:胚芽鞘尖端产生的影响可能是一种化学物质。
③拜尔的实验初步证明:尖端产生的影响在胚芽鞘的下部分布不均,造成了胚芽鞘的弯曲生长。
④温特的实验进一步证明:胚芽鞘尖端产生的影响确实是一种化学物质,并将其命名为生长素。
(2)生理作用:表现出两重性,既能促进生长,也能抑制生长;既能促进发芽,也能抑制发芽;既能防止落花落果,也能疏花疏果。不同器官对生长素的敏感程度不同。
2.其他植物激素
(1)细胞分裂素
eq \b\lc\{\rc\ (\a\vs4\al\c1(合成部位:主要是根尖,主要作用:促进细胞分裂))
(2)赤霉素
eq \b\lc\{\rc\ (\a\vs4\al\c1(合成部位:主要是未成熟的种子、幼根和幼芽,主要作用:促进细胞伸长,从而引起植株增高,促进种子萌发和果实发育))
(3)脱落酸
eq \b\lc\{\rc\ (\a\vs4\al\c1(合成部位:主要是根冠、萎蔫的叶片等,主要作用:抑制细胞分裂,促进叶和果实的衰老和脱落))
(4)乙烯
eq \b\lc\{\rc\ (\a\vs4\al\c1(合成部位:植物体各个部位,主要作用:促进果实成熟))
3.植物激素的应用
(1)用生长素类似物作除草剂。
(2)用乙烯利可催熟凤梨。
(3)用一定浓度的赤霉素处理芦苇可增加纤维长度等。
(4)无子果实的形成,如生长素引起无子番茄的形成。
第2关:切入高考——判一判
考点一 人体内环境稳态与免疫
1.[2017·全国卷Ⅲ]若给人静脉注射一定量的0.9%NaCl溶液,则一段时间内机体血浆量增加,排出相应量的NaCl和水后恢复到注射前水平。(√)
2.[2016·全国卷Ⅱ]机体内、外环境的变化可影响激素的分泌。(√)
3.[2016·全国卷Ⅲ]摄盐过多后饮水量增加有利于维持细胞外液渗透压相对恒定。(√)
4.[2016·全国卷Ⅲ]饮水增加导致尿生成增加有利于维持细胞外液渗透压相对恒定。(√)
5.[全国卷Ⅰ]抗体可以进入细胞消灭寄生在其中的结核杆菌,抗体抵抗病毒的机制与溶酶体杀灭细菌的机制相同。(×)
6.[全国卷Ⅰ]内环境保持相对稳定有利于适应外界环境的变化。(√)
7.[全国卷Ⅱ]血浆中的有些物质经毛细血管动脉端进入组织液。(√)
8.[全国卷Ⅱ]淋巴细胞包括B细胞、T细胞和吞噬细胞。(×)
9.[海南卷]淋巴液中的蛋白质含量高于血浆中的。(×)
10.[海南卷]在正常情况下,糖原属于人体内环境中的物质。(×)
11.[山东卷]吞噬细胞特异性地吞噬细菌抗原。(×)
12.[海南卷]非特异性免疫对多种病原体起作用,且是能够遗传的。(√)
13.[海南卷]口腔黏膜对病原菌有一定的屏障作用。(√)
14.[全国卷]在胸腺中发育成熟的T淋巴细胞可参与细胞免疫。(√)
15.[江苏卷]T细胞受抗原刺激后可直接转变为效应T细胞。(×)
16.[北京卷]生物体对刺激作出的反应:病毒感染→人体T细胞分泌特异性抗体→清除病毒感染。(×)
17.[重庆卷]青霉素引起的病理性免疫反应具有特异性和记忆性。(√)
18.[重庆卷]初次接种麻疹病毒活疫苗后,刺激机体免疫系统,可产生效应T细胞和抗体。(√)
19.[广东卷]病原微生物侵袭,可引起机体产生特异性免疫。(√)
20.[江苏卷]腹泻引起体液中水和蛋白质大量丢失。(×)
21.[江苏卷]浆细胞能增殖分化成具有分裂能力的记忆细胞。(×)
考点二 神经调节和体液调节
1.[2018·全国卷Ⅱ]下列有关人体内激素的叙述,判断正误:
A.运动时,肾上腺素水平升高,可使心率加快,说明激素是高能化合物。(×)
B.饥饿时,胰高血糖素水平升高,促进糖原分解,说明激素具有酶的催化活性。(×)
C.进食后,胰岛素水平升高,其既可加速糖原合成,也可作为细胞的结构组分。(×)
D.青春期,性激素水平升高,随体液到达靶细胞,与受体结合可促进机体发育。(√)
2.[2017·全国卷Ⅱ]皮下注射胰岛素可起到降低血糖的作用。(√)
3.[2017·全国卷Ⅱ]大脑皮层受损的患者,膝跳反射不能完成。(×)
4.[2017·全国卷Ⅱ]婴幼儿缺乏甲状腺激素可影响其神经系统的发育和功能。(√)
5.[2017·全国卷Ⅱ]胰腺受反射弧传出神经的支配,其分泌胰液也受促胰液素调节。(√)
6.[2016·全国卷Ⅱ]切除动物垂体后,血液中生长激素的浓度下降。(√)
7.[2016·全国卷Ⅱ]通过对转录的调节可影响蛋白质类激素的合成量。(√)
8.[2016·全国卷Ⅱ]血液中胰岛素增加可促进胰岛B细胞分泌胰高血糖素。(×)
9.[2016·全国卷Ⅲ]细胞外液渗透压的改变可影响垂体释放抗利尿激素的量。(√)
10.[2016·全国卷Ⅲ]肾小管通过主动运输吸收水的过程受抗利尿激素的调节。(×)
11.[江苏卷]兴奋在反射弧中的传导是双向的。(×)
12.[海南卷]体温受到神经和体液的双重调节。(√)
13.[海南卷]甲状腺激素不能影响神经系统的活动。(×)
14.[全国卷]神经纤维的兴奋以局部电流的方式在神经元之间单向传递。(×)
15.[四川卷]神经纤维上兴奋的传导方向与膜内的电流方向相同。(√)
16.[海南卷]突触前神经元在静息时能释放神经递质。(×)
17.[海南卷]Na+与神经细胞膜上兴奋的传导有关,神经细胞静息电位形成的主要原因是K+外流。(√)
18.[江苏卷]神经细胞上神经冲动的传导都以局部电流为前导。(√)
19.[全国卷]膝跳反射活动中兴奋在突触处双向传递。(×)
20.[全国卷]当人看到酸梅时唾液分泌会大量增加,这一反射过程需要大脑皮层的参与,该反射活动的效应器是唾液腺。(√)
21.[全国卷]人在恐惧、紧张时,在内脏神经的支配下,肾上腺髓质释放的肾上腺素增多,该激素可作用于心脏,使心率加快,则该肾上腺素作用的靶器官包括心脏,该实例包含神经调节和体液调节。(√)
考点三 植物激素调节
1.[2017·全国卷Ⅰ]通常,叶片中叶绿素含量下降可作为其衰老的检测指标。为研究激素对叶片衰老的影响,将某植物离体叶片分组,并分别置于蒸馏水、细胞分裂素(CTK)、脱落酸(ABA)、CTK+ABA溶液中,再将各组置于光下。一段时间内叶片中叶绿素含量变化趋势如图所示。据图判断:
(1)细胞分裂素能延缓该植物离体叶片的衰老。(√)
(2)本实验中CTK对该植物离体叶片的作用可被ABA削弱。(√)
(3)可推测ABA组叶绿体中NADPH合成速率大于CTK组。(×)
(4)可推测施用ABA能加速秋天银杏树的叶由绿变黄的过程。(√)
2.[全国卷Ⅰ]植物幼嫩叶片中的色氨酸可转变为生长素;成熟茎韧皮部中的生长素可以进行非极性运输;豌豆幼苗切段中乙烯的合成受生长素浓度的影响。(√)
3.[安徽卷]棉花表现出的顶端优势与顶芽产生的生长素的极性运输有关。(√)
4.[海南卷]生长素和赤霉素都能促进植物生长。(√)
5.[海南卷]顶芽合成的生长素通过自由扩散运输到侧芽。(×)
6.[全国卷]同一植株的根和芽生长所需的最适生长素浓度相同。(×)
7.[海南卷]植物激素的产生部位和作用部位可以不同。(√)
8.[安徽卷]生长素只能从形态学上端运输到形态学下端。(√)
9.[山东卷]果实生长发育和成熟受多种激素调节,乙烯在果实成熟中起促进作用,脱落酸在果实成熟中抑制细胞分裂和促进果实脱落。(√)
10.[江苏卷]喷施生长素类似物可以保花保果,也能疏花疏果。(√)
第3关:对接高考——研一研
从教材中筛选出的探因类长句答题
1.[全国卷]生长素的作用
生长素的作用具有最适浓度,高于最适浓度和低于最适浓度的两个不同浓度所起的促进生长的作用可能相同。
2.[海南]植物出现顶端优势的原因(必修3P50)
顶芽产生的生长素向下极性运输,在侧芽处积累,侧芽对生长素较敏感,使侧芽生长受到抑制。
3.[南昌一模]植物与动物激素在合成部位上的主要区别(必修3P48知识链接)
植物体内没有分泌激素的腺体,植物激素由多种细胞共同产生。
4.正式实验前开展进行预实验的意义(必修3P51)
为正式实验摸索条件,检验实验的科学性和可行性,以免设计而不周造成浪费。
5.[海南卷]原尿中葡萄糖未被完全重吸收,引起尿量增加的原因
未被重吸收的葡萄糖增大了原尿的渗透压,减小了血浆与原尿的浓度差,阻碍了水的重吸收,因而带走了大量水分。
6.兴奋神经元之间单向传递的原因(必修3P19)
神经递质只能由突触前膜释放,并作用于突触后膜。
7.[山东卷]神经元的突起大大增加细胞膜面积的意义
神经元的突起可增加细胞膜面积,有利于其接受多个刺激并远距离传导兴奋。
8.[安徽卷]可抽取血样检测内分泌系统疾病的原因(必修3P28)
内分泌腺没有导管,分泌的激素弥散到体液中,随血液流到全身。
9.[江苏卷]剧烈运动后或炎热时增加散热的两个主要机制(必修3P32上图)
皮肤毛细血管舒张,汗腺分泌并蒸发增多。
10.[四川]突然转移至低温环境中的动物血糖升高的原因
低温刺激下,下丘脑的相关神经促进肾上腺素和胰高血糖素的分泌,进而促进肝糖原的分解,使血糖升高(注意:此题为信息题,结论不可滥用)。
11.促甲状腺激素只作用于甲状腺的根本原因
促甲状腺激素对应的受体蛋白的基因,只在甲状腺细胞中才表达。
12.渴觉形成的具体过程(必修3P32)
细胞外液渗透压升高→(下丘脑)渗透压感受器→传入神经→大脑渴觉中枢→产生渴觉。
13.[全国卷]低血糖时人会头昏的原因
脑组织所需的能量主要来自血糖,较低的血糖不能满足脑组织活动的需要。
14.寒冷时能使散热减少的反应(必修3P32上图)
皮肤毛细血管收缩,汗腺分泌减少(注意:题目只问散热,就不要回答增加产热的骨骼肌战栗和立毛肌收缩)。
15.从热量来源和去路分析体温相对恒定的原因(必修3P32)
机体产热量和散热量总是能保持动态平衡。
16.饭后血糖浓度经激素调节而降低的主要原因
胰岛素分泌增加,胰高血糖素分泌减少,促进了细胞对葡萄糖的摄取、利用和储存,抑制了糖原分解和非糖物质转化为葡萄糖(注意:胰岛素促进三个去路并抑制两个来源,胰高血糖素一般只促进两个来源)。
17.吞噬细胞在特异性免疫中的作用(必修3P37)
摄取和处理抗原,并将抗原传递给T淋巴细胞。
18.接种疫苗一段时间后免疫失效的主要原因
相应病原体产生变异,使原来的抗体等失效;抗体和记忆细胞寿命有限,已分解或死亡。
19.无胸腺裸鼠对异体组织无排斥反应的原因
对异体组织的排斥反应主要由效应T细胞起作用,而胸腺是T淋巴细胞成熟的场所,无胸腺个体不能产生T细胞。
相关试卷
这是一份新高考生物二轮复习综合提升训练专题六 个体生命活动的调节(含解析),共34页。试卷主要包含了神经调节要点整合,激素调节要点归纳,人体生命活动调节的三种方式等内容,欢迎下载使用。
这是一份2023届高考生物二轮复习个体生命活动的调节作业含答案,共17页。
这是一份2023届高考生物二轮复习个体生命活动的调节作业含答案,共20页。试卷主要包含了单项选择题,非选择题等内容,欢迎下载使用。

