物理必修 第二册4 宇宙航行导学案
展开第4节 宇宙航行
1.宇宙速度
(1)物体在地球附近绕地球运动时,太阳的作用可以忽略。在简化之后,物体只受到指向地心的引力作用,物体绕地球的运动可视作匀速圆周运动。设地球的质量为m地,物体的质量为m,速度为v,它到地心的距离为r。万有引力提供物体运动所需的向心力,有G=m,故物体的绕行速度v= 。只要知道地球的质量m地和物体做圆周运动的轨道半径r,就可以求出物体绕行速度的大小。
(2)已知地球质量,近地卫星的飞行高度远小于地球半径(6400 km),可以近似用地球半径R代替卫星到地心的距离r。把数据代入上式后算出v==7.9 km/s。
(3)物体在地面附近绕地球做匀速圆周运动时,可近似认为向心力由重力提供,有mg=m,故v=。
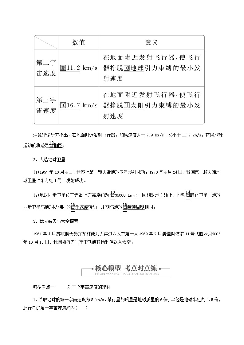
(4)宇宙速度
续表
注意:理论研究指出,在地面附近发射飞行器,如果速度大于7.9 km/s,又小于11.2 km/s,它绕地球运动的轨迹是椭圆。
2.人造地球卫星
(1)1957年10月4日,世界上第一颗人造地球卫星发射成功。1970年4月24日,我国第一颗人造地球卫星“东方红1号”发射成功。
(2)地球同步卫星位于赤道上方高度约为36000_km处,因相对地面静止,也称静止卫星。地球同步卫星与地球以相同的角速度转动,周期与地球自转周期相同。
3.载人航天与太空探索
1961年4月,苏联航天员加加林成为人类进入太空第一人。1969年7月,美国阿波罗11号飞船登月。2003年10月15日,我国神舟五号宇宙飞船将杨利伟送入太空。
典型考点一 对三个宇宙速度的理解
1.若取地球的第一宇宙速度为8 km/s,某行星的质量是地球质量的6倍,半径是地球半径的1.5倍,此行星的第一宇宙速度约为( )
A.16 km/s B.32 km/s
C.4 km/s D.2 km/s
答案 A
解析 由G=m得v= ,因为行星的质量M′是地球质量M的6倍,半径R′是地球半径R的1.5倍,即M′=6M,R′=1.5R,所以===2,则v′=2v≈16 km/s,A正确。
2.(多选)下列关于三种宇宙速度的说法中,正确的是( )
A.第一宇宙速度v1=7.9 km/s,第二宇宙速度v2=11.2 km/s,则人造卫星绕地球在圆轨道上运行时的速度大于等于v1,小于v2
B.美国发射的凤凰号火星探测卫星,其发射速度大于第三宇宙速度
C.第二宇宙速度是在地面附近发射飞行器,使其克服地球引力,永远离开地球的最小发射速度
D.第一宇宙速度7.9 km/s是人造地球卫星绕地球做圆周运动的最大运行速度
答案 CD
解析 根据v= 可知,卫星的轨道半径r越大,即距离地面越远,卫星的环绕速度越小,v1=7.9 km/s是人造地球卫星绕地球做圆周运动的最大运行速度,D正确;实际上,由于人造卫星的轨道半径都大于地球半径,故卫星绕地球在圆轨道上运行时的速度都小于第一宇宙速度,A错误;美国发射的凤凰号火星探测卫星,仍在太阳系内,所以其发射速度小于第三宇宙速度,B错误;第二宇宙速度是在地面附近发射飞行器,使其克服地球引力,永远离开地球的最小发射速度,C正确。
典型考点二 人造地球卫星
3.由于某种原因,人造地球卫星的轨道半径减小了,那么,卫星的( )
A.速率变小,周期变小 B.速率变小,周期变大
C.速率变大,周期变大 D.速率变大,周期变小
答案 D
解析 人造卫星绕地球做匀速圆周运动,根据万有引力提供向心力,设卫星的质量为m、轨道半径为r、速率为v、周期为T,地球质量为M,有G=m=mr,得:v= ,T=2π ,所以当轨道半径减小时,其速率变大,周期变小,故D正确。
4. (多选)如图所示,关于人造地球卫星,下列说法正确的是( )
A.卫星可能的轨道为a、b、c
B.卫星可能的轨道为a、c
C.同步卫星可能的轨道为a、c
D.同步卫星可能的轨道为a
答案 BD
解析 卫星的轨道平面可以在赤道平面内,也可以和赤道平面垂直,还可以和赤道平面成任一角度。但是由于地球对卫星的万有引力提供了卫星绕地球运动的向心力,所以,地心必须是卫星圆轨道的圆心,因此卫星可能的轨道一定不会是b。同步卫星只能位于赤道的正上方,所以同步卫星可能的轨道为a。综上所述,正确选项为B、D。
5.质量为m的探月航天器在接近月球表面的轨道上飞行,其运动视为匀速圆周运动。已知月球质量为M,月球半径为R,月球表面重力加速度为g,引力常量为G,不考虑月球自转的影响,则航天器的( )
A.线速度v= B.角速度ω=
C.运行周期T= D.向心加速度a=
答案 A
解析 由万有引力提供向心力可得G=ma=m=mω2R=mR,忽略月球自转时,有G=mg,联立各式解得相关物理量后可判断只有A正确。
6.(多选)已知地球质量为M,半径为R,自转周期为T,地球同步卫星质量为m,引力常量为G,有关同步卫星,下列表述正确的是( )
A.卫星距地面的高度为
B.卫星的运行速度小于第一宇宙速度
C.卫星运行时受到的向心力大小为G
D.卫星运行的向心加速度小于地球表面的重力加速度
答案 BD
解析 对同步卫星有万有引力提供向心力,G=m(R+h),所以h= -R,A错误;第一宇宙速度是最大的环绕速度,B正确;同步卫星运动的向心力等于万有引力,应为Fn=,C错误;同步卫星的向心加速度为an=,地球表面的重力加速度g=,所以g>an,D正确。
7.如图所示,a、b、c是大气层外圆形轨道上运行的三颗人造地球卫星,a、b质量相同且小于c的质量,下列说法中正确的是( )
A.b、c的线速度大小相等且大于a的线速度
B.b、c的向心加速度相等且大于a的向心加速度
C.b、c的周期相等且大于a的周期
D.b、c的向心力相等且大于a的向心力
答案 C
解析 a、b、c三颗人造地球卫星做圆周运动所需的向心力都是由地球对它们的万有引力提供。由牛顿第二定律得G=m=mr=ma(M为地球的质量,m为卫星的质量),所以v= ∝,与卫星质量无关,由图知rb=rc>ra,则vb=vc<va,A错误;a=∝,与卫星质量无关,由rb=rc>ra,得ab=ac<aa,B错误;T=∝,与卫星质量无关,由rb=rc>ra得Tb=Tc>Ta,C正确;Fn=G∝,与质量m和半径r有关,由ma=mb<mc,rb=rc>ra知>,即Fna>Fnb,<,即Fnb<Fnc,与无法比较,D错误。
8. (多选)图中的甲是地球赤道上的一个物体,乙是神舟十号宇宙飞船(周期约90 min),丙是地球的同步卫星,它们运行的轨道示意图如图所示,它们都绕地心做匀速圆周运动。下列有关说法中正确的是( )
A.它们运动的向心加速度大小关系是a乙>a丙>a甲
B.它们运动的线速度大小关系是v乙<v丙<v甲
C.已知甲运动的周期T甲=24 h,可计算出地球的密度ρ=
D.已知乙运动的周期T乙及轨道半径r乙,可计算出地球的质量M=
答案 AD
解析 乙和丙都是人造卫星,由G=man=m=m2r可得an=G,v= ,T=2π ,所以r乙<r丙,a乙>a丙,v乙>v丙,B错误;又因为甲和丙的角速度相同,由an=ω2r可得,a丙>a甲,故a乙>a丙>a甲,A正确;甲是赤道上的一个物体,不是近地卫星,故不能由ρ=计算地球的密度,C错误;由G=m乙r乙·可得,地球质量M=,D正确。
典型考点三 卫星变轨问题
9.宇宙飞船正在轨道上运行,地面指挥人员发现某一火箭残体的轨道与飞船轨道有一交点,于是通知宇航员,飞船有可能与火箭残体相遇。宇航员随即开动飞船上的发动机使飞船加速,脱离原轨道,最终在新轨道上稳定运行。关于飞船在此过程中的运动,下列说法正确的是( )
A.飞船的高度降低 B.飞船的高度升高
C.飞船的周期变小 D.飞船的向心加速度变大
答案 B
解析 由G=ma=mr知,飞船加速后,r增大,T增大,a减小,故A、C、D错误,B正确。
10.某航天飞机在完成任务后,在A点从圆形轨道Ⅰ进入椭圆轨道Ⅱ,B为轨道Ⅱ上的近地点,如图所示,关于航天飞机的运动,下列说法正确的是( )
A.在轨道Ⅱ上经过A点的速度小于在轨道Ⅰ上经过A点的速度
B.在轨道Ⅱ上经过A点的加速度小于在轨道Ⅰ上经过A点的加速度
C.在轨道Ⅱ上经过A点的速度可能大于第一宇宙速度
D.在轨道Ⅱ上运动的周期大于在轨道Ⅰ上运动的周期
答案 A
解析 在轨道Ⅰ变轨到轨道Ⅱ时,需要在轨道Ⅰ上经过A点时点火减速,故在轨道Ⅱ上经过A点的速度小于在轨道Ⅰ上经过A点的速度,A正确;在两个轨道上经过A点时,到地心的距离r相同,根据G=ma得a=,可知在两个轨道上经过A点时的加速度相等,B错误;第一宇宙速度是近地卫星的环绕速度,为卫星的最大环绕速度,所以在轨道Ⅱ上经过A点的速度小于第一宇宙速度,C错误;由于轨道Ⅰ的半径大于轨道Ⅱ的半长轴,根据=k可知在轨道Ⅰ上运动的周期大于在轨道Ⅱ上运动的周期,D错误。
1.人造地球卫星以地心为圆心,做匀速圆周运动,下列说法正确的是( )
A.半径越大,速度越小,周期越小
B.半径越大,速度越小,周期越大
C.所有卫星的速度均是相同的,与半径无关
D.所有卫星的角速度均是相同的,与半径无关
答案 B
解析 由F==mr=,可知半径越大,速度越小,周期越大,A错误,B正确;卫星的线速度、角速度与半径均有关,C、D错误。
2.同步卫星是指相对于地面静止的人造卫星,下列说法正确的是( )
A.它只能在赤道的正上方,且离地心的距离是一定的
B.它可以在地面上任一点的正上方,但离地心的距离是一定的
C.它只能在赤道的正上方,但离地心的距离可按需要选择不同的值
D.它可以在地面上任一点的正上方,且离地心的距离可按需要选择不同的值
答案 A
解析 同步卫星只能位于赤道正上方,且高度、周期等是一定的,故选A。
3.(多选)甲、乙为两颗地球卫星,其中甲为地球同步卫星,乙的运行高度低于甲的运行高度,两卫星轨道均可视为圆轨道。以下判断正确的是( )
A.甲的周期大于乙的周期
B.乙的速度大于第一宇宙速度
C.甲的加速度小于乙的加速度
D.甲在运行时能经过北极的正上方
答案 AC
解析 卫星围绕地球做圆周运动时,由万有引力提供向心力,即=ma=mr,得a=,T=2π ,由题可知r甲>r乙,所以a甲<a乙,T甲>T乙,故A、C正确;第一宇宙速度等于近地卫星的绕行速度,也是最大的绕行速度,故B错误;同步卫星的轨道在赤道的正上方,不可能经过北极正上方,故D错误。
4.已知某天体的第一宇宙速度为8 km/s,该星球半径为R,则在距离该星球表面高度为3R的轨道上做匀速圆周运动的宇宙飞船的运行速度为( )
A.2 km/s B.4 km/s
C.4 km/s D.8 km/s
答案 C
解析 第一宇宙速度v==8 km/s,则距该天体表面高度为3R的宇宙飞船的运行速度v′====4 km/s,故C正确。
5.(多选)在2016年,神舟十一号飞船成功发射,并与天宫二号对接,目的是为了更好地掌握空间交会对接技术,开展地球观测和空间地球系统科学、空间应用新技术、空间技术和航天医学等领域的应用和试验。神舟十一号由长征二号F运载火箭发射,假设天宫二号在距离地球表面400 km的轨道上做匀速圆周运动,已知地球同步卫星的离地高度为3.6×107 m,则下列说法正确的是( )
A.天宫二号的运行速率不可能达到7.9 km/s
B.天宫二号的运行角速度与地球自转的角速度大小相等
C.天宫二号的向心加速度小于9.8 m/s2
D.天宫二号的运行周期等于24 h
答案 AC
解析 根据G=ma=m=mrω2=mr得向心加速度a=,线速度v= ,角速度ω= ,周期T= 。7.9 km/s是第一宇宙速度,是卫星绕地球做匀速圆周运动的最大速度,根据v= ,可知天宫二号的运行速率不可能达到7.9 km/s,故A正确;同步卫星的角速度与地球自转的角速度大小相等,根据角速度ω= ,天宫二号的轨道半径小于地球同步卫星,所以天宫二号的运行角速度大于同步卫星的角速度,即大于地球自转的角速度大小,故B错误;天宫二号的向心加速度a==<=g,故C正确;地球同步卫星的周期为24 h,根据周期公式T=,天宫二号的轨道半径小于地球同步卫星,所以周期一定小于24 h,故D错误。
6.(多选)同步卫星离地心的距离为r,运行速率为v1,向心加速度为a1,地球赤道上的物体随地球自转的向心加速度为a2,第一宇宙速度为v2,地球的半径为R,则下列比值正确的是( )
A.= B.=2
C.= D.=
答案 AD
解析 由于同步卫星与赤道上物体的角速度相等,由a=rω2得=,A正确,B错误;由G=m,得v= ,故=,D正确,C错误。
7. (多选)发射地球同步卫星时,先将卫星发射至近地圆轨道1,然后点火,使其沿椭圆轨道2运行,最后再次点火,将卫星送入同步圆轨道3。轨道1、2相切于Q点,轨道2、3相切于P点,如图所示。当卫星分别在1、2、3轨道上正常运行时,以下说法正确的是( )
A.卫星在轨道3上的速率大于在轨道1上的速率
B.卫星在轨道3上的角速度小于在轨道1上的角速度
C.卫星在轨道1上经过Q点时的加速度大小大于它在轨道2上经过Q点时的加速度大小
D.卫星在轨道2上经过P点时的加速度大小等于它在轨道3上经过P点时的加速度大小
答案 BD
解析 由G=m,得v= ,因为r3>r1,所以v3<v1,A错误;由G=mω2r,得ω= ,因为r3>r1,所以ω3<ω1,B正确;卫星在轨道1上经过Q点时的加速度为地球引力产生的,在轨道2上经过Q点时,也只有地球引力产生加速度,a=,到地心的距离相等,故两加速度大小应相等,C错误;同理,卫星在轨道2上经过P点时的加速度大小等于它在轨道3上经过P点时的加速度大小,D正确。
8. (多选)同步卫星在赤道上空同步轨道上定位以后,由于受到太阳、月球及其他天体的引力作用影响,会产生漂移运动而偏离原来的位置,若偏离达到一定程度,就要发动卫星上的小发动机进行修正。如图所示,实线为离地面36000 km的同步轨道,B和C为两个已经偏离轨道但仍在赤道平面内运行的卫星,要使它们回到同步轨道上应( )
A.开动B的小发动机向前喷气,使B适当减速
B.开动B的小发动机向后喷气,使B适当加速
C.开动C的小发动机向前喷气,使C适当减速
D.开动C的小发动机向后喷气,使C适当加速
答案 AD
解析 当卫星速度突然变大时,由于万有引力不足以提供向心力,卫星将做离心运动而远离地球,最后以较小的速度在较大的轨道上做匀速圆周运动,反之当卫星速度突然变小时,由于万有引力大于向心力使卫星做向心运动而靠近地球,最后在半径较小的轨道上以较大速度做匀速圆周运动,因此题中两卫星轨道修正办法是使B减速,而使C加速,故A、D正确。
9.如图所示,在同一轨道平面上的几个人造地球卫星A、B、C绕地球做匀速圆周运动,某一时刻它们恰好在同一直线上,下列说法中正确的是( )
A.根据v=可知,运行速度满足vA>vB>vC
B.运转角速度满足ωA>ωB>ωC
C.向心加速度满足aA<aB<aC
D.运动一周后,A最先回到图示位置
答案 C
解析 由G=m得,v= ,r大,则v小,故vA<vB<vC,A错误;由G=mω2r得,ω= ,r大,则ω小,故ωA<ωB<ωC,B错误;由G=ma得,a=,r大,则a小,故aA<aB<aC,C正确;由G=mr得,T=2π ,r大,则T大,故TA>TB>TC,因此运动一周后,C最先回到图示位置,D错误。
10.已知地球半径为R0,地球表面附近的重力加速度为g,一颗绕地球做匀速圆周运动的卫星距地面的高度为2R0,则( )
A.该卫星的线速度大小为
B.该卫星的线速度大于第一宇宙速度
C.该卫星的向心加速度为
D.该卫星的周期一定小于24 h
答案 D
解析 根据G=m得v=,其中r=3R0,又G=mg,解得v= ,A错误;第一宇宙速度是近地卫星的线速度,由v= 可知,该卫星的线速度小于第一宇宙速度,B错误;根据a==,C错误;因该卫星的高度小于同步卫星的高度(大约是6R0),则该卫星的周期小于24 h,D正确。
11. (多选)北京时间2013年6月13日13时18分,“神舟十号”飞船与“天宫一号”实施自动交会对接。交会对接前“神舟十号”飞船先在较低的圆轨道1上运动,在适当位置经变轨与在圆轨道2上运动的“天宫一号”对接。如图所示,M、Q两点在轨道1上,P点在轨道2上,三点连线过地球球心,把飞船的加速过程简化为只做一次短时加速。则“神舟十号”( )
A.“神舟十号”须在Q点加速,才能在P点与“天宫一号”相遇
B.“神舟十号”在M点经一次加速,即可变轨到轨道2
C.“神舟十号”在M点变轨后的速度大于变轨前的速度
D.“神舟十号”变轨后运行周期大于变轨前的运行周期
答案 BD
解析 卫星做匀速圆周运动时,由万有引力提供向心力,即G=m=mω2r=mr,解得v=,ω=,T=2π,可知轨道半径越大,v、ω越小,周期越大,而“天宫一号”的轨道半径比“神舟十号”的大,故“神舟十号”变轨后的速度小于变轨前的速度,变轨后的运行周期大于变轨前的运行周期,故C错误,D正确;“神舟十号”在低轨道适度加速可与“天宫一号”实现对接,但在Q点加速不会在P点与“天宫一号”相遇,在M点经一次加速,即可变轨到轨道2,故A错误,B正确。
12.如图所示是嫦娥一号奔月示意图,卫星发射后通过自带的小型火箭多次变轨,进入地月转移轨道,最终被月球引力捕获,成为绕月卫星,并开展对月球的探测。下列说法正确的是( )
A.发射嫦娥一号的速度必须达到第三宇宙速度
B.在绕月圆形轨道上,卫星周期与卫星质量有关
C.卫星受月球的引力与它到月球中心距离的平方成反比
D.在绕月圆形轨道上,卫星受地球的引力大于受月球的引力
答案 C
解析 发射嫦娥一号的速度必须小于第三宇宙速度,A错误;根据G=m2r可知周期与卫星质量无关,与中心天体质量有关,B错误;由F=知C正确;卫星在绕月轨道上,卫星受地球的引力小于受月球的引力,D错误。
13.一颗人造卫星在离地面高度等于地球半径的圆形轨道上运行,已知地球的第一宇宙速度为v1=7.9 km/s,g=9.8 m/s2。
(1)这颗卫星运行的线速度为多大?
(2)它绕地球运动的向心加速度为多大?
(3)质量为1 kg的仪器放在卫星内的平台上,仪器的重力为多大?它对平台的压力有多大?
答案 (1)5.6 km/s (2)2.45 m/s2 (3)2.45 N 0
解析 (1)卫星近地运行时,有G=m
卫星离地面的高度为R时,有G=m
由以上两式得v2== km/s≈5.6 km/s。
(2)卫星离地面的高度为R时,有G=ma
靠近地面时,有=mg
解得a=g=2.45 m/s2。
(3)在卫星内,仪器的重力等于地球对它的吸引力,则
G′=mg′=ma=1×2.45 N=2.45 N,
由于卫星内仪器的重力完全用于提供做圆周运动的向心力,仪器处于完全失重状态,所以仪器对平台的压力为零。
14.已知“嫦娥一号”绕月飞行轨道近似为圆形,距月球表面高度为H,飞行周期为T,月球的半径为R,引力常量为G。求:
(1)“嫦娥一号”绕月飞行时的线速度大小;
(2)月球的质量;
(3)若发射一颗绕月球表面做匀速圆周运动的近月飞船,则其绕月运行的线速度应为多大。
答案 (1) (2)
(3)·
解析 (1)“嫦娥一号”运行的线速度v=。
(2)设月球质量为M,“嫦娥一号”的质量为m,根据万有引力定律和牛顿第二定律,对“嫦娥一号”绕月飞行有
G=m(R+H)
解得M=。
(3)设绕月球表面做匀速圆周运动的飞船的质量为m0,线速度为v0,根据牛顿第二定律,对飞船绕月飞行有
G=m0
又M=,
联立可解得v0=· 。
高中物理人教版 (2019)必修 第二册第七章 万有引力与宇宙航行综合与测试导学案及答案: 这是一份高中物理人教版 (2019)必修 第二册第七章 万有引力与宇宙航行综合与测试导学案及答案,共14页。
高中物理第七章 万有引力与宇宙航行综合与测试导学案: 这是一份高中物理第七章 万有引力与宇宙航行综合与测试导学案,文件包含5相对论时空观与牛顿力学的局限性docx、专题提升3天体运动中的几类典型问题docx、4宇宙航行docx、2万有引力定律docx、3万有引力理论的成就docx、1行星的运动docx等6份学案配套教学资源,其中学案共144页, 欢迎下载使用。
高中物理人教版 (2019)必修 第二册5 相对论时空观与牛顿力学的局限性学案: 这是一份高中物理人教版 (2019)必修 第二册5 相对论时空观与牛顿力学的局限性学案,共7页。

