小学数学六年级下册重点题型专项练习含答案
展开1.一成五改写成百分数是( )。
A.150% B.15% C.1.5% %
2.商品甲的定价打九折后和商品乙的定价相等。下面说法中不正确的是( )。
A.乙的定价是甲的90% B.甲比乙的定价多10%
C.乙的定价比甲少10% D.甲的定价是乙的倍
3.某地一天的气温显示-6 ℃~2 ℃,那么这一天的温差是( )。
A.-8 ℃ B.6 ℃ C.8 ℃ D.2 ℃
4.在x =7y中,x和y成( )。
A.成正比例 B.成反比例 C.不成比例
5.一个圆锥的体积是6立方分米,与它等底、等高的圆柱的体积是( )立方分米。
A.2 B.6 C.18
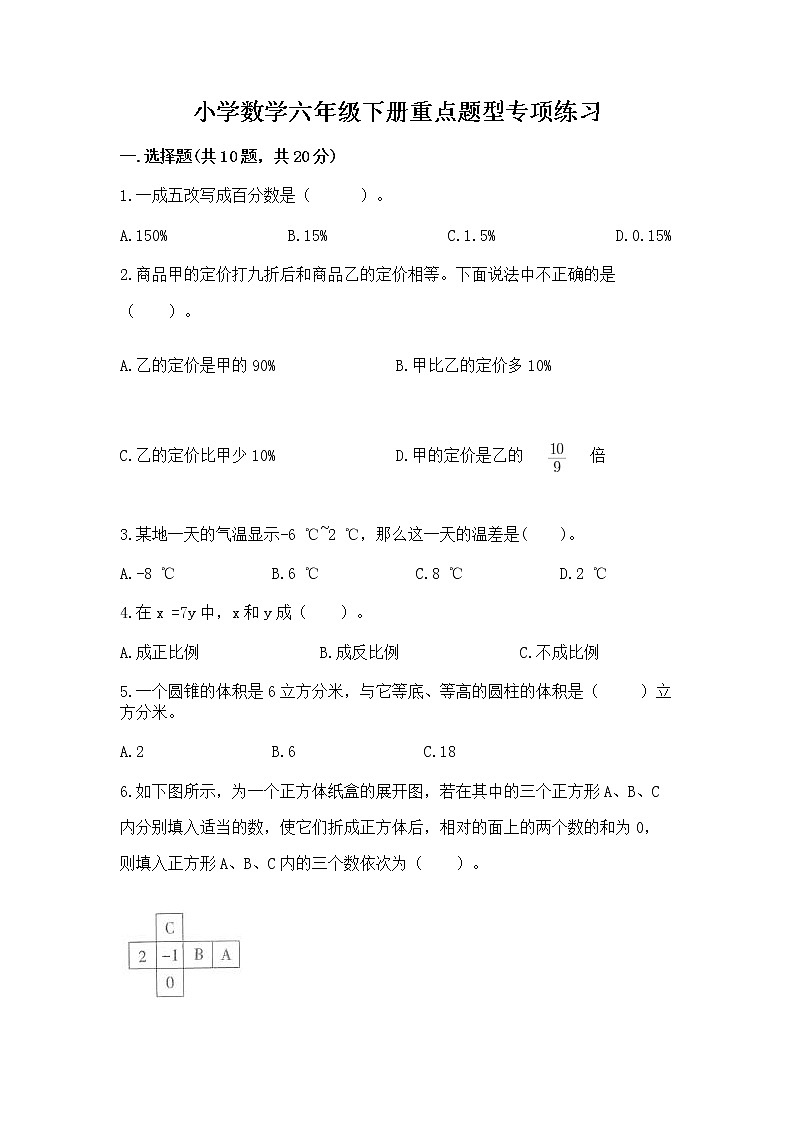
6.如下图所示,为一个正方体纸盒的展开图,若在其中的三个正方形A、B、C内分别填入适当的数,使它们折成正方体后,相对的面上的两个数的和为0,则填入正方形A、B、C内的三个数依次为( )。
A.1,-2,0 B.0,-2,1 C.-2,0,1 D.1,-2,1
7.某市一月份的平均气温是-2℃,二月份的平均气温比一月份的升高了6℃,该市二月份的平均气温是( )。
A.6℃ B.4℃ C.8℃ D.-6℃
8.一个圆锥和一个圆柱的高相等,它们底面积的比是3:1,它们的体积比是( )。
A.1:3 B.3:1 C.9:1 D.1:1
9.分数值一定,分子和分母( )。
A.成正比例 B.成反比例 C.不成比例 D.不成正比例
10.圆锥体的体积一定,圆锥的底面积和高( )。
A.成正比例 B.成反比例 C.不成比例
二.计算题(共5题,共31分)
1.求未知数x。
2.计算下面图柱的表面积是多少?
(单位:cm)
3.计算下面圆柱的表面积。
(1)(2)
4.解方程。
(1)42∶=x∶ (2)4(x-9)=8 (3)x-60=180
5.求未知数x。
三.作图题(共5题,共24分)
1.在直线上表示下列各数。
-5,3,0,-2,0.5,
2.按2:1画出三角形A放大后的图形B。
3.从左到右在括号里填数。(填整数或小数)
4.在下面直线上,画出比-3大的数所在区域。
5.有A、B、C、D、E、F六个小孩比身高,比的结果是:B比A高11厘米,C比D矮1厘米,E比B高2厘米,F比B矮7厘米,比D矮2厘米,在一条数轴上,A、B、E已标出,请你将C、D、F也标在图上。
四.解答题(共10题,共64分)
1.下表记录的是某天我国8个城市的最低气温。
(1)哪个城市的气温最高,哪个城市的气温最低,分别是多少?
(2)把各个城市的最低气温按从高到低的顺序排列出来。
2.小明在银行存入700元,记作+700,如果小明的账户余额从2000变成2500,那么应该记作?
3.把下面几个城市的最高气温按从高到低排列起来;把最低气温按从低到高排列起来。
北京:-7°C~7°C
上海:5°C~10°C
成都:8°C~11°C
唐山:-5°C~6°C
4.一个圆锥体钢制零件,底面半径是3cm,高是2m,这个零件的体积是多少立方厘米?
5.服装店销售某款服装,每件标价是540元,若按标价的8折出售,仍可获利20%,则这款服装每件的进价是多少元?
6.六年级有200名同学,本学期的体育成绩如下图。
(1)不合格的人数占全年级总人数的百分之几?
(2)各个等级的人数分别是多少?
7.如图,有一个圆柱形的零件,高是10cm,底面直径是6cm,零件的一端有一个圆柱形的孔,圆柱形孔的直径是4cm,孔深5cm,如果将这个零件接触空气的部分涂上防锈漆,一共需涂多少平方厘米?
8.某商场在五月份进了甲、乙两种商品共100件,甲商品进货价每件40元,乙商品进货价每件60元。如果两种商品都按20%的利润来定零售价.这样当两种商品全部销售完后,共获利润940元。(利润是指“销价与进货价的差”。)
(1)甲、乙两种商品每件可获利润各是多少元?
(2)其中甲种商品进了多少件?
9.一场音乐会的门票,55%是按全价卖出,40%是五折卖出,剩下的20张门票是免费赠送的。
(1)这场音乐会的门票一共有多少张?
(2)如果门票一共卖了7200元,那么一张门票的全价是多少元?
10.解答题。
(1)一台冰箱,打八折比打九折少花320元,这台冰箱原价多少元?
(2)一种洗衣机加价二成五后售价为980元,这种商品的进价是多少元?
参考答案
一.选择题
1.B
2.B
3.C
4.A
5.C
6.A
7.B
8.D
9.A
10.B
二.计算题
1.x=7.8;x=20;x=25;x=10
平方厘米
3.(1)3.14×10×10
=31.4×10
=314(cm)
3.14×(10÷2)×2
=3.14×5×2
=3.14×25×2
=78.5×2
=157(cm)
314+157=471(cm)
(2)6.28×5=31.4(cm)
6.28÷3.14÷2
=2÷2
=1(cm)
3.14×1×2=6.28(cm)
31.4+6.28=37.68(cm)
4.(1)50(2)11(3)840
5.(1)x=4.1 (2)x=64.9 (3)x=50 (4)x=264
三.作图题
1.根据正负数的意义可知:
2.解:A图形的两条直角边分别是3、2个格,扩大后的A图形的直角边分别是3×2=6个格、2×2=4个格,据此画出两条直角边,然后连线画出三角形的斜边:
3.解:这些数字如下:-3,-1.5,-1,+2.5
4.如图:
5.解:
四.解答题
1.(1)解:温度最高是是15℃,最低的是-25℃。
答:海口的气温最高,15℃;哈尔滨气温最低,-25℃。
(2)解:按照从高到低的顺序排列:15℃>14℃>12℃>0℃>-7℃>-8℃>-12℃>-25℃
答:排列顺序是15℃>14℃>12℃>0℃>-7℃>-8℃>-12℃>-25℃。
2.+500,余额从2000变为2500,也就是存入了500元,记作+500
3.最高气温:11°C>10°C >7°C >6°C
最低气温:-7°C <-5°C <5°C <8°C
4.×3.14×32×2
=3.14×6
=18.84(立方厘米)
答:这个零件的体积是18.84立方厘米。
5.解:540×80%÷(1+20%)=360(元)
答:这款服装每件的进价是360元。
6.(1)解:1-35%-45%-17.5%=2.5%
答: 不合格的人数占全年级总人数的2.5%。
(2)解:优:200×35%=70(名)
良:200×45%=90(名)
合格:200×17.5%=35(名)
不合格:200×2.5%=5(名)
答:优的人数为70名,良的人数为90名,合格的人数为35名,不合格的人数为5名。
×6×10+3.14×(6÷2)2×2+3.14×4×5=307.72(平方厘米)
答:一共需涂307.72平方厘米。
8.(1)解:甲利润:40×20%=8(元) 乙利润:60×20%=12(元)
答:利润各是8元、12元.
(2)解:设甲种商品进了x件,则乙种进了100-x件,
8x+12×(100- x)=940
8x+1200-12x=940
4x=1200-940
x=260÷4
x=65
答:甲种商品进了65件.
9.(1)解:20÷(1-55%-40%)
=20÷5%
=400(张)
答:这场音乐会的门票一共有400张。
(2)解:7200÷(400×55%+400×40%×50%)
=7200÷(220+80)
=7200÷300
=24(元)
答:一张门票的全价是24元。
10.(1)解:设这台冰箱原价是x元。
90%x-80%x=320
0.1x=320
x=3200
答:这台冰箱是3200元。
(2)
解:设这种商品的进价是x元。
x+25%x=980
1.25x=980
x=784
答:这种商品的进价是784元。
小学数学六年级下册重点题型专项练习(含答案): 这是一份小学数学六年级下册重点题型专项练习(含答案),共12页。试卷主要包含了能与5,-25℃比0℃,下面的说法中,正确的有句等内容,欢迎下载使用。
小学数学六年级下册重点题型专项练习重点: 这是一份小学数学六年级下册重点题型专项练习重点,共10页。试卷主要包含了5÷7==,圆锥的体积=,在0,-1,2等内容,欢迎下载使用。
小学数学六年级下册重点题型专项练习含答案: 这是一份小学数学六年级下册重点题型专项练习含答案,共13页。试卷主要包含了互为倒数的两个数,他们一定成,6∶0,解比例,并验算,-25℃比0℃,下列说法中,不正确的是,海拔155米比-28米高,下列说法中正确的是等内容,欢迎下载使用。

