小学数学六年级下册重点题型专项练习含答案
展开1.一个圆柱体纸盒,侧面展开是正方形。这个纸盒的底面半径是5厘米,它的高是( )厘米。
A.10 B.15.7 C.31.4 D.78.5
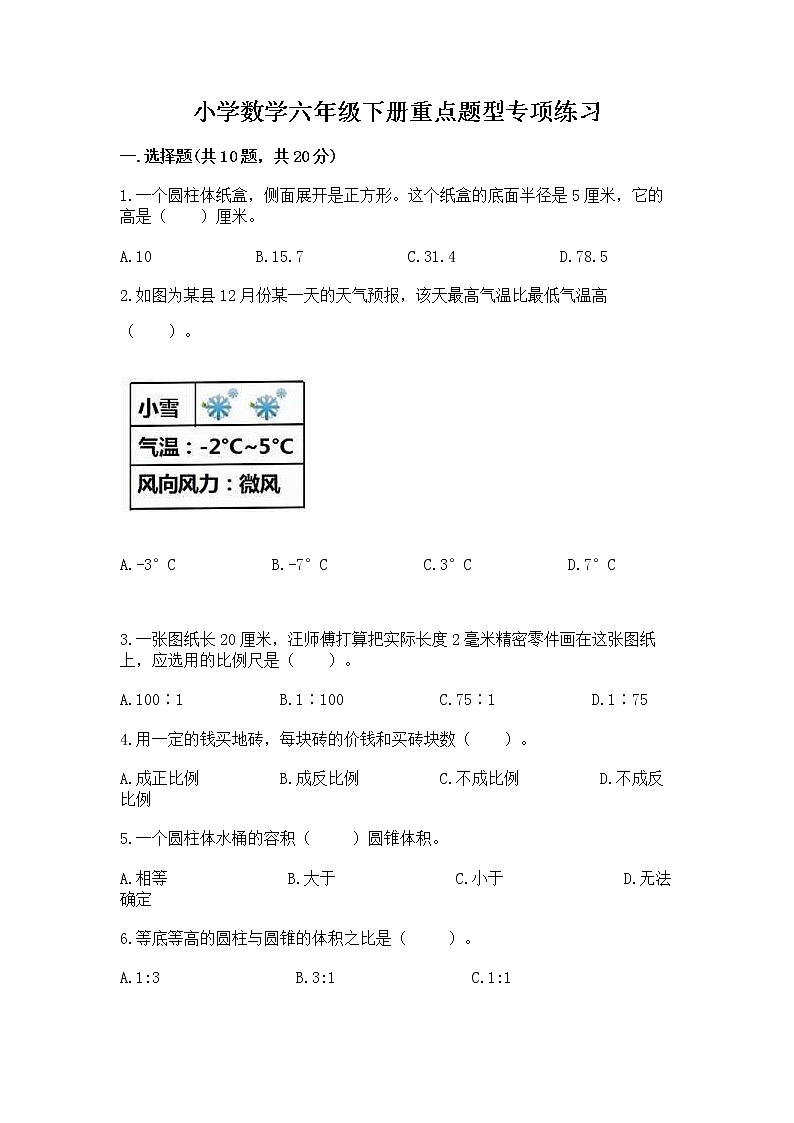
2.如图为某县12月份某一天的天气预报,该天最高气温比最低气温高( )。
A.-3°C B.-7°C C.3°C D.7°C
3.一张图纸长20厘米,汪师傅打算把实际长度2毫米精密零件画在这张图纸上,应选用的比例尺是( )。
A.100∶1 B.1∶100 C.75∶1 D.1∶75
4.用一定的钱买地砖,每块砖的价钱和买砖块数( )。
A.成正比例 B.成反比例 C.不成比例 D.不成反比例
5.一个圆柱体水桶的容积( )圆锥体积。
A.相等 B.大于 C.小于 D.无法确定
6.等底等高的圆柱与圆锥的体积之比是( )。
A.1:3 B.3:1 C.1:1
7.下列各数中,能与3,5和10组成比例的是( )。
A.2 B.4 C.6 D.8
8.-5、-45、7、+1.3、0、17、+23中正数有( )个。
A.2 B.3 C.4
9.换季衣服打折,一件衬衣六折后卖120元,则原价是( )元。
A.72 B.200 C.150
10.一个三角形内角度数的比是1∶3∶5.这个三角形一定是( )。
A.锐角三角形 B.直角三角形 C.钝角三角形
二.填空题(共10题,共26分)
1.一个圆柱的直径和高都是2dm,这个圆柱的表面积是( )平方分米。
2.六(1)班男生18人,女生24人,那么男生人数比女生少 ( ),女生人数与全班人数的比是( ),全班人数是男生人数的( )倍.
3.电梯上下运行的过程中,如果上行2层记作+2,那么下行3层记作( )。如果这部电梯在第15层停下,然后调度室根据运行情况进行记录,依次是-7,-2,+5,+3,-4,那么最后电梯在第( )层停下。
4.在横线上填上“>”“<”或“=”。
0________-1.5 -________-
-0.01________- -________-0.66
5.在6.6、666%、,这三个数中,最小的数是( )。
6.把: 化成最简整数比是( ),比值是( )。
7.一套儿童读物原来的售价是x元,打四五折后的价钱是( )元,比原价便宜了( )元。
8.比5吨多( )%是6吨,比4吨少( )%是3吨。
9.5的相反数是________;|-5|=________,不小于-2 的负整数是________。
10.根据下表回答问题。
蓝天服装店上半年有_______个月是盈利的,盈利_______元。
蓝天服装店上半年有_______个月是亏损的,亏损_______元。
蓝天服装店上半年的营业情况,总的算起来是盈利还是亏损?_______。盈利与亏损这两种情况之间相差_______元。
三.计算题(共5题,共31分)
1.解比例。
2.计算下列图形的体积。
(1) (2)
3.求下面圆柱的表面积。
4.解比例。
5.求未知数x。
四.作图题(共5题,共26分)
1.有A、B、C、D、E、F六个小孩比身高,比的结果是:B比A高11厘米,C比D矮1厘米,E比B高2厘米,F比B矮7厘米,比D矮2厘米,在一条数轴上,A、B、E已标出,请你将C、D、F也标在图上。
2.在下面直线上,画出比-3大的数所在区域。
3.按2:1画出三角形A放大后的图形B。
4.在直线上表示下列各数。
-5,3,0,-2,0.5,
5.根据下面的描述,在平面图上标出各场所的位置。
①乐乐家在电视塔的北偏东30°方向1km处。
②商场在电视塔的南偏西45°方向1500m处。
五.解答题(共10题,共57分)
1.某蓄水池的标准水位记为0米,如果用正数表示水面高于标准水位的高度,那么:
(1)水面低于标准水位0.1米和高于标准水位0.2米各怎样表示?
(2)0.18米和-0.23米各表示什么?
2.化肥厂把生产1600 t化肥的任务按三个车间的人数比分配,一车间53人,二车间52人,三车间55人。三个车间各应生产化肥多少吨?
3.甲、乙两种商品,成本共2200元,甲商品按20%的利润定价,乙商品按15%的利润定价。后来都按定价的九折打折出售,结果仍获利131元。甲商品的成本是多少元?
4.在生活中,找出三种相关联的量,并写明这三种量在什么情况下成比例关系。
5.三家文具店中,某种练习本的价格都是0.5元/本。“儿童节”那天,三店分别推出了不同的优惠措施。
中天店:一律九折优惠
家和店:买五本送一本
丰美店:满65元八折优惠
学校教导处要购买120本练习本,去哪家商店比较合算?为什么?(通过计算说明理由)
6.一个圆柱形玻璃容器的底面直径是10厘米,把一块铁块从这个容器的水中取出后,水面下降2厘米,这块铁块的体积是多少?
7.王阿姨录一份80页的稿件,第一天录了这份稿件的20%,第二天录了这份稿件的35%。她两天一共录了多少页?
8.某校六年级同学为希望小学募捐了1000支笔,其中铅笔占募捐总数的30%,圆珠笔的数量占总数的15%,共募捐了多少支铅笔和圆珠笔?
9.体育场共有12000个座位,举办方决定把门票总数的3%免费送给福利院的孩子们,送出去的门票有多少张?
10.电视机厂九月份生产电视机580台,比原计划增产80台,增产了百分之几?
参考答案
一.选择题
1.C
2.D
3.C
4.B
5.D
6.B
7.C
8.C
9.B
10.C
二.填空题
2.;4:7;
3.-3;10
4.>;>;>;>
5.
6.18:5;3.6
7.45%x;(1-45%)x
8.20;25
9.-5;5;-1和-2
10.4;159000;2;3350;盈利;155650
三.计算题
1.x=;x=1.5;x=1.5;x=
2.(1)3.14×3×8
=3.14×9×8
=28.26×8
=226.08(cm)
(2)4÷2=2(cm)
3.14×2×4.5÷3
=3.14×4×4.5÷3
=12.56×1.5
=18.84(cm)
×()2×2+3.14×9×18=635.85(cm2)
4.(1)42.75(2)0.1(3)0.2(4)6
5.(1)0.4(2)5(3)14(4)36
四.作图题
1.解:
2.如图:
3.解:A图形的两条直角边分别是3、2个格,扩大后的A图形的直角边分别是3×2=6个格、2×2=4个格,据此画出两条直角边,然后连线画出三角形的斜边:
4.根据正负数的意义可知:
5.如图:
五.解答题
1.(1)水面低于标准水位0.1米,记作(-0.1米);高于标准水位0.2米,记作(+0.2米或0.2米) (2)0.18米:表示高于标准水位0.18米;-0.23米:表示低于标准水位0.23米
2.一车间:1600×=530(吨)
二车间:1600×=520(吨)
三车间:1600×=550(吨)
3.解:设甲商品的成本是x元,则乙商品的成本就是(2200-x)元,
0.9×[1.2x+1.15×(2200-x)]=2200+131
0.9×(1.2x+2530-1.15x)=2331
0.05x+2530=2331÷0.9
0.05x=2590-2530
x=60÷0.05
x=1200
答:甲商品的成本是1200元。
4.此题答案很多,例如:比例尺一定、图上距离与实际距离。被除数一定,除数和商成反比例关系。工效一定,工作量与工作时间成正比例关系。
5.解:中天:120×0.5×0.9=54(元)
家和:120×0.5×=50(元)
丰美:120×0.5=60(元)
答:去家和店比较合算。
×(10÷2)2×2
=3.14×25×2
=157(cm3)
答:这块铁块的体积是157cm3。
7.80×(25%+35%)=44(页)
答:一共录了44页。
8.1000×30%=1000×0.3=300(支)
1000×15%=1000×0.15=150(支)
答:募捐了300支铅笔和150圆珠笔。
9.12000×3%=360(张) 答:送出去的门票有360张。
10.80÷(580-80)=16% 答:增产了百分之十六。
小学数学六年级下册重点题型专项练习(含答案): 这是一份小学数学六年级下册重点题型专项练习(含答案),共12页。试卷主要包含了能与5,-25℃比0℃,下面的说法中,正确的有句等内容,欢迎下载使用。
小学数学六年级下册重点题型专项练习重点: 这是一份小学数学六年级下册重点题型专项练习重点,共10页。试卷主要包含了5÷7==,圆锥的体积=,在0,-1,2等内容,欢迎下载使用。
小学数学六年级下册重点题型专项练习含答案: 这是一份小学数学六年级下册重点题型专项练习含答案,共11页。试卷主要包含了一成五改写成百分数是,在x =7y中,x和y成,分数值一定,分子和分母等内容,欢迎下载使用。

