小学数学六年级下册重点题型专项练习含答案【实用】
展开1.一种练习本的单价是0.8元,李老师要买100本这种练习本,选择( )购买方式比较合算。
A.一律九折 B.买5赠1 C.满50元打八折优惠 D.满100元打七折优惠
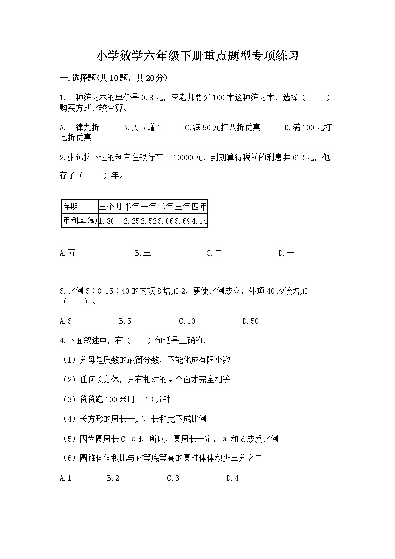
2.张远按下边的利率在银行存了10000元,到期算得税前的利息共612元,他存了( )年。
A.五 B.三 C.二 D.一
3.比例3∶8=15∶40的内项8增加2,要使比例成立,外项40应该增加( )。
A.3 B.5 C.10 D.50
4.下面叙述中,有( )句话是正确的.
(1)分母是质数的最简分数,不能化成有限小数
(2)任何长方体,只有相对的两个面才完全相等
(3)爸爸跑100米用了13分钟
(4)长方形的周长一定,长和宽不成比例
(5)因为圆周长C=πd,所以,圆周长一定,π和d成反比例
(6)圆锥体体积比与它等底等高的圆柱体体积少三分之二
A.1 B.2 C.3 D.4
5.规定正常水位为0米,高于正常水位0.2米时记作+0.2米,下列说法错误的是( )。
A.高于正常水位1.2米,记作+1.2米 B.-1米表示比正常水位低1米
C.+2米表示水深2米 D.低于正常水位0.6米记作-0.6米
6.小英把1000元按年利率2.25%存入银行,两年后,她应得本金和利息一共多少元?正确的列式是( )。
A.1000×2.25% B.(1000+2.25%×1000)×2 C.1000×2.25%×2+1000
7.购置电脑的数量一定,电脑的单价和总价( )。
A.成正比例 B.成反比例 C.不成比例
8.妈妈按八五折优惠价格买了5张游乐园门票,一共用了340元,每张游乐园门票的原价是( )元。
A.68 B.400 C.80 D.57.8
9.数b在数轴上的位置如图所示,则-b是( )。
A.正数 B.零 C.负数 D.非负数
10.爸爸去家电商城购买电风扇。A、B两家家电商城都有优惠,且标价都是250元,A商城打八折,B商城满100元减20元,在哪个商城购买更省钱?( )
A.A商城 B.B商城 C.一样省钱 D.无法确定
二.计算题(共5题,共38分)
1.求未知数x。
2.口算。
3.如图是一种钢制的配件(图中数据单位:cm)请计算它的表面积和体积。
4.解方程。
5.列式计算.
(1)某机关精简后有工作人员75人,比原来少45人,精简了百分之几?
(2)4.5的减去1.5,所得的差再除以2.1,商是多少?
三.作图题(共5题,共25分)
1.下面的数轴,我们认识的数能用数轴上的点表示,在相应的点上写出相应的数。
2.在下面直线上,画出比-3大的数所在区域。
3.根据下面的描述,在平面图上标出各场所的位置。
①乐乐家在电视塔的北偏东30°方向1km处。
②商场在电视塔的南偏西45°方向1500m处。
4.在直线上表示下列各数。
-5,3,0,-2,0.5,
5.有A、B、C、D、E、F六个小孩比身高,比的结果是:B比A高11厘米,C比D矮1厘米,E比B高2厘米,F比B矮7厘米,比D矮2厘米,在一条数轴上,A、B、E已标出,请你将C、D、F也标在图上。
四.解答题(共10题,共55分)
1.一个圆柱形玻璃容器的底面直径是10厘米,把一块铁块从这个容器的水中取出后,水面下降2厘米,这块铁块的体积是多少?
2.如图,有一个圆柱形的零件,高是10cm,底面直径是6cm,零件的一端有一个圆柱形的孔,圆柱形孔的直径是4cm,孔深5cm,如果将这个零件接触空气的部分涂上防锈漆,一共需涂多少平方厘米?
3.一种圆柱形状的铁皮油桶,量得底面直径8dm,高5dm.做一个这样的铁皮油桶至少需多少平方米铁皮?(铁皮厚度不计,结果保留整数)
4.少年服饰专卖店换季促销,每件半袖原价50元,现在八折销售。小林买了三件,一共花了多少钱?
5.2018年2月,王阿姨把一些钱存入银行,定期三年,如果年利率是5.0%,到期后可以取出92000元。王阿姨当时存入银行多少钱?
6.如果x和y成正比例关系,当x=16时,y=0.8;当x=10时,y是多少?如果x和y成反比例关系,当x=16时,y=0.8;当x=10时,y是多少?
7.2019年12月2日,中俄两国东线天然气管道正式投产通气,给我国人民生活带来极大的方便。俄罗斯境内管道全长约3000km,中国境内新建管道3371km,利用已建管道1740km。中国新建管道比俄罗斯境内管道全长多百分之几?
8.生活中的数学。
下表是小欣家2021年4月份收入和支出的记录。
请根据表中信息,回答下面的问题:
(1)小欣家2017年4月份收入多少元?
(2)小欣家2017年4月份支出多少元?
(3)小欣家2017年4月份在哪方面的支出最多?
9.植树造林活动中,共植柳树78棵,杨树56棵,有6棵没能成活,这次植树的成活率是多少?
10.新华书店打折出售图书,张老师用340元买了一套《中国四大名著》,而原价是400元 。这套《中国四大名著》打了几折?
参考答案
一.选择题
1.C
2.C
3.C
4.B
5.C
6.C
7.A
8.C
9.C
10.A
二.计算题
1.x=7.8;x=20;x=25;x=10
2.46;1008;300;0.9;62.5;1.35;;
3.表面积:
3.14×4×4+3.14×8×4+3.14×(8÷2)2×2
=50.24+100.48+3.14×16×2
=150.72+100.48
=251.2(平方厘米)
体积:
3.14×(4÷2)2×4+3.14×(8÷2)2×4
=3.14×4×4+3.14×16×4
=50.24+200.96
=251.2(立方厘米)
答:它的表面积是251.2平方厘米,体积是251.2立方厘米。
4.(1)0.7(2)8(3)2(4)600
5.(1)解:45÷(75+45)
=45÷120
=0.375
=37.5%
答:精简了37.5%。
(2)解:(4.5×﹣1.5)÷2.1
=(3.6﹣1.5)÷2.1
=2.1÷2.1
=1
答:商是1。
三.作图题
1.如下:
2.如图:
3.如图:
4.根据正负数的意义可知:
5.解:
四.解答题
×(10÷2)2×2
=3.14×25×2
=157(cm3)
答:这块铁块的体积是157cm3。
×6×10+3.14×(6÷2)2×2+3.14×4×5=307.72(平方厘米)
答:一共需涂307.72平方厘米。
3.8dm=0.8m
5dm=0.5m
8÷2=0.4(m)
14×0.8×0.5+3.14×0.42×2
=1.256+3.14×0.16×2
=1.256+1.0048
=2.2608(平方米)
≈3(平方米)
答:做一个这样的铁皮油桶至少需3平方米铁皮。
4.解:50×80%×3=120(元) 答:一共花了120元。
5.解:设王阿姨当时存入银行x元钱。
5.0%x×3+x=92000
1.15x=92000
x=80000
答:王阿姨当时存入银行80000元。
6.解:①16:0.8=10:y
16y=0.8×10
16y÷16=8÷16
y=0.5
答:如果x和y成正比例关系,当x=16时,y=0.8;当x=10时,y是0.5。
②10y=16×0.8
10y÷10=12.8÷10
y=1.28
答:如果x和y成反比例关系,当x=16时,y=0.8;当x=10时,y是1.28。
7.(3371-3000)÷3000
=371÷3000
≈12.4%
答:比俄罗斯的全长多12.4%。
8.(1)解:3100+700=3800(元)
答:小欣家2017年4月份收入3800元。
(2)解:500+300+250+960=2010(元)
答:小欣家2017年4月份支出2010元。
(3)解:因为960>500>300>250,所以小欣家2017年4月份在购买食品方面的支出最多。
答:小欣家2017年4月份在购买食品方面的支出最多。
9.(78+56-6)÷(78+56)×100%≈95.5%
答:这次植树的成活率是95.5%。
10.解:340÷400=85% 答:这套《中国四大名著》打了八五折。
小学数学六年级下册重点题型专项练习加答案(实用): 这是一份小学数学六年级下册重点题型专项练习加答案(实用),共10页。试卷主要包含了某班男生和女生的人数比是5,A的等于B的4倍,则A,一个三角形三个内角的度数比是2,12,一个圆柱的侧面积是47等内容,欢迎下载使用。
小学数学六年级下册重点题型专项练习精品【实用】: 这是一份小学数学六年级下册重点题型专项练习精品【实用】,共10页。试卷主要包含了4÷,12等内容,欢迎下载使用。
小学数学六年级下册重点题型专项练习(实用): 这是一份小学数学六年级下册重点题型专项练习(实用),共13页。试卷主要包含了-5,-45,+7,1,一张长方形纸,长6,42分米 D,能与∶组成比例的是等内容,欢迎下载使用。

