科学四年级下册1.电和我们的生活测试题
展开教科版(2017)科学《电和我们的生活》知识点及复习题
知识点梳理:
- 很久以前,人们就开始了对电的探索,1879年爱迪生点亮了世界上第一盏电灯,从此各种不同用途的电器就陆续出现了。【
2.通电后电器就能工作,为我们的生活学习和工作带来方便,我们的生活离不开电。
3.电很危险,我们要注意安全用电。
4.电都是由电源提供的,可以分为直流电和交流电。
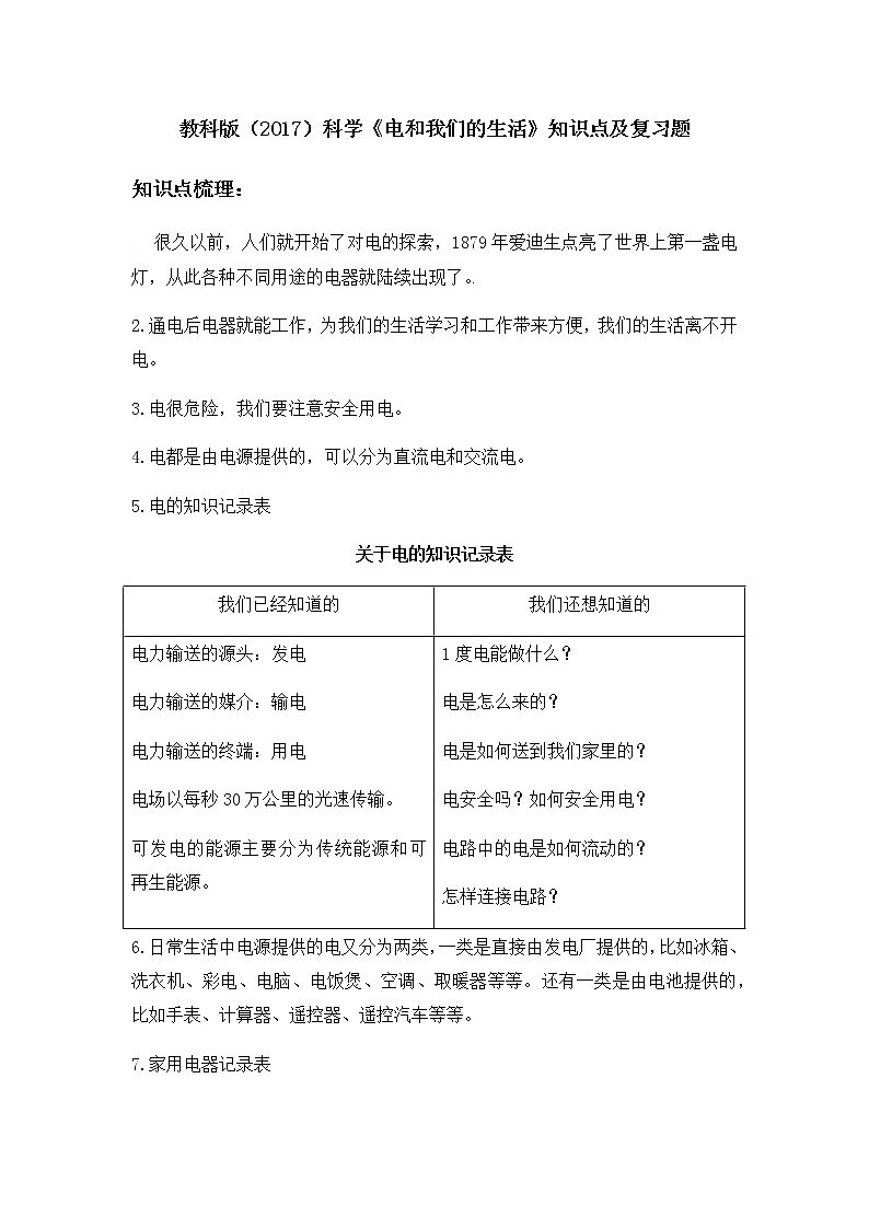
5.电的知识记录表
关于电的知识记录表
我们已经知道的 | 我们还想知道的 |
电力输送的源头:发电 电力输送的媒介:输电 电力输送的终端:用电 电场以每秒30万公里的光速传输。 可发电的能源主要分为传统能源和可再生能源。 | 1度电能做什么? 电是怎么来的? 电是如何送到我们家里的? 电安全吗?如何安全用电? 电路中的电是如何流动的? 怎样连接电路? |
6.日常生活中电源提供的电又分为两类,一类是直接由发电厂提供的,比如冰箱、洗衣机、彩电、电脑、电饭煲、空调、取暖器等等。还有一类是由电池提供的,比如手表、计算器、遥控器、遥控汽车等等。
7.家用电器记录表
电器名称 | 电源 | 电器的作用 |
电灯 | 电厂 | 照明 |
洗衣机 | 电厂 | 洗衣服 |
手机 | 电池 | 打电话、上网 |
电饭煲 | 电厂 | 煮饭 |
空调 | 电厂 | 调节房间温度 |
手表 | 电池 | 看时间 |
遥控器 | 电池 | 遥控电视机等电器 |
8.太阳能电站、核电站、水电站、火电厂、风电站等电站发电,送上电网,然后由电网传送到千家万户。
9.用电安全的提示
①墙壁插座内的电是发电厂通过电网输送到各家各户的,一旦触及能引发事故,致人死亡,所以千万不能直接触摸。
②不能用插座中的电做任何实验,在本单元的学习中,我们只用干电池来做实验。
③不要靠近变压器以及断开或者裸露的电线,当看到断开或者裸露的电线时,要马上报告家长老师或者有关人员。
10.生活中有关用电安全方面的知识
①不靠近高压带电体(室外高压线、变压器旁),不接触低压带电体。
②不用湿手扳开关,插入或拔出插头。
③安装、检修电器应穿绝缘鞋,站在绝缘体上,且要切断电源。
④禁止用铜丝代替保险丝,禁止用橡皮胶代替电工绝缘胶布。
⑤在电路中安装触电保护器,并定期检验其灵敏度。
⑥下雷雨时,不使用收音机、录像机、电视机、且拔出电源插头,拔出电视机天线插头。暂时不使用电话,如一定要用,可用免提功能。
11.日常生活中,多个家用电器连接在一个插头上,存在什么安全隐患?
把许多用电器连接在同一个插座上,或者用电器连续使用时间过长,都有可能因绝缘体过热而引发火灾。
知识点复习题及答案:
一、填空题
1、生活中使用的电都是由______提供的。
2、1879年,______点亮了世界上第一盏电灯。
3、墙壁插座内的电是发电厂通过_____输送到各家各户的。
二、判断题,对的打√。错的打✘
1.通电后,电器就能工作。( )
2.生活中一旦触电能致人死亡。( )
3.手机、石英钟是由电池供电。( )
4.发电厂发出的电直接送到千家万户。( )
5.关于电的知识,我们没有不知道的。( )
三、选择题,将正确的序号填在括号内。
1.下列家用电器使用的电由电池提供的是( )
A.遥控器 B.洗衣机 C.空调
2.科学实验时使用的电是由( )提供。
A.插座 B.发电机 C.干电池
3.下列电器使用的电( )不是由发电厂提供的。
A.手电筒发的光 B.电冰箱 C.电视
4、( )是属于安全用电的做法。
A.不靠近变电器 B.用湿手触电器 C.用湿布清洁开关
5、下列电器使用的电源与其他电器不同的是( )
A.灯泡 B.手机 C.电煲锅
四、连线题
蓄电池 普通电池 纽扣电池 光电池
五、材料阅读题
现在我们使用的手机、笔记本电脑、照相机等电子数码产品使用的电池大多数是锂离子电池和锂聚合物电池。两者最大的区别就是其内部所使用的电解质不同,锂离子电池使用的是液体电解质,而聚合物锂离子电池则以固体聚合物电解质来代替,这种聚合物可以是固态的,也可以是半固态(胶状)的。经过多年的发展,锂离子电池的技术相对来说已经非常成熟,大批量的生产已经让其制造成本非常低廉。所以锂离子电池在价格上要比锂聚合物电池更具优势。而锂聚合物电池有着更高的能量密度,也就是说在相同体积的前提下,锂聚合物电池有着更轻的重量和更高的容量等优点。
(1)从以上材料中我们可以知道锂离子电池的电解质是________的,锂聚合物电池的电解质是________或________的。
(2)分别说出两种电池的优点。
六、问答题
1、家庭中使用的电器,电源来自哪里?通电后能做什么?
2、我们怎么才能做到用电安全?
参考答案
一、填空题
1、电源
2、爱迪生
3、电网
二、判断题
1、√ 2、√ 3、√ 4、✘ 5、✘
三、选择题
1、A 2、C 3、A 4、A 5、B
四、连线题
蓄电池 普通电池 纽扣电池 光电池
五、综合题
(1)液态;固态;半固态
(2)锂离子电池成本更低。锂聚合物电池能量密度更高,在相同体积的前提下,它有着更轻的重量和更高的容量。
六、问答题
1、电灯——电厂——照明
手机——电池——打电话、上网
洗衣机——电厂——洗衣服
2、①墙壁插座内的电是发电厂通过电网输送到各家各户的,一旦触及能引发事故、致人死亡,所以千万不能直接触摸。
②不能用插座中的电任何实验!在本单元的学习中,我们只用干电池来做实验。
③不要靠近变压器以及断开或裸露的电线。当看到断开或裸露的电线时,要马上报告家长、老师或有关人员。
教科版 (2017)五年级下册6.让资源再生当堂达标检测题: 这是一份教科版 (2017)五年级下册6.让资源再生当堂达标检测题,共4页。试卷主要包含了使用1张再生纸可以节约1,再生纸生产流程,蔡伦造纸术步骤等内容,欢迎下载使用。
小学科学教科版 (2017)五年级下册5.给船装上动力课时练习: 这是一份小学科学教科版 (2017)五年级下册5.给船装上动力课时练习,共2页。试卷主要包含了船舵可以控制船的行驶方向等内容,欢迎下载使用。
小学科学教科版 (2017)五年级下册1.船的历史课时作业: 这是一份小学科学教科版 (2017)五年级下册1.船的历史课时作业,共4页。试卷主要包含了船的发展史,船的比较,独木舟装载量小和稳定性差等内容,欢迎下载使用。

