2020-2021学年第十章 压强和浮力气体的压强学案
展开
大气压强
一、目标要求
目标要求 | 重、难点 |
知道能够证明大气压存在的实例 | 重点 |
知道大气压数值的测量方法 | 难点 |
了解流体的压强与流速的关系及其在生活中的应用 | 难点 |
二、知识点解析
考点一、大气压强
1.大气压强的存在
(1)定义:大气对处在其中的物体的压强叫大气压强,简称________.
(2)产生原因:a.空气受________作用;b.空气具有________.
(3)第一个证明大气压存在的实验:________________.
(4)其他证明大气压存在的实例:塑料吸盘能贴在光滑的墙面上、吸管吸饮料、覆杯实验、瓶吞鸡蛋实验等.
(5)应用:使用带吸盘的挂衣钩、活塞式抽水机、离心水泵等.
2.大气压的测量
(1)意大利科学家_______最早测得大气压的值相当于_______mm水银柱产生的压强.粗略计算,标准大气压可以取为________Pa.
(2)测量工具:水银气压计和金属盒气压计等.
3.大气压的特点
(1)实验结果表明,随着海拔的升高,大气压强逐渐______.大气压还与季节和天气有关(在海拔3 000 m以内,大约每升高10 m,大气压减小100 Pa).
(2)水的沸点在标准大气压下是________℃,随着气压的增大,水的沸点会⑩________(高压锅就是利用这一原理制成的).
考点二、流体压强与流速的关系
1.流体:液体和________统称为流体.
2.流体压强与流速的关系:流速越大,流体的压强_______ .
3.飞机的升力:飞机前进时,机翼与周围的空气发生相对运动,相当于气流迎面流过机翼.气流被机翼分成上、下两部分,由于机翼横截面的形状上、下不对称,在相同时间内,机翼上方气流通过的路程较长,因而速度较大,它对机翼上表面的压强较__________;下方气流通过的路程较短,速度较小,它对机翼下表面的压强较__________.这样,机翼上、下表面就存在着压强差,因而有压力差,这就是产生升力的原因.
4.生活中与流体压强有关的现象:窗外有风吹过,窗帘向外飘;大风刮过,伞向上翻;列车站台上要设置安全线;龙卷风的形成;两艘并排行驶的船靠太近会相撞;踢足球时的“香蕉球”.
三、考查方向
1.证明大气压强存在现象判断
典例一:(2019春•江都区期末)下列事实中不能说明大气压存在的是( )
A.吸盘吸附在墙面 B.注射器将药水注入人体
C.去壳熟鸡蛋吸入瓶内 D. 纸杯托水
2.流速与流体压强关系现象判断
典例二:(2020秋•玄武区校级月考)下列实验中,不能说明“流速大小对流体的压强有影响”的是( )
A.吹气时纸条向上飘 B.吹气时纸片向下凹陷
C.吹气时A管中水面上升 D.吸气时乒乓球紧贴漏斗
3.测量大气压值实验
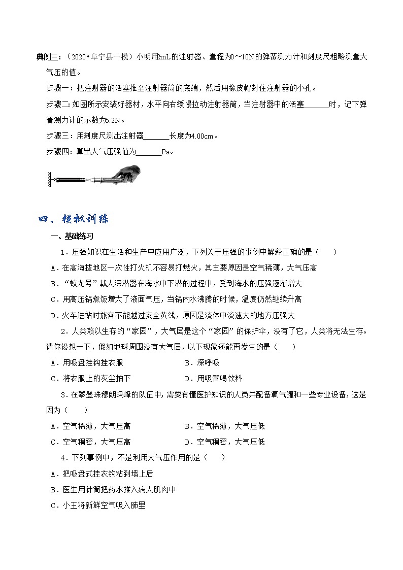
典例三:(2020•阜宁县一模)小明用2mL的注射器、量程为0~10N的弹簧测力计和刻度尺粗略测量大气压的值。
步骤一:把注射器的活塞推至注射器筒的底端,然后用橡皮帽封住注射器的小孔。
步骤二:如图所示安装好器材,水平向右缓慢拉动注射器筒,当注射器中的活塞 时,记下弹簧测力计的示数为5.2N。
步骤三:用刻度尺测出注射器 长度为4.00cm。
步骤四:算出大气压强值为 Pa。
四、模拟训练
一、基础练习
1.压强知识在生活和生产中应用广泛,下列关于压强的事例中解释正确的是( )
A.在高海拔地区一次性打火机不容易打燃火,其主要原因是空气稀薄,大气压高
B.“蛟龙号”载人深潜器在海水中下潜的过程中,受到海水的压强逐渐增大
C.用高压锅煮饭增大了液面气压,当锅内水沸腾的时候,温度仍然继续升高
D.火车进站时旅客不能越过安全黄线,原因是流体中流速大的地方压强大
2.人类赖以生存的“家园”,大气层是这个“家园”的保护伞,没有了它,人类将无法生存。请你设想一下,假如地球周围没有大气层,以下现象还能再发生的是( )
A.用吸盘挂钩挂衣服 B.深呼吸
C.将衣服上的灰尘拍下 D.用吸管喝饮料
3.在攀登珠穆朗玛峰的队伍中,需要有懂医护知识的人员并配备氧气罐和一些专业设备,这是因为( )
A.空气稀薄,大气压高 B.空气稀薄,大气压低
C.空气稠密,大气压高 D.空气稠密,大气压低
4.下列事例中,不是利用大气压作用的是( )
A.把吸盘式挂衣钩粘到墙上后
B.医生用针筒把药水推入病人肌肉中
C.小王将新鲜空气吸入肺里
D.用胶头滴管吸取药液
5.下列生活现象中,不属于利用大气压的是( )
A.茶壶盖上留有小孔
B.用注射针筒抽取药液
C.贴在墙上的吸盘式挂衣钩
D.用打气筒把气充进轮胎
6.如图的实验中,不能说明“气体压强与流速关系”的是( )
A. 吹气时纸条向上飘 B. 用吸管从瓶中吸饮料
C.吹气时纸片向下凹陷 D.吹气时A管中水面上升
7.下列现象中,不属于大气压应用的是( )
A.塑料挂衣钩能贴在墙上
B.用注射器能把药液吸到注射器中
C.用吸管吸起敞口瓶中的饮料
D.用力压打气筒的活塞,把气充进轮胎中
8.在航海里,船只向前航进过程中,如果两艘船靠得很近并肩行驶,两船在近距离并排行驶将会靠拢,这是因为两船内侧水的流速 于两船外侧水的流速,造成了两船内侧水的压强 于外侧水的压强的原因。
9.如图所示是歼﹣15舰载机在辽宁号航母上成功起飞的图片。飞机机翼的上表面凸起,空气流速更大,导致此处的气体压强比下表面 ,当上下表面的 (压力差/压强差)大于飞机自重时,飞机会升空。舰载机起飞时,最好 (顺/逆)风起飞。
10.大气压强虽然很大,但是平常我们并没有感受到大气压强的存在,是 实验强有力地证明了大气压强的存在。最早测出大气压数值的科学家是 。氢气球升到高空时会破裂,其主要原因是高空的大气压 (填“高”或“低”,),球内气压 (填“大于”、“小于”或“等于”)外界大气压,将球胀破。高压锅是利用液体的沸点随气压的增大而 (“升高”或“降低”),可以将食物快速煮熟。
11.图甲、乙是小华做“估测大气压的值”的实验示意图。
(1)请将下列实验步骤补充完整。
A.把活塞推至注射器筒的底端,用细尼龙绳拴住活塞的颈部,并使绳与弹簧测力计的挂钩相连,然后水平向右慢慢拉动注射器筒,当活塞滑动时,记下弹簧测力计的示数为F1,此即 。
B.然后再次将活塞推至注射器筒的底端,并用橡皮帽封住注射器的小孔。水平向右慢慢拉动注射器筒,当活塞刚刚开始滑动时,记下弹簧测力计的示数为F2,大气对活塞的压力F为 。
C.用刻度尺测出注射器的 ,记为l,读出注射器的容积为V,则活塞的面积S= 。
D.最后计算出此时大气压的数值p= (写出表达式)。
(2)实验中,小华正确使用了测量仪器,且读数正确,但她发现测量结果总是偏小。其主要原因是 。
(3)如果实验中,弹簧测力计的量程嫌小,除了可以换大量程弹簧测力计外,更好的办法是 。
二、提升练习
1.(2020春•泰州期末)新冠疫情暴发以来,负压救护车被称作“生命的摆渡车”,负压即利用技术手段,使车内气压低于外界大气压,空气只能由车外流向车内,并将车内空气进行高温消毒后排出,以避免更多的人交叉感染。下列处于负压状态的事例是( )
A.用吸管从瓶中吸饮料
B.万米高空飞行中的飞机机舱
C.充完气的汽车轮胎
D.正在烧煮的高压锅内部
2.(2020春•清江浦区期末)无风的秋天,汽车在马路上快速驶过,马路两边原来静止的树叶会随风飘动,如图所示,汽车快速向左行驶过程中,马路两边的树叶会沿着A、B、C、D哪一个方向飘动( )
A.向A方向飘动 B.向B方向飘动
C.向C方向飘动 D.向D方向飘动
3.(2020春•新吴区期末)如图所示,是中国科技馆的“球吸”展项。不吹风时,两球静止;当风自下而上吹向两球中间时,两球会相互靠拢,出现“球吸”现象。针对这一现象下列说法不正确的是( )
A.两球相互靠拢说明两球受到力的作用
B.两球相互靠拢说明两球中间的气流流速大、压强小
C.由于水流与气流不同,所以两艘舰船可以并肩高速航行
D.由于“球吸”现象的存在,乘客必须站在安全线外候车
4.(2020春•姜堰区期末)下列实验或现象中运用了相同物理知识的一组是( )
A.③④ B.④⑤ C.①② D.②③
5.(2020春•建邺区期末)下列实例中不是利用大气压工作的是( )
A.用塑料吸管吸饮料 B.用注射器吸取药液
C.用塑料吸盘挂物体 D.用压力锅煮熟食物
6.(2020春•贵州期末)如图所示,将A、B两纸片的上端提起,让纸片自由下垂,当向纸片中间用力吹气时,会发生的现象是( )
A.两纸片会向两边分开
B.两纸片会向中间靠拢
C.A纸片不动,B纸片向外飘开
D.B纸片不动,A纸片向外飘开
7.(2020春•邯郸期末)做托里拆利实验时,如果把玻璃管倾斜,在倾斜过程( )
A.玻璃管中的水银柱长度始终不变
B.玻璃管中的水银柱长度变大、竖直高度始终不变
C.玻璃管中的水银柱的长度和竖直高度都变大
D.玻璃管中的水银柱的长度不变、竖直高度变小
8.(2020春•扬中市期末)如图所示,从倒置的漏斗口用力向上吸气或向下吹气,乒乓球都不会掉下来。下列说法正确的是( )
A.吸气或吹气都增大了乒乓球下方气体的压强
B.吸气或吹气都减小了乒乓球上方气体的压强
C.吸气减小了乒乓球上方气体的压强,吹气增大了乒乓球下方气体的压强
D.吸气增大了乒乓球下方气体的压强,吹气减小了乒乓球上方气体的压强
9.(2020春•沭阳县期末)在图所示的现象中,不是大气压强引起的是( )
A.用吸管能吸饮料 B.铁轨下铺枕木
C.吸盘能吸附墙壁 D.水杯倒置水未流出
10.(2020春•永安市期末)如图所示,在水平的两支筷子中间放上两只乒乓球,通过空心塑料管向两球间用力吹气,会发现两只乒乓球( )
A.静止不动 B.相互靠近
C.相互远离 D.向同一方向运动
11.(2020春•如皋市期末)制作简易气压计,观察大气压随高度的变化。
(1)如图所示在玻璃瓶中倒入适量红色的水。将插有玻璃管的橡皮塞塞紧瓶口,红水升到玻璃管一定的高度。但高度不够,你应 ,使水上升到瓶口以上适当位置。制成了简易气压计。
(2)将简易气压计从四楼移到一楼过程中,玻璃管内水柱应该 (选填“上升”或“下降”),因为越往低处大气压越 (选填“大”或“小”)
(3)若将简易气压计的玻璃管换成细管,则玻璃管内水柱高度 (选填“变大”、“变小”或“不变”)。
12.(2020春•仪征市期末)随着生活水平的提高,轿车已进入千家万户,如图所示,当轿车静止时某人用水平力推车未动,则推力 阻力(选填“大于”、“等于”或“小于”,下同);当轿车高速行驶时,由于车上下表面空气流动速度不同,轿车对水平地面的压力 自身的重力,从而使车与地面之间的摩擦力 (选填“变大”、“变小”或“不变”),车容易失控。为了减小上述意外情况的发生,有些跑车为了提高“抓地力”在车尾安装了一种“气流偏导器”,其外形应选用图乙中的 (A/B)。
13.(2020春•南通期末)小明利用2.5mL注射器、0~10N的弹簧测力计、刻度尺和细线来估测本地的大气压值。
(1)实验时,首先把注射器的活塞推至注射器筒的底端,用橡皮帽封住注射器的小孔,这样做的目的是 。
(2)如图甲,拔去橡皮帽,将活塞推至注射器筒的底端,用手沿水平方向慢慢地拉动注射器筒,当活塞开始滑动时,此时弹簧测力计示数为0.6N,则活塞与注射器筒间的摩擦力为 N.若增加拉动注射器筒的拉力,当注射器筒水平向右加速运动过程中,弹簧测力计的示数将 (选填“增大”、“减小”或“不变”)。
(3)他重新将活塞推至筒的底端,用橡皮帽封住注射器的小孔。水平向右慢慢拉动注射器筒,当活塞开始滑动时,此时弹簧测力计示数为6.6N;然后,如图乙用刻度尺测出注射器有刻度部分的长度为 cm,则本地大气压强的测量值为 Pa。
(4)若实验过程中注射器筒内漏进了少量空气,则测得的大气压值 (选填“偏大”、“偏小”或“不变”)。
(5)实验室还有10mL注射器,其活塞的横截面积为2cm2,小明认为不能采用10mL注射器来估测大气压的值,其理由是 。
人教版八年级下册9.3 大气压强学案: 这是一份人教版八年级下册9.3 大气压强学案,共3页。
物理人教版9.3 大气压强导学案: 这是一份物理人教版9.3 大气压强导学案,共14页。
人教版9.3 大气压强学案: 这是一份人教版9.3 大气压强学案,共16页。

