沪教版 (五四制)二年级下册时、分、秒教学设计及反思
展开注:此模板可另附纸,字数1500-2000字,为教学案例和教学论文的发表奠定基础。
增强教学过程能力 提高教学有效性
现在的课堂教学要创设和谐的教学氛围,重视学生学习能力的培养,加强学生的主体实践,体现的应当是真实的课堂。由于教学对象是活生生的人,所以,课堂上会出现各种各样教师意料之外的情况。要处理好各种情况,同时也要提高教学的有效性,因此,教师的课堂教学过程能力显得犹为重要,也是教师综合素质的体现。
经过一段时间的实践,特别是利用了交互式电子白板进行教学,就我所上的数学课来说,我觉得敏锐的察觉和充分的应变的确能提高教学的有效性,我就觉察能力和应变能力这两方面来谈谈我的切身感受。
一.善于觉察学生学习的动向,捕捉学生思维的亮点。
觉察能力是教学过程能力的基础,特指教学过程中教师观察与发现学生学习中出现的影响学习的问题或者状况,并评价正在发生的状况能力。这种问题或者状况包括积极的或者消极的两个方面。
在课堂教学的过程中,我加强了这方面的意识,有意比较注意观察学生在课堂学习中的情绪反应、投入程度、合作状况等,从学生学习信息的反馈中抓住机会,不是急于公布正确答案,而是从学生的回答和活动中找到合适的契机。
我在执教二年级数学课《时、分、秒》时,学生认识了钟面,能说出钟面上所表示的时刻后,有几道练习题。第一个练习是根据所给钟面说出正确的时间,其中有一个钟面表示3时50分,而一位同学在回答时把它说成了4时50分。这时我突然觉察到有不少学生是这样认为的,关键在于对时针位置的读法还不够熟练,时针虽接近4,但还不到4,我们应读已经经过的那个数,此时我想:这是学生很容易犯的错呀,我可以把这道题作为分析的重点。于是,我就在白板上这个钟面的下方板书:4时50分,同时,我也听到了下面同学还有不同的意见,接着我就请不同意他的说法的同学来说明理由。这时,说错的同学才恍然大悟,我发现下面也有不少同学连连点头,我就请说错的同学自己找问题,他发现原来没有考虑时针是接近4而没有到4,然后自己纠正了,我根据他的回答再用白板的橡皮擦功能修改了板书。这个知识点,几乎所有的学生都加深了印象,在接下去的练习中,学生都完成得非常出色。
接下来的一个练习我请同学说一个时间,我在白板上板书,让其他同学说说时针和分针的正确位置,我就根据他们说的在白板上转动时针和分针。在转动白板上的指针时,我突然发现学生的兴趣十分高,情绪十分高涨,一双双眼睛紧紧盯着白板,注意力都在我转动的指针上。我也突发奇想:让同学们为我的动作喊停。当我把指针转到正确的位置时,同学们异口同声地喊:“停……”没想到他们能如此一致,收到这样的效果也是我没有预料到的,这也是利用白板教学才能达到的特效。
但敏感的察觉能力也是需要有意识的培养起来的,过去,我在课堂教学时很容易在心里确定问题的标准答案,往往期待学生按自己的设想回答,也不顾及学生的反应,当学生的回答若不是自己设想的那样,就会打断他(她)另请他人回答或抢在前努力暗示、启发,为的是让学生说出自己想要的那句话。也不管学生的学习兴趣是高还是低,只按教案的进程完成一个个环节。而现在,我有意识仔细聆听学生的话,时时把握学生学习的兴趣。认真听学生的回答是一种对学生尊重的表现,师生间的互动当然也包括师生相互尊重;同时听清学生的回答,把握学生的情绪反应才能使教师很好的了解学生的思维活动过程和教学的效果,抓住因势利导的机会。
二.充分发挥课堂应变能力,提高教学的有效性。
应变能力特指教师在教学过程中能对具体的教学情境,认识到许多不同行动方式的可能,选择一个行动方式作出必要的反应能力。面对课堂上的突发情况怎样应变呢?关键在于充分的预设。如何才能作好充分的预设呢?关键在于四个基础:
1.要有广博的知识。就数学学科而言,虽然教师教学的是一门学科,一个年级,但是现在学生的知识面是相当广泛的,我们平时所做的数学长作业就包含了各年级段的知识点以及跨学科知识的学习,想要在瞬间判断学生说法的正误,没有广博的知识是不行的。如果学生提出的问题,教师自己也搞不清,那又谈何应变呢?
2.要有丰富的经验。只有教学经验的丰富,教师才能在课堂上做到“遇事不慌,应变自如”。但教学经验的丰富,不单是指教龄越长经验就越丰富,很多年轻教师的经验就相当丰富,关键还是在勤于研究教材教法,敢于实践尝试,注意积累教学经验。
3.精通教材。课堂上的问题都和教材有着直接或间接的关系。只有精通教材,面对学生才会胸有成竹,应对自如。这里的精通教材不单单是指所教的本册教材,而是通读整个小学阶段的各册教材,甚至可以了解中学的一些教学内容。
4.熟用教法。解决问题的直截了当与迂回婉转,通俗易懂与深奥费解,与教师采用的教学方法直接相关。只有掌握多种多样的教学方法,才能根据需要选择恰当的方法。
有了这4个基础,教师在课堂教学过程中就不怕应变了,但还有2点也需注意:
1.课堂上的突发情况,往往都是教学计划之外的,要抓住问题的症结所在,采取针对性的措施,对症下药。
2.课堂上的突发情况出现了,教师不能回避,最理想的就是沿着学生思维的轨迹,加以引导,设法帮助学生扫除思维的障碍,巧妙地把学生的问题纳入教学的轨道,使课堂教学自然顺畅地进行下去。
就这两点而言,我也有切身的经验,记得我在上二年级《乘法》这节课时,有这样一道练习题。
( )个( )加上( )个( )就是( )个( )
算式:_________
原以为经过前面的教学这个练习应该是不难的,可是第一个同学而且是比较好的学生来回答就错了,我把学生说错的答案写入空格内,我也知道下面一定还有不少学生也不理解,我一边在书写同时也在想:怎样才能让学生理解得更透一些呢?我忽然想到:二年级学生,应该让他们更直观一些。于是,我不急着判断答案的正确与否,而是请回答错的学生上来先在白板上自己圈一圈,把橘子圈在一个圈里,把青拧圈在另一个圈里,然后,让全班同学分别来数数橘子这个圈里有几个几,青拧这个圈里有几个几,来比较和验证刚才的答案,学生很快发现了自己的错误,并且自己修改了答案。这样一个过程,不仅是让回答错的同学而且是全班同学都直观地有条理地进行了一次巩固练习,也培养了学生思维的有序性,收到了比较好的教学效果。
我觉得电子白板在课堂教学中最明显优势是能和学生进行互动,能真实地反映学生的想法,能根据学生当堂的生成进行演示,老师可以根据学生的回答或疑问相应地在数据库中拖出需要的内容,也可在原有内容上进行修改和突出重点,非常吸引学生。在数据的收集、问题的给出时都能符合实际的需要,不牵强附会,能比较好的体现数学与生活的紧密联系的。学校
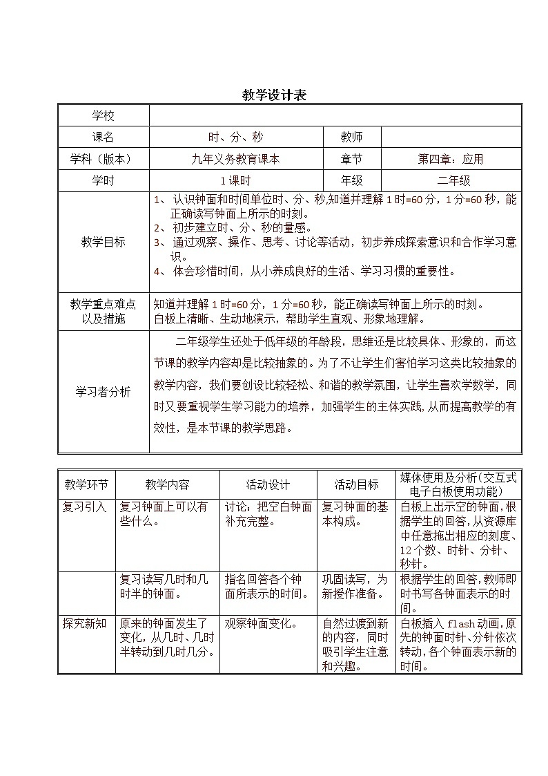
课名
时、分、秒
教师
学科(版本)
九年义务教育课本
章节
第四章:应用
学时
1课时
年级
二年级
教学目标
认识钟面和时间单位时、分、秒,知道并理解1时=60分,1分=60秒,能正确读写钟面上所示的时刻。
初步建立时、分、秒的量感。
通过观察、操作、思考、讨论等活动,初步养成探索意识和合作学习意识。
体会珍惜时间,从小养成良好的生活、学习习惯的重要性。
教学重点难点
以及措施
知道并理解1时=60分,1分=60秒,能正确读写钟面上所示的时刻。
白板上清晰、生动地演示,帮助学生直观、形象地理解。
学习者分析
二年级学生还处于低年级的年龄段,思维还是比较具体、形象的,而这节课的教学内容却是比较抽象的。为了不让学生们害怕学习这类比较抽象的教学内容,我们要创设比较轻松、和谐的教学氛围,让学生喜欢学数学,同时又要重视学生学习能力的培养,加强学生的主体实践,从而提高教学的有效性,是本节课的教学思路。
教学环节
教学内容
活动设计
活动目标
媒体使用及分析(交互式电子白板使用功能)
复习引入
复习钟面上可以有些什么。
讨论:把空白钟面补充完整。
复习钟面的基本构成。
白板上出示空的钟面,根据学生的回答,从资源库中任意拖出相应的刻度、12个数、时针、分针、秒针。
复习读写几时和几时半的钟面。
指名回答各个钟面所表示的时间。
巩固读写,为新授作准备。
根据学生的回答,教师即时书写各钟面表示的时间。
探究新知
原来的钟面发生了变化,从几时、几时半转动到几时几分。
观察钟面变化。
自然过渡到新的内容,同时吸引学生注意和兴趣。
白板插入flash动画,原先的钟面时针、分针依次转动,各个钟面表示新的时间。
探究第一个钟面表示的时间。
观察、讨论怎样读出钟面上表示的几时几分。
初探钟面表示时间的读写方法。
白板上根据学生的回答,1、先用聚光灯功能和照相功能,再使用教师自制的按钮快捷使用清除背景的功能,突出钟面上任意一大格,接着用荧光笔功能,描出一大格可以分成5小格。
2、回到原画面,再使用荧光笔功能描出分针经过的小格,使学生直观地读出几分。
3、又回到原画面,描出整个钟面的小格,让学生边看边数。
4、根据学生的回答,书写答案几时几分。
读出其余钟面所表示的时间。
指名回答,及时纠错。
进一步探究钟面表示时间的读写法。
根据学生回答,即时书写答案,即使是错误的答案,等学生纠错后再用橡皮擦功能修改。
巩固练习
根据转动后停下的指针,读出时间。
学生抢答。
熟练方法。
白板插入flash动画,当指针转停后,学生抢答钟面表示的时间。
学生报任意一个时间,在钟面上找出时针和分针的位置。
指名任意学生报出任意一个时间,让其他学生指出时针和分针的位置。
变式练习。
根据学生指出的位置,教师在白板上转动时针和分针到正确位置。
进一步探究时、分、秒之间的关系。
观察时与分之间,分与秒之间的关系,得出1分=60秒。1时=60分。
观察钟面上分针转一圈,时针的变化,秒针转一圈,分针的变化。讨论:1时=( )分1分=( )秒。
探究出时与分之间,分与秒之间的关系。
插入flash动画,让学生观察。从资源库中拖出1时=60分,1分=60秒。
实践体验。
1分钟口算比赛,5秒数数比赛。
体验具体的时间。
插入flash动画,显示游戏的实际时间。
沪教版 (五四制)二年级下册时、分、秒教案及反思: 这是一份沪教版 (五四制)二年级下册时、分、秒教案及反思,共4页。教案主要包含了引入,认识钟面,知道1小时=60分钟,学习读写钟面上的时刻,练习巩固等内容,欢迎下载使用。
小学数学沪教版 (五四制)二年级下册三、 时间的初步认识(二)时、分、秒教案: 这是一份小学数学沪教版 (五四制)二年级下册三、 时间的初步认识(二)时、分、秒教案,共3页。教案主要包含了探究新知,总结,拓展练习等内容,欢迎下载使用。
小学沪教版 (五四制)时、分、秒教学设计: 这是一份小学沪教版 (五四制)时、分、秒教学设计,共3页。教案主要包含了情景引入,体验1分钟,实践运用等内容,欢迎下载使用。

