所属成套资源:2022曲靖宣威三中高二下学期4月月考及答案(九科)
2022曲靖宣威三中高二下学期4月月考化学试题含答案
展开这是一份2022曲靖宣威三中高二下学期4月月考化学试题含答案,共9页。试卷主要包含了化学等内容,欢迎下载使用。
云南省宣威市第三中学2021-2022学年下学期4月考试
高二 化学
本试卷分第Ⅰ卷(选择题)和第Ⅱ卷(非选择题)两部分,
共100分。考试时间90分钟。
可能用到的相对原子质量:H-1 C-12 N-14 O-16 Mg-24 Si-28 S-32 Cl-35.5 Ca-40 N-14 Al-27 Fe-56 Cu-64 Ni-59
第Ⅰ卷(选择题 共42分)
一、选择题:本题共14小题,每小题3分,共42分。在每小题给出的四个选项中,只有一个是符合题目要求的。
1.以下是中华民族为人类文明进步做出巨大贡献的几个事例,运用化学知识对其进行的分析不合理的是( )
A.四千余年前用谷物酿造出酒和醋,酿造过程中只发生水解反应
B.商代后期铸造出工艺精湛的后(司)母戊鼎,该鼎属于铜合金制品
C.汉代烧制出“明如镜、声如磬”的瓷器,其主要原料为黏士
D.屠呦呦用乙醚从青蒿中提取出对治疗疟疾有特效的青蒿素,该过程包括萃取操作
2.NA为阿伏伽德罗常数的值。下列说法正确的是( )
A.2.4g镁在足量的O2中燃烧,转移的电子数为0.1NA
B.标准状况下,5.6 L CO2气体中含有的氧原子数为0.5NA
C.氢原子数为0.4NA的CH3OH分子中含有的σ键数为0.4NA
D.0.1 L 0.5 mol/L CH3COOH溶液中含有的H+数为0.05NA
3.O2F2可以发生反应:H2S+4O2F2→SF6+2HF+4O2,下列说法正确的是( )
A.氧气是氧化产物
B.O2F2既是氧化剂又是还原剂
C.若生成4.48 L HF,则转移0.8 mol电子
D.还原剂与氧化剂的物质的量之比为1:4
4.下列有关物质性质与用途具有对应关系的是( )
A.NaHCO3受热易分解,可用于制胃酸中和剂
B.SiO2熔点高硬度大,可用于制光导纤维
C.Al2O3是两性氧化物,可用作耐高温材料
D.CaO能与水反应,可用作食品干燥剂
5.根据SO2通入不同溶液中实验现象,所得结论不正确的是( )
| 溶液 | 现象 | 结论 |
A | 含HCl、BaCl2的FeCl3溶液 | 产生白色沉淀 | SO2有还原性 |
B | H2S溶液 | 产生黄色沉淀 | SO2有氧化性 |
C | 酸性KMnO4溶液 | 紫色溶液褪色 | SO2有漂白性 |
D | Na2SiO3溶液 | 产生胶状沉淀 | 酸性:H2SO3>H2SiO3 |
6.常温下,下列各组离子在指定溶液中能大量共存的是( )
A.无色透明的溶液中:Fe3+、Mg2+、SCN–、Cl–
B.=1×10 −12的溶液中:K+、Na +、CO32-、NO3-
C.c(Fe2+) =1 mol·L−1的溶液中:K+、NH4+、MnO4-、SO42-
D.能使甲基橙变红的溶液中:Na+、NH4+、SO42-、HCO3-
7.短周期元素W、X、Y和Z在周期表中的相对位置如表所示,这四种元素原子的最外层电子数之和为21。下列关系正确的是( )
|
| W | X |
|
Y |
|
|
| Z |
A.氢化物沸点:W<Z B.氧化物对应水化物的酸性:Y>W
C.化合物熔点:Y2X3<YZ3 D.简单离子的半径:Y<X
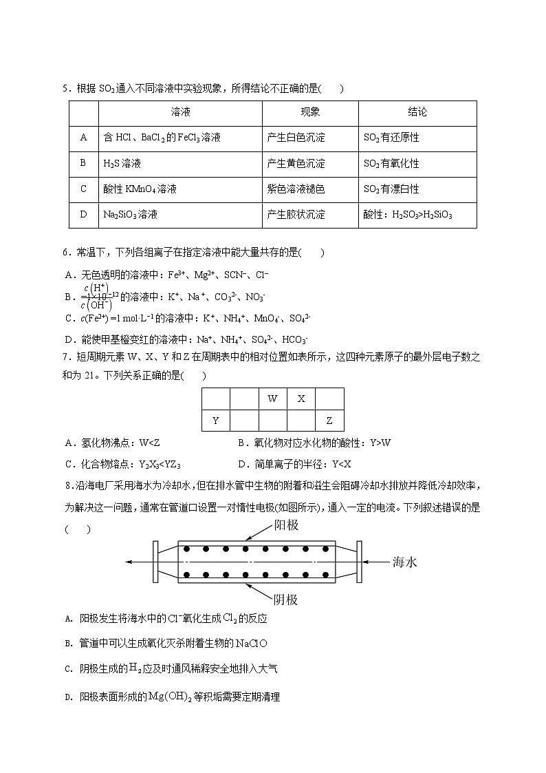
8.沿海电厂采用海水为冷却水,但在排水管中生物的附着和滋生会阻碍冷却水排放并降低冷却效率,为解决这一问题,通常在管道口设置一对惰性电极(如图所示),通入一定的电流。下列叙述错误的是( )
A. 阳极发生将海水中的氧化生成的反应
B. 管道中可以生成氧化灭杀附着生物的
C. 阴极生成的应及时通风稀释安全地排入大气
D. 阳极表面形成的等积垢需要定期清理
9.下列指定反应的离子方程式正确的是 ( )
A.钠与水反应:Na +2H2ONa++2OH– + H2↑
B.电解饱和食盐水获取烧碱和氯气:2Cl–+2H2OH2↑+Cl2↑+2OH–
C.向氢氧化钡溶液中加入稀硫酸:Ba2++OH– + H+ + SO42- BaSO4↓+H2O
D.向碳酸氢铵溶液中加入足量石灰水:Ca2++HCO3-+OH–CaCO3↓+H2O
10.下列生活用品中主要由合成纤维制造的是( )
A.尼龙绳 B.宣纸 C.羊绒衫 D.棉衬衣
11.用化学用语表示 NH3+ HClNH4Cl中的相关微粒,其中正确的是( )
A. 中子数为8 的氮原子:B. HCl 的电子式:
C. NH3的结构式: D. Cl−的结构示意图:
12.一种活性物质的结构简式为,下列有关该物质的叙述正确的是( )
A.能发生取代反应,不能发生加成反应
B.既是乙醇的同系物也是乙酸的同系物
C.与互为同分异构体
D.1mol该物质与碳酸钠反应得44gCO2
13.在密闭容器中将CO和水蒸气的混合物加热到800℃时,有下列平衡:CO+H2OCO2+H2,且K=1。若用2molCO和10mol H2O相互混合并加热到800℃,则CO的转化率为( )
A. 16.7% B. 50% C. 66.7% D. 83.3%
14.已知相同温度下,Ksp(BaSO4)<Ksp(BaCO3)。某温度下,饱和溶液中-lg[c(SO42-)、-lg[c(CO32-)、与-lg[c(Ba2+)]的关系如图所示。下列说法正确的是( )
A.曲线①代表BaCO3的沉淀溶解曲线
B.该温度下BaSO4的Ksp(BaSO4)值为1.0×10-10
C.加适量BaCl2固体可使溶液由a点变到b点
D.c(Ba2+)=10-5.1时两溶液中
第Ⅱ卷(非选择题 共58分)
二、非选择题:本题包括15、16、17和18共4个题,共58分。
15.(13分)氧化石墨烯具有稳定的网状结构,在能源、材料等领域有着重要的应用前景,通过氧化剥离石墨制备氧化石墨烯的一种方法如下(装置如图所示):
Ⅰ.将浓、、石墨粉末在c中混合,置于冰水浴中,剧烈搅拌下,分批缓慢加入粉末,塞好瓶口。
Ⅱ.转至油浴中,35℃搅拌1小时,缓慢滴加一定量的蒸馏水。升温至98℃并保持1小时。
Ⅲ.转移至大烧杯中,静置冷却至室温。加入大量蒸馏水,而后滴加至悬浊液由紫色变为土黄色。
Ⅳ.离心分离,稀盐酸洗涤沉淀。
Ⅴ.蒸馏水洗涤沉淀。
Ⅵ.冷冻干燥,得到土黄色的氧化石墨烯。
回答下列问题:
(1)装置图中,仪器a、c的名称分别是_______、_______,仪器b的进水口是_______(填字母)。
(2)步骤Ⅰ中,需分批缓慢加入粉末并使用冰水浴,原因______________________________。
(3)步骤Ⅱ中的加热方式采用油浴,不使用热水浴,原因_______________________________________。
(4)步骤Ⅲ中,的作用是________________________________________(以离子方程式表示)。
(5)步骤Ⅳ中,洗涤是否完成,可通过检测洗出液中是否存在来判断。检测的方法是________________________________________。
(6)步骤Ⅴ可用pH试纸检测来判断是否洗净,其理由是_______________________。
16.(16分)软锰矿的主要成分为MnO2,还含有Fe2O3、MgO、Al2O3、CaO、SiO2等杂质,工业上用软锰矿制取MnSO4·H2O的流程如下:
已知:①部分金属阳离子完全沉淀时的pH如下表
金属阳离子 | Fe3+ | Al3+ | Mn2+ | Mg2+ |
完全沉淀时的pH | 3.2 | 5.2 | 10.4 | 12.4 |
②温度高于27 ℃时,MnSO4晶体的溶解度随温度的升高而逐渐降低。
(1)“浸出”过程中MnO2转化为Mn2+的离子方程式为_____________________________。
(2)第1步除杂中加入H2O2的目的是_____________________________________________。
(3)第1步除杂中形成滤渣1的主要成分为__________(填化学式),调pH至5~6所加的试剂,可选择________(填字母)。
a.CaO b.MgO c.Al2O3 d.氨水
(4)第2步除杂,主要是将Ca2+、Mg2+转化为相应氟化物沉淀除去,写出MnF2除去Mg2+的离子方程式:________________________________________,该反应的平衡常数为______________。
(已知:MnF2的Ksp=5.3×10-3;CaF2的Ksp=1.5×10-10;MgF2的Ksp=7.4×10-11)
(5)采用“趁热过滤”操作的原因是_______________________________________________。
(6)取少量MnSO4·H2O溶于水,配成溶液,测其pH发现该溶液显酸性,原因是_______________
___________________________________________________________(用离子方程式表示)。
17.(14分)(14分)丙烯是重要的有机化工原料,丙烷脱氢是工业生产丙烯的重要途径,其化学方程式为C3H8(g)C3H6(g)+H2(g)。回答下列相关问题:
(1)已知:Ⅰ.2C3H8(g)+O2(g)2C3H6(g)+2H2(g) △H1=-238kJ•mol-1
Ⅱ.2H2(g)+O2(g)2H2O(g) △H2=-484kJ•mol-1
则丙烷脱氢制丙烯反应C3H8(g)C3H6(g)+H2(g)的△H为___________kJ•mol-1
(2)一定温度下,向1L的密闭容器中充入1molC3H8发生脱氢反应,经过10min达到平衡状态,测得平衡时气体压强是开始的1.5倍。
①0~10min丙烯的化学反应速率v(C3H6)=__________mol•L-1•min-1。
②下列情况能说明该反应达到平衡状态的是___________(填字母标号)。
A.△H不变 B.C3H6与H2的物质的量之比保持不变
C.混合气体的总压强不变 D.c(C3H6)正=c(C3H6)逆
③欲提高丙烷转化率,采取的措施是___________(填字母标号)。
A.降低温度 B.升高温度 C.加催化剂 D.及时分离出H2
④若在恒温、恒压的密闭容器中充入丙烷和氩气发生脱氢反应,起始n(氩气)/n(丙烷)越大,丙烷的平衡转化率越大,其原因是_______________________________________。
(3)一定温度下,向恒容密闭容器中充入1molC3H8,开始压强为pkPa,C3H8的气体体积分数与反应时间的关系如图所示:
①此温度下该反应的平衡常数Kp=___________(用含字母p的代数式表示,Kp是用反应体系中气体物质的分压表示的平衡常数,平衡分压=总压×体积分数)。
②已知该反应过程中,v正=k正p(C3H8),v逆=k逆p(C3H6)p(H2),其中k正、k逆为速率常数,只与温度有关,则图中m点处=___________。
18.(15分)东晋《华阳国志•南中志》卷四中已有关于白铜的记载,云南镍白铜(铜镍合金)闻名中外,曾主要用于造币,亦可用于制作仿银饰品。回答下列问题:
(1)镍元素基态原子的电子排布式为_____________,3d能级上的未成对的电子数为______。
(2)硫酸镍溶于氨水形成[Ni(NH3)6]SO4蓝色溶液。
①[Ni(NH3)6]SO4中阴离子的立体构型是_____________。
②在[Ni(NH3)6]2+中Ni2+与NH3之间形成的化学键称为______,提供孤电子对的成键原子是_____。③氨的沸点(填“高于”或“低于”)膦(PH3),原因是_______________________________;
氨是_____分子(填“极性”或“非极性”),中心原子的轨道杂化类型为_______。
(3)单质铜及镍都是由______键形成的晶体:元素铜与镍的第二电离能分别为:ICu=1959kJ/mol,INi=1753kJ/mol,ICu>INi的原因是______________________。
(4)某镍白铜合金的立方晶胞结构如图所示。
①晶胞中铜原子与镍原子的数量比为_____。
②若合金的密度为dg/cm3,晶胞参数a=_____________________nm
化学参考答案
- A 2.B 3.D 4.D5.C 6.B 7.D 8.D 9.B 10.A 11.C 12.C 13.D 14.B
- 15.(13分)
(1) 滴液漏斗 . 三颈烧瓶 . d
(2) . 反应放热,防止反应过快
(3) . 反应温度接近水的沸点,油浴更易控温
(4) .
(5) (5)取少量洗出液,滴加,没有白色沉淀生成
(6)洗涤液含有的离子主要有和,根据电荷守恒,当洗涤液接近中性时,可认为洗净
16.(16分)
(1)MnO2+SO2===SO+Mn2+
(2)将Fe2+氧化为Fe3+
(3)Al(OH)3、Fe(OH)3 ab
(4)MnF2+Mg2+??Mn2++MgF2 7.2×107
(5)减少MnSO4·H2O在水中的溶解,得到更多产品
(6)Mn2++2H2O===Mn(OH)2+2H+
17.(14分)
(1)+123(2分)
(2)0.05(2分) CD(2分) BD(2分) 该反应为气体分子数增加的反应,恒压条件下增大氩气的比例,相当于减压,平衡正向移动,丙烷的平衡转化率增大(2分)
(3)0.9P(2分) 5.4(2分)
18.(15分)
( 1)1s22s22p63s23p63d84s2或[Ar] 3d84s2 2
(2)①正四面体②配位键 N
③高于 NH3分子间可形成氢键 极性 sp3
(3)金属 铜失去的是全充满的3d10电子,镍失去的是4s1电子
(4)①3:1
②
相关试卷
这是一份2024宣威三中高二上学期开学收心考试化学试题(8月)含答案,共4页。试卷主要包含了单项选择,填空题等内容,欢迎下载使用。
这是一份2024宣威三中高三上学期开学收心考试化学试题(8月)含答案,共5页。试卷主要包含了单选题,填空题等内容,欢迎下载使用。
这是一份宣威市第三中学2022-2023学年高一下学期第三次月考化学试卷(含答案),共13页。试卷主要包含了单选题,填空题等内容,欢迎下载使用。

